出国留学网专题频道上海交通职业技术学院栏目,提供与上海交通职业技术学院相关的所有资讯,希望我们所做的能让您感到满意!
05-10
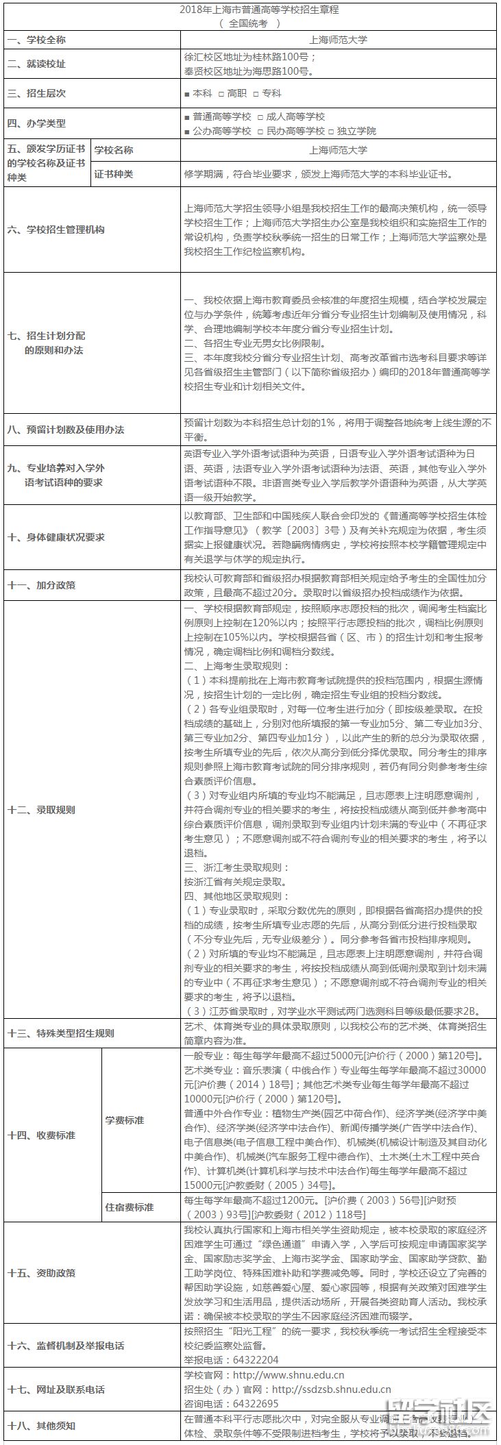
出国留学网为你整理了上海师范大学2018招生章程(全国统考),更多资讯请及时关注本网站更新。
上海师范大学2018招生章程(全国统考)
已经由上级主管部门审核通过

推荐阅读:
05-10
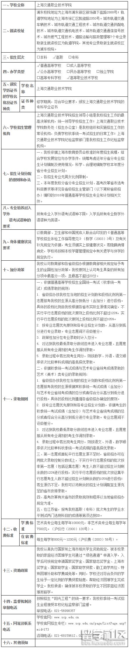
出国留学网为你整理了上海交通职业技术学院2018秋季统一考试招生章程,更多资讯请及时关注本网站更新。
上海交通职业技术学院2018秋季统一考试招生章程
已经由上级主管部门审核通过

推荐阅读:
本文“上海交通职业技术学院2017招生简章”,跟着出国留学网高考网来了解一下吧。希望能帮到您!
一、学校全称
上海交通职业技术学院
二、就读校址
校本部:上海市宝山区呼兰路883号
浦东校院:上海市浦东新区下盐路2888号
轨道学院:上海市徐汇区凯旋路2050号
三、层次 □ 本科 □ √高职 □ 专科
四、办学类型
□ √普通高等学校 □ 成人高等学校
□ √公办高等学校 □ 民办高等学校 □ 独立学院
□ 高等专科学校 □ √高等职业技术学校
五、招生计划分配的原则和办法
按照教育部核准的年度招生规模,结合学校的办学条件和发展定位、往年计划分配情况制定本年度分省分专业计划。
六、专业培养对入学外语考试语种的要求
不限,入学后为外语教学语种为英语。
七、招收男女生比例
无。
八、身体健康状况要求
按照《普通高等学校招生体检工作指导意见》执行
九、录取规则
学院在招生录取过程中贯彻公平、公正、择优录取的原则,具体录取规则如下:
1、 所录取考生的高考成绩必须在统一规定的文化课成绩最低录取控制线以上。
2、 上海生源录取按上海市规定的比例进行投档。外省市生源录取按各省市高招办规定的投档比例进行投档。
3、 投档考生根据我院各专业招生计划数、按专业志愿优先的录取原则、体检条件,从高分到低分择优录取。
4、 艺术类专业按照考生文化成绩与专业成绩之和,从高分到低分择优录取。
5、 录取过程中如出现考生同分,普通类专业录取规则如下:对于文理分科的省份,按文、理科不同的单科顺序的成绩进行择优录取:文科的科目顺序依次为语文、外语、数学。理科的科目顺序依次为数学、外语、语文;对于文理不分科的省份,按照数学、外语、语文单科顺序的成绩由高到低择优录取。艺术类专业如出现同分,则按专业成绩、语文成绩的顺序,从高分到低分择优录取。
十、收费标准
学费标准 高职教育非艺术类专业每生每学年7500元,艺术类专业每生每学年10000元。 (沪价行(2000)120号)
住宿费标准 4-6人间1000元—1200元/学年(沪教委财(2012)118号,沪价费(2003)56号,沪财预(2003)93号)
十一、颁发学历证书的学校名称及证书种类
学校名称 上海交通职业技术学院
证书种类 修学期满,符合毕业要求,颁发上海交通职业技术学院的专科毕业证书
十二、联系电话
学院招生办公室:021—56996297、68159612
十三、投诉监督电话 021—56998357
十四、网址 http://www.scp.edu.cn
十五、资助学生政策
学校认真执行国家和本市相关学生资助规定,被本校录取的家庭经济困难学生可通过“绿色通道”申请入学,入学后可按规定申...
06-18
2016年招生章程已经公布,出国留学网高考网为大家提供2016年上海交通职业技术学院招生章程已公布,更多高考招生信息请关注我们网站的更新!
2016年上海市普通高等学校招生章程核准备案表[正表]
2016年上海市普通高等学校招生章程
( 全国统考 )
一、学校全称
上海交通职业技术学院
二、就读校址
校本部: 上海 市 宝山 区 呼兰 路 883 号
浦东校院: 上海 市 浦东新 区 下盐 路 2888 号
轨道学院: 上海 市 徐汇 区 凯旋 路 2050 号
三、层次
□ 本科 □ √高职 □ 专科
四、办学类型
□ √普通高等学校 □成人高等学校
□ √公办高等学校 □ 民办高等学校 □ 独立学院
□ 高等专科学校 □ √高等职业技术学校
五、分专业招生人数及有关说明
分专业招生人数及其要求,详见各省(区、市)高招办公布招生计划。
六、专业培养对入学外语考试语种的要求
不限,入学后为英语教学。
七、招收男女生比例
无。
八、身体健康状况要求
按照《普通高等学校招生体检工作指导意见》执行
九、录取规则
学院在招生录取过程中贯彻公平、公正、择优录取的原则,具体录取规则如下:
1、 所录取考生的高考成绩必须在统一规定的文化课成绩最低录取控制线以上。
2、 上海生源录取按上海市规定的比例进行投档。外省市生源录取按各省市高招办规定的投档比例进行投档。
3、 投档考生根据我院各专业招生计划数、按专业志愿优先的录取原则、体检条件,从高分到低分择优录取。
4、 录取过程中如出现考生同分,则按文、理科不同的单科顺序的成绩进行择优录取:文科的科目顺序依次为语文、外语、数学。理科的科目顺序依次为数学、外语、语文。
5、 艺术类专业按照考生文化成绩与专业成绩之和,按分数优先,从高分到低分择优录取。
十、收费标准
学费标准
高职教育非艺术类专业每生每学年7500元,艺术类专业每生每学年10000元。 (沪价行(2000)120号)
住宿费标准
4-6人间1000元—1200元/学年(沪教委财(2012)118号,沪价费(2003)56号,沪财预(2003)93号)
十一、颁发学历证书的学校名称及证书种类
学校名称
上海交通职业技术学院
证书种类
修学期满,符合毕业要求,颁发上海交通职业技术学院的专科毕业证书。
十二、联系电话
学院招生办公室:021—56996297、68159612
十三、投诉监督电话
021—56998357
十四、网址
http://www.scp.edu.cn
十五、资助学生政策
学校认真执行国家和本市相关学生资助规定,被本校录取的家庭经济困难学生可通过“绿色通道”申请入学,入学后可按规定申请奖学金、国家助学贷款、勤工助学岗位、特殊困难补助和学费减免等。同时,学校还对符合条件的学生给予一定比例的...
05-26
出国留学网高考网为大家提供2016年上海交通职业技术学院本科招生章程,更多高考招生简章请关注我们网站的更新!
2016年上海交通职业技术学院本科招生章程
2016年上海市普通高等学校招生章程( 全国统考 )
一、学校全称:上海交通职业技术学院
二、就读校址校本部: 上海 市 宝山 区 呼兰 路 883 号
浦东校院: 上海 市 浦东新 区 下盐 路 2888 号
轨道学院: 上海 市 徐汇 区 凯旋 路 2050 号
三、层次□ 本科 □ √高职 □ 专科
四、办学类型□ √普通高等学校 □成人高等学校
□ √公办高等学校 □ 民办高等学校 □ 独立学院
□ 高等专科学校 □ √高等职业技术学校
五、分专业招生人数及有关说明分专业招生人数及其要求,详见各省(区、市)高招办公布招生计划。
六、专业培养对入学外语考试语种的要求不限,入学后为英语教学。
七、招收男女生比例无。
八、身体健康状况要求按照《普通高等学校招生体检工作指导意见》执行
九、录取规则学院在招生录取过程中贯彻公平、公正、择优录取的原则,具体录取规则如下:
1、 所录取考生的高考成绩必须在统一规定的文化课成绩最低录取控制线以上。
2、 上海生源录取按上海市规定的比例进行投档。外省市生源录取按各省市高招办规定的投档比例进行投档。
3、 投档考生根据我院各专业招生计划数、按专业志愿优先的录取原则、体检条件,从高分到低分择优录取。
4、 录取过程中如出现考生同分,则按文、理科不同的单科顺序的成绩进行择优录取:文科的科目顺序依次为语文、外语、数学。理科的科目顺序依次为数学、外语、语文。
5、 艺术类专业按照考生文化成绩与专业成绩之和,按分数优先,从高分到低分择优录取。
十、收费标准学费标准高职教育非艺术类专业每生每学年7500元,艺术类专业每生每学年10000元。 (沪价行(2000)120号)
住宿费标准4-6人间1000元—1200元/学年(沪教委财(2012)118号,沪价费(2003)56号,沪财预(2003)93号)
十一、颁发学历证书的学校名称及证书种类学校名称上海交通职业技术学院
证书种类修学期满,符合毕业要求,颁发上海交通职业技术学院的专科毕业证书。
十二、联系电话学院招生办公室:021—56996297、68159612
十三、投诉监督电话021—56998357
十五、资助学生政策学校认真执行国家和本市相关学生资助规定,被本校录取的家庭经济困难学生可通过“绿色通道”申请入学,入学后可按规定申请奖学金、国家助学贷款、勤工助学岗位、特殊困难补助和学费减免等。同时,学校...
06-24
2015年高考在大家的期待中到来,报考上海交通职业技术学院学校的考生们注意了!2015年上海交通职业技术学院高考分数线还未公布,上海交通职业技术学院高考分数线一般在6月下旬公布,出国留学网 高考频道为您开通2015年上海交通职业技术学院高考分数线发布入口,大家可以关注我们网站高考分数线的更新。
本网站将首先发布2015年上海交通职业技术学院高考分数线相关信息,请考生们随时关注 本网站的2015年上海高考分数线。
2015年上海交通职业技术学院高考分数线还没有公布之前,大家可以参考[上海历年高考分数线 以及2015年各省高考分数线预测汇总及2015 年高考分数线,让自己的心里有个数,上海交通职业技术学院分数线历年浮动应该不会太大的。
05-26
|
2015年上海市普通高等学校招生章程( 全国统考 ) |
||
|
一、学校全称 |
上海交通职业技术学院 |
|
|
二、就读校址 |
浦东校院: 上海 市 浦东新 区 下盐 路 2888 号 |
|
|
轨道学院: 上海 市 徐汇 区 凯旋 路 2050 号 |
||
|
三、层次 |
□ 本科 □ √高职 □ 专科 |
|
|
四、办学类型 |
□ √普通高等学校 □成人高等学校 □ √公办高等学校 □ 民办高等学校 □ 独立学院 □ 高等专科学校 □ √高等职业技术学校 |
|
| ... | ||
06-15
尊敬的各位高考考生和家长们:
2014年高考已经落下帷幕了,但是考生们和家长们的心还是没有放下来,报考上海交通职业技术学院的考生们注意了!2014年上海交通职业技术学院高考分数线还未公布,上海交通职业技术学院高考分数线一般在6月下旬公布,出国留学网高考频道为您开通2014年上海交通职业技术学院高考分数线发布入口。希望对您的有所帮助。
本网站将首先发布2014年上海交通职业技术学院高考分数线相关信息,请考生们随时关注本网站的2014年各大学高考分数线专题。
2014年上海交通职业技术学院高考分数线还没有公布之前,大家可以参考上海历年高考分数线以及2014年上海高考分数线预测,让自己的心里有个数,上海交通职业技术学院分数线历年浮动应该不会太大的。
分数线和成绩都公布之后,就是志愿填报的时间了,6月下旬广大考生可以登录2014年上海高考志愿填报系统进行志愿填报,志愿填报不知道填的同学可以参考本网站为您提供的2014年高考志愿填报指南。
高考网提醒考生考后关注:
05-14
考研频道小编从官方网站转载《2014年上海交通职业技术学院招生章程》一文,谢谢阅读!
2014年上海市普通高等学校招生章程 ( 全国统考 ) | ||
一、学校全称 | 上海交通职业技术学院 | |
二、就读校址 | 校本部: 上海 市 浦东新 区 下盐 路 2888 号 | |
东 校区: 上海 市 浦东新 区 友林 路 55 号 | ||
西 校区: 上海 市 徐汇 区 凯旋 路 2050 号 | ||
三、层次 | □ 本科 □ √高职 □ 专科 | |
四、办学类型 | □ √普通高等学校 □成人高等学校 □ √公办高等学校 □ 民办高等学校 □ 独立学院 □ 高等专科学校 □ √高等职业技术学校 | |
五、分专业招生人数及有关说明 | 分专业招生人数及其要求,详见各省(区、市)高招办公布 | |
六、专业培养对入学外语考试语种的要求 | 不限,入学后为英语教学。 | |
七、招收男女生比例 | 无男女生招收比例 | |
八、身... | ||
05-12
05月06日《2008年上海交通职业技术学院招生章程》由出国留学网编辑转载,放心阅读,仅供参考!
|
一、学校全称<?xml:namespace prefix = o ns = "urn:schemas-microsoft-com:office:office" /> |
上海交通职业技术学院 | |
|
二、校址 |
校本部: 上海 市 宝山 区 呼兰 路 883 号 | |
|
东 校区: 上海 市 浦东新 区 浦东大道 路 2598 号 | ||
|
南 校区: 上海 市 徐汇 区 龙华西 路 1 号 | ||
|
西 校区: 上海 市 长宁 区 凯旋 路 2050 号 | ||
|
北 校区: 上海 市 宝山 区 呼兰 路 883 号 | ||
|
备注: | ||
|
三、层次 |
□ 本科 □ √高职 □ 专科 | |
|
四、办学类型 |
||
上海交通职业技术学院推荐访问