出国留学网专题频道上海健康医学院栏目,提供与上海健康医学院相关的所有资讯,希望我们所做的能让您感到满意! 上海健康医学院是一所应用型市属本科医学院校,由原上海医药高等专科学校、上海医疗器械高等专科学校、上海健康职业技术学院三所有近60年办学历史的学校于2015年组建而成。学校现有浦东、徐汇两个校区,总占地面积近800亩,建筑面积60余万平方米,整合原三校教学单位,组建了12个二级学院、1个教学部和1所附属卫生学校。拥有设施精良的办学条件和优美的校园环境。
02-15
在填报高考志愿时,有小伙伴比较关心上海健康医学院是不是公办学校?是一本吗?下面是由出国留学网编辑为大家整理的“上海健康医学院是几本 是公办学校吗”,仅供参考,欢迎大家阅读本文。
上海健康医学院是几本
首先,这一点希望大家清楚,教育部门并没有划分上海健康医学院是一本还是二本,毕业证上只有本科和专科之分,是几本只是民间的说法。(某大学在某省是第一批次招生的话,就说该大学是一本大学,在第二批次招生的话,就说该大学是二本大学)
根据公开信息可知:上海健康医学院在上海是本科批次招生,所以我们通常认为上海健康医学院是本科大学。
如果你不是上海考生,上海健康医学院在你所在的省份是本科一批招生的话,你也可以说上海健康医学院是一本大学。
上海健康医学院是公办还是民办
上海健康医学院是一所公办高校,该校是上海市举办,是一所市属应用技术型本科医学院校,为上海市文明单位、上海市平安示范单位、首批国家示范性高等职业院校建设计划骨干高职立项建设院校。
上海健康医学院简介
学校地处浦东张江科学城国际医学园区,现有全日制在校生1.1万余人,拥有临床医学、医学影像技术、康复治疗学、康复物理治疗、口腔医学技术、医学检验技术、卫生检验与检疫、食品卫生与营养学、护理学、健康服务与管理、药学、生物医学工程、临床工程技术、数据科学与大数据技术、医疗产品管理、公共事业管理、智能影像工程等17个本科专业和11个专科专业。其中,临床工程技术、医疗产品管理、智能影像工程等专业为全国首创,健康服务与管理、医学影像技术、卫生检验与检疫和口腔医学技术专业填补了上海市空白。
拓展阅读:上海健康医学院王牌专业
上海高校应用型本科试点专业:康复治疗;
国家示范性高等职业院校重点建设专业:护理、医学检验技术、口腔医学技术、眼视光技术、药学、医学影像技术;
国家骨干高职院校重点建设专业:医用电子仪器与维护、药剂设备制造与维护、医学影像设备管理与维护;
中央财政支持高职院校专业建设发展项目的重点支持专业:康复治疗;
国家教学改革试点专业:医学影像设备、医用电子仪器、药剂设备、护理;
上海高职内涵建设“085”工程的重点建设专业:康复治疗、康复工程技术、生物技术及应用、药学、护理、医学影像技术、助产。
推荐阅读:
...
06-11
为了帮助考生能够更顺利的走进高考的殿堂,下面由出国留学网小编为你精心准备了“上海健康医学院2020年招生章程”,持续关注本站将可以持续获取高考资讯!
上海健康医学院2020年招生章程
2020年上海市普通高等学校全国统考招生章程 (秋季统一高考) | |||
一、院校全称 | |||
上海健康医学院2019春季高考计划招生80人,小编为大家提供上海健康医学院2019春季高考招生章程,请大家提前做好春季高考准备!
上海健康医学院2019春季高考招生章程
2019年上海市普通高校春季考试招生章程 | |||
一、院校全称 | 上海健康医学院 | ||
二、就读校址 | 上海市浦东新区周祝公路279号 | ||
三、层次 | ■本科 | ||
四、办学类型 | ■普通高等学校 ■公办高等学校□民办高等学校□独立学院 | ||
五、颁发学历证书的院校名称及证书种类 | 院校名称 | 上海健康医学院 | |
证书种类 | 修学期满,符合毕业要求,颁发上海健康医学院的本科毕业证书 | ||
六、院校招生管理机构 | 上海健康医学院招生领导小组是我校招生工作的最高决策机构,统一领导学校本科招生工作;上海健康医学院教务处招生办公室是我校组织和实施招生工作的常设机构,负责学校本科招生的日常工作;上海健康医学院监察处是我校招生工作纪检监察机构。 | ||
七、招生计划及说明 | 2019年我校春季考试招生专业为: 专业层次学制计划数护理学本科四年60人健康服务与管理本科四年20人无男女比例限制。 按教育部、卫生部、中国残联印发的《普通高等学校招生体检工作指导意见》执行。并作特别强调:所有专业考生患有《普通高等学校招生体检工作指导意见》第一条中列出的六大类疾病,学校不予录取;第二条列出的色盲、色弱者,学校不予录取;第三条列出的任何一眼视力矫正到4.8镜片度数大于800度者(或一眼失明);两耳听力均在3米以内者(或一耳全聋);斜视、嗅觉迟钝、口吃者,不宜就读我校专业。 面试前须提交二级及以上医院出具的... | ||
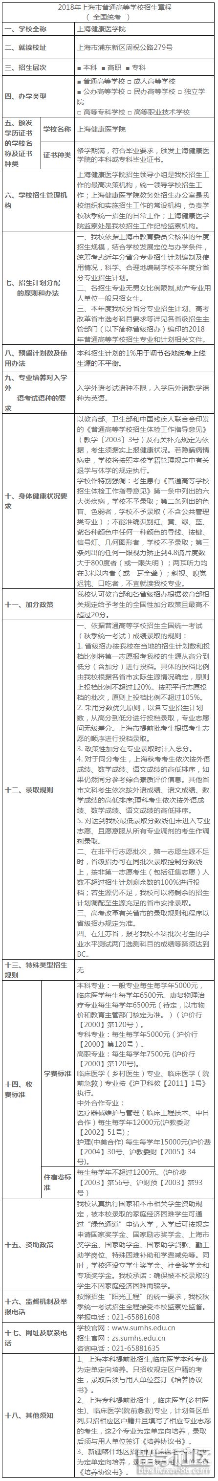
出国留学网为你整理了上海健康医学院2018招生章程,更多资讯请及时关注本网站更新。
上海健康医学院2018招生章程
已经由上级主管部门审核通过

推荐阅读:
成人高考要来了,出国留学网为大家提供“上海健康医学院2017年成人高考招生章程”,以便考生们参考,希望可以帮到各位考生,更多资讯请关注出国留学网的更新哦!
上海健康医学院2017年成人高考招生章程
一、院校介绍
上海健康医学院由原上海医药高等专科学校、上海医疗器械高等专科学校和上海健康职业技术学院组建而成。近60年的办学历史,学校形成了特色鲜明的医工结合、医技人才培养见长的办学优势。赢得了业界“健康促进的使者,白衣天使的摇篮”及我国“医疗器械工程师的摇篮”等美誉,为我国医学技术、临床医学、医疗器械等相关领域输送了大批高素质、高技能的应用型人才,为中国的医疗卫生健康事业做出了重要贡献。
学校定位于医学及医学相关类应用型本科医学院校,培养特色鲜明、实用性强、服务于临床医学和人类健康的专业人才。学校拥有一支教学资历深厚、医学技术及工程实践经验丰富的专任教师队伍,教授、副教授职称教师的占比达30%;并有一批东方学者、浦江学者、启明星计划及曙光计划等高水平中青年专家。学校开设的本、专科专业具有鲜明的医学技术、临床医学、医疗器械等行业特色。
学校继续教育学院坚持“以学生为本”的办学理念,以“依托学校、服务社会、立足上海、面向全国”为办学宗旨,以提升继续教育的内涵质量及社会服务能力为总体目标,积极探索适应医学技术、医疗器械类成人高等教育与社会培训特点的办学模式,为我国医学技术、医疗器械等相关领域人才的继续教育做出贡献。
二、上海健康医学院2017年成人高考招生专业设置和介绍
层次 | 专业名称 | 学制 | 学习年限 | 学习形式 | 科类 | 上课地点 |
专升本 | 护理学 | 3年 | 3年 |
11-03
出国留学高考网为大家提供上海健康医学院普通高中学生综合素质评价使用办法,更多高考资讯请关注我们网站的更新!
上海健康医学院普通高中学生综合素质评价使用办法
一、指导思想
为深入贯彻党的十八届三中全会关于考试招生制度改革的指导精神,探索招生和考试相对分离、学校依法自主招生、专业机构组织实施、政府宏观管理、社会参与监督的运行机制,形成分类考试、综合评价、多元录取、程序透明的高等学校考试招生模式,依据《国务院深化考试招生制度改革的实施意见》(国发〔2014〕35号)、《上海市深化高等学校考试招生综合改革实施方案》(沪府发〔2014〕57号)以及《上海市普通高中学生综合素质评价实施办法(试行)》(沪教委基〔2015〕30号)等文件,结合本校特点,从2017年起在上海市的招生录取中参考普通高中学生综合素质评价信息,特制定本使用办法。
二、基本原则
1. 确保公平公正公开
把促进公平公正作为评价的基本价值取向,严格规范评价程序,强化有效监督,确保机会公平、程序公开、结果公正。
2. 促进学生健康发展
坚持正确育人导向,践行社会主义核心价值观,着眼学生德智体美全面发展,把握学生的个性特点,注重考查学生的社会责任感、综合素质、创新精神和实践能力。
3. 体现本校人才培养特色
基于我校“以培养特色鲜明、实用性强、服务于临床医学和人类健康专业人才”的育人理念。选拔将遵循本校人才培养特色的基本原则,着力选拔和培养符合本校人才培养目标需要的拔尖人才。
4. 构建科学选才制度
增加学生选择权,促进科学选才,建立多元多维评价体系,科学评估学生综合素质状况,增强高等学校与学生相互选择的多样性和匹配度,确保综合素质评价工作高效、有序实施。
三、主要内容
(一)参考模块
1. 品德发展与公民素养
学生在践行社会主义核心价值观、弘扬中华优秀传统文化等方面的表现,包括爱党爱国、理想信念、诚实守信、仁爱友善、责任义务、遵纪守法等。
2. 修习课程与学业成绩
学生掌握各学科基础知识和基本技能的情况以及解决实际问题的能力,学科特长和学习兴趣等。
3. 身心健康与艺术素养
学生的健康生活方式、体育锻炼习惯、身体机能、运动技能和心理素质,对艺术的审美感受、理解、鉴赏能力等。
4. 创新精神与实践能力
学生的想象力、创新意识,发现和解决问题的能力,调查研究能力,动手操作能力,实践体验经历,创新与实践活动成果/作品等。
(二)重点参考信息
结合我校应用型、特色性、国际化人才培养目标,综合素质评价重点参考信息如下:
(1)品德发展与公民素养。主要依据参加志愿服务和社会实践活动的情况等信息。
(2)修习课程与学业成绩。主要参考高中学业水平考试成绩及获得市级及以上奖励(证书)情况。
(3)身心健康与艺术素养。主要参考学生艺术活动和体育(比赛)等市级及以上奖励(证书)情况。
(4)创...
2016年招生章程已经公布,出国留学网高考网为大家提供上海健康医学院招生章程2016,更多高考招生信息请关注我们网站的更新!
2016年上海市普通高等学校招生章程
( 全国统考 )
一、学校全称
上海健康医学院
二、就读校址
上海市浦东新区周祝公路279 号
三、层次
√ 本科 □ 高职 □ 专科
四、办学类型
√ 普通高等学校 □ 成人高等学校
√ 公办高等学校 □ 民办高等学校 □ 独立学院
□ 高等专科学校 □ 高等职业技术学校
五、分专业招生人数
及有关说明
分专业招生人数及其要求详见各省(区、市)高招办公布的招生计划。
六、预留计划数及
使用原则
本科计划1%,用于调节各省统考上线生源的不平衡。
七、专业培养对入学
外语考试语种的要求
入学外语考试语种不限,入学后外语教学语种为英语。
八、招收男女生比例
无,助产专业用人单位一般只招女生。
九、身体健康状况要求
按教育部、卫生部、中国残联印发的《普通高等学校招生体检工作指导意见》执行。并作特别强调:所有专业考生患有《普通高等学校招生体检工作指导意见》第一条中列出的六大类疾病;第二条列出的色盲、色弱者;第三条列出的任何一眼视力矫正到4.8镜片度数大于800度者(或一眼失明);两耳听力均在3米以内者(或一耳全聋);斜视、嗅觉迟钝、口吃者,学校均不予录取。所有被录取新生入校后,还须经我校复检,若复检不合格,则取消入学资格。
十、录取规则
1、思想政治品德考核和身体健康状况检查合格,高考成绩达到同批录取控制分数线并符合我校提档要求的考生,从高分到低分按志愿择优录取。
2、对达到录取分数线的考生,在安排专业时,采用分数优先的原则,专业志愿间无级差分。(若个别省市有特殊规定,与当地省级招生主管部门协商后另行公布)。
3、对于同分考生,文科考生专业排序时按:外语成绩、语文成绩、数学成绩为序逐一比较安排。理科考生专业排序时按:外语成绩、数学成绩、语文成绩为序逐一比较安排。
4、上海市提前批考生根据考生志愿的顺序进行投档录取。
5、学校承认各省市高考加分。
十一、收费
标准
学费标准
本科专业:一般专业每生每学年5000元(沪价行【2000】第120号)。
专科专业:每生每学年5000元(沪价行【2000】第120号)。
高职专业:每生每学年7500元 (沪价行【2000】第120号)。
临床医学(乡村医生)专业、临床医学(院前急救)专业按《沪卫科教【2011】1号》执行。
中外合作专业:
医疗器械维护与管理(临床工程技术、中日合作)每生每学年12000元(沪教委财【2002】51号);
护理(中美合作) 每生每学年15000元(沪价费【2004】30号、沪教委财【2005】34号)。
住宿费标准
每生每学年1000元----1200元。
(沪价费【2003】第56号、沪财预【2003】第93...
出国留学网高考网为大家提供上海健康医学院2016本科招生章程,更多高考招生简章请关注我们网站的更新!
上海健康医学院2016本科招生章程
一、学校全称:上海健康医学院
二、就读校址:上海市浦东新区周祝公路279 号
三、层次:√ 本科 □ 高职 □ 专科
四、办学类型:√ 普通高等学校 □ 成人高等学校
√ 公办高等学校 □ 民办高等学校 □ 独立学院
□ 高等专科学校 □ 高等职业技术学校
五、分专业招生人数:及有关说明分专业招生人数及其要求详见各省(区、市)高招办公布的招生计划。
六、预留计划数及使用原则:本科计划1%,用于调节各省统考上线生源的不平衡。
七、专业培养对入学:外语考试语种的要求入学外语考试语种不限,入学后外语教学语种为英语。
八、招收男女生比例:无,助产专业用人单位一般只招女生。
九、身体健康状况要求:按教育部、卫生部、中国残联印发的《普通高等学校招生体检工作指导意见》执行。并作特别强调:所有专业考生患有《普通高等学校招生体检工作指导意见》第一条中列出的六大类疾病;第二条列出的色盲、色弱者;第三条列出的任何一眼视力矫正到4.8镜片度数大于800度者(或一眼失明);两耳听力均在3米以内者(或一耳全聋);斜视、嗅觉迟钝、口吃者,学校均不予录取。所有被录取新生入校后,还须经我校复检,若复检不合格,则取消入学资格。
十、录取规则:1、思想政治品德考核和身体健康状况检查合格,高考成绩达到同批录取控制分数线并符合我校提档要求的考生,从高分到低分按志愿择优录取。
2、对达到录取分数线的考生,在安排专业时,采用分数优先的原则,专业志愿间无级差分。(若个别省市有特殊规定,与当地省级招生主管部门协商后另行公布)。
3、对于同分考生,文科考生专业排序时按:外语成绩、语文成绩、数学成绩为序逐一比较安排。理科考生专业排序时按:外语成绩、数学成绩、语文成绩为序逐一比较安排。
4、上海市提前批考生根据考生志愿的顺序进行投档录取。
5、学校承认各省市高考加分。
十一、收费
标准学费标准本科专业:一般专业每生每学年5000元(沪价行【2000】第120号)。
专科专业:每生每学年5000元(沪价行【2000】第120号)。
高职专业:每生每学年7500元 (沪价行【2000】第120号)。
临床医学(乡村医生)专业、临床医学(院前急救)专业按《沪卫科教【2011】1号》执行。
中外合作专业:
医疗器械维护与管理(临床工程技术、中日合作)每生每学年12000元(沪教委财【2002】51号);
...05-26
一、学校全称:上海健康医学院
二、就读校址:
校本部: 上海市浦东新区周祝公路279号
徐汇校区:上海市徐汇区梅陇路21号
杨浦校区:上海市杨浦区营口路101号
三、层次:本科
四、办学类型:普通公办高等学校
五、分专业招生人数及有关说明:
分专业招生人数及其要求详见各省(区、市)高招办公布的招生计划。
六、预留计划数及使用原则:
本科计划1%,用于调节各省统考上线生源的不平衡。
七、专业培养对入学外语考试语种的要求:
入学外语考试语种不限,入学后外语教学语种为英语。
八、招收男女生比例:
无,助产专业用人单位一般只招女生。
九、身体健康状况要求:
按教育部、卫生部、中国残联印发的《普通高等学校招生体检工作指导意见》执行。并作特别强调:所有专业考生患有《普通高等学校招生体检工作指导意见》第一条中列出的六大类疾病;第二条列出的色盲、色弱者;第三条列出的任何一眼视力矫正到4.8镜片度数大于800度者(或一眼失明);两耳听力均在3米以内者(或一耳全聋);斜视、嗅觉迟钝、口吃者,学校均不予录取。所有被录取新生入校后,还须经我校复检,若复检不合格,则取消入学资格。
十、录取规则:
1、思想政治品德考核和身体健康状况检查合格,高考成绩达到同批录取控制分数线并符合我校提档要求的考生,从高分到低分按志愿择优录取。
2、对达到录取分数线的考生,在安排专业时,采用分数优先的原则,专业志愿间无级差分。(若个别省市有特殊规定,与当地省级招生主管部门协商后另行公布)。
3、对于同分考生,文科考生专业排序时按:外语成绩、语文成绩、数学成绩为序逐一比较安排。理科考生专业排序时按:外语成绩、数学成绩、语文成绩为序逐一比较安排。
4、上海市提前批考生根据考生志愿的顺序进行投档录取。
5、学校承认各省市高考加分。
十一、收费标准:
学费标准:
本科专业:每生每学年5000元(沪价行【2000】第120号)。
专科专业:每生每学年5000元(沪价行【2000】第120号)。
高职专业:每生每学年7500元(沪价行[2000] 第120号)。
中外合作专业:每生每学年15000元(沪价费【2004】30号、沪教委财【2005】34号)。
住宿费标准:
每生每学年700元----1200元。 (沪价费【2003】第56号、沪财预【2003】第93号)
十二、颁发学历证书的学校名称及证书种类:
学校名称:上海健康医学院
证书种类:修学期满...
上海健康医学院推荐访问