出国留学网专题频道上海戏剧学院高考招生栏目,提供与上海戏剧学院高考招生相关的所有资讯,希望我们所做的能让您感到满意!
上海戏剧学院是中国培养戏剧专门人才的高等艺术院校,前身是上海市市立实验戏剧学校,1945年12月1日由著名教育家顾毓琇与著名戏剧家李健吾、顾仲彝、黄佐临等创立,熊佛西先生为首任院长。1949年10月,上海市立实验戏剧学校改名为上海市立戏剧专科学校。1952年全国高等院校实行院系调整,山东大学艺术系戏剧科、上海行知艺术学校戏剧组并入后正式建院,更名为中央戏剧学院华东分院。1956年正式命名为上海戏剧学院,系文化部直属高等艺术院校。2000年4划转为由上海市与文化部共建,2002年6月,原上海师范大学表演艺术学院、上海市戏曲学校、上海市舞蹈学校并入上海戏剧学院。
建校以来,学院培养了近万名文艺专门人才,其中戏剧表演方面的代表人物有:祝希娟、焦晃、赵有亮、潘虹、奚美娟、王洛勇、李媛媛、陈红、尹铸胜、陆毅、李冰冰、佟大为等;编导方面的代表人物有:余秋雨、沙叶新、胡伟民等;舞美设计方面的代表人物:周本义、胡妙胜、金长烈、韩生、伊天夫等;在美术方面有旅美艺术家:吕振环、蔡国强等;电视主持方面的新秀有:和晶、陈蓉、董卿等;戏曲演员代表有:蔡正仁、梁谷音、岳美缇、张洵澎、计镇华、杨春霞、张静娴、史敏、王佩瑜等;舞蹈演员代表有:凌桂明、石钟琴、茅惠芳、汪齐凤、杨新华、辛丽丽、黄豆豆、谭元元、范晓枫、孙慎逸、方仲静、姚伟等。他们当中相当一部分成为了影响中国乃至世界戏剧、电影、美术界的著名艺术家,同时学院还培养了西藏、内蒙等少数民族的第一代戏剧家,为推动中国的文化事业做出了重要贡献。
戏剧戏曲学是我院的主要学科,1999年起被列入上海市重点学科。博士、硕士研究生教育层次以戏剧戏曲学为二级学科,共有十余个研究方向。此外,硕士研究生教育层次还设有艺术学、广播电视艺术学。
学院设表演系、戏剧文学系、舞台美术系、导演系、电视艺术学院、公共教学部、戏曲学院、舞蹈学院、创意学院和继续教育学院;本科专业教育层次有表演、戏剧影视文学、戏剧影视美术设计、艺术设计、导演、广播电视编导、播音与主持艺术、舞蹈编导、文化事业管理等专业,涵盖话剧、戏曲、舞蹈等专业门类。
中专层次的专业有芭蕾舞、中国舞、京剧表演,京剧音乐、昆剧音乐、越剧表演、沪剧表演、沪剧音乐、话剧影视表演、影视模特表演、舞台美术、木偶表演与制作等。
学院共有三个校区:本部位于华山路,电视艺术学院、舞蹈学院、戏曲学院及附属戏曲学校位于莲花路,附属舞蹈学校位于虹桥路。
位于华山路上的学院本部教学设施完善,实验剧院、黑匣子戏剧实验室、新实验空间与小剧场分别适合教学实习演出、实验戏剧排演。图书馆收藏的戏剧类图书丰富齐全,学生公寓、餐厅、健身房给学生提供了良好的生活条件。
莲花路校区目前是戏曲舞蹈分院与附属戏曲学校的所在地,拥有高规格的专业练功房和演出观摩厅,校园布局合理,设施配套齐全。
虹桥路上的附属舞蹈学校是在老一辈领导的关心支持下确立为现校址,校园内树木郁郁葱葱,环境幽静怡人,教学设施完备,教室宽敞明亮。
学院建立了广泛的国际联系,与美国、英国、澳大利亚等十余所学校、国际机构团体建立了校际交流和合作关系。经常聘请国际专家来院讲学、排戏,学院的专业教师也经常受聘到国外讲学访问,共有五十多国家地区学生来我院留学、研修。学院的演出团、教学小组也先后赴新加坡、日本、英国、意大利、德国、美国、韩国、比利时、罗马尼亚以及我国港澳台地区演出,交流教学实践。学院先后主办多次国际学术研讨会、国际莎士比亚戏剧节、国际小剧场戏剧节。<...
出国留学高考网为大家提供上海戏剧学院2018春季高考招生章程,更多高考资讯请关注我们网站的更新!
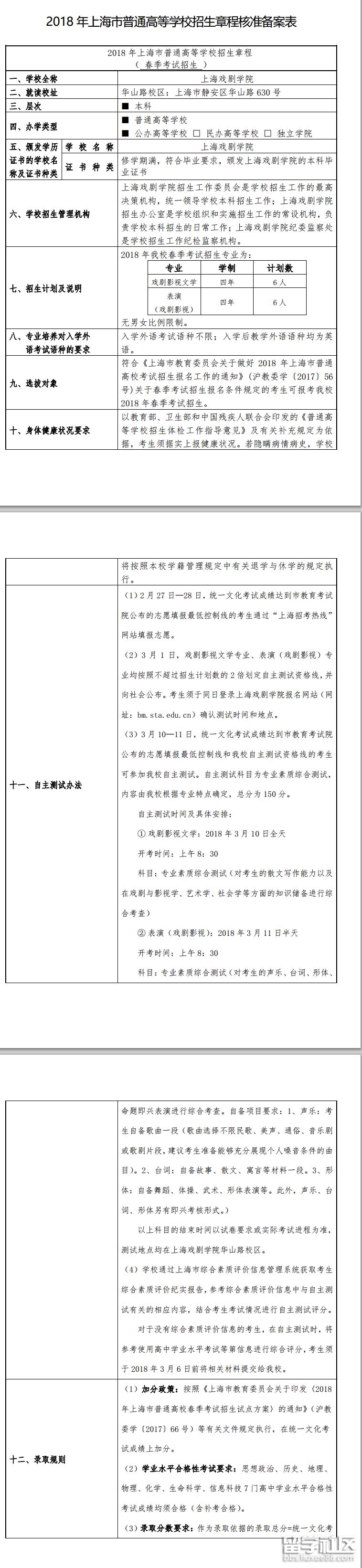
上海戏剧学院2018春季高考招生章程

小编精心为您推荐:
2019年上海春季高考招生章程已公布,小编为大家提供上海戏剧学院2019春季高考招生章程,请需要报名的同学仔细阅读招生章程!
上海戏剧学院2019春季高考招生章程
2019年上海市普通高校春季考试招生章程 | |||
一、院校全称 | 上海戏剧学院 | ||
二、就读校址 | 华山路校区:上海市静安区华山路630号 | ||
三、层次 | ■本科 | ||
四、办学类型 | ■普通高等学校 ■公办高等学校□民办高等学校□独立学院 | ||
五、颁发学历证书的院校名称及证书种类 | 院校名称 | 上海戏剧学院 | |
证书种类 | 修学期满,符合毕业要求,颁发上海戏剧学院的本科毕业证书 | ||
六、院校招生管理机构 | 上海戏剧学院招生工作委员会是我校招生工作的最高决策机构,统一领导我校本科招生工作;上海戏剧学院招生办公室是我校组织和实施招生工作的常设机构,负责学校本科招生的日常工作;上海戏剧学院纪委监察处是我校招生工作纪检监察机构。 | ||
01-31
上海戏剧学院公布了关于在上海2023年春季高考的招生章程,完整的招生章程内容已整理在下文了,对上海戏剧学院感兴趣的考生来看看详细的招生章程吧!下面是出国留学网整理的“上海戏剧学院2023年春季高考招生章程”,欢迎大家参考阅读。







一、学校全称
上海戏剧学院
二、就读校址
校本部:上海市静安区华山路630号莲花路
校区:上海市闵行区莲花路211号
三、层次
√本科□高职□专科
四、办学类型
√普通高等学校□成人高等学校
√公办高等学校□民办高等学校□独立学院
□高等专科学校□高等职业技术学校
五、分专业招生人数及有关说明
详见各省市高招办公布的招生计划及相关说明。
六、专业培养对入学外语考试语种的要求
无,入学后的教学语种为英语
七、招收男女生比例
不限
八、身体健康状况要求
根据《普通高等学校招生体检工作指导意见》执行。
九、录取规则
公共事业管理(艺术管理)专业录取规则为普通高校第一批次文化成绩(文科)从高到低排序录取,投档比例为1:1,同分处理原则为:如果总成绩同分,以语文、外语、数学科目成绩高低的顺序录取)
戏剧影视美术设计(剧场管理)专业录取规则为普通高校第一批次文化成绩(理科)从高到低排序录取,投档比例为1:1,同分处理原则为:如果总成绩同分,以数学、外语、语文科目成绩高低的顺序录取)
十、收费标准
学费标准
每生每学年10000元(沪价行(2000)120号)、(沪教财(2000)27号)
住宿费标准
每生每学年1200元(沪价费(2003)56号)、(沪教财(2003)93号)、(沪教财(2012)118号)
十一、颁发学历证书的学校名称及证书种类
学校名称
上海戏剧学院
证书种类
修学期满,符合毕业要求,颁发上海戏剧学院的本科毕业证书
十二、联系电话
021*62488077
十三、投诉监督电话
021*62495375
十四、网址
zs.sta.edu.cn
十五、资助学生政策
学校认真执行国家和本市相关学生资助规定,被本校录取的家庭经济困难学生可通过“绿色通道”申请入学,入学后可按规定申请国家奖学金、国家励志奖学金、上海市奖学金、国家助学金、国家助学贷款、勤工助学岗位、特殊困难补助和学费减免等。学校承诺:确保被本校录取的学生不因家庭经济困难而辍学。
推荐阅读:全国各省考试院汇总
中央戏剧学院是教育部直属院校,是中国戏剧艺术教育的最高学府,是亚洲戏剧教育研究中心总部所在地,是世界戏剧院校联盟国际大学生戏剧节活动基地。
中央戏剧学院的历史可以溯源至1938年4月10日成立的延安鲁迅艺术学院,至今已经有70多年的历史,其间历经华北联合大学文艺学院、华北大学第三部,后又有南京国立戏剧专科学校并入。1949年12月,中央戏剧学院正式开办,1950年4月2日,正式召开了中央戏剧学院成立大会,毛泽东主席亲笔题写校名。欧阳予倩、曹禺、张庚、光未然、沙可夫、李伯钊、金山、徐晓钟、王永德、刘国富曾担任学院领导。现任党委书记刘立滨,院长徐翔。
中央戏剧学院教学科研机构设有:表演系、导演系、戏剧文学系、舞台美术系、电影电视系、艺术管理系、基础教学部、影视艺术职业学院、戏剧艺术研究所、学报社、国际文化交流中心等。本专科专业设置有:表演专业、导演专业、戏剧影视文学专业、戏剧影视美术设计专业、戏剧学专业、公共事业管理专业、播音与主持艺术专业。研究生专业设置有戏剧戏曲学、电影学、广播电视艺术学。学院设博士后科研流动站。“戏剧戏曲学”为国家重点学科。
在长期的办学实践中,中央戏剧学院坚持现实主义美学原则,继承中华民族美学传统,博采众长,厚基础、重实践,秉承“求真、创造、至美”的校训,致力于为国家乃至世界培养戏剧影视艺术精英人才。学院的毕业生中有相当一部分人已成为闻名中外的艺术家、学者、教授和作家,他们多次荣获国家文华奖,“五个一工程”奖,戏剧梅花奖,振兴话剧奖;电影金鸡奖、百花奖;电视金鹰奖、飞天奖以及国际电影大奖如金熊奖、金狮奖、金拐棍奖、金马奖、奥斯卡奖提名等,为中国戏剧影视事业的繁荣和发展做出了卓越贡献。
中央戏剧学院本部坐落在北京市东城区东棉花胡同39号,另位于昌平区北七家镇占地335亩的新校区已经正式开工建设,预计在“十二五”期间全面建成并投入使用。一座功能布局合理,条件设施完备,文化个性突出的现代化校园将展现在世人面前,一流的办学空间和教学设施将进一步促进学院与世界最优秀戏剧学院的学术交流,并为实现学院的可持续发展提供重要的硬件保障。
面向未来,中央戏...
出国留学网高考网为大家提供2016年上海戏剧学院招生章程,更多高考招生信息请关注我们网站的更新!
2016年上海市普通高等学校招生章程
( 全国统考 )
一、学校全称
上海戏剧学院
二、就读校址
校本部:上海市静安区华山路 630 号
莲花路 校区: 上海 市 闵行 区 莲花 路 211 号
三、层次
√ 本科 □ 高职 □ 专科
四、办学类型
√ 普通高等学校 □ 成人高等学校
√ 公办高等学校 □ 民办高等学校 □ 独立学院
□ 高等专科学校 □ 高等职业技术学校
五、分专业招生人数及有关说明
详见各省市高招办公布的招生计划及相关说明。
六、预留计划数及使用情况
无
七、专业培养对入学外语考试语种的要求
无,入学后的教学语种为英语
八、招收男女生比例
不限
九、身体健康状况要求
根据《普通高等学校招生体检工作指导意见》执行。
十、录取规则
公共事业管理(艺术管理)专业录取规则为普通高校第一批次(上海市按本科批次)文化成绩从高到低排序录取,投档比例为1:1,同分处理原则为:如果总成绩同分,文科以语文、外语、数学科目成绩高低的顺序录取,理科以数学、外语、语文科目成绩高低的顺序录取。艺术类专业按<<2016年上海戏剧学院本科招生简章>>公布的录取办法录取.
十一、收费标准
学费标准
每生每学年10000元(沪价行(2000)120号)、(沪教财(2000)27号)
住宿费标准
每生每学年1200元(沪价费(2003)56号)、(沪教财(2003)93号)、
(沪教财(2012)118号)
十二、颁发学历证书的学校名称及证书种类
学校名称
上海戏剧学院
证书种类
修学期满,符合毕业要求,颁发上海戏剧学院的本科毕业证书
十三、联系电话
021*62488077
十四、投诉监督电话
021*62495375
十五、网址
zs.sta.edu.cn
十六、资助学生政策
学校认真执行国家和本市相关学生资助规定,被本校录取的家庭经济困难学生可通过“绿色通道”申请入学,入学后可按规定申请国家奖学金、国家励志奖学金、上海市奖学金、国家助学金、国家助学贷款、勤工助学岗位、特殊困难补助和学费减免等。学校承诺:确保被本校录取的学生不因家庭经济困难而辍学。
十七、其他须知
2016高考频道精心推荐:
上海戏剧学院高考招生推荐访问