出国留学网专题频道上海电子信息职业技术学院栏目,提供与上海电子信息职业技术学院相关的所有资讯,希望我们所做的能让您感到满意!
05-10
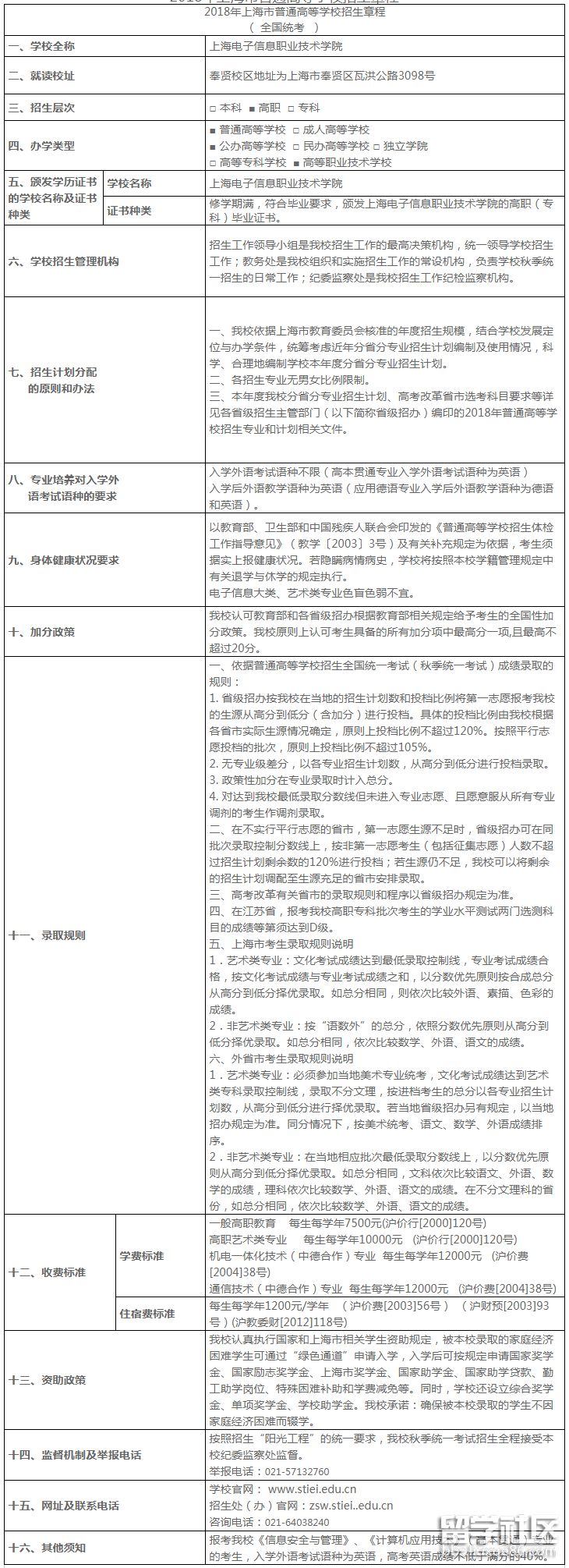
出国留学网为你整理了上海电子信息职业技术学院2018招生章程,更多资讯请及时关注本网站更新。
上海电子信息职业技术学院2018招生章程
已经由上级主管部门审核通过

推荐阅读:
06-18
2016年招生章程已经公布,出国留学网高考网为大家提供2016年上海电子信息职业技术学院招生章程已公布,更多高考招生信息请关注我们网站的更新!
2016年上海市普通高等学校招生章程核准备案表【正表】<?xml:namespace prefix="o" ns="urn:schemas-microsoft-com:office:office">
?xml:namespace>2016年上海市普通高等学校招生章程
( 全国统考 )
一、学校全称
上海电子信息职业技术学院
二、就读校址
05-26
出国留学网高考网为大家提供上海电子信息职业技术学院2016招生章程,更多高考招生简章请关注我们网站的更新!
上海电子信息职业技术学院2016招生章程
2016年上海市普通高等学校招生章程
( 全国统考 )
一、学校全称:上海电子信息职业技术学院
二、就读校址校本部:上海市奉贤区瓦洪公路3098号
三、层次□ 本科 R 高职 □ 专科
四、办学类型R 普通高等学校 □ 成人高等学校
R 公办高等学校 □ 民办高等学校 □ 独立学院
□ 高等专科学校 R 高等职业技术学校
五、分专业招生人数及有关
说明各专业招生人数及要求,详见各省(区、市)高招办公布的招生计划。
六、专业培养对入学外语
考试语种的要求入学外语考试语种不限。入学后外语教学语种为英语。
七、招收男女生比例无
八、身体健康状况要求按照教育部、卫生部和中国残疾人联合会联合颁布的《普通高等学校招生体检工作指导意见》执行。
九、录取规则投档比例
上海市投档比例按上海高招办的有关规定确定。
外省市投档比例根据各省(区、市)高招办的有关规定确定。
录取规则
(一)上海市考生
1.艺术类专业:文化考试成绩达到最低录取控制线,专业考试成绩合格,按文化考试成绩与专业考试成绩之和,以分数优先原则从高分到低分择优录取。如总分相同,则依次比较外语、素描、色彩的成绩。
2.非艺术类专业:按“语数外”的总分,以分数优先原则从高分到低分择优录取。如总分相同,文科依次比较语文、外语、数学的成绩,理科依次比较数学、外语、语文的成绩。
(二)外省市考生
在当地相应批次最低录取分数线上,以分数优先原则从高分到低分择优录取。如总分相同,文科依次比较语文、外语、数学的成绩,理科依次比较数学、外语、语文的成绩。
十、收费标准学费标准一般高职教育 每生每学年7500元 (沪价行[2000]120号)
高职艺术类专业 每生每学年10000元 (沪价行[2000]120号)
机电一体化技术(中德合作)专业 每生每学年12000元 (沪价费[2004]38号)
通信技术(中德合作)专业 每生每学年12000元 (沪价费[2004]38号)
住宿费标准每生每学年1200元/学年 (沪价费[2003]56号) (沪财预[2003]93号)(沪教委财[2012]118号)
十一、颁发学历证书的学校名称及证书种类学校名称上海电子信息职业技术学院
证 书 种 类修学期满,符合毕业要求,颁发上海电子信息职业技术学院专科毕业证书。
十二、联系电话招生办公室 021-64038240
十三、投诉监督电话招生监察室 021-57132760
06-24
人生的道路上布满荆棘,会有重重险阻,但阻挡不住风华正茂的我们。路是永长的,希望是远大的,只要我们用毅力去搬开挡道的石头,最终会拨开云雾见青天。,报考上海电子信息职业技术学院的考生们注意了!2015年上海电子信息职业技术学院高考分数线还未公布,上海电子信息职业技术学院高考分数线一般在6月下旬公布,出国留学网高考频道为您开通2015年上海电子信息职业技术学院高考分数线发布入口,希望对您的有所帮助。
本网站将首先发布2015年上海电子信息职业技术学院高考分数线相关信息,请考生们随时关注 本网站的2015年上海高考分数线。
2015年上海电子信息职业技术学院高考分数线还没有公布之前,大家可以参考[上海历年高考分数线 以及2015年各省高考分数线预测汇总及2015 年高考分数线,让自己的心里有个数,上海电子信息职业技术学院分数线历年浮动应该不会太大的。
05-27
|
一、学校全称 |
上海电子信息职业技术学院 |
|
|
二、就读校址 |
校本部:上海市奉贤区瓦洪公路3098号 |
|
|
三、层次 |
□本科 R高职 □专科 |
|
|
四、办学类型 |
R普通高等学校 □ 成人高等学校 R公办高等学校 □ 民办高等学校 □ 独立学院 □ 高等专科学校 R高等职业技术学校 |
|
|
五、分专业招生人数及有关 说明 |
各专业招生人数及要求,详见各省(区、市)高招办公布的招生计划。 |
|
|
六、专业培养对入学外语 考试语种的要求 |
入学外语考试语种不限。入学后外语教学语种为英语。 |
|
|
七、招收男女生比例 |
... | |
05-14
考研频道小编从官方网站转载《2014年上海电子信息职业技术学院招生章程》一文,谢谢阅读!
2014年上海市普通高等学校招生章程核准备案表【正表】<?xml:namespace prefix="o" ns="urn:schemas-microsoft-com:office:office">?xml:namespace>
2014年上海市普通高等学校招生章程 ( 全国统考 ) | ||
一、学校全称 | 上海电子信息职业技术学院 | |
二、就读校址 | 校本部:上海市奉贤区瓦洪公路3098号 | |
三、层次 | □ 本科 R 高职 □ 专科 | |
四、办学类型 | R 普通高等学校 □ 成人高等学校 R 公办高等学校 □ 民办高等学校 □ 独立学院 □ 高等专科学校 R 高等职业技术学校 | |
五、分专业招生人数及有关 说明 | 各专业招生人数及要求,详见各省(区、市)高招办公布的招生计划。 | |
六、专业培养对入学外语 考试语种的要求 | 不限。入学后教学语种为英语。 | |
七、招收男女生比例 | 没有限制 | |
八、身体健康状况要求 | 按照教育部、卫生部和中国残疾人联合会联合颁布的《普通高等学校招生体检工作指导意见》执行。 | |
05-12
05月06日讯,出国留学网(liuxue86.com)考研频道为您转载学校官方《2009年上海电子信息职业技术学院招生章程》内容。
|
2009年上海市普通高等学校招生章程 ( 全国统考 ) |
||
|
一、学校全称 |
上海电子信息职业技术学院 |
|
|
二、校址 |
校本部: 上海市奉贤区奉城镇瓦洪公路 |
|
|
长宁校区: 上海市长宁区玉屏南路560弄18号 |
||
|
徐汇校区: 上海市徐汇区中山南二路620号 |
||
|
三、层次 |
□ 本科 □ 高职√ □ 专科 |
|
|
四、办学类型 |
□ 普通高等学校√ □ 成人高等学校 □ 公办高等学校√ □ 民办高等学校 □ 独立学院 ... | |
05-12
05月06日《2010年上海电子信息职业技术学院招生章程》由出国留学网编辑转载,放心阅读,仅供参考!
|
2010年上海市普通高等学校招生章程 ( 全国统考 ) |
||
|
一、学校全称 |
上海电子信息职业技术学院 |
|
|
二、校址 |
校本部: 上海市奉贤区瓦洪公路3098号 |
|
|
长宁校区: 上海市长宁区玉屏南路560弄18号 |
||
|
三、层次 |
□ 本科 R 高职 □ 专科 |
|
|
四、办学类型 |
R 普通高等学校 □ 成人高等学校 R 公办高等学校 □ 民办高等学校 □ 独立学院 □ 高等专科学校 R 高等职业技术学校 |
|
05-12
小编神速转载《2011年上海电子信息职业技术学院秋季招生章程》一文,供您考研择校参考!
|
2011年上海市普通高等学校招生章程
( 全国统考 )
|
||
|
一、学校全称
|
上海电子信息职业技术学院
|
|
|
二、就读校址
|
校本部: 上海市奉贤区瓦洪公路3098号
|
|
|
长宁校区: 上海市长宁区玉屏南路560弄18号
|
||
|
三、层次
|
□本科 √高职 □专科
|
|
|
四、办学类型
|
√普通高等学校 □ 成人高等学校
√公办高等学校 □ 民办高等学校 □ 独立学院
□ 高等专科学校 √高等职业技术学校
|
|
上海电子信息职业技术学院推荐访问