出国留学网专题频道上海科技大学栏目,提供与上海科技大学相关的所有资讯,希望我们所做的能让您感到满意! 上海科技大学(ShanghaiTech University)是由上海市人民政府与中国科学院共同举办、共同建设,经教育部批准、由上海市人民政府主管的全日制研究型普通高等学校。学校由上海市主管,以理工科和管理学科为主,突出科教结合,注重学科交叉。当前共设四个学院——物质科学与技术学院、信息科学与技术学院、生命科学与技术学院和创业与管理学院,并设有上海免疫化学和iHuman两个研究所。上科大规划2013年9月第一批300人研究生入学,2014年9月第一批本科生入学。学校坚持以人为本、改革创新、科教结合、开放合作、服务社会、追求卓越的办学理念,努力建设成为一所教育、科研、创业深度融合的小规模、高水平、国际化的研究型大学。
03-26
在高考志愿填报选择院校时,很多考生对上海科技大学的相关情况很关心。下面是由出国留学网编辑为大家整理的“上海科技大学是双一流大学吗 是公办还是民办”,仅供参考,欢迎大家阅读本文。
2022年,第二轮双一流建设高校名单公布,上海有15所大学入选,其中就有上海科技大学,所以上海科技大学是双一流大学,不过只有1个双一流建设学科。
上海科技大学双一流建设学科:材料科学与工程。
上海科技大学是公办还是民办
根据全国高等学校信息可知,上海科技大学是公办大学。
公办大学:通常是国家或地方政府举办的大学,办学历史一般比较悠久,社会认可度较高,有国家或地方财政经费支持,学费通常较便宜,一般5000元/年左右,不过公办大学中也有中外合作等部分高收费专业,学费在10000元/年以上,甚至几万一年,当然这些专业录取分数线也相对低一些,家庭条件不错的同学可以考虑填报。
民办大学:通常是社会企业、社会团体、个人等举办的大学,没有国家和地方财政经费支持,需要自筹资金办学,学费一般比较贵,通常在13000-18000元/年,也有超过20000元/年的,公办大学采用民办机制举办的独立学院也属于民办大学,但是民办大学是正规大学,受国家认可的,毕业证、学位证等都是在学信网可查的,国家也鼓励民办大学。
上海科技大学(ShanghaiTech University),是一所由上海市人民政府与中国科学院共同举办、共同建设,由上海市人民政府主管的全日制普通高等学校;是国家教育综合改革试验区之上海市教育综合改革的试点高校、硬X射线自由电子激光装置(SHINE)项目法人单位。
学校设立物质科学与技术学院、生命科学与技术学院、信息科学与技术学院、创业与管理学院、创意与艺术学院、人文科学研究院和生物医学工程学院,实行大学院制,学院下不设系。学校设立免疫化学研究所、iHuman研究所、数学科学研究所、大科学中心。 2014年学校开始招收首届本科生,迄今已连续招收了8届2884名本科生,2021年面向全国18个省(市)选拔招录了430名本科生。
推荐阅读:
03-25
在高考志愿填报选择院校时,很多考生对上海科技大学是不是一本大学的问题很关心。下面是由出国留学网编辑为大家整理的“上海科技大学是一本吗 是双一流大学吗”,仅供参考,欢迎大家阅读本文。
上海科技大学是一本吗
教育部门并没有划分上海科技大学是一本还是二本,毕业证上只有本科和专科之分,是几本只是民间的说法。
根据公开信息可知:
上海科技大学在全国基本上是第一批次招生,所以我们通常认为上海科技大学是一本大学。(注:自2016年开始,上海本科一批、二批合并为本科批)
上海科技大学是双一流大学吗
2022年,第二轮双一流建设高校名单公布,上海有15所大学入选,其中就有上海科技大学,所以上海科技大学是双一流大学,不过只有1个双一流建设学科。
上海科技大学双一流建设学科:材料科学与工程。
拓展阅读:上海科技大学简介
上海科技大学(ShanghaiTech University),是一所由上海市人民政府与中国科学院共同举办、共同建设,由上海市人民政府主管的全日制普通高等学校;是国家教育综合改革试验区之上海市教育综合改革的试点高校、硬X射线自由电子激光装置(SHINE)项目法人单位。学校新校园占地约900亩,总建筑面积约70万平方米。
学校设立物质科学与技术学院、生命科学与技术学院、信息科学与技术学院、创业与管理学院、创意与艺术学院、人文科学研究院和生物医学工程学院,实行大学院制,学院下不设系。学校设立免疫化学研究所、iHuman研究所、数学科学研究所、大科学中心。2014年学校开始招收首届本科生,迄今已连续招收了8届2884名本科生,2021年面向全国18个省(市)选拔招录了430名本科生。
推荐阅读:
06-12
现在考研复试分数线已经公布了,下面由出国留学网小编为你精心准备了“2020年上海科技大学考研复试分数线【已公布】”,持续关注本站将可以持续获取更多的考试资讯!
2020年上海科技大学考研复试分数线【已公布】
根据教育部有关文件精神,结合我校报考情况,经研究决定,我校2020年硕士研究生招生考试考生进入复试的初试成绩基本要求如下:
| 学院 | 专业名称(代码) | 总分 | 单科(满分=100分) |
02-15
2019年上海科技大学考研成绩在2月15日公布,小编为大家提供上海科技大学2019考研成绩查询入口,一起来看看吧!希望大家都能查询到满意的成绩!
上海科技大学2019考研成绩查询入口
上海科技大学2019考研成绩查询入口:https://yz.chsi.com.cn/apply/cjcx/
点击下面图片即可进入考研成绩查询入口:
按教育部有关规定,2019年全国硕士研究生招生考试成绩将于2月15日由各招生单位公布,考生可通过教育部研招网或招生单位公布的网站查询。
推荐阅读:
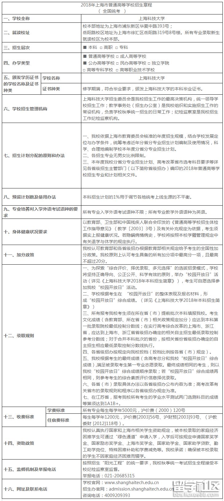
出国留学网为你整理了上海科技大学2018招生章程,更多资讯请及时关注本网站更新。
上海科技大学2018招生章程
已经由上级主管部门审核通过

推荐阅读:
出国留学高考网为大家提供上海科技大学2018本科招生简章,更多高考资讯请关注我们网站的更新!
上海科技大学2018本科招生简章
贯彻党的十八届三中全会精神,落实《国家中长期教育改革和发展规划纲要(2010-2020)》、《国务院关于深化考试招生制度改革的实施意见》及《上海市深化高等学校考试招生综合改革实施方案》等文件精神,秉承学校服务国家经济社会发展战略的办学理念,培养科技创新创业人才。经教育部批准,2018年学校将面向全国17个省(市)选拔招录400名本科生。
为继续探索“综合评价、择优录取、多元选择”的选拔招录模式,学校将坚持正确导向、公正公开、科学有效的原则,举办“校园开放日”活动。
一、招生省份
学校2018年将在北京、上海、山东、江苏、浙江、江西、福建、河南、四川、贵州、云南、辽宁、天津、湖北、陕西、湖南、甘肃等17个省(市)开展本科招生。
二、招生规模
学校2018年面向全国17个省(市)选拔招录400名本科生。学校将根据招生计划,结合“校园开放日”报名情况确定各省(市)招生人数。
三、招生专业
学校2018年将按照物理学、化学、材料科学与工程、生物科学、电子信息工程、计算机科学与技术等6个本科专业招录学生。学校在高考录取阶段满足被录取考生的第一专业志愿,入学一年后为符合条件的学生提供公开公正的再次选择专业的机会。
四、报名条件
符合2018年上海科技大学所在招生省(市)高考报名条件的,理工科基础扎实,在科学创新、批判思维、人文素养、沟通协作及社会责任等方面综合素质优秀并具备学科特长的优秀高中毕业生均可报考我校。
五、报名流程
1.网上填报
凡符合2018年上海科技大学所在招生省(市)高考报考条件的高中毕业生,可于即日起至2018年5月2日24时登录学校报名系统,在线填写“校园开放日”申请材料。
上海科技大学2018年考研成绩2月份就可以查询了!出国留学网考研网为大家提供上海科技大学2018考研成绩查询入口,更多考研资讯请关注我们网站的更新!
上海科技大学2018考研成绩查询入口:https://yz.chsi.com.cn/apply/cjcx/
点击下面图片即可进入考研成绩查询:
上海科技大学2018考研成绩查询时间:2月3日以后
小编精心为您推荐:
本文“2017上海科技大学招生简章”,跟着出国留学网高考网来了解一下吧。想了解更多高考资讯,请加QQ群586351822。
一、学校全称
上海科技大学
二、就读校址
校本部:上海市浦东新区华夏中路393号
岳阳路校区:上海市徐汇区岳阳路319号
三、层次
本科
四、办学类型
普通高等学校、公办高等学校
五、招生计划分配的原则和办法
分专业招生人数及其要求详见各省(市)考试院(招生办)公布的招生计划。
六、预留计划数和使用原则
预留计划数为2017年我校招生计划总数的1%,用于调节各地统考上线生源不平衡。
七、专业培养对入学外语考试语种的要求
入学外语考试语种不限,入学后外语教学语种为英语。
八、招收男女生比例
无
九、身体健康状况要求
以教育部《普通高等学校招生体检工作指导意见》为准。
十、录取规则
1、为探索“综合评价、择优录取、多元选择”的选拔招录模式,学校将坚持正确导向、公正公开、科学有效的原则,举办“校园开放日”活动(详见《上海科技大学2017年本科招生简章》),考生可自愿选择参加我校“校园开放日”活动。
2、学校根据考生在 “校园开放日”的整体表现及报名材料,形成“校园开放日”综合成绩。(详见《上海科技大学2017年本科招生简章》)
3、所有报考我校考生须在所在省(市)提前批次本科填报我校。考生文化成绩(含教育部、所在省(市)相关政策规定加分)应达到本科第一批录取院校最低控制分数线,上海市应达到自主招生控制分数线,其他一本、二本批次合并省(市)综合成绩有效分数线将在该省(市)具体操作方案出台后另行划定。
4、各省(市)考试院(招生办)按规定向我校投档(投档比例按各省(市)规定)。
5、我校根据考生的最终成绩(含高考总分和我校“校园开放日”综合成绩),满足被录取考生第一专业志愿录取。最终成绩相同的考生,则以我校“校园开放日”综合成绩顺序录取;若“校园开放日”综合成绩再相同,则参考考生的综合素质评价信息择优录取。
6、各省(市)录取具体办法以各省考试院(招生办)公布内容为准。
十一、收费标准
学费标准:各专业每生每学年5000元,沪价费(2000)120号;
住宿费标准:每生每学年1200元,沪价费[2003]56号、沪财预[2003]93号、(沪教委财 [2012]118号)。
十二、颁发学历证书的学校名称及证书种类
学校名称:上海科技大学
证书种类:修学期满,符合毕业要求,颁发上海科技大学的本科毕业证书。
十三、联系电话
021-20685225
十四、投诉监督电话
021-20685115
十五、网址
www.shanghaitech.edu.cn
十六、资助学生政策
学校认...
03-01
出国留学网高考网为大家提供2017上海科技大学本科招生简章,更多高考资讯请关注我们网站的更新!
2017上海科技大学本科招生简章
为贯彻党的十八届三中全会精神,落实《国家中长期教育改革和发展规划纲要(2010-2020)》、《国务院关于深化考试招生制度改革的实施意见》及《上海市深化高等学校考试招生综合改革实施方案》等文件精神,秉承我校服务国家发展战略的办学理念,培养从事科学发现、高技术创新与新兴产业创业的拔尖人才。经教育部批准,2017年我校将面向全国14个省(市)选拔招录350名本科生。
为继续探索“综合评价、择优录取、多元选择”的选拔招录模式,我校将坚持正确导向、公正公开、科学有效的原则,举办“校园开放日”活动。
一、招生省份
学校2017年将在北京、上海、山东、江苏、浙江、江西、福建、河南、四川、贵州、云南、辽宁、天津、湖北等14个省(市)开展本科招生。
二、招生规模
学校2017年面向全国14个省(市)选拔招录350名本科生。学校将根据招生计划,结合“校园开放日”报名情况确定各省招生人数。
三、招生专业
学校2017年将按照物理学、化学、材料科学与工程、生物科学、电子信息工程、计算机科学与技术等6个本科专业招录学生。学校在高考录取阶段满足被录取考生的第一专业志愿,入学一年后为符合条件的学生提供公开公正的再次选择专业的机会。
四、报名条件
符合2017年上海科技大学所在招生省市高考报名条件的,理工科基础扎实,在科学创新、批判思维、人文素养、沟通协作及社会责任等方面综合素质优秀并具备学科特长的优秀高中毕业生均可报考我校。
五、报名流程
1.网上填报
凡符合2017年上海科技大学所在招生省市高考报考条件的高中毕业生,可于即日起至2017年5月3日24时登录我校报名系统,在线填写申请材料。
报名系统网址:http://apply.shanghaitech.edu.cn/
2.准备材料
(1)自述信1封:申请者结合上海科技大学“立志、成才、报国、裕民”的办学理念与自身经历独立完成个人自述信一封。(800字内,自述中原则上不允许出现透露申请者家庭成员身份的信息)。
(2)推荐信1至2封:由申请者班主任、任课老师、课外活动指导老师等叙述该生特点及推荐理由。(每封推荐信800字以内,报名系统中会提供推荐信提交方式)。
(3)申请者本人高中阶段成绩单(需注明每门满分数值,加盖学校公章)。
(4)申请者所在省市学业水平考试成绩单或证明材料(上海市、浙江省相关要求详见报名系统内说明)。
(5)其他能反映申请者自身特点的相关材料(申请者在思想品德、身心健康、艺术素养、社会实践等方面突出表现的写实记录)。
说明:
(1)申请者所提交的所有材料均要保证内容真实、完整,申请材料中存在虚假内容或隐瞒重要信息的将...
2016年招生章程已经公布,出国留学网高考网为大家提供2016上海科技大学招生章程,更多高考招生信息请关注我们网站的更新!
一、学校全称
上海科技大学
二、就读校址
校本部:上海市浦东新区华夏中路 393号
岳阳路校区:上海市徐汇区岳阳路 319 号
三、层次
本科
四、办学类型
普通高等学校、公办高等学校
五、分专业招生人数及有关说明
分专业招生人数及其要求详见各省(市、自治区)高招办公布的 招生计划。
六、预留计划数及使用原则
预留计划数为2016年我校招生计划总数的1%,用于调节各地统考上线生源不平衡
七、专业培养对入学外语考试语种的要求
入学外语考试语种不限,入学后外语教学语种为英语。
八、招收男女生比例
无
九、身体健康状况要求
以教育部《普通高等学校招生体检工作指导意见》为准。
十、录取规则
上海科技大学推荐访问