出国留学网专题频道上海视觉艺术学院栏目,提供与上海视觉艺术学院相关的所有资讯,希望我们所做的能让您感到满意! 上海视觉艺术学院,简称上视,或siva,创办于2005年9月,是一所以国有投资为主,同时吸收其他社会力量,混合所有的新型综合艺术类普通本科高等学校,经过近八年的建设和发展,2013年4月,经国家教育部批准,由复旦大学上海视觉艺术学院转设为独立设置的上海视觉艺术学院。学校是上海唯一的综合类视觉艺术高等院校、全国13所参照独立设置本科艺术院校之一,是国际艺术、设计与媒体院校联盟成员大陆十所院校之一。据2015年最新QS世界大学学科排名显示,中国内地有58所大学入选全球顶尖学科前400名,上海视觉艺术学院跃居全球艺术与设计学科排名50-100名段。上海视觉艺术学院位于上海市松江大学园区,占地面积近66公顷。校园建设和教学设施投入9亿多元,校舍总建筑面积18.6万平方米。共有教职工284人(不含兼职教师),四届在校学生4000余人。学院下设七个二级学院,共26个专业方向。
2019年上海视觉艺术学院艺术校考考什么?各专业考试有什么注意事项?小编为大家提供上海视觉艺术学院2019年校考专业招生考试规程,一起来看看吧!
一、考试科目与内容要求
(一)初试(面试)
1、朗诵(自备散文、寓言或故事一篇):朗诵一篇故事、散文或寓言,考查考生的语言表现能力。
2、演唱(自备两首不同风格的歌曲,无伴奏):演唱自选歌曲一首,考查考生的嗓音与演唱能力。
3、形体/舞蹈(自备舞蹈、武术或体操,无伴奏)展示一段舞蹈、武术或体操,考查考生的肢体协调、柔韧与形体技能。
(二)复试(面试)
1、朗诵(自备或命题):进一步考查考生的语言表现能力。
2、演唱(自备两首不同风格歌曲、无伴奏):进一步考查考生的嗓音与演唱能力。
3、形体/舞蹈(自备舞蹈、武术或体操,无伴奏):进一步考查考生的肢体协调、柔韧与形体技能。
4、表演(命题集体小品):命题表演,考查考生的表演能力。
(三)三试(面试)
1、表演(命题小品):命题表演考试,在复试的基础上全面考察考生素质。
2、演唱(自备两首不同风格歌曲、无伴奏):更进一步考查考生的嗓音条件与演唱能力;
3、语言表达能力测试(命题):更进一步考查考生的理解力与语言表现能力。
4、形体/舞蹈(命题):更进一步考查考生的肢体协调、柔韧、形体技能与适应力。
评委将根据考生表现,给每位考生打出一个总分成绩,不分项打分。专业满分为100分。
二、成绩确认
1、如所在省份有相关类别省级艺术类统考,需在统考合格基础上参加校考。
2、初试、复试成绩不带入最终成绩。
三、注意事项
1、要求考生一律不许化妆。
2、要求考生不得有纹身、刺字。
3、女生考试时不穿高跟鞋、不穿裙子,不戴美瞳。
4、进入考场前,关闭手机。
5、请携带2张1寸证件照、黑色水笔、胶水备用。
一、考试科目与内容要求
(一)初试(面试)
1、朗诵(自备散文、寓言或故事一篇):朗诵一篇故事、散文或寓言,考查考生的语言表现能力。
2、演唱(自备两至三首不同风格的歌曲,中外不限,无伴奏清唱):演唱自选歌曲一首,考查考生的嗓音与演唱能力。(考官可根据现场情况,加试一到两首)
3、形体/舞蹈(自备爵士舞等两种风格舞蹈):展示一段舞蹈,考查考生的肢体协调、柔韧与形体技能。
(二)复试(面试)
1、朗诵(自备或命题):进一步考查考生的语言表现能力。
2、演唱(自备两首不同风格歌曲、中外不限,无伴奏清唱,可重复初试演唱曲目):进一步考查...
上海视觉艺术学院2019年艺术校考1月底陆续开始,小编为大家提供上海视觉艺术学院2019招生简章,请广大考生及时参加艺术校考!
上海视觉艺术学院2019招生简章
上海视觉艺术学院是经国家教育部批准成立的一所混合所有制新型综合艺术类普通本科高等学校。
学校创办于2005年9月,是参照国内30所独立设置艺术院校艺术类本科专业招生的院校之一,具有独立颁发本科毕业文凭和授予学士学位资质。2015年国际评估机构Quacquarelli Symonds(QS)发布的全球大学学科排名中,上海视觉艺术学院在列“艺术与设计”学科第51-100名段。
一、招生计划
2019年,我校共有视觉传达设计、产品设计、环境设计、艺术与科技、数字媒体艺术、动画、摄影、广播电视编导、播音与主持艺术、工艺美术、服装与服饰设计、雕塑、绘画、公共艺术、表演、文物保护与修复和文化产业管理等共17个专业,总计招生1100名(以教育主管部门批文为准)。
我校按照教育部和上海市教委有关政策要求,根据国家和地方经济及文化发展需要,结合学校办学条件及发展规划,为提升内涵、提高质量、促进就业,综合确定分省分专业招生计划。2019年各招生专业中,视觉传达设计、产品设计、环境设计、艺术与科技、数字媒体艺术、动画、工艺美术、服装与服饰设计、雕塑、绘画、公共艺术和文物保护与修复专业,需参加所在省市美术学和设计学类统考,招生面向上海、江苏、浙江、安徽、山东、河南、辽宁、黑龙江、河北、湖南、四川、广东、贵州、吉林、福建、重庆、江西、山西、新疆等省市。摄影、广播电视编导、播音与主持艺术、表演专业须参加我校校考,面向全国各省市招生,如所在省市有相关统考要求的,须在统考合格的基础上,参加校考。
文化产业管理专业按照分省计划在普通类二本批次招生,不设校考。
2019年我校各专业招生计划如下:
学院 | 专业代码 | 专业名称 | 全国预计计划数 | |
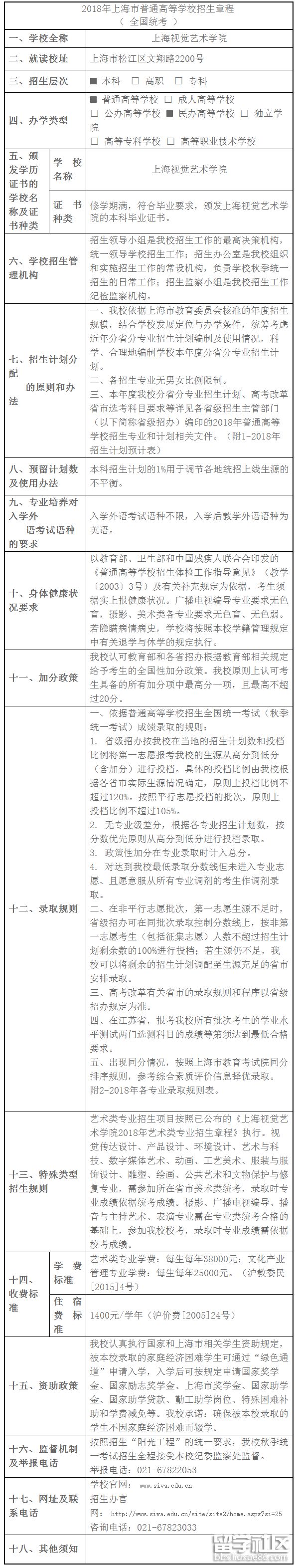
出国留学网为你整理了上海视觉艺术学院2018招生章程,供你参考,更多相关资讯本网将持续更新,请及时关注。
上海视觉艺术学院2018招生章程
已经由上级主管部门审核通过



推荐阅读:
01-29
出国留学网为您整理“2018年上海视觉艺术学院艺术类校考考试规程”,欢迎阅读参考,更多有关内容请继续关注本网站高考栏目。
2018年上海视觉艺术学院艺术类校考考试规程
表演(影视与话剧表演)专业
一、考试科目与内容要求
(一)初试(面试)
1、朗诵(自备散文、寓言或故事一篇):朗诵一篇故事、散文或寓言,考查考生的语言表现能力。
2、演唱(自备两首不同风格的歌曲,无伴奏):演唱自选歌曲一首,考查考生的嗓音与演唱能力。
3、形体/舞蹈(自备舞蹈、武术或体操,无伴奏)展示一段舞蹈、武术或体操,考查考生的肢体协调、柔韧与形体技能。
(初试的三项内容综合考查,成绩为合格或不合格,合格者进复试。)
(二)复试(面试)
1、朗诵(自备或命题):进一步考查考生的语言表现能力。
2、演唱(自备两首不同风格歌曲、无伴奏):进一步考查考生的嗓音与演唱能力。
3、形体/舞蹈(自备舞蹈、武术或体操,无伴奏):进一步考查考生的肢体协调、柔韧与形体技能。
4、表演(命题集体小品):命题表演,考查考生的表演能力。
(复试的四项内容综合考查,成绩为合格或不合格,合格者进三试。)
(三)三试(面试)
1、表演(命题小品):命题表演考试,在复试的基础上全面考察考生素质。
2、演唱(自备两首不同风格歌曲、无伴奏):更进一步考查考生的嗓音条件与演唱能力;
3、语言表达能力测试(命题):更进一步考查考生的理解力与语言表现能力。
4、形体/舞蹈(命题):更进一步考查考生的肢体协调、柔韧、形体技能与适应力。
评委将根据考生表现,给每位考生打出一个总分成绩,不分项打分。专业满分为100分。
考试过程全程录像。
二、成绩确认
1、有艺术专业统考的省,考生初试时出示统考合格证。
2、初试、复试成绩不带入最终成绩。
三、注意事项
1、考试前15分钟,主(监)考老师到位,无关人员一律不得进入考场;考生迟到半小时按自动放弃处理。
2、要求考生一律不许化妆。
3、要求考生不得有纹身、刺字。
4、女生考试时不穿高跟鞋、不穿裙子,不戴美瞳。
5、进入考场前,关闭手机。
6、请携带2张1寸证件照、黑色水笔、胶水备用。
表演(音乐剧表演)专业
一、考试科目与内容要求
(一)初试(面试)
1、朗诵(自备散文、寓言或故事一篇):朗诵一篇故事、散文或寓言,考查考生的语言表现能力。
2、演唱(自备两至三首不同风格的歌曲,中外...
01-10
下面是出国留学网整理的“2018年上海视觉艺术学院本科招生录取规则”,欢迎阅读参考,更多有关内容请继续关注本网站高考栏目。
2018年上海视觉艺术学院本科招生录取规则
我校招生录取工作按照教育部和上级教育部门的有关规定执行,以“公平、公正、公开”为原则,坚持阳光招生。具体录取规则如下:

相关说明:
1、上述录取规则均以投档考生艺术类专业考试成绩达线(专业所在批次线),且高考文化成绩达到本省市艺术类本科录取控制线(普通类专业除外)为前提。各省市考试院或本校另有明确规定的,按有关规定执行。
2、我校组织专业校考的,各专业不作分省市计划,按照录取规则全国统一排序录取。各省市文化成绩(原始分数)按满分750分统一换算,再按照录取规则计入综合分。各专业文理兼收,艺术类不分文理的专业录取时文化成绩的计算不考虑文理科之间的分值差别。我校录取时不限定外语语种,进校后外语教学为英语。
3、美术类各专业录取时,按上述专业大类分别统一划线,在专业大类内部根据考生填报志愿进行专业调剂录取,大类之间原则上不进行调剂录取。只有在某一专业大类第一志愿生源不足的情况下,才会在报考其他美术专业大类的线下考生中进行择优调剂。非美术类专业原则上不进行调剂录取。
参考通知:2018年上海视觉艺术学院本科生招生简章
小编精心为您推荐:
01-10
下面是出国留学网整理的“2018年上海视觉艺术学院本科生招生计划”,欢迎阅读参考,更多有关内容请继续关注本网站高考栏目。
2018年上海视觉艺术学院本科生招生计划
上海视觉艺术学院是经国家教育部批准成立的一所混合所有制新型综合艺术类普通本科高等学校。
学校创办于2005年9月,是参照国内30所独立设置艺术院校艺术类本科专业招生的院校之一,具有独立颁发本科毕业文凭和授予学士学位资质。2015年国际评估机构Quacquarelli Symonds(QS)发布的全球大学学科排名中,上海视觉艺术学院在列“艺术与设计”学科第51-100名段。
招生计划:
2018年,我校共有视觉传达设计、产品设计、环境设计、艺术与科技、数字媒体艺术、动画、摄影、广播电视编导、播音与主持艺术、工艺美术、服装与服饰设计、雕塑、绘画、公共艺术、表演、文物保护与修复和文化产业管理等共17个专业,总计招生1200名(以教育主管部门批文为准)。 我校2018年各招生专业中,视觉传达设计、产品设计、环境设计、艺术与科技、数字媒体艺术、动画、工艺美术、服装与服饰设计、雕塑、绘画、公共艺术和文物保护与修复专业,需参加所在省市美术类统考,招生面向上海、江苏、浙江、安徽、山东、河南、辽宁、黑龙江、河北、湖南、四川、广东、贵州、吉林、新疆等省市。摄影、广播电视编导、播音与主持艺术、表演专业需参加我校校考,面向全国各省市招生,如所在省市有相关统考要求的,需在专业类统考合格的基础上,参加校考。 文化产业管理专业按照分省计划在普通类二本批次招生,不设校考。
2018年我校各专业招生计划如下:

参考通知:2018年上海视觉艺术学院本科生招生简章
小编精心为您推荐:
出国留学网考研政治频道在考后第一时间为大家提供2017上海视觉艺术学院考研政治真题及答案,更多考研真题及答案请关注我们网站的更新!
| 2017上海视觉艺术学院考研政治真题及答案 | |
| 考研政治真题 | 2017考研政治真题 |
| 考研政治答案 | 2017考研政治答案 |
| 出国留学网考研 | |
出国留学网高考网为大家提供2016年上海视觉艺术学院招生章程已公布,更多高考招生信息请关注我们网站的更新!
2016年上海市普通高等学校招生章程
( 全国统考 )
一、学校全称
上海视觉艺术学院
二、校址
校本部: 上海 市 松江 区 文翔 路 2200 号
校区: 市 区 路 号
三、层次
■本科 □高职 □专科
四、办学类型
■普通高等学校□成人高等学校
□公办高等学校■民办高等学校□独立学院
□高等专科学校□高等职业技术学校
五、分专业招生人数及有关说明
见附件1
六、专业培养对入学外语考试语种的要求
不限,入学后外语教学语种为英语
七、招收男女生比例
无
八、身体健康状况要求
参照《普通高等学校招生体检工作指导意见》,不招色盲、色弱
九、录取规则
见附件2
十、收费标准
学费标准
艺术类专业学费:每生每年38000元;文化产业管理专业学费:每生每年25000元。(沪教委民[2015]4号)
住宿费标准
1400元/学年(沪价费[2005]24号)
十一、颁发学历证书的学校名称及证书种类
学校名称
上海视觉艺术学院
证书种类
修学期满,达到毕业要求,颁发“上海视觉艺术学院”本科毕业文凭
十二、联系电话
021-67823033、67823034
十三、监督投诉电话
021-67822515
十四、网址
www.siva.edu.cn
十五、资助学生政策
我校设综合奖学金,并根据上级文件要求,开展国家奖学金、上海市奖学金、国家励志奖学金的评选工作,并协助提供勤工助学机会。学生可按有关规定申请国家助学贷款。学生可按规定享受上海市高校统一的学生基本医疗保障。同时,学校还将为在读学生投保团体意外伤害险。
十六、其他须知
附件1:2016年招生计划:
学院
专业代码
专业名称
全国计划
备注
设计学院
130502
视觉传达设计
110
含视觉与信息设计、包装传播设计、品牌识别与公共空间方向
130503
环境设计
120
含会展设计与策划、室内设计、生态建筑设计、主题环境设计方向
130504
产品设计
38
含战略设计与创新、可持续家具设计方向
新媒体学院
130305
广播电视编导
60
含影视编导、文学策划与创作方向
130309
播音与主持艺术
30
130310
动画
60
含动画、创意动画方向
130404
摄影
26
130509
艺术与科技
<...
出国留学网高考网为大家提供上海视觉艺术学院2016招生章程,更多高考招生简章请关注我们网站的更新!
上海视觉艺术学院2016招生章程
上海视觉艺术学院2016年招生章程
一、学校全称上海视觉艺术学院
二、校址校本部: 上海 市 松江 区 文翔 路 2200 号
校区: 市 区 路 号
三、层次■本科 □高职 □专科
四、办学类型■普通高等学校□成人高等学校
□公办高等学校■民办高等学校□独立学院
□高等专科学校□高等职业技术学校
五、分专业招生人数及有关说明见附件1
六、专业培养对入学外语考试语种的要求不限,入学后外语教学语种为英语
七、招收男女生比例无
八、身体健康状况要求参照《普通高等学校招生体检工作指导意见》,不招色盲、色弱
九、录取规则见附件2
十、收费标准学费标准艺术类专业学费:每生每年38000元;文化产业管理专业学费:每生每年25000元。(沪教委民[2015]4号)
住宿费标准1400元/学年(沪价费[2005]24号)
十一、颁发学历证书的学校名称及证书种类学校名称上海视觉艺术学院
证书种类修学期满,达到毕业要求,颁发“上海视觉艺术学院”本科毕业文凭
十二、联系电话021-67823033、67823034
十三、监督投诉电话021-67822515
www.siva.edu.cn十五、资助学生政策我校设综合奖学金,并根据上级文件要求,开展国家奖学金、上海市奖学金、国家励志奖学金的评选工作,并协助提供勤工助学机会。学生可按有关规定申请国家助学贷款。学生可按规定享受上海市高校统一的学生基本医疗保障。同时,学校还将为在读学生投保团体意外伤害险。
十六、其他须知
附件1:2016年招生计划:
学院专业代码专业名称全国计划备注
设计学院130502视觉传达设计110含视觉与信息设计、包装传播设计、品牌识别与公共空间方向
130503环境设计120含会展设计与策划、室内设计、生态建筑设计、主题环境设计方向
130504产品设计38含战略设计与创新、可持续家具设计方向
新媒体学院130305广播电视编导60含影视编导、文学策划与创作方向
130309播音与主持艺术30
130310动画60含动画、创意动画方向
130404摄影26
130509艺术与科技105含演出空间设计、数字媒体技术、交互媒体艺术方向
时尚学院130505服装与服饰设计150含服装艺术设计、时尚设计与传播、纤维艺术设计、运动时尚设计与管理、时装·针织·运动方向
上海视觉艺术学院推荐访问