出国留学网专题频道上海邦德职业技术学院栏目,提供与上海邦德职业技术学院相关的所有资讯,希望我们所做的能让您感到满意!
05-10
出国留学网为你整理了上海邦德职业技术学院2018招生章程,更多资讯请及时关注本网站更新。
上海邦德职业技术学院2018招生章程
已经由上级主管部门审核通过

推荐阅读:
本文“上海邦德职业技术学院2017招生简章”,跟着出国留学网高考网来了解一下吧。希望能帮到您!
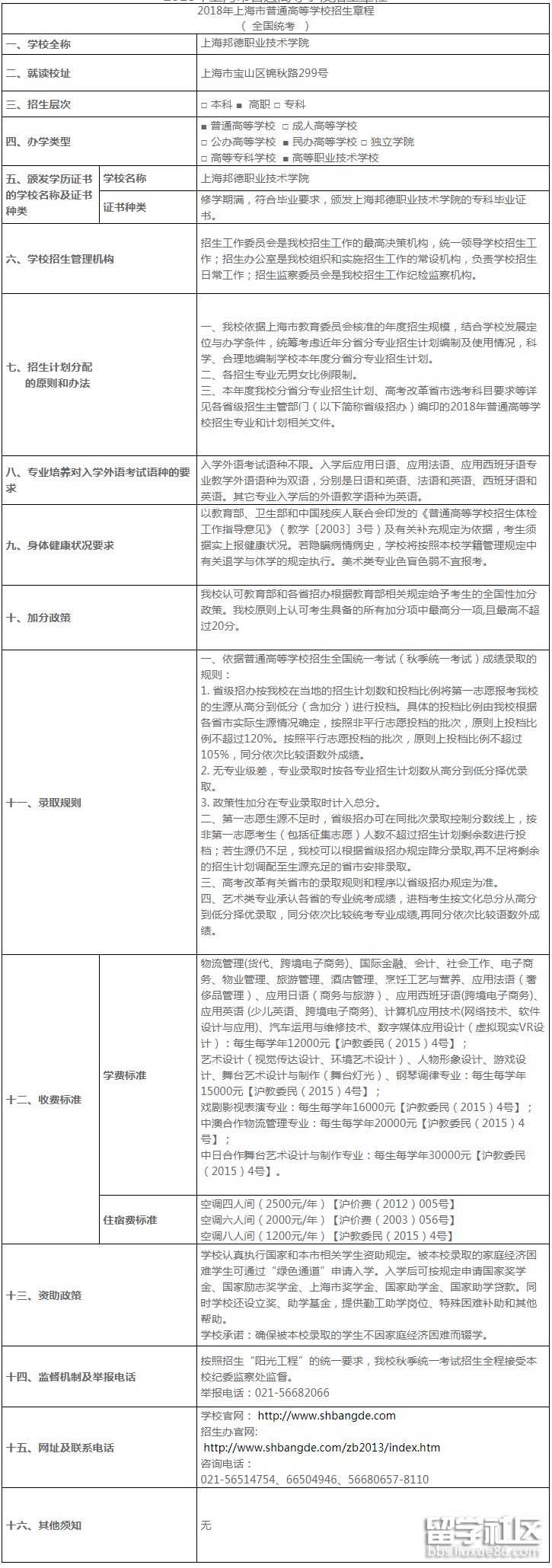
2017年上海市普通高等学校招生章程
( 全国统考 )
一、学校全称
上海邦德职业技术学院
二、就读校址
校本部: 上海 市 宝山 区 锦秋 路 299 号
三、层次
□ 本科 ■ 高职 □ 专科
四、办学类型
■ 普通高等学校 □ 成人高等学校
□ 公办高等学校 ■ 民办高等学校 □ 独立学院
□ 高等专科学校 ■ 高等职业技术学校
五、招生计划分配的原则和办法
以上级部门下达的招生计划数为准,分专业招生计划及有关说明详见各省(自治区、市)高招办公布的招生计划为准。
六、预留计划数和使用原则
无
七、专业培养对入学外语
考试语种的要求 入学外语考试语种不限,入学后外语教学除小语种专业外,其他专业都为英语教学。
八、招收男女生比例
无
九、身体健康状况要求
按照教育部、卫生部和中国残疾人联合会联合颁布的《普通高等院校招生体检工作指导意见》执行。
十、录取规则
全面贯彻教育部阳光工程要求,按“分数优先”原则,公平、公开、公正择优录取。
1、对实行平行志愿投档的批次,按照各省市录取规定调档,对于进档考生按分数优先,从高到低录取。
2、对实行传统志愿(顺序志愿)投档的批次,按考生填报志愿顺序,根据高考成绩从高到低择优录取;录取过程中无志愿级差。
3、对享受加分政策的考生,按各省(自治区、直辖市)招办有关加分的政策执行。
4、如遇同分按照各省市招办公布文件要求执行,如没有相关规定,文科同分按语文成绩排序择优录取,理科同分按数学成绩排序择优录取。若再同分,按语文、数学成绩相加,高者优先。
5、艺术类专业承认各省的专业统考成绩,进档考生按文化分数从高分到低分择优录取,同分依次比较统考专业成绩。
十一、收费标准
学费标准
物流管理(货代、跨境电子商务)、国际金融、会计、社会工作、物业管理、旅游管理、酒店管理、烹饪工艺与营养、应用法语(奢侈品管理)、应用日语(商务与旅游)、应用西班牙语(跨境电子商务)、应用英语 (少儿英语、跨境电子商务) 、计算机应用技术(网络技术、软件设计与应用)、汽车运用与维修技术、汽车营销与服务专业:每生每学年12000元【沪教委民(2015)4号】;
艺术设计(视觉传达设计、环境艺术设计)、人物形象设计、影视动画、影视照明技术与艺术、钢琴调律专业:每生每学年15000元【沪教委民(2015)4号】;
艺术类影视表演专业:每生每学年16000元【沪教委民(2015)4号】;
中澳合作物流管理...
出国留学网考研政治频道在考后第一时间为大家提供2017年上海邦德职业技术学院考研政治真题及答案,更多考研政治真题及答案请关注我们网站的更新!
| 2017年上海邦德职业技术学院考研政治真题及答案 | |
| 考研政治真题 | 2017考研政治真题 |
| 考研政治答案 | 2017考研政治答案 |
| 出国留学网 | |
06-18
2016年招生章程已经陆续公布,出国留学网高考网为大家提供2016年上海邦德职业技术学院招生章程,更多高考招生信息请关注我们网站的更新!
一、学校全称
上海邦德职业技术学院
二、就读校址
上海市宝山区锦秋路299号
三、层次
□本科■高职□专科
四、办学类型
■普通高等学校□成人高等学校
□公办高等学校■民办高等学校□独立学院
□高等专科学校■高等职业技术学校
五、分专业招生人数及有关说明
分专业招生人数及有关说明详见各省(自治区、市)高招办公布的招生计划
六、专业培养对入学外语考试
语种的要求
入学外语考试语种不限,入学后外语教学语种为英语、日语、法语、西班牙语
七、招收男女生比例
无
八、身体健康状况要求
按照教育部、卫生部和中国残疾人联合会联合颁布的《普通高等院校招生体检工作指导意见》执行。
九、录取规则
1、对实行平行志愿投档的批次,按照各省市录取规定调档,对于进档考生按分数优先,从高到低录取。
2、对实行传统志愿(顺序志愿)投档的批次,按考生填报志愿顺序,根据高考成绩从高到低择优录取。
3、对享受加分政策的考生,按各省(自治区、直辖市)招办有关加分的政策执行。
4、艺术类专业承认各省的专业考试成绩,上录取资格线进档考生按文化和专业合成的总成绩,以分数优先原则从高分到低分择优录取,如有同分则依次比较外语、素描、色彩的成绩。
5、文科同分按语文成绩排序择优录取,理科同分按数学成绩排序择优录取。若再同分,按语文、数学成绩相加,高者优先。
十、收费标准
学费标准
一般专业:每生每学年12000元【沪教委民(2015)4号】;
艺术类专业:每生每学年15000元【沪教委民(2015)4号】;
艺术类影视表演专业:每生每学年16000元【沪教委民(2015)4号】;
中澳合作物流管理专业:每生每学年20000元【沪教委民(2015)4号】;
中日合作舞台艺术设计与制作专业:每生每学年30000元【沪教委民(2015)4号】。
住宿费标准
空调四人间(2500元/年)【沪价费(2012)005号】
空调六人间(2000元/年)【沪价费(2003)056号】
十一、颁发学历证书的学校名称及证书种类
学校名称
上海邦德职业技术学院
证书种类
修学期满,达到毕业要求,颁发上海邦德职业技术学院专科毕业证书
十二、联系电话
021-56514754、021-66504946、021-56680657-8110
十三、投诉监督电话
021-56682066
十四、网址
http://www.shbangde.com
十五、资助学生政策
学校认真执行国家和本市相关学生资助规定。被本校录取的家庭经济困难学生可通过“绿色通道”申请入学。入学后可按规定申请国家奖学金、国家励志奖学金、上海市奖学金、国家助学金、国家助学贷款。同时学...
06-24
我坚信,即便高考是座独木桥,我们凭借自己的努力,也一定能走在前排;我坚信,只要付出,就有收获,辛苦的汗水定能浇灌出累累的硕果;我坚信,皇天不负有心人,必胜的信念定能让我们赢得这场没有硝烟的战争。请大家考后不要太放松,多研究一下怎样填报好志愿。关注自己心仪院校的高考分数线,报考上海邦德职业技术学院学校的考生们注意了!2015年上海邦德职业技术学院高考分数线还未公布,上海邦德职业技术学院高考分数线一般在6月下旬公布,出国留学网 高考频道为您开通2015年上海邦德职业技术学院高考分数线发布入口,希望对您的有所帮助。
本网站将首先发布2015年上海邦德职业技术学院高考分数线相关信息,请考生们随时关注 本网站的2015年上海高考分数线。
2015年上海邦德职业技术学院高考分数线还没有公布之前,大家可以参考[上海历年高考分数线 以及2015年各省高考分数线预测汇总<...
05-26
|
一、学校全称 |
上海邦德职业技术学院 |
|
|
二、就读校址 |
上海市宝山区锦秋路299号 |
|
|
三、层次 |
□ 本科 ■ 高职 □ 专科 |
|
|
四、办学类型 |
■ 普通高等学校 □ 成人高等学校 □ 公办高等学校 ■ 民办高等学校 □ 独立学院 □ 高等专科学校 ■ 高等职业技术学校 |
|
|
五、分专业招生人数及有关说明 |
分专业招生人数及有关说明详见各省(自治区、市)高招办公布的招生计划 |
|
|
六、专业培养对入学外语考试 语种的要求 |
入学外语考试语种不限、入学后外语教学语种为英语、日语、法语、西班牙语 |
|
|
七、招收男女生比例 |
无 |
|
06-15
尊敬的高考考生们:
准备报考上海邦德职业技术学院同学们注意了!上海邦德职业技术学院2014高考分数线暂未公布,出国留学网高考分数线栏目将为您首发发布2014年上海邦德职业技术学院高考分数线【点击查看详情】
考后同学们一定最关心的是自己的成绩了,点击查看2014上海高考成绩查询时间以及方式,以便准确查出自己的高考成绩。
在2014年上海高考分数线还没有公布之前,考生们可以查看历年上海高考分数线及2014年上海高考分数线预测,好让心里有个底。
志愿填报又是考生和家长又一个头等的问题,本网站讲为您提供2014年高考志愿填报时间及系统,如果你对高考志愿填报有什么不明白和不知道怎么填的情况下可以查看2014高考志愿填报指南,我们将一一为您解答高考志愿填报的疑问。
顺利的填完志愿填报之后,等到7月份您可登陆2014年高考...
05-14
小编神速转载《2014年上海邦德职业技术学院招生章程》一文,供您考研择校参考!
上海邦德职业技术学院2014年招生章程
?xml:namespace> | 学费标准 | 住宿费标准 | 学校名称 | 证书种类 | 十五、资助学生政策 | 学校认真执行国家和本市相关学生资助规定。被本校录取的家庭经济困难学生可通过“绿色通道”申请入学。入学后可按规定申请国家奖学金、国家励志奖学金、上海市奖学金、国家助学金、国家助学贷款。同时学校还设立奖、助学基金,提供勤工助学岗位、特殊困难补助和其他帮助。 本院承诺:确保被本校录取的学生不因家庭经济困难而辍学。 | |
...
05-12
考研频道小编从官方网站转载《2009年上海邦德职业技术学院招生章程》一文,谢谢阅读!
2009年上海邦德职业技术学院招生章程审核表
( 全国统招)
|
一、学校全称
|
上海邦德职业技术学院
|
|
|
二、校址
|
校本部: 上海 市 宝山 区 锦秋 路 299 号
|
|
|
浦东 校区: 上海 市 浦东新 区 华夏东路 路 3102 弄
|
||
|
三、层次
|
本科 √高职 专科
|
|
|
四、办学类型
|
√普通高等学校 成人高等学校
公办高等学校 √民办高等学校 独立学院
高等专科学校 √高等职业技术学校 备注: | |
05-12
小编神速转载《2010年上海邦德职业技术学院招生章程》一文,供您考研择校参考!
|
一、学校全称
|
上海邦德职业技术学院
|
|
|
二、校址
|
校本部: 上海 市 宝山 区 锦秋 路 299 号
|
|
|
浦东 校区: 上海 市 浦东新 区 华夏东路 路 3102 弄
|
||
|
三、层次
|
本科 √高职 专科
|
|
|
四、办学类型
|
√普通高等学校 成人高等学校
公办高等学校 √民办高等学校 独立学院
... | |
上海邦德职业技术学院推荐访问