出国留学网专题频道中国的河流栏目,提供与中国的河流相关的所有资讯,希望我们所做的能让您感到满意!
出国留学网为您整理“中考地理知识讲解:中国的河流湖泊”,欢迎阅读参考,更多有关内容请继续关注本网站中考栏目。
中考地理知识讲解:中国的河流湖泊
1、众多的河湖
⑴外流河、外流区:最后流入海洋的河流为外流河,所在的区域为外流区。
⑵内流河、内流区:最终没有流入海洋的河流为内流河,所在的区域为内流区。
⑶我国外流区和内流区的比较:

⑷外流河与内流河水文特征的比较:
①外流河大多分布在东南部外流区内,受季风气候影响,河流水量大,河水主要来源于大气降水,河流汛期自南向北越来越短,秦岭——淮河以北的河流冬季有结冰现象。
②内流河分布在西北内陆,水量较小,季节变化大,河水主要来源于山地降水和高山冰雪融水。我国最大的内流河是塔里木河。
2、京杭运河
京杭运河是世界最长、开凿最早的人工河。全长达1800千米,自北向南经过京、津2市和冀、鲁、苏、浙4省,沟通海河、黄河、淮河、长江、钱塘江五大水系。
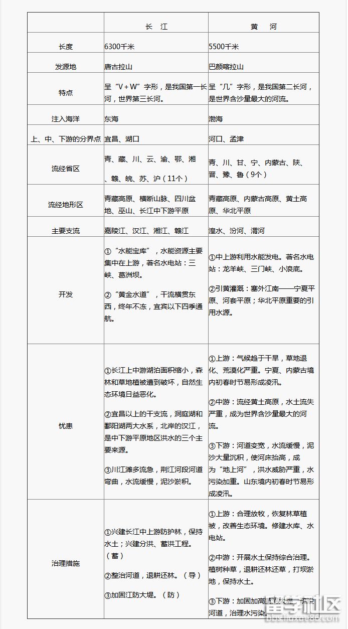
3、长江与黄河(P48中的图2.32、P53中的图2.36)

4、主要的湖泊
我国最大的湖泊:青海湖(青海),是咸水湖。
我国五大淡水湖:鄱阳湖(江西)、洞庭湖(湖南)、太湖(江苏)、洪泽湖(江苏)、巢湖(安徽)
推荐阅读:
出国留学中考网为大家提供2017年中考地理知识点:中国的河流,更多中考资讯请关注我们网站的更新!
2017年中考地理知识点:中国的河流
中国的河流
1、外流区为主。
2、外流河及外流区:
⑴、最终注入海洋的河流叫外流河;外流河分布的区域叫外流区。
⑵、外流河的水文特征:受夏季风影响较大,夏季风盛行,水位上涨,形成汛期;冬季风盛行,形成枯水期。
⑶、外流河的水文特征:
①、南方河流:水量大,汛期长,含沙量小,无结冰期。(长江、珠江)
②、北方河流:水量小,汛期短,含沙量大,有结冰期。(黄河、海河)
⑷、长江——我国最大的河流;珠江——汛期最长的河流;黄河——含沙量最大的河流;黑龙江——结冰期最长的河流。
3、内流河及内流区:
⑴、最终未注入海洋的河流叫内流河;内流河分布的区域叫内流区。
⑵、内流河的水文特征:内流河主要分布在西北内陆,河水主要来自高山冰雪融水。河流水量大小主要受气温的影响,夏季水量较大,冬季水量较小,河流出现断流现象,所以内流河大部分是季节性河流。我国最大的内流河——塔里木河。
4、我国有天然湖泊2000多个,主要分布在东部平原和青藏高原。东部平原是我国淡水湖泊相对集中的地区,青藏高原是咸水湖泊相对集中的地区。
主要湖泊(两大湖泊):
⑴、东部平原湖区:鄱阳湖(最大的淡水湖)、洞庭湖、太湖、洪泽湖、巢湖。
⑵、青藏高原湖区:青海湖(最大的内陆湖和咸水湖)。巴颜喀拉山
5、长江:
⑴、发源于唐古拉山,源头——沱沱河,全长6300千米(我国第一长河,世界第三长河),最终注入东海。
⑵、流经了,青、藏、川、云、渝、鄂、湘、赣、皖、苏、沪共11个省区。
⑶、流经主要地形区:青藏高原、横断山区、四川盆地、长江中下游平原。
⑷、主要支流:岷江、嘉陵江、乌江、汉江、湘江、赣江等。
⑸、上、中、下游的划分:宜昌以上为上游,宜昌到湖口为中游,湖口以下为下游。
⑹、水能资源:长江水能主要集中在上游(源头——宜昌、长江三峡),长江三峡水电站,是我国最大的水电站。
⑺、长江洪水对中下游平原地区危害最为严重(“九曲回肠”——荆江河段),因此,防洪成为综合治理长江的首要任务;而另一方面,由于其横贯东西,江阔水深,终年不冻,宜宾以下四季通航,在工农业生产、生活中起到重要作用,因此被称为“黄金水道”。
6、黄河:
⑴、发源于巴颜喀拉山,源头——约古宗列曲,全长5500千米(我国第二长河),注入渤海。
⑵、流经了,青、川、甘、宁、内蒙古、晋、陕、豫、鲁共9个省区。
⑶、流经的主要地形区:青藏高原、内蒙古高原、黄土高原、华北平原。
⑷、主要支流:湟水(上游)、汾河、渭河(中游)。
⑸、上、中、下游的划分:
①、上游:河口以上(水能资源丰富,实行梯级开发。如:龙羊峡、刘家峡水电站等)。
②、中游:河口到旧孟津(水土...
新的一学期又开始了,亲爱的同学们也将步入紧张而充实的初三最后一学期的生活。初三是一个神秘的名词,它又是三年学习中终期的一个代名词。人生的道路虽然很长,但关键的往往却只有几步,而初三就是这关键几步中的第一步。我们只有迈好这一步,才能顺利通往人生的顶点。同学们,初三是机遇,初三是挑战,初三这座大山就横在我们面前。为此,我们只能选择拼搏,不能后退!寒窗九载,只剩最后一搏,同学们,再加一把劲,每天进步一点点,那就是成功,只要不放弃追求,就永远不会被打败!





| 2014中考各科目复习资料汇总 | ||
|---|---|---|
| 语文:阅读 诗歌 名句 综合 | 作文:素材 范文 技巧 中考范文 | <... |
09-05
出国留学网高考频道在考试后及时公布各科高考试题答案和高考作文及试卷专家点评, 请广大考生家长关注。时光飞逝, 暑假过去了,新学期开始了,不管情愿与否, 无论准备与否, 我们已走进高三, 走近我们的梦!祝愿决战2014高考的新高三学员能倍加努力,在2014年高考中也能取得优异的成绩。
中国的河流和湖泊
1、 河流的基本特点
2、 内外流河及其水文特征。(延伸内流湖)
[注意]河流水文特征分析:①水位(决定于河流补给类型,以雨水补给的河流,水位变化由降水特点决定;冰川融水补给
的河流,水位变化由气温特点决定),②流量(以雨水补给的河流,看降水量的多少;流域面积大,一般流量大),③含沙量(决定于流域内地面植被状况),④结冰期有无或长短(最冷月月均温),⑤水能蕴藏量(由流域内的地形、气候特征决定)
(1)不同地区外流河的水文特征和成因:
(2)内流河的水文特征和成因:
3、 长江概况
长江源于青藏高原唐古拉山各拉丹冬雪峰,干流沿途流经青海,西
藏,四川,云南,重庆,湖北,湖南,江西,安徽,江苏,上海11个省(市,区)。注入东海,为我国最长、年径流量最大、流域面积最大的河流。其中自源头到湖北宜昌为上游,主要流经了我国地势的第一、二级阶梯,接纳了大量支流,水量大增,落差大,水力资源丰富;自宜昌到江西湖口为中游,长江中游流经平原区接纳了鄱阳湖,洞庭湖,汉江等水系,水量大增,荆江河段九曲回肠,易泛滥成灾;江西湖口以下为下游,下游流经平原地区河流支流已不多,但由于水量大,地势低平,防洪任务艰巨,长江重要的支流有:雅砻江、岷江、嘉陵江、乌江、湘江、汉江、赣江等,其中汉江是长江最大的支流。已建成的大型水利工程有葛洲坝(三峡的上游干流)、丹江口(汉江)、安康、二滩(雅砻江)、龚嘴(岷江支流大渡河),隔河岩(清江)、五强溪(沅江)、乌江渡(乌江)、在三峡的西陵峡中三斗坪正在建设世界最大的三峡水利工程枢纽工程。
(1)防洪与灌溉
(2)黄金水道
4、黄河概况
黄河发源于青藏高原上巴颜喀拉山北麓,流经9个省级政区(青、
陇、川、宁、内蒙、陕、晋、豫、鲁),注入渤海,长度与流域面积均居我国第二,但水量很小。内蒙古河口镇以上为上游,黄河上游青海省境内,流经青藏高原,水量不大,水流平缓,河水清澈;自青海龙羊峡、经甘肃刘家峡至宁夏青铜峡的峡谷段,水能资源丰富;在宁夏,内蒙古境内,黄河流经平缓的地形区,水流平缓,气候干旱,加上宁夏平原,河套平原大量引水灌溉,水量有所减少;河口镇至河南孟津为中游,流经黄土高原,接纳了汾河,渭河等支流,水量增加,特别是河水含沙量大增(90%黄河泥沙来于此);孟津以下为下游,流经华北平原,由于长期人工筑堤束水,黄河下游河床高于两岸地面数米,形成“地上河”,所以黄河下游沿途水量渐少,支流很少,且易发洪涝灾害。而由于中上游地区用于生产、生活的引水量过大,造成下游河段在春末夏初季节几乎每年发生断流现象。
黄河主要的支流有:上游河段有洮河和湟水,中游段有无定河、延河、汾河和渭河(其支流有泾河、洛河)等。
(1)母亲河的奉献
(2)我国的忧患和黄河的根...
08-27
出国留学网中考频道在考试后及时公布各科中考试题答案和中考作文及试卷专家点评, 请广大考生家长关注。时光飞逝, 暑假过去了,新学期开始了,不管情愿与否, 无论准备与否, 我们已走进初三, 走近我们的梦!祝愿决战2014中考的新初三学员能加倍努力,在2014年中考中也能取得优异的成绩。

2013四川中考数学试题汇总
2013山东中考数学试题汇总
2013江苏中考英语试题汇总
08-27
出国留学网中考频道在考试后及时公布各科中考试题答案和中考作文及试卷专家点评, 请广大考生家长关注。时光飞逝, 暑假过去了,新学期开始了,不管情愿与否, 无论准备与否, 我们已走进初三, 走近我们的梦!祝愿决战2014中考的新初三学员能加倍努力,在2014年中考中也能取得优异的成绩。
第二章 中国的自然环境
第三节中国的河流
重点
1、主要河流和湖泊的水文特征。
2、外流河的水文特征。
难点
外流河的水文特征。
第三节 中国的河流和湖泊
一、内流区和外流区
1、概念:内流河、外流河
2、内流区、外流区
二、外流河的水文特征
1、我国外流河水文的共同特征及成因
2、 我国外流河水文特征的差异及原因
三、内流河的水文特征
1、我国内流河水文的共同特征及成因
2、我国最大的内流河——塔里木河
四、京杭运河
1、起止点、长度
2、经过的省市、沟通的水系
3、历史上和现在的作用:
五、湖泊概况
1、湖泊的分类
2、湖泊的分布
青藏高原湖区
一、考试范围
外流区和内流区。主要河流及其水文特征。湖泊的分布。主要湖泊。 长江的源流概况;水系及水文特征;经济意义;开发利用和治理。 黄河的源流概况;水系及水文特征;经济意义;开发利用和治理。 珠江的水系组成和水文特征。红水河水能资源的开发利用。
京杭运河概况。目前通航河段。
二、目标检测题
A 组
(一)单项选择题
1. 综合治理长江的首要任务是: ( )
A.抗旱B.防洪C.发电D.灌溉
2. 治沙和防洪并举的治理黄河的主要手段是: ( )
A.造林种草B.加固大堤C.修筑梯田D.修建水库
3. 长江和黄河干流都流经的省级行政区是: ( )
A.青、藏B.青、甘C.川、藏D.青、川
4. 黄河上游与长江上游共同的特点是: ( )
A.水力资源丰富B.含沙量大C.有冰期D.流量小
5. 在内河航运中,年运输量仅次于长江的是: ( )
A.黄河B.珠江C.淮河D.京杭运河
6. 长江水力资源最为丰富的河段是: ( )
A.川江B.源头—宜宾C.源头—宜昌D.中游
7. 我国汛期最长和水量最大的河流分别是: ( )
A.珠江、雅鲁藏布江 B.长江、淮河
C.珠江、长江 D.黄河、松花江
8. 黑龙江和松花江水量丰富而含沙量小的主要原因是: ( )
A.气温低、降水多 B.地热平坦、水流平稳
08-10
出国留学网中考频道在考试后及时公布各科中考试题答案和中考作文及试卷专家点评。请广大考生家长关注,祝福广大考生在2013年中考中发挥出最佳水平,考出好成绩!同时祝愿决战2014中考的新初三学员能倍加努力,在2014年中考中也能取得优异的成绩。
中国的河流、湖泊
一、内流河及内流区
1.内外流区的划分:大兴安岭—阴山—贺兰山—祁连山—200mm等降水量线
2.我国最长的内流河:塔里木河
3.内流河的水文特征:流程短,流量小,以冰雪融水和山地降水补给为主,流量季节变化大,年际变化小,冬季断流,为季节河。
二、外流河及外流区
1.三大流域:
1)北冰洋:额尔齐斯河
2)印度洋:雅鲁藏布江、怒江
3)太平洋:黑、松、乌、嫩、辽、海、黄、淮、长、闽、珠、澜(江/河)
2.外流河的水文特征:
东北:水量大,以季节性积雪融水和大气降水补给为主,有春夏两汛,(要记住,只有东北有春汛。)含沙量小,结冰期长。
华北:水量小,以大气降水补给为主,为夏汛,含沙量大,结冰期短。
南方:水量大,以大气降水补给为主,为夏汛,含沙量小,无结冰期。
【补充——凌汛】
凌汛,我就不解释了,不懂得自己百度。
记住凌汛产生的两个必要条件就行了:
·河流有结冰期
·由低纬流向高纬
三、长江
1.源头→注入:青海→东海
2.流经地形区:青藏高原→云贵高原→四川盆地→长江中下游平原
3.流经省区:青、川、藏、云、沪、渝、鄂、湘、赣、皖、苏
4.流经省会:重庆、武汉、南京、上海
5.主要支流:嘉陵江、湘江、汉江、赣江
6.开发利用:上游开发水能(二滩、三峡、葛洲坝)、中下游发展航运
7.河流治理:上游植树种草,保持水土。中游退田还湖。下游疏通河道。
四、黄河
1.源头→注入:青海→渤海
2.流经地形区:青藏高原→内蒙古高原→黄土高原→华北平原
3.流经省区:青、川、甘、宁、内蒙古、晋、陕、豫、鲁
4.流经省会:兰州、银川、郑州、济南
5.主要支流:汾河、渭河
6.开发利用:上游开发水能灌溉
7.河流治理:中游植树种草,保持水土。下游除沙调沙,加固大堤。
中国的湖泊
1.最大的湖泊:青海湖(咸水湖)
2.淡水湖:
·洞庭湖(湘) ·鄱阳湖(赣) ·太湖(苏) ·洪泽湖(苏) ·巢湖(皖)
...06-13
初中学生学业负担较重,不同程度地存在畏难或厌学情绪,而地理科课时少,内容多,记忆难度大,所以激发学生兴趣、指导学习方法、减轻学生负担显得尤为重要。出国留学网中考频道精心心为大家汇总了中考地理备考资料,可以供同学和家长们参考。
05-13
初中学生学业负担较重,不同程度地存在畏难或厌学情绪,而地理科课时少,内容多,记忆难度大,所以激发学生兴趣、指导学习方法、减轻学生负担显得尤为重要。出国留学网中考频道精心心为大家汇总了中考地理备考资料,可以供同学和家长们参考。
02-23
初中学生学业负担较重,不同程度地存在畏难或厌学情绪,而地理科课时少,内容多,记忆难度大,所以激发学生兴趣、指导学习方法、减轻学生负担显得尤为重要。出国留学网中考频道精心心为大家汇总了中考地理备考资料,可以供同学和家长们参考
中国的河流推荐访问