出国留学网专题频道中考科学栏目,提供与中考科学相关的所有资讯,希望我们所做的能让您感到满意!
其实,中考不仅考的是知识,还在考验我们的方式方法,为中考做好准备是必须的,保证资讯的准确性就显得格外重要,以下是出国留学网小编给您整理的2018杭州中考科学试题及答案,以供参考。
2018杭州中考科学试题及答案




小编精心为您推荐:
杭州中考已经结束!出国留学网杭州中考频道的小编会及时为广大考生提供2018杭州中考科学试题,希望对大家有所帮助。
2018杭州中考科学试题



以下是杭州2018年全部科目的试题发布入口:
| 地区 | 中考试题 |
六月注定是不平凡的一个月,很多人大学毕业了,从此开始进入社会工作;很多人高中毕业了,结束了自己青涩的中学时光。中考已然成为过去,你是否表现出了最好的自己呢?出国留学网出国留学网中考频道为您提供[温州中考科学2017年试卷及答案]。更多中考分数线、中考成绩查询、中考志愿填报、中考录取查询信息等信息请关注我们网站的更新!





点击下载完整版>>> 浙江省温州市2017年中考科学试题(word版,含解析)
2017年中考结束后您可能还会关注:
付出终有收获,努力会有结果,功名成就在即,此刻莫要焦虑,心中会有担忧,黎明前的节奏,中考就如行舟,随风随水无忧。出国留学网中考栏目为你提供“[湖州中考科学2017年试题及答案]”!更多中考内容请持续关注本站!





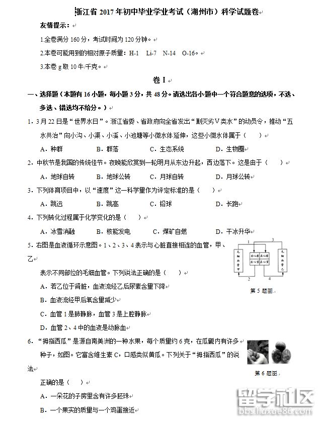
点击下载完整版>>> 浙江省湖州市2017年中考科学试题(word版,含答案)
2017年中考结束后您可能还会关注:
付出终有收获,努力会有结果,功名成就在即,此刻莫要焦虑,心中会有担忧,黎明前的节奏,中考就如行舟,随风随水无忧。出国留学网中考栏目为你提供“[湖州中考科学2017年试卷及答案]”!更多中考内容请持续关注本站!





点击下载完整版>>> 浙江省湖州市2017年中考科学试题(word版,含答案)
2017年中考结束后您可能还会关注:
付出终有收获,努力会有结果,功名成就在即,此刻莫要焦虑,心中会有担忧,黎明前的节奏,中考就如行舟,随风随水无忧。出国留学网中考栏目为你提供“[宁波中考科学2017年试题及答案]”!更多中考内容请持续关注本站!





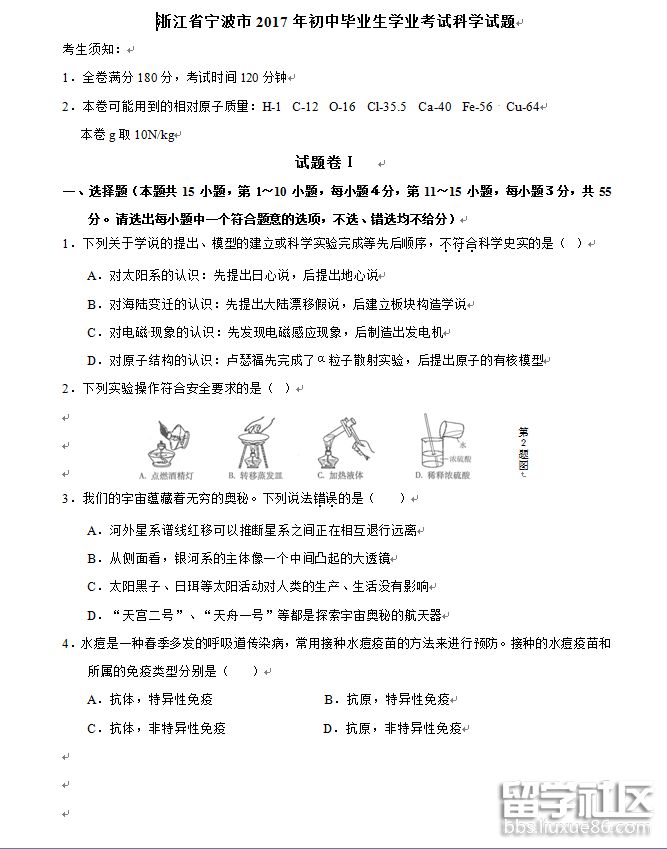
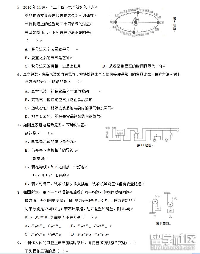
点击下载完整版>>>浙江省宁波市2017年中考科学试题(word版,含答案)
2017年中考结束后您可能还会关注:
付出终有收获,努力会有结果,功名成就在即,此刻莫要焦虑,心中会有担忧,黎明前的节奏,中考就如行舟,随风随水无忧。出国留学网中考栏目为你提供“[宁波中考科学2017年试卷及答案]”!更多中考内容请持续关注本站!





点击下载完整版>>>浙江省宁波市2017年中考科学试题(word版,含答案)
2017年中考结束后您可能还会关注:
中考科学推荐访问