出国留学网专题频道人类活动栏目,提供与人类活动相关的所有资讯,希望我们所做的能让您感到满意! 人类活动是人类为了生存发展和提升生活水平,不断进行了一系列不同规模不同类型的活动,包括农、林、渔、牧、矿、工、商、交通、观光和各种工程建设等等。人类活动常可使得 环境不断恶化,一方面使环境的脆弱性变得显着,自我调整能力转趋薄弱,一方面使人类自身抗灾的能力亦日益下降,再一方面许多人类破坏环境的过程本身就是 自然灾害形成的过程。上游筑堤,减少了蓄水面积,使下游流量增大;在行水区人为设障,使河道防洪能力降低;超抽地下水,引致都市地层下陷;都市的发展,使处于洪氾区的人口和财产迅速增加;植被的砍伐和破坏,降低了集水区的水源涵养能力,并导致 水土流失,河沙遽增,不但增加了 洪峰流量,又造成河床淤积;人类的不少行为,更可影响气候,使大洪水的出现机率倍增。人类活动已给地球上60%的草地、森林、农耕地、河流和湖泊带来了消极影响。
出国留学网为您整理“中考生物《生物与环境》考点:人类活动破坏生态环境的实例”,欢迎阅读参考,更多有关内容请继续关注本网站中考栏目。
中考生物《生物与环境》考点:人类活动破坏生态环境的实例
人类活动破坏生态环境的实例:
(1)乱砍乱伐
森林遭到严重砍伐后,涵养水源的功能消失,会使气候变得更加恶劣,会导致洪涝、干旱或沙尘暴的发生。由于植被被破坏,动物得以生活的环境遭到破坏,动物将迁居或死亡。
(2)乱不滥杀
受利益的驱使,许多人对野生动物大肆捕杀,导致生物种类大大减少,从而引发了严重的虫害,危害农作物等一系列生态危机。
(3)植物入侵
生物入侵指的是生物随着商品贸易和人员往来迁移到新的生态环境中.并对新的生态环境造成严重危害的现象。生物入侵的特点是不受时间和国界的限制,并且随着全球贸易的迅速发展和世界各地人们的频繁交往而迅速传播开来。
一百多年前,有人将20多只英国的家兔带到澳大利亚饲养。在一次火灾中兔舍被毁,幸存的家兔流窜到了荒野。由于澳大利亚的气候适于兔的生存,再加上那里缺少兔的天敌,这些幸存者就以惊人的速度繁殖起来,成了野兔。它们与绵羊争夺食物,破坏草原植被,给畜牧业造成很大损失。
近年来,我国南方某些沿海地区,一种原产南美洲的叫作薇甘菊的“植物杀手”悄悄地登陆了,在气候温暖、雨量充沛的适宜条件下迅速蔓延开来。没过多久,荔枝树、香蕉园,以及花木扶疏的美丽丘陵和原野,很快就长满了薇甘菊。这些入侵者茂密的藤蔓缠绕或覆盖住当地植物,夺走本应属于当地植物的阳光和养料,使当地植被受到严重破坏。
目前,松材线虫、湿地松粉蚧、美国白蛾等森林害虫的入侵,每年危害我国森林的面积达1 50万公顷。豚草、薇甘菊、紫茎泽兰、飞机草、大米草、水葫芦等恶性杂草已在我国部分地区大肆蔓延,对我国的生物多样性和农业生产造成破坏。
推荐阅读:
...10-20
出国留学网高考网为大家提供高考地理:大气的垂直分层及各层对人类活动的影响,更多高考地理模拟试题及答案、高考地理真题、高考地理答案、高考地理复习资料请关注我们网站的更新!
高考地理:大气的垂直分层及各层对人类活动的影响

小编精心为您推荐:
高考地理高频考点11个...
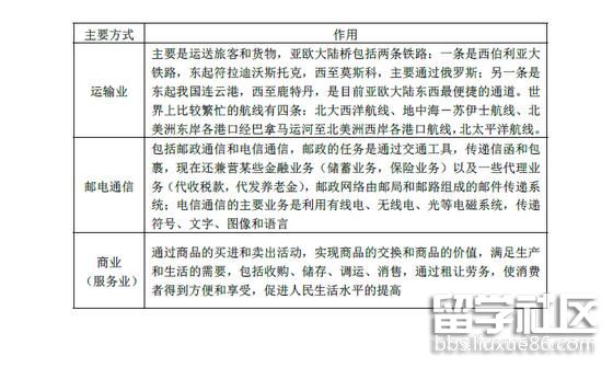
出国留学网高考网为大家提供高考地理知识点:人类活动地域联系的主要方式及作用,更多高考地理模拟试题及答案、高考地理真题、高考地理答案、高考地理复习资料请关注我们网站的更新!
高考地理知识点:人类活动地域联系的主要方式及作用
人类活动地域联系的主要方式(交通运输、通信、商业、服务业等)及作用

小编精心为您推荐:
...
2017年9月9日的考试真题解析已经出来了,阅读考试题目有哪些呢?出国留学网托福栏目小编整理了相关的资料,希望可以帮助考生度过考试的难关,下面是小编搜集的托福阅读真题解析相关资讯,欢迎参考!
托福听力考试日期:
2017年9月9日
新托福阅读题目解析:Lecture1
社会
这篇讲的是地理特征对人类活动的影响,以fall line为例,讲了fall line的形成过程以及它的重要性,人类借助fall line的力量在其附近发展城市,后来随着交通工具以及道路的发展,fall line逐渐由商业转变为工业,最后工业过气后变成了建highway的地方。
托福考试栏目为您推荐:
09-01
为了帮助考生解决托福考试阅读部分的疑问,出国留学网小编整理了相关的资料,希望可以帮助考生度过考试的难关,下面是小编搜集的托福阅读考试长难句的相关资讯,欢迎参考!
今天我们来看这样一个句子:
这个句子看似不长,但有点抽象,看看大家能不能一遍或两遍就能看懂。
One of the most difficult aspects of deciding whether current climatic events reveal evidence of the impact of human activities is that it is hard to get a measureof what constitutes the natural variability of the climate. (TPO10, 38)
我是分界线,大家先自己速读哦。
One of the most difficult aspects (of deciding)(whether current climatic events reveal evidence of the impact of human activities) is that it is hard to get a measure of (what constitutes the natural variability of the climate).(TPO10, 38)
老师分析:
这个句子的主干就是: One of the most difficult aspects is that
修饰一:(of deciding) ,介词短语,修饰aspects
中文:确定
修饰二:(whether current climatic events reveal evidence of the impact of human activities) ,宾语从句,
中文:现在气候事件是否揭露了是人类活动影响的证据
11-29
下面是出国留学网小编为大家整理的人教版七年级下册生物《人类活动对生物圈的影响》教案,欢迎大家阅读。更多相关内容请关注出国留学网教案栏目。
教学目标
1.了解并说出人类活动对生物圈的多方面的影响。
2.设计并完成酸雨或废电池对生物影响的探究实验。
3.能够开展课外调查并完成调查报告。
教学重难点
1.知识方面:掌握调查和收集资料、科学探究的方法;设计两个探究实验的方案;开展课外调查并完成调查报告;拟定保护当地生态环境的计划
2.科学方法、能力方面:调查和收集资料的方法,合作学习、自主探究的能
3.科学价值观方面:充分认识到环境污染对生物的危害,培养学生的环保意识,以及人和自然和谐发展的意识,树立环境保护的紧迫感、责任感,培养团结协作精神。
教学过程
课前准备:
1.指导学生分成四组,明确组长及组员名单
2.布置调查任务:
①人类破坏森林的实例
②人类活动引起沙尘暴的实例
③各种野生动物被捕杀的实例
④结合广州珠江水的污染状况,收集我国河流、湖泊被人类污染、破坏的实例
⑤空气污染的原因及实例
⑥生物入侵及其危害的实例
⑦酸雨、废电池产生危害的实例
⑧温室效应和臭氧层破坏
小组讨论:这些现象的后果是什么?面对这些问题,作为一个负责任的公民,我们应该怎样要求自己的行为?
3.每组选两个标题(彼此不重复)进行资料的收集和整理,做成幻灯片(最好图文并茂),在课堂上汇报。小组讨论内容每个同学都要做好发言的准备。
设计意图:
考虑到学生的时间和精力有限,因此将下一课时的调查内容也纳入本节课,每个小组选做其中两项内容,负担不会太重,再通过堂上的汇报交流,达到资源共享的目的。这里将课外阅读(⑥⑧)也纳入查阅范围,一方面拓展学生的视野,一方面引导学生关注当前生态环境中的热点和焦点问题以及有关科学研究的新进展。
教学引入:
通过大屏幕展示组图:
青山—绿水—蓝天—小鸟天堂—繁华的都市—拥挤的人群—密集的厂房—高高耸立的排污烟囱—荒山—污水—灰蒙蒙的天空—垂死挣扎的小鸟
教师:美丽的青山绿水没有了,带给我们的是一幅幅触目惊心的画面。人类在制造巨大财富的同时,人类活动对生物圈的负面影响也是巨大的,今天我们就一起来探讨这个问题。课前同学们都做了大量的工作,有了充分的准备,我们看看哪一小组做得最好!先请出我们第一组的代表来发言。liuxue86.com
学生堂上展示阶段:
学习活动:由每组选派发言人1~2人,用ppt展示资料收集结果
第1组汇报:人类破坏森林的实例,空气污染的原因及实例
第2组汇报:人类活动引起沙尘暴的实例,生物入侵及其危害的实例
第3组汇报...
12-16
出国留学网考研英语作文频道为大家提供考研英语作文预测:人类活动对地球的影响,大家发表一下自己的看法!
考研英语作文预测:人类活动对地球的影响
考研作文题目:
Some people believe that the Earth is being harmed(damaged) by human activity. Others that human activity makes the Earth a better place to live. What is your opinion? Use specific reasons and examples to support your answer.
考研英语作文:
The quality of human life has improved greatly over the past few centuries, but Earth is being harmed more and more by human activity. As we develop our technology, we demand more from our planet. Eventually, this will harm people as well.
Our planet gives us everything we need, but natural resources are not endless. Strip mining devastates whole regions, leaving bare and useless ground. Deforestation removes old growth trees that can't be replaced. Too much fishing may harm fish populations to the point where they can't recover. We are too careless in taking what we want without giving anything back.
There are more people than ever, living longer that ever. So is it any surprise that many areas suffer from too much development? Anyone living in or near a city has experienced "urban sprawl". There is a new shopping area on every corner and new houses, townhouses and apartments everywhere. Traffic gets worse and worse because planners can't keep up with growth. Keeping up with human demand is hard enough. Environmental concerns come in la...
保护环境和保护地球是人类永恒的话题,出国留学网考研英语作文频道为大家提供考研英语作文:人类活动对地球的影响(200字以上),大家可以自己写一下,发表一下自己的看法!
考研英语作文:人类活动对地球的影响(200字以上)
考研英语作文题目:
Some people believe that the Earth is being harmed(damaged) by human activity. Others that human activity makes the Earth a better place to live. What is your opinion? Use specific reasons and examples to support your answer.
考研英语作文范文:
The quality of human life has improved greatly over the past few centuries, but Earth is being harmed more and more by human activity. As we develop our technology, we demand more from our planet. Eventually, this will harm people as well.
Our planet gives us everything we need, but natural resources are not endless. Strip mining devastates whole regions, leaving bare and useless ground. Deforestation removes old growth trees that can't be replaced. Too much fishing may harm fish populations to the point where they can't recover. We are too careless in taking what we want without giving anything back.
There are more people than ever, living longer that ever. So is it any surprise that many areas suffer from too much development? Anyone living in or near a city has experienced "urban spr...
在2014年5月25日的托福阅读考试中有这样一道题:人类的活动和动物的灭绝。针对这道托福考题,出国留学网(www.liuxue86.com)小编来为大家普及一下关于人类的活动和动物灭绝的背景知识,这样有助于考生在面对这类题目时方便作答。小编在此提醒大家:本篇文章讲解了动物的灭绝的原因。相似的话题可以参考tpo中文章mass extiction,文章的理解重点是要把握好解释灭绝的原因,以及相对应所举的例子。按照不同的灭绝的原因梳理文章的结构。
托福阅读真题再现:
人类的活动和动物的灭绝
将overhunting,中间一个个科学家说不对,其实是climate change导致了,讲人类人前北美很多大型动物,但是人类出现以后大型动物都挂了,主要原因是人类的过度捕猎。接着说气候也是一个潜在原因,而且一些大型动物挂了,认识rodent并没有灭绝。有举例,在人类出现以后很短的时间内动物数量急剧下降,虽然这个事实被捕鱼大丰收的情况所disguise,一个明显的证据就是一种特殊的鱼到了食物链底端。
解析:
本篇文章讲解了动物的灭绝的原因。相似的话题可以参考tpo中文章mass extiction,文章的理解重点是要把握好解释灭绝的原因,以及相对应所举的例子。按照不同的灭绝的原因梳理文章的结构。
相应的背景请参考下文:
As long as species have been evolving, species have been going extinct. It is estimated that over 99.9% of all species that ever lived are extinct. The average life-span of a species is 10 million years[citation needed], although this varies widely between taxa. There are a variety of causes that can contribute directly or indirectly to the extinction of a species or group of species. "Just as each species is unique", write Beverly and Stephen C. Stearns, "so is each extinction ... the causes for each are varied—some subtle and complex, others obvious and simple". Most simply, any species that cannot survive and reproduce in its environment and cannot move to a new environment where it can do so, dies out and becomes extinct. Extinction of a species may come suddenly when an otherwise healthy species is...
同学们复习《气候与人类活动》时要注意重难点:1、理解全球气候变化对地理环境的人类活动的影响;2、学会运用气候统计图表进行分析,概括出不同时期全球气候变化的一般规律;3、能运用图表等材料,推理说明气候变化对地理环境和人类活动的影响。更多有关2014中考地理的信息可登录出国留学网地理频道,欢迎收藏本站(CTRL+D即可收藏)!

| 2014中考各科目复习资料汇总 | ||
|---|---|---|
| 语文:阅读 诗歌 名句 综合 | 作文:素材 范文 技巧 中考范文 | 数学:填空 压轴 模拟 解题 |
人类活动推荐访问