出国留学网专题频道全国卷2高考文综答案栏目,提供与全国卷2高考文综答案相关的所有资讯,希望我们所做的能让您感到满意!
06-08
朋友,在高考考试中,要冷静下来,认认真真地做好每一题,要多多检查每一题。出国留学网高考频道第一时间为您提供2019全国卷2高考文综真题及答案已公布,希望大家及时关注本页面,可按Ctrl+D收藏本页面。
2019全国卷2高考文综真题及答案已公布







小编精心为您推荐:
06-08
高考在即,十年寒窗,终见分晓。出国留学网高考频道小编紧密关注2018全国卷2高考文综试题及答案已公布,同时也会在此页面第一时间显示,希望大家能及时关注本页面。更多高考分数线、高考成绩查询、高考志愿填报、高考录取查询信息等信息请关注我们网站的更新!
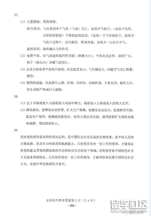
2018全国卷2高考文综试题及答案已公布





06-08
高考开始了,请大家调整好心态,相信自己以前的努力会伴着自己的积极心态在战场上所向披靡!出国留学网高考频道第一时间为您提供2018全国卷2高考文综答案已公布,希望给大家提供帮助!更多高考分数线、高考成绩查询、高考志愿填报、高考录取查询信息等信息请关注我们网站的更新!
2018全国卷2高考文综答案已公布




小编精心为您推荐:
全国卷2高考文综答案推荐访问