出国留学网专题频道南充职业技术学院招生简章栏目,提供与南充职业技术学院招生简章相关的所有资讯,希望我们所做的能让您感到满意!
南充职业技术学院2019单独招生计划暂定为2760人,小编为大家提供南充职业技术学院2019单独招生简章,一起来了解一下吧!
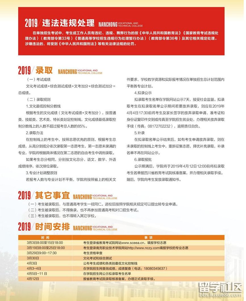
南充职业技术学院2019单独招生简章








南充职业技术学院2019单独招生简章>>>点击查看详情
小编精心为您推荐:
06-19
学院名称:南充职业技术学院
教育部编学院代码:12639
一、办学属性及层次:公办全日制普通高等院校,具有教育部普通高等教育高职高专教育类专业招生资格。高职高专层次。
二、办学地址:四川省南充市高坪区小龙镇宏发路。
三、录取规则:
1、按照公平、公正、公开的原则择优录取。
2、我院优先录取第一志愿填报的考生,第一志愿生源不足时,录取后续志愿考生,直至满额为止。
3、我院接收调剂志愿的考生;请通过电话咨询或校园网咨询。
4、对进档考生的专业安排原则:依据考生所填志愿相同或相近安排专业,进校军训后遵照一定原则,可以申请转专业。
5、我院对外语语种要求不限,男女比例不限,但进校后只提供英语教学。
6、健康状况按国家体检标准执行,进校将进行复查。
7、我院实行奖助学金制度,香港利奥集团、香港镇泰集团、四川龙兴、重庆大北农等企业每年在我院设立100多万元的“奖助学金及基金”。
四、联系电话:0817-2702232、 2706598 、 3542716
邮编:637131
...06-09
南充职业技术学院是一所公办专科院校,学院发端于1904年,办学历史悠久,是国家高技能人才培训基地。现有电信服务与管理等专业,下面就由出国留学网小编带大家了解一下“2022年南充职业技术学院招生简章”,此文本仅供参考,欢迎大家阅读。
第一章 总则
第一条 根据《中华人民共和国教育法》《中华人民共和国高等教育法》等法律及教育部相关规定,结合我院实际,制定本章程。
第二条 南充职业技术学院是经四川省人民政府批准、国家教育部备案的公办全日制普通高等学校,坐落在嘉陵江中游的成渝地区双城经济圈北部中心城市、千年绸都——南充市。学院是教育部高职高专院校人才培养工作水平评估优秀学校、国家高技能人才培训基地、四川省省级示范性高等职业院校、四川省优质高等职业院校、四川省“三全育人”综合试点改革院校、四川省高水平专业群建设单位、四川省高水平高等职业培育单位。
第三条 学院国标代码及办学地址
学院国标代码:12639
办学地址:四川省南充市高坪区宏发路94号
第四条 学院招生工作将全面贯彻国家有关文件精神,遵循“公开透明,公平竞争,公正选拔,择优录取”的原则,大力推进招生“阳光工程”,为国家选拔培养人才。学生在规定的年限内达到所在专业毕业要求,颁发教育部电子注册的南充职业技术学院全日制普通高等学校专科文凭。
第五条 学院招生工作接受纪检监察部门、新闻媒体和社会各界的监督。
第二章 招生工作机构
第六条 学院成立招生工作领导小组,由学院领导、相关职能部门、各系负责人组成,负责审议学院招生章程、专业招生计划、各类招生考试办法及录取规则,研究决定招生工作中的重大事宜。
第七条 招生工作领导小组办公室设在招生就业处,具体负责招生工作。领导小组下设招生考试、录取、安保、纪律监督等工作组,各工作组在学院招生工作领导小组领导下和学院纪检监察部门的监督下开展日常工作。
第三章 招生计划
第八条 学院根据当年国家和各省市招生政策,结合学院办学资源条件、专业结构、生源质量、社会需求、就业情况等科学合理编制本年度招生计划,报各省(市、自治区)教育主管部门审批后向社会公布。
第四章 录取规则
第九条 根据教育部要求,实行“学校负责,省级招生主管部门监督”体制,按考生德智体美劳全面考核,择优录取。录取工作在各省(市、区)招生主管部门领导下,实行远程网上录取。
第十条 对考生身体健康状况的要求,我院执行《普通高等学校招生体检工作指导意见》及有关补充规定。新生入学后,对新生身体健康状况进行审查和复查,凡复查不合格的新生,将按照有关规定进行处理。
第十一条 普通类专业录取规则
在专业录取上,按照专业志愿优先原则,考生所有专业志愿都无法满足时,若服从专业调剂,则根据考生成绩从高到低调剂到其他专业;若不服从专业调剂,作退档处理。若投档成绩相同的考生则按语文、数学、外语成绩依次从高分到低分排序录取。
第十二条 艺术类专业录取规则
我院认可各生源所在省(市、区)统一组织的文化和艺术专业考试成绩。进档考生在安排录取专业时采取专业志愿优先的原则,根据考生成绩和专业志愿,在文化、...
本文“2017唐山职业技术学院招生简章”,跟着出国留学网高考网来了解一下吧。欢迎您阅读。
第一章 总则
第一条 根据《中华人民共和国教育法》和《中华人民共和国高等教育法》及教育部有关高考招生录取工作政策规定,结合我院实际情况,特制定本章程。
第二章 组织机构
第二条 在学院党委的领导下,成立由学院主要领导、分管院领导和招生与就业处、教务处、监察审计处等有关部门负责人,以及教师、学生及校友代表组成的招生委员会,负责制定学院招生计划、确定招生政策和规则、决定招生重大事项等方面的招生工作。
第三条 学院招生与就业处是组织实施招生及相关工作的常设机构,具体负责招生的日常工作。
第四条 学院成立招生监察工作小组,由监察审计处对招生工作实施监督,同时接受考生、社会、新闻媒体、上级纪检机关的监督。
第三章 基本信息
第五条 学校名称:唐山职业技术学院
第六条 办学类型:普通公办全日制高等职业技术学校
第七条 学校代码:12785
第八条 办学层次:高职(专科)
第九条 学制:三年
第十条 学历证书
学生学业期满、符合毕业条件的,颁发唐山职业技术学院具印、教育部学历电子注册的“普通高等学校专科学历证书”。
第十一条 学院地址
新校区:河北省唐山市丰南区正泰街29号
院本部:河北省唐山市路北区新华西道120号
西 院:河北省唐山市路北区韩城
东 院:河北省唐山市路南区光明路5号
第四章 学院概况
第十二条 唐山职业技术学院是一所普通公办全日制高等职业技术学校,为河北省重点建设的示范性高职院校,全国优质专科高职院校建设立项单位。学院于2001年4月,经河北省人民政府批准,由原唐山市卫生学校、唐山市农业学校、唐山市商业学校、唐山市财贸干部学校等四所国家、省重点中专院校合并升格而成。追本溯源,至今已有66年的办学历史。多年来,学院为社会培养和输送了大批高素质技术技能型人才。
学院现有在校生10559人。学院现设临床医学系、口腔系、护理系、财经系、管理系、信息工程系、旅游系、机电工程系、农林工程系等9系,基础部、基础医学部、社会科学部、公共外语部、体育部等5个教学部和继续教育学院,开办49个专业,涵盖农林牧渔、土木建筑、装备制造、食品药品与粮食、交通运输、电子信息、医药卫生、财经商贸、文化艺术、公共管理与服务、旅游、新闻传播、教育与体育等13个专业大类。在首轮高职高专院校人才培养工作水平评估中获得优秀等级,多次被评为河北省招生工作先进单位、河北省就业工作先进单位、唐山市职业教育先进单位、唐山市文明单位。
学院与陆军总医院、唐山市人民医院、唐山市妇幼保健院、唐山市协和医院、北京朝阳中西医综合急救中心、上海宝冶集团(曹妃甸)有限公司、中车唐山机车车辆有限公司、曹妃甸实业港务有限公司、唐山金蝶软件有限公司、唐山京唐电子商务创业园、唐山启奥科技股份有限公司、武汉美斯坦福信息技术有限公司、天津嘉立荷畜牧有限公司、内蒙古格瑞得马铃薯种业有限公司等重点医院、企业密切合作,建立了321个稳固、紧...
本文“2017漳州职业技术学院招生简章”,跟着出国留学网高考网来了解一下吧。欢迎您阅读。
第一章 总则
第一条 为全面贯彻执行教育部关于依法治招工作的有关文件精神和高校实施“阳光工程”招生的要求,做好2017年招生工作,促进招生工作科学化、制度化、程序化,增加招生透明度,维护考生的合法权益,依据《中华人民共和国教育法》、《中华人民共和国高等教育法》和教育部、省招委会、省教育厅有关规定,结合学校实际情况,特制定本章程。
第二条 本章程适用于漳州职业技术学院的高职高专、艺术类的招生工作。
第二章 学校简介
第三条 学校全称和性质
1. 学校全称:漳州职业技术学院(全国代码11314)
2. 学校地址:漳州市大学路1号
3. 办学类型:公办高等职业院校
4. 层次: 高职(专科)
5. 标准学制:三年
6. 主管部门:福建省教育厅
第四条 学校简介
漳州职业技术学院前身为创办于1984年的漳州职业大学,是由漳州市人民政府举办的一所全日制公办普通高职院校。2002年4月,经福建省人民政府批准,更名为漳州职业技术学院。学校2002年获福建省职业教育先进单位;2003年被确定为全国承担数控技术应用专业技能型紧缺人才培养培训工作的90所高职院校之一;2004年成功通过高职高专人才培养工作水平优秀评估,2015年通过高等职业院校人才培养工作第二轮评估;2005年获全国职业教育先进单位;2007年10月被教育部、财政部确定为“国家示范性高等职业院校建设计划”立项建设单位,2010年6月顺利通过国家级验收;2010年4月被教育部评为“全国毕业生就业典型经验高校”;2012年6月被教育部确定为全国重点建设职业教育师资培养培训基地;2014年5月获评第四届“黄炎培职业教育优秀学校奖”;2017年1月,学校在中国科学评价研究中心、武汉大学中国教育质量评价中心和中国科教评价网联合发布的“中国高职高专院校竞争力排行榜”中排名第95位。
第五条 招生录取机构
学校成立招生领导小组,下设招生办公室及招生监察组。
第三章 招生计划
第六条 2017年我校具体分省分专业招生计划以各省、市、自治区教育招生考试主管部门向社会公布为准,分专业招生人数详见招生所在省、市、自治区当年招生计划本。
第四章 志愿填报注意事项
第七条 填报我校空中乘务专业的考生,需符合以下条件:
1.五官端正,肤色好,身体健康、匀称,性格开朗,口齿清楚,举止端庄。
2.身高:女160cm及以上;男170cm及以上。
3.面部、颈部、手部无明显疤痕;听力正常,无明显体味;行走无明显内、外八字,无纹身,男生无打耳洞。
4.无犯罪史,无严重违纪史;无精神病史,无肝炎病史,无慢性疾病。
(备注:以上报考条件在新生入学后体检、复查,不达到上述条件者转到本校旅游类其他专业学习。)
第五章 专业录取要求
第八条 各专业考生身体健康状况要求按教育部、卫生部、残疾人联合会印发《普通高等学校招生...
出国留学网为你整理了2018遵义职业技术学院招生简章,供你参考,更多相关资讯本网将持续更新,请及时关注。
2018遵义职业技术学院招生简章
已经由上级主管部门审核通过
遵义职业技术学院是经贵州省人民政府批准(教育部备案)设立,由原遵义农业学校、遵义财贸学校、遵义农业机械化学校、遵义商业技工学校和遵义市农业机械研究所“四校一所”合并组建,于2002年4月18日正式挂牌成立的一所集农、商、理、工、文多学科的公办全日制普通高等职业院校。学院本着“立修身之德、授就业之能、育创业之才”的办学理念,定位“立足黔北、服务城乡、强农兴工、助推‘三宜’”,不断加强教育质量和管理水平的内涵建设。
现有教职工600余人,其中硕士研究生96人,高级职称90人,中级职称110人,博士生5人,国家职业技能鉴定考评员56人,是一支由注册会计师、注册评估师、国家执业兽医师、农艺师、研究员、工程师等组成的双师型教师队伍,目前在校生11000余人。
学院独具特色的“红色塑魂,蓝色致用,绿色出彩——彩虹文化”蕴藏于丰富多彩的学生活动、技能大赛和创新创业中,促进学生全方位发展。近年来,学院获市级以上各类奖项200余项,2017年荣获贵州省十所优质学校立项建设之一。
学院是贵州省旅游职业教育集团、贵州省计算机与网络职业教育集团、贵州省电子应用技术职业教育集团、贵州省农业工程职业教育集团成员单位。拥有农业部现代农业技术培训基地、贵州省高技能人才公共实训基地、遵义市机动车维修从业人员培训中心、遵义市SYB创业培训定点机构、国家247号农业特有工种职业技能鉴定所、贵州省第99所国家职业技能鉴定所、全国计算机等级考试23考点、全国英语应用能力考点、遵义市会计从业资格证无纸化考点等与社会岗位需求相适应的技能培训鉴定服务机构,为地方经济社会培养了大量的实用型、技能型、服务型、紧缺型人才。

学院招生咨询电话:0851-28655578 28211275
学院地址:遵义市新蒲新区大学城
牢固树立“不唯学历凭能力”“360行行行出状元”的自信,把工匠精神刻在心中,把创新意识融入血液,用勤劳的双手、扎实的行动创造不凡的业绩,为打造技能强国作出应有的贡献。
——教育部部长陈宝生给我院学生的回信
小编精心为...
本文“2017廊坊职业技术学院招生简章”,跟着出国留学网高考网来了解一下吧。欢迎您阅读。
廊坊职业技术学院为国办全日制综合类高职学院。主校区坐落在廊坊东方大学城,有公共交通汽车通往廊坊市区和北京城区(北京805路公交直达北京火车站)。
1、学院全称:廊坊职业技术学院
2、办学类型:公办全日制普通高等学校
3、办学层次:专科
4、学院地址:廊坊东方大学城
5、学校代码:13395
6、录取规则:
(1)按教育部要求,实行学校负责,招办监督体制,按照考生报考学校及专业志愿顺序先后,公平、公正、择优录取。
(2)对于投档考生,按照志愿优先的原则安排专业。
(3)同分考生录取原则:考生总分相同情况下,按照语文、数学、外语单科成绩从高分到低分,结合考生志愿依次分配专业,进行录取。
(4)招收男女生比例不限;无外语语种要求;考生入学后外语教学为英语;无相关科目成绩要求;身体健康要求参见《普通高等学校招生体检工作指导意见》。
(5)对符合加分或降分投档的考生,按照教育部和省招生委员会的相关政策执行。我院认可省级招生主管部门规定的投档成绩,在专业录取时按照投档成绩进行排序录取。为进一步提高培养质量,对高分报考我院的考生,给予收费减免优惠(详情见学院网站)。
(6)新生报到后,学校要进行新生入学资格和身体复查,对于弄虚作假、不符合录取条件的将取消入学资格。
(7)江苏省考生录取规则:对于投档考生按照先分数后等级的原则,依次分配专业,进行录取;分数相同时,按照AA排序录取。
7、收费标准:学费5000元/年;住宿费500元/年。
8、学生学业期满,成绩合格,由学院颁发全国普通高校专科学历证书。
9、招生咨询联系方式:
(1)联系电话:(0316)6028826 6028891
(2)传真:(0316)2364336
(3)学院网址:http://www.lfzhjxy.cn
小编精心为您推荐:
| 高考 热点聚焦 | |||
本文“2017邢台职业技术学院招生简章”,跟着出国留学网高考网来了解一下吧。欢迎您阅读。
一、学院概况
邢台职业技术学院(原中国人民解放军军需工业学院),原隶属解放军总后勤部,现为河北省直属公办普通全日制高等院校,是国家第一批、河北省第一所“国家示范性高等职业院校”,专科层次,全国招生,学校代码:11821,学院位于河北省邢台市。
二、录取规则
1、学院招生录取工作严格按照教育部及各省有关政策执行。
2、对进档考生采取分数优先(生源所在省如有特殊规定的服从该省规定)的原则,按考生分数从高分到低分安排专业志愿,对所有专业志愿都不能满足且不服从专业调剂的考生予以退档处理。同等分数情况下,按语数外顺序比较单科成绩。
3、艺术类专业招生办法:
(1)专业测试:认可生源所在地省级招办组织的艺术类联考成绩。
(2)录取办法:专业成绩合格、文化课成绩达到生源地控制分数线后,按生源地省级招办录取办法择优录取;生源地省级招办未统一规定录取办法的,按专业成绩从高到低择优录取,专业课成绩相同的,按文化课成绩从高到低录取,文化课成绩相同的,按语数外顺序比较单科成绩。
4、男女生比例不限。
5、我院所有专业不拒收小语种考生,入学后教学语种为英语、日语或俄语。
6、服装表演专业要求五官端正,男生身高不低于1.8米,女生身高不低于1.65米。
7、体检按教育部等三部委制定的《普通高等学校招生体检工作指导意见》执行。
8、对享受加分或者降分政策的考生,执行各省级招生委员会有关规定。
9、生源地为浙江省的进档考生,采用专业平行志愿录取,具体办法以浙江省公布的2017年普通高校招生录取工作方案为准。
三、学历证书:学生完成学业,成绩合格颁发国家承认的普通高等学校学历证书,校名为“邢台职业技术学院”,并按国家相关规定实行网上电子注册。
四、中德合作办学
学生在国内三年完成项目教学计划所规定的课程,成绩合格后可获得邢台职业技术学院专科毕业证书和德方颁发的写实性学历证明。同时还参加德语强化学习,成绩符合要求后可以去德国继续学习获取德国施马卡尔登应用技术大学本科毕业证书和学士学位证书。职高类考生不能到德国接本。
五、收费情况
1、学费:汽车电子技术和机械制造与自动化中德合作办学专业14000元/年·人,表演类专业7000元/年·人,艺术类(含其它类别招生的艺术专业)6500元/年·人,其它类别5000元/年·人。
2、住宿费:800元/年·人、1200元/年·人。
六、资助政策
国家助学贷款、奖学金、助学金等助学措施按照教育部、河北省教育厅和我院相关规定执行。
七、联系方法
地址:河北省邢台市钢铁路552号 邮编:054035
网址:www.xpc.edu.cn
电话:0319-2273675、2273053、2271766、2273028 传真:0319-2273053
咨询QQ号码:800071979 联系人:王老师 李老师
南充职业技术学院招生简章推荐访问