出国留学网专题频道南方航空栏目,提供与南方航空相关的所有资讯,希望我们所做的能让您感到满意! 中国南方航空集团公司是一家总部设在广州的中国主营航空运输业的中央企业,旗下的上市公司中国南方航空股份有限公司,常被简称为南航,国际航空运输协会代码为CZ;国际民航组织代码为CSN,呼号“China Southern”。中国南方航空集团公司是以原中国南方航空公司为基础,联合中国北方航空公司和新疆航空公司所组成的新集团,与中国航空集团公司和中国东方航空集团公司合称中国三大航空集团。目前南航是中国运输飞机最多、航线网络最广、年旅客运输量最多的航空公司。
10-27
空乘民航招飞频道为大家提供中国南方航空股份有限公司湖南地区2019招飞简章,一起来看看吧!更多高考资讯请关注我们网站的更新!
中国南方航空股份有限公司湖南地区2019招飞简章
一、阳光南航简介
天合联盟成员中国南方航空股份有限公司(以下简称南航),总部设在广州,以蓝色垂直尾翼镶红色木棉花为公司标志,是中国运输飞机最多、航线网络最发达、年客运量最大的航空公司,拥有新疆、北方等16家分公司和厦门航空等6家控股航空子公司,在珠海设有南航通航,在杭州、青岛等地设有22个国内营业部,在新加坡、纽约等地设有68个国外办事处。
南航以建设“阳光南航”为使命,以“顾客至上、尊重人才、追求卓越、持续创新、爱心回报”为文化理念,以“成为顾客首选、员工喜爱的航空公司”为愿景,持续打造“中国最好、亚洲一流”的航空公司。 南航是国资委直属大型央企,天合联盟重要成员。
截至2017年底,南航运营包括波音787、777、737系列,空客A380、A330、A320系列等型号客货运输飞机超过750架,是全球首批运营空客A380的航空公司。2017年,南航旅客运输量超过1.26亿人次,连续39年居中国各航空公司之首。机队规模居亚洲第一、世界第三(数据来源:国际航协)。
南航安全飞行纪录卓越,保持着中国航空公司最好的安全纪录,安全纪录和安全管理水平处于国际领先地位。2018年6月,南航荣获中国民航飞行安全最高奖“飞行安全钻石二星奖”,是中国国内安全星级最高的航空公司。
目前,南航每天有2000多个航班飞至全球40多个国家和地区、224个目的地,提供座位数30万个。通过与天合联盟成员密切合作,航线网络延伸到全球1062个目的地,连接177个国家和地区。近年来,南航持续新开和加密航班网络,强化中转功能,利用第六航权,全力打造“广州之路”(Canton Route)国际航空枢纽,广州国际和地区通航点超过50个,形成了以欧洲、大洋洲两个扇形为核心,以东南亚、南亚、东亚为腹地,全面辐射北美、中东、非洲的航线网络布局,已成为中国大陆至大洋洲、东南亚的第一门户枢纽。
南航积极响应国家倡议,为推动“一带一路”建设提供有力支撑。在“一带一路”重点涉及的南亚、东南亚、南太平洋、中西亚等区域,南航已经建立起完善的航线网络,航线数量、航班频率、市场份额均在国内航空公司中居于首位,已成为中国与沿线国家和地区航空互联互通的主力军。目前,南航在“一带一路”沿线38个国家和地区的68个城市开通了172条航线,每周投入2200多个航班,承运旅客1500多万人次。
南航拥有独立培养飞行员能力,在珠海拥有亚洲最大的飞行训练基地;旗下广州飞机维修工程有限公司(GAMECO)建有亚洲最大的飞机维修机库,与德国MTU公司合建有国内最大、维修等级最高的航空发动机维修基地;自主研发的飞行运行控制系统和发动机性能监控系统双双获得国家科技进步二等奖,是国内航空业最先进的IT系统;建有年货邮吞吐量80万吨的超级货站,以及年配餐能力超过3000万份的专业航空配餐中心。
通过真情服务和人文关怀,追求空地服务标准化、人性化和南航特色化,南航致力满足并超越顾客的期望。截至2017年底,南航明珠俱乐部会员超过3400万,并以里程累积机会最多、增值最快而持续增...
10-17
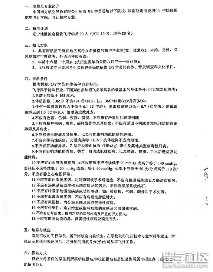
空乘民航招飞频道为大家提供中国南方航空股份有限公司2019飞行学员招生简章(辽宁),赶紧看看有什么要求吧!更多高考资讯请关注我们网站的更新!
中国南方航空股份有限公司2019飞行学员招生简章(辽宁)




来源:辽宁招生考试之窗
小编精心为您推荐:
空乘民航招飞频道为大家提供中国南方航空股份有限公司2019年度吉林初检时间安排,一起来看看吧!更多高考资讯请关注我们网站的更新!
中国南方航空股份有限公司2019年度吉林初检时间安排
中国南方航空股份有限公司2019年拟在吉林面向高三学生招收本科飞行学员,具体初检安排如下:

备注:
1、具体时间请留意学校及当地招生办通知。
2、南航吉林分公司航卫室地址:吉林省长春市二道区吉林大路航空家园院内。
3、联系电话:0431-89606076/89606174。
来源:中国南方航空股份有限公司
小编精心为您推荐:
中国南方航空股份有限公司2019年度辽宁初检时间由空乘民航招飞频道为大家提供,更多高考资讯请关注我们网站的更新!
中国南方航空股份有限公司2019年度辽宁初检时间
中国南方航空股份有限公司2019年拟在辽宁面向高三学生招收本科飞行学员,具体初检安排如下:

小编精心为您推荐:
空乘民航招飞频道为大家提供中国南方航空股份有限公司2019年度黑龙江初检时间,一起来看看吧!更多高考资讯请关注我们网站的更新!
中国南方航空股份有限公司2019年度黑龙江初检时间
中国南方航空股份有限公司2019年拟在黑龙江面向高三学生招收本科飞行学员,具体初检安排如下:

备注:
1、以上时间为2018年;
2、不设初检地点的地市学生可到就近初检点参加初检;
3、南航黑龙江人力资源部招飞办联系电话0451-88023666,15546151582。
来源:中国南方航空股份有限公司
小编精心为您推荐:
空乘民航招飞频道为大家提供中国南方航空股份有限公司2019年度广西初检时间安排,请仔细查看!更多高考资讯请关注我们网站的更新!
中国南方航空股份有限公司2019年度广西初检时间安排
中国南方航空股份有限公司2019年拟在广西面向高三学生招收本科飞行学员,具体初检安排如下:

小编精心为您推荐:
10-26
出国留学高考网为大家提供南方航空股份有限公司2017年招收920名飞行学员,更多高考资讯请关注我们网站的更新!
南方航空股份有限公司面2017年招收920名飞行学员
南方航空股份有限公司24日透露,近期在全国陆续开展2017年国内飞行学员招收计划,从广东等13个省、直辖市和自治区招收920名飞行学员。入选学员将有机会前往北京航空航天大学等院校学习飞行,毕业后可分配到南航所属公司从事飞行工作。
南航本次飞行学员招收范围为广东、新疆、辽宁、广西、河南、湖南、湖北、黑龙江、吉林、海南、福建、重庆、贵州13个省、直辖市和自治区。
招生要求为:具有所在地区高考报名资格的高中毕业生(文、理兼收),未婚,男性,必须参加本年度高考,外语语种限英语;年龄16岁至20岁(按招生当年的公历8月31日计算)。考生还必须符合民航招收飞行学员的身体、背景调查和文化条件。
符合报考条件的学生可在所属学校报名,南航将组织报考学生参加面试、招飞体检和背景调查。
飞行技术专业属提前批录取,学生须参加本年度全国统一高考。录取后由南航送至中国民用航空飞行学院、中国民航大学或北京航空航天大学飞行学院学习。未被录取的,不影响报考其他普通院校。
录取的学员将参加约4年的飞行训练和理论学习,学生飞行训练费用由南航负责。毕业取得相关证照后将正式入职南航,再经过新雇员训练、模拟机改装、带飞训练等过程,经评定合格后可成为副驾驶。一般而言,从一名毕业的学员成长为机长约需经过5—7年严格的训练和飞行经历。
目前,南航2017年度招飞工作已经在各基地陆续展开,有意考生可以通过当地学校、招生办、招飞办了解,或关注“南航招飞”微信公众号和登录南航招飞网http://job.csair.com获取更多招考信息。
小编精心为您推荐:
...05-03
下面是出国留学网小编整理的南方航空面试自我介绍,希望大家喜欢!更多南方航空面试自我介绍请关注出国留学网个人简历栏目!
面试前:
应对所有职员保持礼貌,要知道,他们可能成为你的同事。
进门前先敲门,和主考人礼貌地打招呼。
面试时:
谈话时要与考官有恰当的眼神接触,给主考官诚恳、认真的印象。
点头不可太急,否则会给人留下不耐烦及想插嘴的印象。
谈话时切忌东张西望,此举有欠缺诚意之嫌。
身体语言:
待主考人邀请时才礼貌地坐下,坐的时候要保持笔直。
留意自己的身体语言,要大方得体。跷腿、左摇右摆、双臂交叠胸前、单手或双手托腮都不适宜。
切忌一些缺乏自信的小动作:
男士应避免把弄衣衫、领带及将手插进裤袋内;
女士不宜经常拨弄头发,过分造作。
避免把弄手指或原子笔、眼镜及说话时用手掩嘴。
面试完结离去时,向主考人道谢及说“再见”。
回答问题的态度:
态度诚恳,不宜过分客套和谦卑。
不太明白主考人的问题时,应礼貌地请他重复。
陈述自己的长处时,要诚实而不夸张,要视空乘职位的要求,充分表现自己有关的能力和才干。
不懂得回答的问题,不妨坦白承认,给主考人揭穿反而会弄巧成拙。
语调:
语调要肯定、正面,表现信心。
尽量避免中、英文夹杂。
尽量少用语气助词,避免给主考人一种用语不清、冗长、不认真及缺乏自信的感觉。
讲错话要补救
在讲错话之后,你亦不要放弃,必须重新振作,继续回答其它问题。
其它:
不要打断主考人的话,因为这是非常无礼的行为。
主考人可能会问你一些与职位完全无关的问题,目的在于进一步了解你的思考能力及见识,不要表现出不耐烦或惊讶,以免给用人单位留下一个太计较的印象。
切忌因主考人不赞同你的意见而惊惶失措。部分主考人会故意反对应聘者的意见,以观察他们的反应。
尊敬的各位评委:
我是**号选手**,我来自******。中原自古多才俊,在这块人才辈出的热土上,涌现出了诸如兰空飞行员李剑英等天之骄子。如今,在**一中受到了三年优秀教育的我,虽不能像李剑英那样架雄鹰搏击长空,可为了胸中那不灭的翱翔蓝天的渴望,为了不辜负我 1米68...
出国留学高考网为大家提供南航2016年在湖北招90名飞行学员,更多高考资讯请关注我们网站的更新!
南航2016年在湖北招90名飞行学员
从南航湖北分公司获悉,南航2016年将在全国13个省份招考飞行学员800名,其中湖北地区90人。
南航湖北分公司相关人士透露,招收对象为身体条件好、思想素质高、有志献身航空航天事业,年龄在16周岁至20周岁(按当年8月31日计算)的文、理科男性普通高中毕业生,身高不低于168厘米,任何一眼裸眼远视力(C字表)不低于0.3以及其他必须符合民航飞行学员的身体、文化和背景调查条件。符合报考条件的学生到所属学校报名,学校把报名册汇总到所属市招办(或者南航属地招飞办)。
据介绍,报考学员须参加本年度高考,并且外语语种仅限英语。飞行技术专业属于提前批录取。高考后,按照民航局划定的录取分数线,根据当年招飞计划,从符合招飞条件的学生中,按高考总分和英语单科分数,从高分到低分顺序录取。被录取后,学员将到北京航空航天大学和中国民用航空飞行学院学习。飞行学员学制4年,完成学业毕业后直接进入南航担任飞行员。未被录取的学生,不影响其报考其他普通院校。
小编精心为您推荐:
南方航空推荐访问