出国留学网专题频道四川舞蹈类统考面试提示栏目,提供与四川舞蹈类统考面试提示相关的所有资讯,希望我们所做的能让您感到满意!
11-30
四川的考生注意了,2023年度四川艺术专业统考考试时间马上就要到了,请各位考生及时关注考试信息,并做好考试准备。下面是出国留学网小编整理的“四川2023年戏剧与影视类及舞蹈类专业统考面试温馨提示”,可供四川的考生们参考。

推荐阅读:
...11-30
四川教育考试院发布面试考前提示,提示四川2023年戏剧与影视类及舞蹈类专业统考面试考生做好考前准备工作、做好考前准备工作、诚信守纪参加考试,详细的提示内容如下,下面是出国留学网整理的“四川省2023年普通高校招生戏剧与影视类、舞蹈类专业统考面试温馨提示”,供四川考生参考阅读。
我省2023年普通高校招生戏剧与影视类、舞蹈类专业统考面试开考在即。为确保广大考 生考试顺利和身体健康,现将有关事项提醒如下:
一、做好考前准备工作
(一)准备相关证件
考生凭专业准考证、身份证参加考试。专业准考证应登录省教育考试院官网 (https://www.sceea.cn/)打印。
(二)参考注意事项
舞蹈专业的考生须准备好CD格式音乐光盘及U盘各一个(只存放一首考试伴奏音乐),严 禁使用手机播放伴奏音乐。自备考试服装,女生长发需盘头,身穿体操服(无袖、三角裤)、 练功鞋,男生需身穿短袖或背心、短裤或芭蕾裤袜、练功鞋,男、女生均不允许佩戴饰物,可 自备必要的道具,考前应充分活动身体。
戏剧影视表演专业的考生须准备朗诵稿和演唱曲目,形体展示环节不得穿长筒裙。
播音与主持专业的考生须自备作品背诵。 报考以上专业及参加编导面试的考生,不得化妆参加专业面试,考生着装和所带物品不能 带有文字、字母、图案等明显标识。
服装表演专业的考生考试时,长发考生须束发,不得梳披肩发。女生不得穿长筒袜或连 裤袜,并须自备高跟鞋应试。考试时须着泳装(女生)或泳裤(男生)。考生着装和所带物品 不能带有文字、字母、图案等明显标识。
(三)合理安排行程
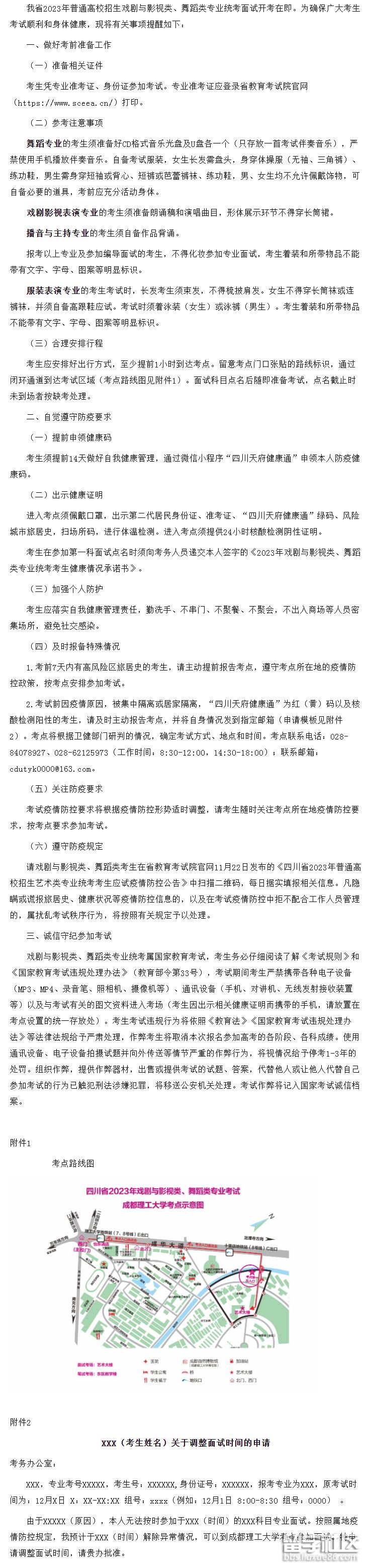
考生应安排好出行方式,至少提前1小时到达考点。留意考点门口张贴的路线标识,通过 闭环通道到达考试区域(考点路线图见附件1)。面试科目点名后随即准备考试,点名截止时 未到场者按缺考处理。
二、自觉遵守防疫要求
(一)提前申领健康码 考生须提前14天做好自我健康管理 ,通过微信小程序“四川天府健康通”申领本人防疫健 康码。
(二)出示健康证明 进入考点须佩戴口罩,出示第二代居民身份证、准考证、“四川天府健康通”绿码、风险 城市旅居史,扫场所码,进行体温检测。进入考点须提供24小时核酸检测阴性证明。
考生在参加第一科面试点名时须向考务人员递交本人签字的《2023年戏剧与影视类、舞 蹈类专业统考考生健康情况承诺书》。
(三)加强个人防护 考生应落实自我健康管理责任,勤洗手、不串门、不聚餐、不聚会,不出入商场等人员密 集场所,避免社交感染。
(四)及时报备特殊情况
1.考前7天内有高风险区旅居史的考生,请主动提前报告考点,遵守考点所在地的疫情防 控政策,按考点安排参加考试。
2.考试前因疫情原因,被集中隔离或居家隔离,“四川天府健康通”为红(黄)码以及核 酸检测阳性的考生,请及时主动报告考点,并将自身情况发到指定邮箱(申请模板见附件 2)。考点将根...
出国留学网高考网为大家提供2018四川影视类、舞蹈类专业省统考开考,更多艺术高考资讯请关注我们网站的更新!
2018四川影视类、舞蹈类专业省统考开考
四川省2018年艺术类统考第二波——影视类、舞蹈类专业省统考,于12月5日起在成都理工大学进行。据悉,四川省2018年共有15873人报考戏剧与影视类、舞蹈类专业,报考科次达30300多科次,分别较去年增加了500多人、1200多科次。
打印准考证
2017年11月30日至12月15日登录四川省教育考试院网站根据提示打印本人的专业准考证。
考试时间
2017年12月5日至15日进行专业面试科目考试。
编导类专业的考生于2017年12月9日10:00—12:00熟悉笔试科目考场所在教学楼的位置,14:30—16:00进行笔试科目考试。笔试科目的考试地点等安排以专业准考证上的内容为准。
考试地点
成都理工大学艺术大楼(成都市二仙桥东三路1号)。
考试注意事项
考生凭身份证原件和专业准考证参加专业考试。专业面试科目考试实行分组定时按顺序进行,考生本人的专业准考证上已排定了考生所参加的各个专业面试科目考试点名时间和顺序,不按专业准考证上规定的点名时间和顺序参加考试的考生,视为自动放弃。
笔试科目考试开始15分钟后,考生不能再进入考场考试,迟到误考责任自负,结束前30分钟内,方可交卷离场。
专业成绩查询及查分登记
本类统考成绩由省教育考试院传送到各市州招考办,考生凭报考证和专业准考证于2018年1月15日至16日到户口所在地的县(市、区)招考办领取专业考试成绩通知单。
对专业成绩有疑问需查询的考生一律在2018年1月17日至18日17:00,凭报考证和专业准考证到户口所在地的县(市、区)招考办办理查分登记,逾期不再办理。查分结果由四川省戏剧影视舞蹈类专业考务办公室通知考生。
小贴士:播音、舞蹈、表演类专业应试技巧
舞蹈类
基本功:精益求精准备充分
在舞蹈表演科目,基本功考试一般要求考生表演时间就是3—5分钟,不会太长,剧目自选。考生就可以针对自己拿手的节目进行反复地练习。尽可能做到精益求精而且还要充分掌握细节,从服装到音乐到道具的准备等等,都要考虑充分,因为表演的时间有限,所以要尽可能把自己最好的状态充分展现给评委。
技巧展示:尽力发挥
这个环节是希望考生能全面的展示自己的舞蹈天赋和基本功情况。考生在面对技巧展示环节的时候不要紧张,尽力展示自己所能做的动作,虽然个别可能还不到位,做的还不够好,但也尽量让评委看到你的潜质。
即兴表演:大胆临场发挥
所谓的即兴表...
出国留学网高考网为大家提供2018四川戏剧与影视类、舞蹈类专业统考时间,更多高考资讯请关注我们网站的更新!
2018四川戏剧与影视类、舞蹈类专业统考时间
专业考试日程安排
2017年12月5日至15日进行专业面试科目考试。
编导类专业的考生于2017年12月9日10:00-12:00熟悉笔试科目考场所在教学楼的位置,14:30-16:00进行笔试科目考试。笔试科目的考试地点等安排以专业准考证上的内容为准。
考试注意事项
1.考生凭身份证原件和专业准考证参加专业考试。专业面试科目考试实行分组定时按顺序进行,考生本人的专业准考证上已排定了考生所参加的各个专业面试科目考试点名时间和顺序,不按专业准考证上规定的点名时间和顺序参加考试的考生,视为自动放弃。
2.笔试科目考试开始15分钟后,考生不能再进入考场考试,迟到误考责任自负,结束前30分钟内,方可交卷离场。考场规则等详见考点公布的“考生须知”。
3.对于不遵守《考试规则》,不服从考务工作人员管理以及各种违规行为的考生,考务办公室将报送省教育考试院按照《中华人民共和国教育法》第七十九条、《国家教育考试违规处理办法》(教育部第33号令)和教育部有关规定给予处理。对认定为考试作弊的考生将取消当次报名参加普通高校招生考试各阶段、各科成绩,并记入国家教育考试考生诚信考试电子档案。对实施组织团伙作弊;向考场外发送、传递试题信息;使用相关设备接收信息实施作弊;伪造、变造身份证、准考证及其他证明材料,由他人代替或代替考生参加考试等严重作弊行为的考生,将报请教育行政部门给予停考处罚。对涉嫌违反《中华人民共和国刑法》《修正案(九)》第二百八十四条的行为,考务办公室将移送当地公安机关处理。
小编精心为您推荐:
09-29
出国留学网高考网为大家提供2018四川戏剧与影视类、舞蹈类专业统考报名时间,更多高考资讯请关注我们网站的更新!
2018四川戏剧与影视类、舞蹈类专业统考报名时间
一、招生院校
2018年省内外招生院校、专业及代码、招生计划、收费标准、办学性质及其它要求等详见四川省《招生考试报》2018年招生计划合订本。
二、报考对象和条件
符合本年度普通高校报名资格和条件的考生均可报考。
三、报名须知
考生报名分文化考试报名和专业考试报名两次进行,均实行网上报名、网上缴费。
(一)文化考试报名
文化考试报名包括网上报名、现场确认和网上缴费3个阶段。
1.符合报考条件的考生,凭户口所在地的县(市、区)招考办发放的用户名和密码,于2017年10月10日至14日12:00,自行登录各市州招考办指定的网址,按报名网站上的提示和要求如实填写本人报名信息。输入的内容应真实、准确,姓名、性别、民族、身份证号等以本人第二代居民身份证(以下简称身份证)为准。在网上报名期间,考生可自行修改、校正个人信息。
2.考生网上报名成功后,应届高中毕业生持本人身份证由所在学校组织或持所在学校开具的证明材料,往届生持本人身份证、高级中等教育学校毕业证书或同等学力的证明于2017年10月17日至19日17:00到县(市、区)招考办或指定报名点进行现场确认。
(1)确认时,考生本人须认真核对网报信息,并对核实无误的信息进行签名确认,同时签订《考生报名考试诚信承诺书》。未经考生本人确认的,其报名无效。
(2)县(市、区)招考办使用身份验证系统采集考生身份证信息,核对并校准考生网上报名信息,比对考生面颊和身份证照片,为考生现场拍照;随后采集考生左右手拇指指纹(若任一拇指指纹无法采集,则采集左右手食指指纹,以此类推)。信息采集完成后,县(市、区)招考办打印“考生信息核对表”,交考生本人核对并签名确认。无误后,签发四川省2018年普通高校艺术体育类专业招生报考证(以下简称报考证)。考生须仔细核对报考证上打印的考生号、姓名、身份证号等信息是否准确,照片是否清晰,报考证是否由县(市、区)招考办盖章并塑封。如果发现有误,应立即要求县(市、区)招考办予以更改,否则将会影响考生的专业考试。
(3)考生必须在规定时间内由本人办理报名确认手续,不能代办,过时不再补办。
3.完成现场确认的考生,应于2017年10月21日至23日17:00登录报名网址办理艺术体育类文化考试的报名考试费网上缴费。未按时缴费者,视为放弃报名。
(二)专业考试报名
专业考试报名包括网上报名、网上缴费和网上打印专业准考证3个阶段。
1.考生于2017年11月1日至4日17:00自行登录四川省教育考试院网站(http://www.sceea.cn),按网站上的提示和要求完成专业考试网上报名、缴费,逾期不再补报...
12-06
出国留学网高考网为大家提供2018四川影视类、舞蹈类专业省统考成绩查询时间,更多艺术高考资讯请关注我们网站的更新!
2018四川影视类、舞蹈类专业省统考成绩查询时间
专业成绩查询及查分登记
本类统考成绩由省教育考试院传送到各市州招考办,考生凭报考证和专业准考证于2018年1月15日至16日到户口所在地的县(市、区)招考办领取专业考试成绩通知单。
对专业成绩有疑问需查询的考生一律在2018年1月17日至18日17:00,凭报考证和专业准考证到户口所在地的县(市、区)招考办办理查分登记,逾期不再办理。查分结果由四川省戏剧影视舞蹈类专业考务办公室通知考生。
小编精心为您推荐:
09-29
出国留学网高考网为大家提供2018四川舞蹈类专业统考科目及分值,更多高考资讯请关注我们网站的更新!
2018四川舞蹈类专业统考科目及分值
舞蹈类专业(舞蹈表演、舞蹈编导、舞蹈学):①面试[A.目测外形 B.语言表达(自我介绍)];②基本功测试(A.柔韧 B.旋转 C.弹跳 D.技巧展示);③艺术素质(A.摹仿 B.即兴表演);④艺术表现力[自备舞蹈片段或组合,风格不限,自备伴奏带(限单曲CD)]。各科成绩满分均为100分,专业成绩总分满分为400分。
专业考试日程安排:
2017年12月5日至15日进行专业面试科目考试。
编导类专业的考生于2017年12月9日10:00-12:00熟悉笔试科目考场所在教学楼的位置,14:30-16:00进行笔试科目考试。笔试科目的考试地点等安排以专业准考证上的内容为准。
小编精心为您推荐:
2018四川普通高校戏剧与影视类、舞蹈类专业招生简介
12-06
出国留学网高考网为大家提供2018四川影视舞蹈类专业统考人数:15873人,更多艺术高考资讯请关注我们网站的更新!
2018四川影视舞蹈类专业统考人数:15873人
12月5日,四川省迎来了艺术类统考的第二波——影视类、舞蹈类专业省统考。记者从省教育考试院获悉,2018年我省共有15873人报考戏剧与影视类、舞蹈类专业,报考科次达30300多科次,分别较去年增加了500多人、1200多科次。
考生需在11月30日至12月15日,登录四川省教育考试院网站,打印专业准考证,并在12月5日至15日进行专业面试科目考试。【2018四川影视类、舞蹈类专业省统考成绩查询时间】
小编精心为您推荐:
四川舞蹈类统考面试提示推荐访问