出国留学网专题频道天津高考文科数学答案栏目,提供与天津高考文科数学答案相关的所有资讯,希望我们所做的能让您感到满意!
06-08
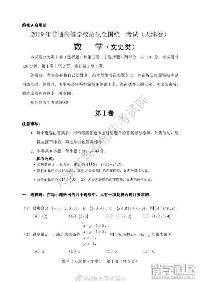
六月注定是一个不平凡的月份,高考如约来临。十多年的苦读,终于迎来了检验,这时候可不能乱了心神,唯有保持好自己的心态,才能在考试中取得佳绩!出国留学网高考频道带来2019年天津高考文科数学真题及答案,祝你高考大捷!







06-09
高考频道为你带来2016年天津高考文科数学试卷及答案已发布,考试结束后也欢迎大家继续关注高考频道查看高考分数线、成绩查询等相关资讯,可按Ctrl D收藏高考频道!
2016年天津高考文科数学试卷及答案已发布

2016高考频道精心推荐:
06-09
高考后不要迷茫,出国留学网小编将为您带来2016天津高考文科数学试卷及答案已发布,高考成绩一旦公布也会第一时间更新,请各位考生及家长密切关注页面更新,祝你的高考之路顺畅无阻。
2016天津高考文科数学试卷及答案已发布

2016高考频道精心推荐:
06-09
放松心情,去迎接高考过后的生活吧,出国留学网高考频道会及时为广大考生提供2016天津高考文科数学试卷及答案(文字版),也欢迎大家了解更多关于天津高考分数线、成绩查询、志愿填报、录取查询的信息!高考频道与你同在!
2016天津高考文科数学试卷及答案(文字版)

2016高考频道精心推荐:
06-09
信心来自于实力,实力来自于勤奋!出国留学网高考频道第一时间为您提供2016年天津高考文科数学试卷及答案正式公布,希望大家及时关注本页面,可按Ctrl D收藏本页面。想了解天津高考成绩查询、分数线、志愿填报、录取查询等相关信息请关注我们网站的更新!
2016年天津高考文科数学试卷及答案正式公布

2016高考频道精心推荐:
...
06-09
努力就会有回报!出国留学网高考频道及时为你带来2016天津高考文科数学试卷及答案(官方版),感谢大家浏览本页面,更多高考资讯尽在高考频道!
2016天津高考文科数学试卷及答案(官方版)

2016高考频道精心推荐:
06-09
不以成败论英雄,努力过后才是最好的青春。出国留学网高考频道小编紧密关注2016天津高考文科数学试卷及答案正式公布,帮助考生分析试卷及解题思路,为你的人生道路更加顺畅而努力。本网站将在第一时间为您奉献高考真题及答案,请您关注。
2016天津高考文科数学试卷及答案正式公布

2016高考频道精心推荐:
06-09
给你一份信心,送你一份决心,要对自己放心,面对考题平常心,要把自己关心,注意考前身心,考试保证全心全意!高考考试,祝你成功!出国留学网高考网为大家提供天津高考文科数学试卷及答案2016(清晰版),更多高考资讯请关注我们网站的更新!
天津高考文科数学试卷及答案2016(清晰版)

2016高考频道精心推荐:
...
06-09
各位2016年的高考生们,让出国留学网做你通向成功的大道和迈向胜利的渡船吧。出国留学网将为你奉上2016年天津高考文科数学试卷及答案(清晰版),让你每一分的获得都志得意满,每一滴汗水都闪耀着成功的光芒,在硝烟过后做真正的胜者。
2016年天津高考文科数学试卷及答案(清晰版)

2016高考频道精心推荐:
<...
06-09
2016年高考已经结束,考生们都挑战自己,挑战人生了。出国留学网高考网为大家提供2016天津高考文科数学试卷及答案(清晰版),更多高考资讯请关注我们网站的更新!
2016天津高考文科数学试卷及答案(清晰版)

2016高考频道精心推荐:
天津高考文科数学答案推荐访问