出国留学网专题频道安排表栏目,提供与安排表相关的所有资讯,希望我们所做的能让您感到满意!
09-27
前几天,研究生考试预报名已经开始了,很多考生都已经在第一时间抢上了研究生考试的机会,下面是小编为大家准备的“2023年上海研究生考试招生考生网上确认报名点安排表”,可供各位考生参考。更多考研信息请各位考生继续关注本网站。


本篇文章来源于上海市教育考试院。
推荐阅读:
...
各位辽宁省2022年下半年自考考生注意,详细关于辽宁省2022年下半年自学考试考生业务办理时间安排表已经出来了,详细表格见下文,各位考生朋友们来了解一下小编这篇文章吧!其他更多相关资讯,敬请关注出国留学网。
温馨提示:
1.具体时间安排请以各市教育考试机构发布的通知为准。
2.自考业务详细信息请考生及时查询“辽宁招生考试之窗”网站(网址:www.lnzsks.com)。
3.理论课报名、实践课报名、申请课程免考、转考和申请办理毕业等都通过辽宁省高等教育自学考试网上服务平台(网址:http://zk.lnzsks.com/lnzk.wb)办理。
4.各个业务网上报名每天开通时间为9时至17时。
5.市级教育招考机构电话 主考院校联系电话
业务 | 项目内容 | 时间安排 | ||
理 论 课 程 考 试 | 报考网上注册 | 4月延期考试 | 已取得准考证号的考生:8月23日至8月27日 | |
10月考试... | ||||
又是一年暑假和我们如约而至,暑假是学校结束上半年的课程而放的假期,暑假也是自己学会自律控制自己时间的好时机。什么样的暑假计划是优秀的呢?小编为此仔细地整理了以下内容《暑假时间安排表大全(通用5篇)》,大家不妨来参考,希望您能喜欢!
寒假计划
早7:30起床,8:00吃早饭,9:00做作业(1),11:00做眼睛(有时)。
中12:00吃午饭,3:00~5:00打乒乓球。
晚6:00吃晚饭,8:00或9:00上床(2)。
(1)做作业:寒假作业2~4面,1~2篇日记。
(2)上床:洗漱,转100圈眼,练30分钟运动。
一、上午
上午我的主要任务还是完成暑假作业。我的暑假作业不仅有全国统一的《快乐假期》的作业,还有每个科目的老师另外布置的作业。虽然提前预习初三的课本内容很重要,但完成暑假作业更加重要。只有完成了作业,我才能够报名。
因为这个学期经历了生地会考,所以需要写的作业就只剩下语文、数学、英语、政治、历史和物理这六个科目。我把这几个科目的作业按科目汇总到了一起,除以暑假的时间,就得出来我每天需要做的作业。虽然这样完成作业的时间就延长了,但我就可以有时间预习。其实作业都比较的简单,所以也不需要花太多的时间。其实也可以第一个月写作业,第二个月预习,但我认为预习和复习结合我才会把知识掌握得更好。
二、下午
午休过后,我就开始了下午的学习。一周有七天,我的计划是每天预习一个科目的内容。我爸爸妈妈非常支持我的这个计划,所以给我借来了初三一整套的课本,让我能够好好的预习。因为语文预习的话只需要看课文,记住一些词语,还有背诵课文,比较简单。所以语文预习我只安排了半个下午,多出来的时间用来预习化学。化学是到初三才会增加的学科,之前也没有接触过,自学比较有难度,所以需要多安排一些时间。
化学预习对我来说确实比较难,好在邻居家有一个上高中的大姐姐,平时跟我们家的关系也比较好,所以遇到不会的,我就厚脸皮的去问这个姐姐。渐渐的,我也学会了不少东西。在那个姐姐那里,我也看到了高中的课本,比初中难度高了不少。
三、晚上
晚上就是我的休息时间了,劳逸结合才能够提高我的学习效率。一直学习没有休息也可能会让我产生厌学心理。所以晚上的时间我会和爸爸妈妈一起看电视,到了要睡觉的时间就准时睡觉。
上午
7:00—7:40跑跑步,做做运动
7:40—8:00吃早餐
8:10—9:00读英语/背书
9:10—10:40写暑假作业
10:00—11:30自由支配
下午:
1:30—3:00自由支配
3:10—5:00写作业
晚上:
7:00—8:00看电视
8:30—9:30写暑假作业
10:00睡觉
一、科学合理地制定暑假活动计划...
转眼间,暑假离我们越来越近,暑假是学校结束上半年的课程而放的假期,在暑假的时间,不单是放松自己,还可以适当的进行课外延时阅读。什么样的暑假计划是优秀的呢?为此,小编从网络上为大家精心整理了《2022实用暑假计划安排表(集萃8篇)》,欢迎您参考,希望对您有所助益!
早上6点—8点:一日之计在于晨,对一般人来说,疲劳已消除,头脑最清醒,体力亦充沛,是学习的黄金时段。
早上8点—9点:据试验结果显示,此时人的耐力处于最佳状态,正是接受各种“考验”的好时间。可安排难度大的攻坚内容。
上午9点—11点:试验表明这段时间短期记忆效果很好。对“抢记”和马上要考核的东西进行“突击”,可事半功倍。
正午13点—14点:饭后人易疲劳,夏季尤其如此。休息调整一下,养精蓄锐,以利再战。最好休息,也可听轻音乐。但午休切莫过长。
下午15点—16点:调整后精神又振,试验表明,此时长期记忆效果非常好。可合理安排那些需“永久记忆”的东西。
傍晚17点—18点:试验显示这是完成复杂计算和比较消耗脑力作业的好时间。这段时间适宜做复杂计算和费劲作业。
晚饭后:应根据各人情况妥善安排。
早晚背英语单词效果都很好哦,词汇量是英语的重点,可以结合有效的记忆法和工具达到事半功倍的效果,我上次发现个学英语的利器放到我百度搜藏里了,网址在下面看看有没有帮助,嘿嘿一般人我不告诉哦~还有,趁有功夫时练练体育吧。
小学暑假计划 篇4
1、每天可以安排两到三个时间段来学习。比如上午8—9点写作业或练字。晚上7点30分到8点读书。时间不要长。其它可以安排下每天起床、看电视、午觉的时间。
2、制定时间安排表应让孩子自己选择时间段和时间长短,以提高他们的积极性。家长只能建议。
3、制定中可以说明,每周可以有2天,也可以是周末,孩子可以选择不学习,完全放松。但要保证其它时间段的正常学习。
4、安排表最主要的目的是让孩子养成良好的学习、生活习惯。对于一年级孩子来说,自控能力较差,因此,对于一段时间表现较好的,家长要多鼓励,甚至合适的奖励,包括外出游玩。让孩子自信地坚持下去。但不要在孩子没有完成自己的安排计划下,给与奖励。特别说明,奖励应该由家长在孩子表现较好的情况下,视情况而定(包括礼物、买衣服、外出进餐、郊游等)。不能由孩子自己随意提出要求,当然合理的可以参考。
5、时间安排表开学带来,进行评比。主要是表扬坚持自己的计划,能说到做到的孩子。与安排学习时间的多少和学习的态度和效果无关。但不做强制要求,可以放弃参加。
时间表:
6点50:起床并朗读诗歌一首。
7点20分:洗脸、刷牙,吃早饭。
8点—8点半:完成暑假作业。
12点半—1点:午睡。
晚上7点—7点半:阅读半小时。
晚上8点半:准时睡觉。
补充说明:
一、每天帮助家里做一件力所能及的家务活。
二、每天看电视时间不超过1小时。
三、每周固定两天,自由安排时间。但要晚上和爸爸妈妈沟通。
四、一周考察一次,...
07-15
西安市2022年中考详细的招生录取日程安排表已经出来了,小编已经火速为大家整理出来了,下面就跟出国留学网小编一起来了解一下2022年西安中考录取日程安排表吧!其他更多考试资讯,请持续关注出国留学网。
西安中考录取日程安排表:
提示:时间若有调整,请以官方通知为准!
工作 任 务 | 承办 单 位 | 完成 时 间 |
1.全省统一考试 | 市教育考试中心、区县招办 | 6月18日至20日 |
2.五区二县上报录取方案 | 五区二县中招领导小组 |
很快就要放暑假了,满心欢喜的同时,我们也需要思考一下要过一个怎样的暑假?下面是由出国留学网编辑为大家整理的“暑假时间安排表模板(集锦5篇)”,仅供参考,欢迎大家阅读本文。
每日计划:
早上:6:30起床;跑步30分钟、背古诗或英语30分钟;
上午:写暑假作业(每天每门各3页)、弹琴1小时、写钢笔字2页;
中午:午饭后读书1小时、午休1小时;
下午:练习快板40分钟;
4:30—6:30游泳(游泳班结束后可自由安排);
晚上:晚饭后弹琴1小时;
散步或出去玩;
9:00—10:00亲子共读;
10:00睡觉。
注:中间空闲时间可自由安排。
每周计划:
1、背诗:每周背诵《古诗八十首》10首。
2、写日记:每周写3—5篇日记或读后感。
3、做家务:每周收拾自己的房间1—2次,并帮助家长收拾家里的卫生1—2次。
1.每天7:30起床,进行早锻炼。时间一般在1~1.5小时。
2.早餐。
3.8:30-9:30,练字时间。练习毛笔字或硬笔,认认真真练习一个小时。
4.9:30-10:30,读报剪报时间。静下心来阅读书刊报纸,在书刊报纸上选择好的文章内容,分类整理。这是每天都必须完成的。(注意:剪报内容要广泛,不要局限于优美的文章。报纸新闻中的社会新闻,奇闻趣事等都要作为阅读积累的内容。)
5.10:30-11:30,自由时间。
6.11:30-12:00,午餐时间。
7.12:30-14:30,午睡。
8.15:00-16:00,阅读书籍。(读书的时候,心要静。自己在房间里静静地阅读,做笔记。老师都是这么做的,相信你们也可以。)
9.16:00-17:30,这段时间里,你可以回想、整理这段时间中你生活中发生的有趣或者难忘的事件。
有时即便只是小事,也是很值得记录的。平时小本子里记着,再选择其中一天的这个时段认真地进行周记创作。注意要认真按照老师的要求完成好!
17:30-18:30,晚饭时间。
18:30-19:00,每天晚饭前后和父母散散步,既锻炼了身体,呼吸了新鲜空气,又增进了沟通。
19:00-20:00,娱乐时间,看电视关注新闻时事。
20:00-21:30,学习时间,文理分开,擅长/喜欢和厌恶的科目交叉进行。
22:00,为了迎接新的一天,这是进入梦乡。
1:锻炼身体,健康成长
每天早上6:30起床,跑步、跳绳、打篮球、踢足球。下午户外活动一小时,或与小伙伴做游戏。周末由父母陪同到郊外游玩或爬山。以此使自己的身体更加健康。报一个游泳学习班,学会游泳。
2:认真读书,汲取更多的知识,丰富自己的写作内涵。
上午8:30——9:30读书一小时,边读边写读书笔记,并摘抄好词好句,养成记笔记的好习惯。
<...
暑假如约而至,孩子们满心欢喜,但是放假的时候也不要松懈学习哦!你知道怎样为自己制定一份学习计划表吗?考虑到您的需要,小编特地编辑了“小学生暑假计划安排表(集锦5篇)”,但愿对您的学习工作带来帮助。
一年一度的暑假如期而至,今年的暑假,我要过个快乐、安全、充实的暑假。
这天晚上我在床上好好想了一下,在此,我做了一个暑假记录。
1、要把妈妈给我在外面报的特长班的课上完,按时完成老师布置的作业。
2、每一天半天玩耍,半天学习。玩耍时要十分注意安全。
3、至少看一本有好处的书籍,做好读书笔记,写出读书笔记。
4、注意锻炼身体,参加游泳锻炼。
5、每一天早睡早起,早晨锻炼。
6、坚持练字,把字练到最好。
这个漫长的暑假,是我们最放松的一个假期,学如逆水行舟,不进则退。制定的计划,务必遵守。
暑假就要开始了,根据爸爸妈妈的要求,为了能过一个有意义的暑假,为五年级有一个好的开始,我决定拟一个暑假计划,我一定按计划做。
第一条:
每天早上6:00起床,晚上9:00睡觉。
第二条:
起床跑半个小时的步,然后每天坚持户外活动两个小时。
第三条:
每天背诵作文范文精彩片段2段;
第四条:
每周1篇命题作文;周记一周一篇,完成时间自选。
第五条:
电脑中学习新概念英语第一册半小时/天;
第六条:
每周一次跟爸爸妈妈出去活动,活动形式含逛商场,骑自行车郊游,爬山,游公园等;一周可选择性观看自己喜欢的电视节目2小时。
第七条:
语文、数学的作业要同步进行。
第八条:
每天写一篇小字,如果时间宽松,再练毛笔字每天一张。
另外,对于我的压岁钱,我要拿出20%作“流动资金”,30%交学费。50%捐给希望工程。如果以上我都完成得很好,那以后我就给自己做很多的计划,这样我就能成为一个很优秀的学生。
假期预定目标:
一、学习:
完成暑假作业、复习和背颂《古诗八十首》、练钢笔字、复习英语单词、练一些数学题。
二、写作:
参加校讯通第六届“书香班级”和第三届“博客之星”活动,多读书,多写博文,煅练自已的写作能力。
三、钢琴:
参加钢琴考级,在考级中能取得优异的成绩。
四、游泳:
假期游泳班15天的时间里学会游泳。
五、快板:...
06-30
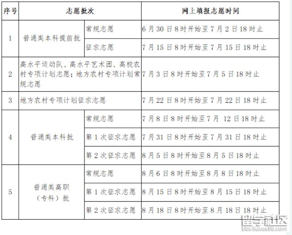
2022年福建省普通高等学校招生考生网上填报志愿时间安排表已经公布了,让我们一起来了解一下吧!下面是由出国留学网编辑为大家整理的“2022年福建高考填报志愿时间安排表”,仅供参考,欢迎大家阅读本文。
来源:福建省教育考试院
艺 术 类

体 育 类

普 通 类

推荐阅读:
暑假如约而至,终于有时间好好放松了。虽然暑假时间很长,但是也不能完全松懈学习哦,赶紧为自己制定一份暑假的学习生活计划表吧!以下是小编收集整理的“暑假计划安排表(精选4篇)”,欢迎您参考,希望对您有所助益!
1.每天7:30起床,进行早锻炼。时间一般在1~1.5小时。
2.早餐。
3.8:30-9:30,练字时间。练习毛笔字或硬笔,认认真真练习一个小时。
4.9:30-10:30,读报剪报时间。静下心来阅读书刊报纸,在书刊报纸上选择好的文章内容,分类整理。这是每天都必须完成的。(注意:剪报内容要广泛,不要局限于优美的文章。报纸新闻中的社会新闻,奇闻趣事等都要作为阅读积累的内容。)
5.10:30-11:30,自由时间。
6.11:30-12:00,午餐时间。
7.12:30-14:30,午睡。
8.15:00-16:00,阅读书籍。(读书的时候,心要静。自己在房间里静静地阅读,做笔记。老师都是这么做的,相信你们也可以。)
9.16:00-17:30,这段时间里,你可以回想、整理这段时间中你生活中发生的有趣或者难忘的事件。
有时即便只是小事,也是很值得记录的。平时小本子里记着,再选择其中一天的这个时段认真地进行周记创作。注意要认真按照老师的要求完成好!
17:30-18:30,晚饭时间。
18:30-19:00,每天晚饭前后和父母散散步,既锻炼了身体,呼吸了新鲜空气,又增进了沟通。
19:00-20:00,娱乐时间,看电视关注新闻时事。
20:00-21:30,学习时间,文理分开,擅长/喜欢和厌恶的科目交叉进行。
22:00,为了迎接新的一天,这是进入梦乡。
一、制定暑期生活计划表
首先就是要把我们暑假刚开始的各种暑期安排的想法落实到纸面上,自己制定一个暑期生活安排计划表。这样,就能把我们头脑中一闪而过的好想法记录下来,而且也利于我们对暑假活动安排的条理性和次序性。
二、安排好暑期学习活动
暑假期间,学校会要求我们完成暑期作业,有的学校是要求按章节复习课本知识,有的学校是要求预习新教材,这是我们暑假里必须要完成的,我们要在活动计划时首先考虑进去,比如我们可以每天用两个小时完成学校要求的学习内容,保证完成这些学习活动所需的时间。有的学生把学校留的作业用一个星期不分白天黑夜的做完,期盼着暑假剩下的时间可以没有任何心理负担地疯玩,这是一种不科学的安排。
暑假期间,确定学习目标,攻克薄弱环节:学习目标不宜太大、复习范围不宜太广。如果想真正有收获,一定不要贪多哟!适宜重点攻克薄弱学科、或某学科中的重点内容。
三、做一些想做的事情
每个同学都有一些自己的个人爱好和兴趣,也有很多同学想利用暑假时间学习一些新技能,比如学绘画、学游泳、学舞蹈等。暑假应该是轻松愉快的,我们可以把平时学习的时候没有时间和精力来做的事情放到暑假里做,完成自己心中的愿望。
四、睡眠、运动和饮食
05-13
时间过得真快,我们马上就要开始暑假生活了,制作一份暑假学习计划吧,让我们的假期更有意义。下面是由出国留学网编辑为大家整理的“2022小学生暑假计划安排表(精选5篇)”,仅供参考,欢迎大家阅读本文。
2022暑假就要开始了,根据爸爸妈妈的要求,为了能过一个有意义的暑假,为五年级有一个好的开始!我决定拟一个暑假计划!我一定按计划做。
第一条:每天早上6:00起床,晚上9:00睡觉。
第二条:起床跑半个小时的步,然后每天坚持户外活动两个小时。
第三条:每天背诵作文精彩片段x段。
第四条: 每周1篇命题作文。周记一周一篇,完成时间自选。
第五条:电脑中学习新概念英语第一册半小时/天。
第六条:每周一次跟爸爸妈妈出去活动,活动形式含逛商场,骑自行车郊游,爬山,游公园等。一周可选择性观看自己喜欢的电视节目x小时。
第七条:语文、数学的作业要同步进行。
第七条:每天写一篇小字,如果时间宽松,再练毛笔字每天一张。
另外,对于我的零用钱,我要拿出xx%作“流动资金”,xx%交学费。”xx%捐给希望工程。如果以上我都完成得很好,那以后我就给自己做很多的计划,这样我就能成为一个很优秀的学生。
一、 作息时间安排:
7:30——8:00 起床,刷牙,洗脸,吃早饭。
8:00——10:00 做暑假作业。做四十分钟休息十分钟。(缝单日去学游泳)。
10:00——11:00 看电视。
11:00——12:00 吃午饭。
12:00——14:00 看课外书,顺便把一些好的成语,名言名句摘录下来。
14:00——15:00 上网。
15:00——17:00 户外运动(打羽毛球,或者骑自行车等)。
17。00——18:00晚饭。
18:00——20:00 画画。
21:30 睡觉。
二、家:
我除了把老师布置的作业按时按质地完成,还看了几本小说书,例如《爱的教育》《钢铁是怎样炼成的》《三国演义》等等。把其中的好词好句摘抄在一个本本上,以后可以随时翻翻,灵活运用到写作上。把教过的书本上的内容读读,要背的英语单词背背,还时不时地让妈妈给我默写,俗话说“温故而知新”嘛。
三、单日:
上午我会去学学游泳,不去游泳的日子会和小朋友一起打打羽毛球,骑骑自行车,或者转转忽拉圈,滑轮等活动。
希望自己能在这个暑假学到更多书本上没有的知识,也希望自己开心愉快地过一个快乐的暑假。
暑假就要来了,很多学生将在家中度过一个有意义的假期,我们给大家提供了暑假的学习时间表如下:
8:00~8。30起床(刷牙洗脸吃饭)。
8:30~9:00做老师布置的作业。
9:00~10:00做课外作业。
10:00~13:00玩。
13:00~1...
安排表推荐访问