出国留学网专题频道对外经贸大学栏目,提供与对外经贸大学相关的所有资讯,希望我们所做的能让您感到满意! 对外经济贸易大学是教育部直属的全国重点大学。坐落在首都北京朝阳区。创建于1951年。是中国社会主义经济建设事业人才培养和科学研究的重要基地之一。
01-19
今天小编为大家提供上海对外经贸大学2019考研成绩查询时间及入口,2019年2月16日18:00考生可登录上海对外经贸大学研究生院主页查询成绩!
上海对外经贸大学2019考研成绩查询时间及入口
上海对外经贸大学2019考研成绩查询时间及入口:http://www.suibe.edu.cn/yjsy/777/list.htm
2019年2月16日18:00考生可登录上海对外经贸大学研究生院主页查询2019年研究生入学考试初试成绩。我校将不再寄发成绩单,如考生需调剂其它学校,可在教育部下达分数线后向研究生院索取书面成绩单。
2019年研究生统考成绩复核工作采用网上登记方式。如对统考科目(包括管理类专业学位联考综合能力、法硕联考科目)考试成绩有异议,考生可于2019年2月18、19日两天登录上海市教育考试院网站(www.shmeea.edu.cn)申请成绩复核。
专业课成绩到我校研究生院申请复核,时间:2019年2月18日9:00-11:30,12:30-16:00;地点:古北路620号行政楼502室;电话:021-52067316。申请成绩复核请携带考生准考证、身份证。如需委托查询还请携带考生本人所写的委托书以及被委托人的身份证。
成绩复核只核查考生答卷是否有漏评、加分错、登分错,不重新评阅答卷;复核结果只向考生提供所复核科目成绩总分(包括主观题、客观题得分)。考生本人不得查阅答卷。
推荐阅读:
上海对外经贸大学2019春季高考招生计划为40人,商务英语专业限招英语;入学后教学外语语种为英语。小编为大家提供上海对外经贸大学2019春季高考招生章程,一起来看看吧!
上海对外经贸大学2019春季高考招生章程
2019年上海市普通高校春季考试招生章程 | |||
一、院校全称 | 上海对外经贸大学 | ||
二、就读校址 | 松江校区地址为:文翔路1900号 古北校区地址为:古北路620号 商务英语专业录取新生就读校区为松江校区 | ||
三、层次 | ■ 本科 | ||
四、办学类型 | ■ 普通高等学校 ■ 公办高等学校 □ 民办高等学校 □ 独立学院 | ||
五、颁发学历证书的院校名称及证书种类 | 院校名称 | 上海对外经贸大学 | |
证书种类 | 修学期满,符合毕业要求,颁发上海对外经贸大学的本科毕业证书。 | ||
08-28
考研专业频道为大家提供上海对外经贸大学2019年硕士推免生招生目录及参考书目,更多考研资讯请关注我们网站的更新!
上海对外经贸大学2019年硕士推免生招生目录及参考书目
020101政治经济学
研究方向:
1、社会主义市场经济理论
2、当代资本主义经济
3、国际政治经济学
复试科目:
1、政治经济学(笔试)
2、英语听说(口试)
3、专业知识与综合能力(口试)
复试参考书目:
1、程恩富主编《现代政治经济学》,上海财经大学出版社2000年版
020104西方经济学
研究方向:
1、微观经济理论及其应用
2、宏观经济理论及其应用
3、制度经济学
复试科目:
1、西方经济学(笔试)
2、英语听说(口试)
3、专业知识与综合能力(口试)
复试参考书目:
1、范里安著《微观经济学:现代观点》,格致出版社、上海人民出版社、上海三联书店2015年第九版
2、曼昆著《宏观经济学》,中国人民大学出版社2016年第九版
3、高鸿业主编《西方经济学(微观部分)》,中国人民大学出版社2014年版
4、高鸿业主编《西方经济学(宏观部分)》,中国人民大学出版社2014年版
020105世界经济
研究方向:
1、国别经济与区域经济一体化
2、多边贸易体制
3、国际金融
4、跨国公司研究
复试科目:
1、世界经济(笔试)
2、英语听说(口试)
3、专业知识与综合能力(口试)
复试参考书目:
1、[美]克鲁格曼﹒[美]奥伯斯法尔德著《国际经济学:理论与政策》,中国人民大学出版社2011年第八版
020201国民经济学
研究方向:
1、国民经济运行与调控
2、国际投资
3、宏观经济数量分析方法与模型
复试科目:
1、国民经济学(笔试)
2、国民经济学(口试)
3、英语口语或翻译(口试)
复试参考书目:
1、 刘瑞主编《国民经济管理学概论》,中国人民大学出版社2009年第二版
2、张红伟主编《国民经济管理》,四川大学出版社2008年版
020202区域经济学
研究方向:
1、空间经济学理论与方法研究
2、区域经济与开放经济联动关系研究
3、城市化、经济集聚与区域经济协调发展研究
复试科目:
1、区域经济学(笔试)
08-28
考研招生简章频道为大家提供上海对外经贸大学2019招收推荐免试硕士研究生章程,更多考研资讯请关注我们网站的更新!
上海对外经贸大学2019招收推荐免试硕士研究生章程
2010年,上海对外贸易学院被教育部确定为具有开展推荐优秀应届本科毕业生免试攻读硕士研究生工作资格高校之一,2013年4月正式更名为上海对外经贸大学。2019年我校拟招收硕士研究生1000名,我校除非全日制专业学位外其余各招生专业均可接受推免生。
一、招生专业
2019年我校共有统计学、马克思主义理论2个一级学科、金融学、金融工程、保险学、政治经济学、西方经济学、世界经济、国民经济学、国际贸易学、产业经济学、区域经济学、国际投资、数量经济学、统计学、民商法学、国际法学、经济法学、知识产权法、诉讼法学、世界贸易组织法、外国语言学及应用语言学、英语语言文学、日语语言文学、法语语言文学、企业管理、市场营销、人力资源管理、旅游管理、会展经济与管理、商务信息管理、技术经济及管理、跨国供应链管理、会计学、财务管理和审计学34个学术型硕士研究生专业以及法律硕士(非法学)、法律硕士(法学)、翻译硕士(英语笔译)、翻译硕士(英语口译)、国际商务、金融、应用统计和会计(国际财务管理与会计方向)8个全日制专业学位硕士研究生专业领域招收推荐免试研究生。
二、申请条件
1、拥护中国共产党的领导,愿为社会主义现代化建设服务,品德良好,遵纪守法,有较强的创新意识,综合分析问题,解决问题能力,具备作为硕士研究生培养的能力和素质,具有当年免试生推荐资格的高等院校应届毕业生或本校优秀应届毕业生(不含专升本、第二学士学位、独立学院学生);
2、申请人在校1-6学期学习成绩优秀,无不及格或重修科目,无任何考试作弊等其他违法违纪行为,学习成绩为本专业学生排名前20%。
3、通过国家大学英语六级考试(参加总分为100分的六级考试成绩不低于60分,参加总分为710分的成绩不低于425分;参加小语种考试的必须取得相应语种同等水平的合格证书)。
4、诚实守信,学风端正,无任何考试作弊和剽窃他人学术成果记录、品行表现优良,无任何违法违纪受处分记录;
5、身心健康,体检合格。
6、具备以下条件之一者,在其它条件相近的情况下优先考虑接收:
(1)“985工程”建设高校和“211工程”建设高校的优势学科和国家重点学科的应届毕业生。
(2)在本科学习期间获得相关专业的具有学术意义的省部级以上学科竞赛奖项,并且是个人奖项或集体奖项的主要完成者;
(3)在国家核心刊物上发表过与所读的本科专业或报读的研究生专业有关的有一定水平的学术论文,并且是独立执笔者或第一、二作者;
三、申请及接收办法
1、申请人登录上海对外经贸大学研究生院主页查阅“招生信息”栏中的2019年硕士推免生招生目录。于9月20日之前将以下材料寄送至研究生院:
(1)《上海对外经贸大学招收优秀应届本科毕业生推荐免试攻读硕士学位研究生申请表》1份(登录上海对外经贸大学研究生院主页“下载中心”栏中下载)
(2...
08-28
高考分数线频道精心为大家提供上海对外经贸大学2018各省市高考分数线,更多高考资讯请关注我们网站的更新!
上海对外经贸大学2018各省市高考分数线

小编精心为您推荐:
出国留学高考网为大家提供2018对外经贸大学招生计划为2136人 北师大取消专业级差,更多高考资讯请关注我们网站的更新!
2018对外经贸大学招生计划为2136人 北师大取消专业级差
近日,北京师范大学、北京理工大学等高校相继举行2018年校园开放日活动,不少学生和家长在参加完清华北大的开放日后,又“转战”北师大、北理工等高校,可谓是过了一个“充实”的周末。
记者从北师大招生办获悉,该校去年在京投放了111个招生计划,其中文科38个、理科73个;今年基本与去年持平,拟在京投放的招生专业有27个,含4个宽口径招生专业,涵盖文、理、工、经、管、法、教育、历史等8大学科门类;国家基础学科拔尖人才培养实验班、国际经济与贸易、法学等十大人才培养实验班也将在京招生。
录取规则方面,该校招办负责人表示,学校提档认可北京市教育考试院规定的政策加分,遵循分数优先原则,按实考分和考生填报的志愿录取,各专业志愿之间无分数级差。此外,该校根据生源情况确定提档比例,考生服从专业调剂、身体合格,学校提档不退档。
对外经济贸易大学也举行了校园开放日。今年该校在全国招生总计划为2136人,在京预计投放约170个名额。今年,该校试行“特色实验班+专业类+优势专业”的立体化招生专业模式,并在部分专业实行适度大类招生的模式。部分学院内相近相关专业试行大类招生,按兴趣、才性分流,形成了经济学类、金融学类、工商管理类等九个大类;统招新增两个实验班,即国际组织人才基地班和量化金融实验班。此外,今年对外经贸大学也对录取规则进行了重大调整:由之前的专业级差制改为分数优先的录取规则,由高分至低分顺序录取并分配专业,不设专业志愿级差。该校还承诺,在北京地区本科一批录取中试行零退档零调剂政策,只要考生在本科一批报满六个不同的专业志愿,学校提档肯定不退档,而且肯定满足考生其中一个专业志愿。
小编精心为您推荐:
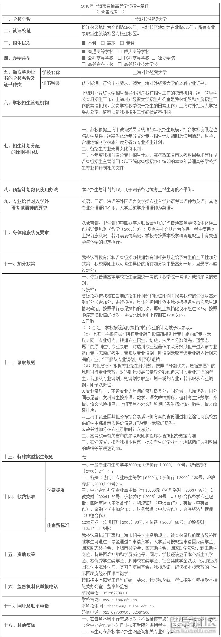
出国留学网为你整理了上海对外经贸大学2018本科招生章程,希望能帮助你,更多相关资讯请关注本网站更新。
上海对外经贸大学2018本科招生章程
已经由上级主管部门审核通过

推荐阅读:
02-24
出国留学网考研网为大家提供上海对外经贸大学2018考研调剂信息,更多考研资讯请关注我们网站的更新!
上海对外经贸大学2018考研调剂信息
参照2017年教育部进入复试初试成绩基本要求线,2018年我校以下专业拟接收调剂生:金融工程、保险学、国民经济学、区域经济学、国际贸易学、产业经济学、国际经济、国际投资、数量经济学、统计学、民商法学、经济法、国际法学、知识产权法、诉讼法、世界贸易组织法、马克思主义中国化研究、英语语言文学、法语语言文学、日语语言文学、外国语言学及应用语言学、人力资源管理、旅游管理、技术经济及管理、市场营销、商务信息管理、会展经济与管理、跨过供应链管理、金融(全日制和非全日制)、法律硕士(全日制和非全日制)、国际商务和MBA。欢迎报考其他院校且上国家分数线的考生调剂我校的相关专业。实际接受调剂的专业以研招网调剂系统开通的为准。
调剂程序:3月18日中国研究生招生信息网会开通调剂系统,请考生在第一时间登陆该系统查看我校各专业的缺额情况并填报调剂志愿。我院会对符合我校调剂要求的考生及时予以网上回复。在这之前我院不接受预调剂,考生也无需寄送调剂材料。
注意事项:
1、所有专业不接受同等学力考生调剂。
2、调剂非全日制法律专硕的考生须在2017年9月1日之前取得本科毕业证书。
3、调剂非全日制金融专硕的考生须在2017年11月1日之前取得本科毕业证书。
4、所有调剂非全日制专业的考生被我校录取后不转档案,不转户口,不解决住宿,不享受国家助学金等相关待遇。
5、第一志愿报考我校的校内调剂生无需在研招网调剂系统填报调剂志愿。
6、会计(非全日制)专业是否接收调剂生请考生关注研招网的调剂系统。
小编精心为您推荐:
01-30
出国留学网考研网为大家提供上海对外经贸大学2018考研成绩查询入口2月3日开通,更多考研资讯请关注我们网站的更新!
上海对外经贸大学2018考研成绩查询入口2月3日开通
上海对外经贸大学2018考研成绩入口:http://www.suibe.edu.cn/
2018年2月3日10:00,考生可登录上海对外经贸大学研究生院主页查询2018年研究生入学考试初试成绩。我校将不再寄发成绩单,如考生需调剂其它学校,可在教育部下达分数线后向研究生院索取书面成绩单。
2018年研究生统考成绩复核工作采用网上登记方式,考生不得查阅答卷。如对统考科目(包括英语(二)、管理类专业学位联考综合能力、法硕联考科目)考试成绩有异议,考生可于2018年2月5、6日两天登录上海市教育考试院网站(www.shmeea.edu.cn)申请成绩复核。
专业课成绩到我校研究生院申请复核,时间:2018年2月5日9:00-11:30,12:30-16:00;地点:古北路620号行政楼502室;电话:021-52067316。所有成绩复核只查卷面成绩,不重新阅卷。申请成绩复核请携带考生准考证、身份证。如需委托查询请携带考生本人所写的委托书以及被委托人的身份证。
小编精心为您推荐:
出国留学高考网为大家提供上海对外经贸大学2018高考招生简章汇总,更多高考资讯请关注我们网站的更新!
| 上海对外经贸大学2018高考招生简章汇总 | |
| 1 | 上海对外经贸大学2018春季高考招生章程 |
| 2 | 上海对外经贸大学2018外语类保送生招生简章 |
| 出国留学网高考网整理 | |
小编精心为您推荐:
对外经贸大学推荐访问