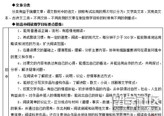
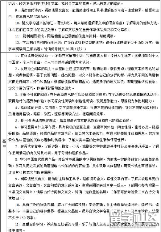
出国留学网专题频道教学目标栏目,提供与教学目标相关的所有资讯,希望我们所做的能让您感到满意! 教学目标是师生通过教学活动预期达到的结果或标准,是对学习者通过教学以后将能做什么的一种明确的,具体的表述.主要描述学习者通过学习后预期产生的行为变化. 必须以课程标准所限定的范围和各科教材内容所应达到的深度为依据,都必须服从、服务于培养"四有"新人这个总目标。如:信息技术学科的普通高中《信息技术课程标准》中,对课程目标的描述为:“普通高中信息技术课程的总目标是提升学生的信息素养。学生的信息素养表现在:对信息的获取、加工、管理、表达与交流的能力;对信息及信息活动的过程、方法、结果进行评价的能力;发表观点、交流思想、开展合作并解决学习和生活中实际问题的能力;遵守相关的伦理道德与法律法规,形成与信息社会相适应的价值观和责任感。可以归纳为以下三个方面……。
06-03
出国留学网教师资格考试栏目整理“教师资格考试设计教学目标类题目答题技巧”希望可以帮到广大考生,更多信息,请继续关注我们网站的更新!
一、考情分析
教学设计题是每年教师资格考试科目三《语文学科专业知识与教学能力》的重头戏,分值共计65分。教学设计题一般分为三道小题,小题的分值可能会出现变化。第一道小题基本是围绕着所给出的文本写出教学目标,并说出设计教学目标的依据;第二小题,基本是选择其中一个教学目标,进行教学设计;第三小题是设计一个具体的教学活动,引导学生完成“研讨与联系”的题目。这三个题目环环相扣,层层递进,对考生的能力要求较高。
这类题要求考生要具备基本的语文教学能力,归纳起来包括教学设计能力、教学实施能力以及教学组织能力等,其中也隐含了对学生语文教学理论的考查,即试题出现的教学目标制定的依据。教学目标是教室上课的总指向,有了正确的教学目标,教师的教学活动才能有实施的基本点。
二、知识点睛
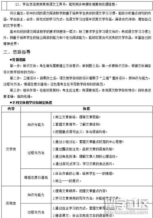
作答这一类题,考生首先要明确在新课改之后,教学目标的设计始终遵从三个维度进行,即知识与能力、过程与方法、情感态度价值观,其次考生应掌握在课程标准中对教学目标的设计的要求。在课程标准中,并没有明确的相关条文针对教学目标的设计,但是相关设计理念却隐藏于字里行间。为了方便广大考生备考,我们可以按照文体来总结教学目标设计规律。




教师资格证考试栏目为您推荐:
10-29
2016教师资格考试即将到来,各位参加教师资格考试的考生也要时刻关注着考试资讯,第一时间了解考试动态。出国留学网教师资格考试栏目为大家分享“教师资格考试中如何写好教学目标:以音乐课程标准为例”,希望对考生能有帮助。想了解更多关于教师资格考试的讯息,请继续关注我们网站的更新。
教师资格考试中如何写好教学目标:以音乐课程标准为例
《音乐课程标准》中为音乐教学设置了三个不同维度的目标,即情感态度与价值观、过程与方法、知识与技能。我们在拿到一道教学设计题目时,先要对所给出的乐曲进行一个简单的分析,看看它所要考察的是什么,也就是说你上这节课的目的是什么,想要传授的知识是什么,最后要达到一个什么效果。教学目标就是起这个作用,它就相当于一个框架,我们把框架搭好了,围绕着这个框架进行这节课的教授。
我们以小学人音版五年级下册歌唱课的《我是中国人》为例,来总结分析一下。
1.情感态度与价值观
情感态度与价值观在人成长过程中具有十分重要的意义,是引导人健康向上、乐观积极的精神基石。
音乐教育的效应主要作用于人的情感,音乐教育的机制主要体现在有情感的教师将表达情感的音乐传达给需要不断丰富情感体验的学生,因此,情感态度与价值观就成了第一位的核心目标。
小学五年级是以歌唱教学为主的综合课年级,《我是中国人》是一首根据京剧曲牌中典型的西皮流水音调缀成的的戏歌,这首戏歌重点是对我国传统国粹的一种宣传和传承。因此我们就可以将这些内容用一句话归纳总结:
【情感态度与价值观】进一步激发对京剧的热爱,体验浓郁的京韵,学做一个堂堂正正的中国人。
2.过程与方法
过程与方法之对音乐学习非常重要,是由于音乐教育多为体现一种“润物细无声”式的潜效应,其教学目标往往蕴涵在教学过程中,即:过程即目的。从教学方法上说,授人以“鱼”,不如授人以“渔”,学会音乐,不如会学音乐,这样才有利于学生的终身学习和在音乐上的可持续发展。
我国的国粹京剧是一种表演艺术,因此我们在授课过程中,一定要突出欣赏和表演的重要性。
【过程与方法】通过表演,加强对京剧曲调的认识,培养对京剧的欣赏和表演能力。
3.知识与技能
音乐知识与技能对于音乐学习无疑是必要的,关键是以什么样的方式去获取知识和技能。单纯追求知识与技能,忽略掌握知识技能的人,忽略人的情感态度与兴趣,忽略获取知识技能的方法与途径,将会继续“仓储式”的教育与“四脚书橱的”打造。“教人真理的教师不是好教师,教人发现真理的教师才是好教师”,音乐教师应在正确的教育观念指导下,引导学生学好音乐知识与技能,使学生的情感态度、方法能力与知识技能共同成长。
戏歌是把戏曲唱腔和通俗歌曲结合起来的一种艺术形式。歌词是反映当代人的生活情感的内容,而曲调旋律用的却是中国古老的戏曲形式。它既有中国的戏曲元素又有现代的歌曲元素,故事情节浓厚。因此在我们授课中,戏歌的相关知识是需要传授并引导学生去发现掌握的知识。所以我们在写知识与技能时,这点就是要体现出来的。
【知识与技能】能够用京剧的风格韵味演唱《我是中国人》,简单了解有关戏歌的一些知识。
通过以上的分析,我们就已经在脑海中有了清晰的思路,对接下来的教学重难点和教...
2016下半年教师资格考试即将到来,广大考生们在看书的同时,也要多做试题,这样才能更好的掌握知识点,达到事半功倍的效果。出国留学网教师资格考试栏目为大家分享“2016教师资格教育心理学考点:教学目标”。想了解更多关于教师资格考试的讯息,请继续关注我们网站的更新。
2016教师资格教育心理学考点:教学目标
1.教学目标及其意义
教学目标是预期学生通过教学活动获得的学习结果。
2.教学目标的分类
(1)认识目标:认知领域的教学目标分为知识、领会、应用、分析、综合和评价等六个层次,形成由低到高的阶梯。
(2)情感目标:情感领域的教学目标根据价值内化的程度而分为五个等级,即接受、反应、形成价值观念、组织价值观念系统、价值体系个性化。(3)动作技能目标:动作技能教学目标指预期教学后在学生动作技能方面所应达到的目标,包括知觉、模仿、操作、准确、连贯、习惯化六个阶段目标。
3.教学目标的表述
(1)行为目标:行为目标是指用可观察和可测量的行为陈述的教学目 标。行为目标的陈述具备三个要素:具体目标,产生条件,行为标准。(2)心理与行为相结合的目标
4.加涅提出的教学事项
(1)引起学生注意;(2)提示教学目标;(3)唤起先前经验;(4)呈现教学内容;(5)提供学习指导;(6)展现学习行为;(7)适时给予反馈;(8)评定学习结果;(9)加强记忆与学习迁移。
教师资格证考试栏目为您推荐:
09-14
韩国留学传媒类专业教学目标。近几年,“韩流”在中国很受欢迎,电视剧,电影,音乐等都很有焦点。大家也开始对韩国的新闻传媒学有了更多的关注,随之这个专业也成为韩国留学最热门专业之一。
在韩国有很多大学设有这个学科,但是其实这个专业也分不同的专业方向和专业名称,传媒系以增进学生的知识能力和实践能力为教学目标,
一、知识能力方面。为了培养学生理解和分析各种大众媒体现象,构成以及媒体文化的能力,加强与相关学科,如话剧电影学,社会学,心理学,经济学,政治学,法学,语言学等学科的交流,系统的进行多样性的课程学习,以加深对传媒理论的理解,并提高学生的判断能力。
二、实践能力方面。为了培养在世界化,国际化,信息化时代可以主导并分析社会舆论的专业传媒人才,具备在报纸,广电等传媒机构工作的实务能力,邀请国内外业界专家授课,强化传媒教育的实用性。就业方向一般就是做网络编辑,或者在杂志社,报社,电视台工作。毕业后多从事记者,编导,编辑方面的工作。
三、新闻学相关专业在韩国对应的专业应该是新闻放送,舆论信息和传媒专业,韩国各大学名称有所不同,但学习内容都差不多。这类专业主要学习与日常生活关系紧密的大众传媒有关的知识,如新闻,广播,电影电视,杂志等。
新闻放送比较有优势的大学:延世大学 西江大学成均馆大学 汉阳大学 中央大学 韩国外国语大学 建国大学(忠州校区) 东国大学
舆论情报比较有优势的大学:首尔大学 庆熙大学 梨花女子大学
传媒比较有优势的大学:西江大学 建国大学(首尔校区)
小编总结了以上关于韩国留学传媒类专业教学目标的相关内容,希望对大家有所帮助。
...08-26
近年来申请韩国留学的学生大部分在选择本科或者研究生的时候都希望申请金融经济、国际通商以及经营学,今天关于这三个热门的专业的教学目标、就业前景详细给大家讲解一下。
金融经济学科
本专业是让学生熟悉经济的基本原则,理解企业活动,经济变化、就业、金融市场、金融现象等经济问题、以培养在各种经济活动过程中可以做出合理性判断的经济专家为目标。这种做法在讨论理论的基本逻辑经济学制度的同时,可以学习适应各种问题的案例,通过这些问题,能更好的改善个人生活,成为贡献于社会发展的人才。
现代社会可以称作是经济中心社会,许多金融经济展业的毕业生在社会的各部门的活动也促进了社会的发展。在现代社会,对经济专业毕业生的需求量大且多种多样,作为一个经济专业的毕业生能在一般企业、银行、证劵公司、保险公司等各种金融机构和国有企业工作,还可以进入报社媒体等特殊部门。此外通过各种经济考试可以进入政府工作,毕业生还可以在研究生院继续深造后进入学术界或研究所。
国际通商学科
国际通商学科的教育目标是在观察与研究国际贸易,热切探讨知识学问的基础上,系统的分析国际经济和地区经济现象,管理和战略规划,树立环球企业的经营战略,成为有能力分析并进行多国国际贸易的人才。
为了实现这些教育目标,学生们可以系统的分析重大的国际和地区经济现象的国际学和海外地区研究的基本知识,在国际竞争条件下出现的过期经营案例,学习企业间进行贸易业务时所必须的各种贸易实务信息等。
本专业的学生毕业将进入国际贸易和一般的公司、金融机构、中小型企业和风险企业,上市公司,网上公共机构等多种领域。最近的信息通信产业,服务行业,适应全球化趋势的流通化,和其他活动在该领域的IT服务。现在,许多毕业生几级活动于外企,在全球做国际贸易及营销,根据个人的努力把所有积累的经验作为基础,在全球市场上创业,进行经济活动。
经营学科
经营学科以培养21世界的国际企业管理人才为目标,在不断变化的世界中培养具有创意性,合作精神,道德性的人才。对生产、人事、组织、营销、财务、会计、经营信息等企业的基础细部职能进行详细学习,具有能够成功的为企业经营树立和执行计划,经营意识决定和解决问题的能力。
教学目标
生产管理:培养能够有效地设计和运营产品和服务价值创出过程的人才。
人事组织:培养能根据企业的长远规划和战略有效设计组织和效率的管理人力资源的人才。
市场营销:培养能够在正确理解市场和消费者的基础上对产品和服务进行设计和营销的的人才。
会计学:从财务与税务会计、管理会计等会计信息的理解开始,培养具有会计相关专业知识与实务能力的人才。
财务管理:培养能够正确捕捉金融领域的焦点,并进行资金调度、。金融机构的投资与账单管理相关的专业知识和实务能力的人才。
经营信息:在企业经营和信息技术(IT)的基础上培养能够致力于电子竞技的人才。
就业前景
毕业后可以就职于国内外的企业、金融公司、贸易公司、公务员、公共机关等公司。也可取的注册会计师,注册税务师,注册金融分析师,国际金融理财师,金融风险管理师等各种专业资格,或者进入研究生院就读,海外留学等。
...
“路漫漫其修远兮,吾将上下而求所”!这是出国留学网整理的一篇《幼儿园本学期教学目标总结》范文,
光阴似箭,岁月如梭;时间总是在忙忙碌碌时溜走、转眼间一学年的工作就结束了,回顾一年的工作,在各位领导、同事的支持和帮助下,在认真的做好各项工作的基础上,取得了一定的成绩。现将这学期的班级工作总结如下:
一;本学期教学目标和教学内容
(一)、健康领域 :1、学习控制自己的状态、调整自己的情绪。 2、在生活方面:爱吃各种食物,不挑实,养成良好的饮食习惯和主动喝水的习惯;学习独立进餐、盥洗,穿脱衣裤、鞋,整理床铺,管理自己的物品等。 3、知道必要的卫生保健常识,认识身体的主要器官及基本功能,注意自身和生活环境卫生。 4、了解必要的安全常识,对陌生人和危险事物有警觉性,学习对自身的自我保护。5、积极参加体育活动,增强身体素质,提高身体的抵抗力。
幼儿园教师工作总结小编精心推荐
幼儿园教师年度工作总结 | 幼儿园教师年终工作总结 | 幼儿园教师个人工作总结
(二)、社会领域:1、关爱并尊敬父母、长辈、老师,接触与自己生活有关的社会工作人员,了解他们的职业与自己的关系,尊重他们的劳动。 2、学习结伴、轮流、请求、商量、谦让、表达主张等交往方式,分享群体合作中产生的欢乐和成果。 3、觉察他人的喜、怒、哀、乐等情绪表现,并尝试做出适宜的反应。 4、学习简单评价自己及别人的行为,对自己能做的事表现出自信。 5、初步辨别是非,遵守集体生活中的基本规则。 6、乐意接受成人的指导,完成力所能及的任务。 7、了解家乡著名的设施,景观,喜爱参与民间节日活动,萌发爱家乡的情感。
(三)、美术领域:1、学会观察物体的形态,大小与局部特征。产生对事物的好奇心和爱好感。2、自己动手作画,训练自己的灵活性。3、学会欣赏自己的作品与他人的作品。4、学习对颜色的区分和搭配。
...
01-08
一、基本情况
我们三语组共有十位教师,在方主席的领导下,他们工作积极,认真负责,组员关系和谐一致。张主任领导工作繁忙,张主席年岁已高,但她们从来都是宁可自己累一点,组内的事也从不少做一份,同时为年轻教师的工作提出了宝贵的建议,得到了组员的敬重;唐敏、钱小平在工作中毫无保留地把经验贡献给大家,束艳、刘雅、高岚、顾中华、王丽、凌星华等几位教师在工作中能虚心请教,互相学习,共同进步。总之,三语组成员干工作踏踏实实,勤勤恳恳都有一颗敬业爱岗之心。我们三年级共有学生五百多人,他们个个勤奋好学,天真活泼和我们的教师共同组成三年级充满朝气的群体。
二、工作目标
本学期我们要积极响应学校的号召,努力发挥集体的智慧,把我们三语备课组工作搞出特色,首先积极完成学校的各项语文教学常规工作,每周二、周四的备课、教研活动,组员们要准时参加,充分准备,积极讨论,完善教案,及时打印,修改,上交教案。平时能结合常规考核,大家互相听课,评课努力提高课堂教学水平,教学演练场听课,评课正常有序,要以迎接“六认真”工作检查时的要求,严格检查作业、教案等力求达到学校的高标准,落实“六认真”的新的要求。另外作文竞赛、古诗背诵、单元测试、参观访问各项活动组织要秩序井然,充分深入提高、发展学生的语文能力。具体
认真贯彻落实学校新学期工作意见,以学校办学目标为指针,以"创造适合教师发展的管理"和"创造适合学生发展的教育"为目标,以培养学生良好的学习习惯和浓厚的兴趣为重点,着眼于教师和学生创新意识的提高,着力于教师和学生自主发展机制的建立,加强语文教学流程管理,深化语文课堂教学改革,健全质量调控机制,切实提高语文教学质量。
1.继续抓好教育教学理论的学习,创设浓郁的学术氛围,不断提高教师的自身素质。
2.重点抓好教学常规管理,进一步增强教师自主创新意识,全面提高教学质量。
3.组织学生开展丰富多彩的语文课外实践活动,使学生在实践活动中形成一定的创新意识和创新能力。
4.改进教研活动的形式、方法和内容,提高教师教学科研能力,争创优秀学科组。
三、具体措施
1.备课、听课、评课活动准时、认真,真正达到提高成员的上课水平。
2.组织学习新课标中的新理念,各种小语教学杂志,提高组员的理论水平。
3.聘请学校的语文教学专家、领导作上课、理论研究的指导,切实有效地更新组员语文教学的旧思路、旧方法。
4.积极报名、组织教师参加学校的“协作杯”课堂教学竞赛,在赛场上磨练教师的水平。
5.积极报名、组织教师进行教学经验的,教学研究的理论总结,参加拾教海探航”的论文竞赛。并积极投稿。
小编精心推荐
教学计划 |
12-05
新学期即将开始,本学期我教六年级科学课,为了培养学生的探究、观察、语言表达和思维能力,结合学校的具体学情,更好地完成教学任务,特制订计划如下:
一、科学课指导思想、教学要求、任务、目的。
继续全面贯彻落实新课标理念,坚持以科学课新课程标准为指导思想。教学要求和任务是:使学生能独立完成一些探究活动、观察活动、科学实验、搜集资料等,愿意与他人合作,进行合作探究,有计划地开展一些实地考察、现场采访、课外种植养殖等活动。教学目的是:具备一定的科学素养,而且能把所学科学知识应用到生活中,解决生活中的一些常见问题,学到许多课本上没有的知识,主动从自然界、社会中获取知识。
二、 教材分析
小编精心推荐
教学计划 | 培优补差工作计划 | 学困生转化工作计划 | 教研工作计划 | 教师工作计划
第一单元、我们长大了
本单元由4课组成:我在成长: 了解从出生到现在的生长发育特点。悄悄发生的变化: 了解现在 (青春期)的生长发育特点。人生之旅:了解从现在到以后的生长变化,和前面两课一起完成“人的生命周期”认识。踏上健康之路: 在前面三课基础上展开健康话题的讨论。
第二单元 遗传与变异
单元设计总体说明:本单元教学从了解自己与家人(父母、爷爷奶奶等)的一些生理特征(如单眼皮和双眼皮、直发和鬈发等)人手,把它们作为研究人体遗传和变异现象的素材,通过观察和调查、比较和分析,使学生对遗传和变异的现象及其秘密有一些初浅的认识,从而帮助他们了解生物的遗传保持了生物界的相对稳定,生物的变异推动了生物界的进化和发展。
小编精心推荐
07-29
在国人眼中,美国小学生们在快乐中学习着,他们享受着一种名为自由发展的空气,他们的教育制度灵活多变,远远优于填鸭式教学。虽然中国一直在大喊减负,但是不可否认学生的学习生活压力还是很大,因此不少小小留学生开始远赴它国。下面披露一下美国小学各年级的教学目标,对比之可见真知。
1、幼儿园毕业
能识别数字,能用小石头、小纸片、小木棍等具体的物体,表达抽象的数学概念;认识26个英文字母,区别元音和辅音;区别不同职业的人大致做什么事,譬如医生、教师、邮递员、警察、消防人员……了解生物生命的演变过程,包括人的生、老、病、死,毛毛虫变蝴蝶;从地球仪、拼图上学习地理,了解地球上有很多居民,很多国家,不同的肤色;懂得人要住在房子里,孩子要上学,成年人要上班。
2、一年级
能够从1数到100,能数双数或者5的倍数,知道奇数和偶数,会简单的加减法;学会观察,对不同的事物和物品分门别类;能例证生命的演变过程,了解自然界动植物之间互相依存的关系;学习使用图片和照片来表达文字以外的意思;懂得衣、食、住之于一个家庭的必要性;明白家庭成员之间、邻里之间的关系。
3、二年级
会读、写三位数的数字,从随意取的五个数中,能够从小数到大或从大数到小;熟练运用两位数的加减法,会用英寸或厘米等度量单位测量长度,看懂钟表上的时间;坚持写读书笔记或日记,学会写总结,懂得区别诗、散文、小说、传记等不同的文学形式,了解虚构作品与非虚构作品之间的区别;开始学习独立研究动物,诸如昆虫生态等问题。
4、三年级
学会如何把资料做成曲线图;会比较10万以内数字的大小及加法,熟练三位数的加、减、乘、除法;能够从周围的环境就地取材,搜集、组织材料,了解人如何保持健康,明白青蛙、蝴蝶、小鸡、小白鼠等小动物的生命演变过程;懂得如何使用字典;能够明白自己所喜爱的作家、书画家透过作品所表达的思想,善于阅读不同文化背景的文学作品。
5、四年级
用计算机运算很大的数字,比较100万以内的数字大小,学习小数和分数,画图表;能通过地图、照片、图表来解释世界上各地区气候的不同;通过阅读,进一步了解不同的文学形式,譬如科幻作品、传记等。
6、五年级
会列、读各种表格,熟练分数的加、减、乘、除运算;能够利用图书馆的系统和资料进行研究;通过做笔记对各种信息进行比较和综合;开始撰写非虚拟的报告和五段体式的短文;学会写正式、非正式,以及朋友间的书信;懂得对不同类型的书籍进行分门别类,能掌握一本书的主要内容,并针对其构思、背景、人物塑造、表达方式、语言艺术进行评论。
留学专家提醒您:国外的教育制度有着很多中国所不及的地方,因此,孩子在选择留学之初要先熟悉各国的教育制度和环境,方便孩子能够很快适应生活和学习环境。
【更多申请条件信息请点击出国留学网相关链接】
美国高中留学选校三个准则
第一、可考...
汉堡国际音乐学院为来自亚洲、美国和拉丁美洲具有音乐天资潜能的学生、青年音乐家、音乐教师专门提供一年的专业课程。毕业可获得公认的毕业证书,并为毕业学生申请德国公立音乐大学继续深造提供建议和协助,将优秀的毕业生推荐到公立音乐大学直接参加入学考试,毕业生也可选择留在本院继续深造。
教学目标推荐访问