出国留学网专题频道注册测绘师综合能力试题及答案栏目,提供与注册测绘师综合能力试题及答案相关的所有资讯,希望我们所做的能让您感到满意!
11-29
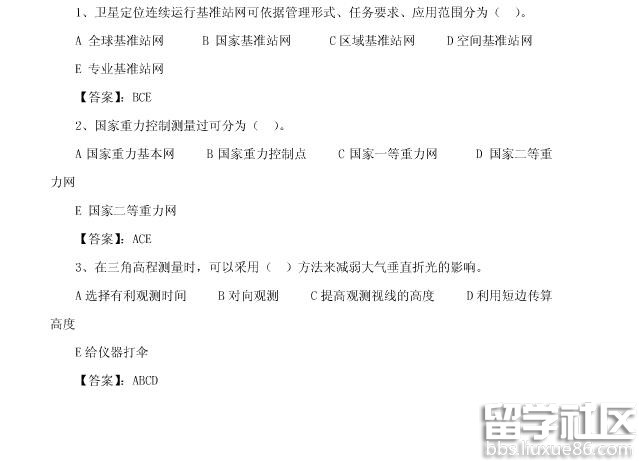
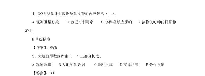
出国留学网为大家提供注册测绘师综合能力多选题及答案:大地测量,更多注册测绘师资讯请关注我们网站的更新!
注册测绘师综合能力多选题及答案:大地测量


注册测绘师栏目推荐阅读:
...11-29
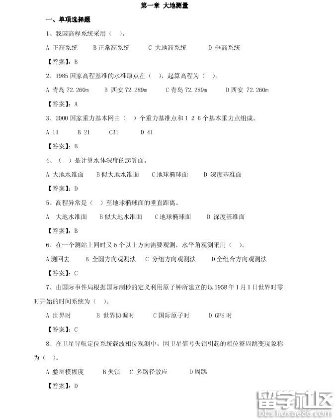
出国留学网为大家提供注册测绘师综合能力单选题及答案:大地测量,更多注册测绘师资讯请关注我们网站的更新!
注册测绘师综合能力单选题及答案:大地测量



注册测绘师栏目推荐阅读:
...注册测绘师综合能力试题及答案推荐访问