出国留学网专题频道特色社会主义栏目,提供与特色社会主义相关的所有资讯,希望我们所做的能让您感到满意! “ 社会主义”一词源于拉丁文,一说由socialis(同伴的、同伙的)一词引出,一说由socius(喜欢社交的)一词引出,原有社会的、共同的、集体的生活之意。党的十六大以来,以胡锦涛 同志为总书记的党中央全面把握我国发展的新要求和人民群众的新期待,提出了 科学发展观等一系列重大战略思想,将执政 兴国的第一要务纳入发展为了人民、发展依靠人民、发展 成果由人民共享的轨道,纳入科学发展、社会和谐这一发展中国特色社会主义的基本要求的轨道;将中国特色社会主义总体布局从 经济、政治、 文化建设“三位一体”发展为经济、政治、文化、 社会建设“四位一体”,为坚持 中国特色社会主义道路、全面建设小康社会指明了正确的方向。
考研正在积极备考的考生们,对于政治这一科,想必大家都在花时间复习了。不知坐在书桌前的考生们,会不会看到政治便无从下手呢?下面由出国留学网小编为你精心准备了“2020考研政治备考:中国特色社会主义法治体系”,持续关注本站将可以持续获取更多的考试资讯!
2020考研政治备考:中国特色社会主义法治体系
全面依法治国的基本格局
党中央提出了"科学立法、严格执法、公正司法和全民守法"的全面依法治国的基本格局。
(1)科学立法。法律是治国之重器,立法是法治的龙头环节。科学立法以完善以宪法为核心的中国特色社会主义法律体系,加强宪法实施为目标。
(2)严格执法。法律的生命力在于实施,法律的权威也在于实施。严格执法以深入推进依法行政,加快建设法治政府为目标。
(3)公正司法。公正是法治的生命线,是司法活动最高的价值追求。公正司法是维护社会公平正义的最后一道防线。
(4)全民守法。法律的权威源自人民的内心拥护和真诚信仰。全民守法以增强全民法治观念,推进法治社会建设为目标。
推荐阅读:
...05-05
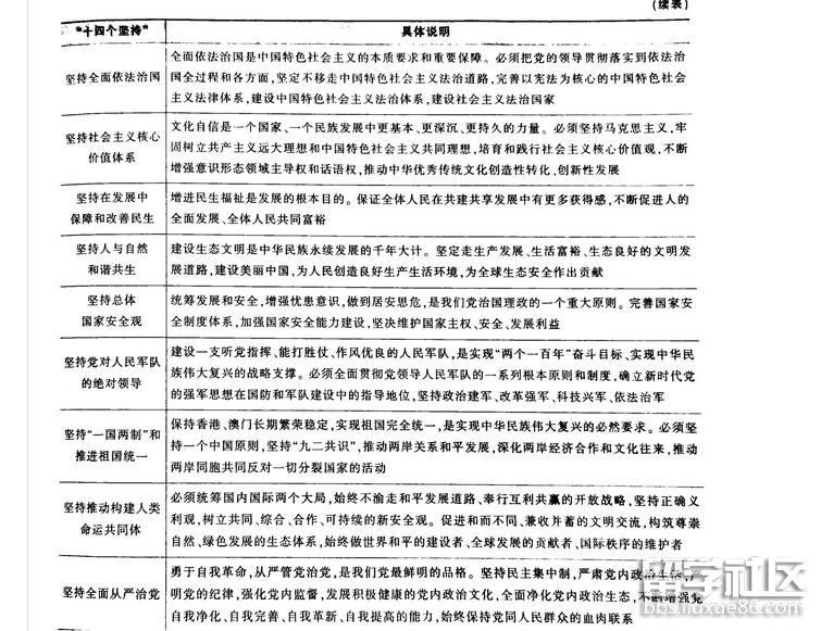
习近平新时代中国特色社会主义思想都有哪些知识点呢?出国留学网小编为大家提供公务员公共基础政治知识:习近平新时代中国特色社会主义思想的基本方略,一起来复习一下吧!
一、习近平新时代中国特色社会主义思想的基本方略知识点
党的十九大报告提出了十四条新时代坚持和发展中国特色社会主义的基本方略,并概括为“十四个坚持”。其具体内容如下表所示:


二、习近平新时代中国特色社会主义思想的基本方略练习题
习近平新时代中国特色社会主义思想包括()个基本方略。
A.20
B.14
C.8
【解析】B
一、习近平新时代中国特色社会主义思想的主要内涵知识点
党的十九大报告从八个方面明确了习近平新时代中国特色社会主义思想的主要内涵,即“八个明确”:
(1)明确坚持和发展中国特色社会主义,总任务是实现社会主义现代化和中华民族伟大复兴,在全面建成小康社会的基础上,分两步走在本世纪中叶建成富强民主文明和谐美丽的社会主义现代化强国。
(2)明确新时代我国社会主要矛盾是人民日益增长的美好生活需要和不平衡不充分的发展之间的矛盾,必须坚持以人民为中心的发展思想,不断促进人的全面发展、全体人民共同富裕。
(3)明确中国特色社会主义事业总体布局是“五位一体”、战略布局是“四个全面”,强调坚定道路自信、理论自信、制度自信、文化自信。
(4)明确全面深化改革总目标是完善和发展中国特色社会主义制度、推进国家治理体系和治理能力现代化。
(5)明确全面推进依法治国总目标是建设中国特色社会主义法治体系、建设社会主义法治国家。
(6)明确党在新时代的强军目标是建设一支听党指挥、能打胜仗、作风优良的人民军队,把人民军队建设成为世界一流军队。
(7)明确中国特色大国外交要推动构建新型国际关系,推动构建人类命运共同体。
(8)明确中国特色社会主义最本质的特征是中国共产党领导,中国特色社会主义制度的最大优势是中国共产党领导,党是最高政治领导力量,...
03-21
中国特色社会主义理论体系在公务员考试中经常出现,小编为大家提供公务员公共基础政治知识:中国特色社会主义主线篇,一起来看看吧!
现在事业单位考试公基部分的时候,其中占很大一部分比重的就是中国特色社会主义理论体系,尤其是习近平新时代的中国特色社会主义思想。中特部分的知识点比较多,内容比较杂,记忆起来的工程量非常大。所以掌握一些技巧、规律有利于加强记忆,而且不容易出错。例如中特里面经常出现保证、保障、动力、根本出发点和落脚点、主线等等。多多积累一些技巧,能够达到事半功倍的效果。今天我们主要说一下中特里面的主线部分,一般情况下,考试的比较多的主要主要有三条:
第一条,就是国家经济发展的主线,就是供给侧结构性改革。供给侧结构性改革,顾名思义,就是从供给端入手,通过调整供给结构,提升供给质量,最终达到满足人们日益增长的多样化的需求为目的。供给侧结构性改革主要包括五项任务,分别是“三去以降一补”,内容分别是:去产能,去除的是过剩产能和落后产能,对我们国家来讲,主要就是钢铁、煤炭等;去库存,去除房地产库存,主要去除的是三四线城市的房地产库存;去杠杆,去除的是企业的高杠杆率;降成本,降低小微企业的运营成本,例如现在实行的全面实行“营改增”,就属于一项降税措施;补短板,补的就是全面建成小康社会的短板,全面建成小康社会的最大短板就是贫困问题,所以国家现在大力进行脱贫,到2020年我国将实现现行标准下农村贫困人口全部脱贫,贫困县全部摘帽。
第二条,是农村经济工作的主线,就是农业供给侧结构性改革。对于农村来讲,农业方面的供给和需求结构也存在一系列的问题,最典型的表现就是阶段性的供大于求与供给不足并存的问题。比如说,现在基础农产品的供给是供大于求的,例如玉米、小麦、水稻等农产品,但是随着生活水平的不断上升,现在大家喜欢绿色、有机、无公害的食品,但是由于这种食品供小于求,所以价格就比较高。所以针对农产品存在的问题,要实行是质量兴农、绿色兴农。
第三条,党的建设的主线。党的建设的主线是加强党的长期执政能力建设、先进性和纯洁性建设。2012年党的十八大上,当时提出的党的建设的主线是加强党的执政能力建设、先进性和纯洁性建设。十九大在十八大的基础上,加上了“长期”这两个字,表明了党的建设的重要性。 十九大报告上还指出,党的建设有一个“总体布局”,就是加强党的政治建设、思想建设、组织建设、作风建设、纪律建设、把制度建设贯穿于党的建设的始终。全面从严治党永远在路上!
恩格斯在《路德维希●费尔巴和德国古典哲学的终结》中提及:“全部哲学,特别是近代哲学的重大基本问题,是思维和存在的关系问题。”也可以表述为:“物质和意识的关系问题。”不知大家是否思考过为何哲学的基本问题是“思维和存在的关系问题”,而不是其他问题呢。原因在于“哲学作为世界观的性质和特点所决定的”。哲学是理论化、系统化的世界观,说白了哲学归根到底是世界观,何为世界观?即我们人类对整个世界的看法,如果人类对整个世界看到最深层次了,会发现整个世界无外乎可以分成两大类,一类,触手可及看的见摸得着物质范畴,另一类,看不见摸不着的精神层次的客观存在。
改革开放以来,中国共产党全部理论和实践鲜明的主题是中国特色社会主义。小编为大家提供行测常识判断政治知识点:中国特色社会主义的党建,一起来温习一下吧!
大家在学习中特的时候经常发现有很多很相似的知识点和相似的说法,这些说法往往是最容易出现错误的,经常会作为混淆性的选项来出题,稍微不注意就很容易选错,所以大家在平时学习的过程中要经常学会总结将相似,相反的知识点进行适当的总结,那么我们学习将会事半功倍,能够轻松的学习好中特。“中特”的知识点难度并不是特别大,主要是考验大家平时对知识点的记忆程度,记的深不深,做题多不多,这些都是大家需要思考的问题。所以今天小编在此就来总结一下“中特”当中出境率很高的知识点,他们都是与“党”有关的,而且极为相似。
1、党的根本宗旨:全心全意为人民服务。
2、党的奋斗目标:人民对美好生活的向往。
3、党的远大理想或者精神支柱:实现共产主义。
4、党的共同理想或者政治灵魂:中国特色社会主义。
5、党的全部理论和实践的鲜明主题:坚持和发展中国特色社会主义。
6、党的最大威胁:腐败
7、党和国家的生命线,人民的幸福线:党的基本路线。而党的基本路线指的是:领导和团结全国各族人民,以经济建设为中心,坚持四项基本原则,坚持改革开放,自力更生,艰苦创业,为把我国建设成为富强民主文明和谐美丽的社会主义现代化强国而奋斗。概括起来也就是“一个中心,两个基本点”。
8、党的思想路线:一切从实际出发,理论联系实际,实事求是,在实践中检验真理和发展真理。其中一切从实际出发是前提和基础,理论联系实际是根本途径和方法,实事求是是实质和核心,在实践中检验和发展真理是验证条件和目的。
9、党的根本工作路线:群众路线:一切为了群众,一切依靠群众,从群众中来,到群众中去。
10、党的最大政治优势:密切联系群众。党执纪后的最大危险是:脱离群众。
例题:改革开放以来,中国共产党全部理论和实践鲜明的主题是:
A.共同富裕 B.中国特色社会主义
C.共产主义 D.社会主义市场经济
【答案】B。解析:中特的题目都是以记忆为主,所以直接改革记忆住这些相似的知识点即可。开放以来,中国共产党全部理论和实践鲜明的主题是中国特色社会主义。故本题答案为B。
行测常识判断部分范围涉及面十分广泛,要求考生上知天文下知地理,博览古今纵横中外,其中经常也会涉及一些知名的国际组织及其基本概况。小编通过本文对国内外知名组织的梳理,让考生有个大致了解。
国际组织是现代国际生活的重要组成部分,它是指两个以上国家或其政府、人民、民间团体基于特定目的,以一定协议形式而建立的各种机构。国际组织分为政府间组织和非政府间组织,也可分为区域性国际组织和全球性国际组织。政府间的国际组织有联合国,欧洲联盟,非洲联盟,东南亚国家联盟(东盟),世界贸易组织等,非政府间的国际组织有国际足球联合会,乐施会,创行,国际奥林匹克委员会,国际红十字会...
考研政治频道为大家提供2019考研政治必背考点:坚持中国特色社会主义政治发展道路,一起来看看吧!更多考研资讯请关注我们网站的更新!
2019考研政治必背考点:坚持中国特色社会主义政治发展道路
中国特色社会主义政治发展道路是近代以来中国人民长期奋斗历史逻辑、理论逻辑、实践逻辑的必然结果,是坚持党的本质属性、践行党的根本宗旨的必然要求。
第一,走中国特色社会主义政治发展道路,必须坚持党的领导、人民当家作主、依法治国有机统一。党的领导是人民当家作主和依法治国的根本保证,人民当家作主是社会主义民主政治的本质特征,依法治国是党领导人民治理国家的基本方式,三者统一于我国社会主义民主政治伟大实践。坚持党的领导,就要发挥党总揽全局、协调各方的领导核心作用。改进党的领导方式和执政方式,保证党领导人民有效治理国家。实现人民当家作主,就要扩大人民有序政治参与,保证人民依法实行民主选举、民主协商、民主决策、民主管理、民主监督。巩固基层政权,完善基层民主制度,保障人民知情权、参与权、表达权、监督权。坚持依法治国,就要维护国家法制统一、尊严、权威,加强人权法治保障,保证人民依法享有广泛权利和自由。健全依法决策机制,构建决策科学、执行坚决、监督有力的权力运行机制。
第二,走中国特色社会主义政治发展道路,必须积极稳妥推进政治体制改革。应该看到,我国社会主义民主政治的体制、机制、程序、规范以及具体运行上还存在不完善的地方,在保障人民民主权利、发挥人民创造精神方面也还存在一些不足,必须继续加以完善。当前的重点任务,就是适应新时代中国特色社会主义发展要求,深化党和国家机构改革,这是关系全局的政治体制改革,是推进国家治理体系和治理能力现代化的一场深刻革命。要以加强党的全面领导为统领,以国家治理体系和治理能力现代化为导向,以推进党和国家机构职能优化协同高效为着力点,改革机构设置,优化职能配置,深化转职能、转方式、转作风,提高效率效能,全面提高国家治理能力和水平。转变政府职能,深化简政放权,创新监管方式,增强政府公信力和执行力,建设人民满意的服务型政府。
第三,走中国特色社会主义政治发展道路,必须坚持正确政治方向。我们需要借鉴国外政治文明有益成果,但绝不能放弃中国政治制度的根本。照抄照搬他国的政治制度行不通,会水土不服,会画虎不成反类犬,甚至会把国家前途命运葬送掉。要保持政治定力,坚持从国情出发、从实际出发,既要把握长期形成的历史传承,又要把握走过的发展道路、积累的政治经验、形成的政治原则,还要把握现实要求、着眼解决现实问题,不能割断历史,不能想象突然就搬来一座政治制度上的“飞来峰”。我们要坚定对中国特色社会主义政治制度的自信,增强走中国特色社会主义政治发展道路的信心和决心。
小编精心为您推荐:
05-17
习近平新时代中国特色社会主义思想丰富和发展了中国特色社会主义理论体系,在理论上实现了马克思主义中国化的新飞跃。以下是由出国留学网小编为大家精心整理的“学习习近平新时代中国特色社会主义思想心得”,仅供参考,欢迎大家阅读。
习近平新时代中国特色社会主义思想开辟了马克思主义中国化新境界,是马克思主义中国化又一次历史性飞跃,是开启全面建设社会主义现代化国家新征程、实现中华民族伟大复兴的行动指南。
新时代中国特色社会主义思想为我国今后五年及未来发展指明了方向,并提出了中国特色社会主义进入了新时代这一科学论断。五年来,党和国家开创了中国特色社会主义事业的新境界,为中华民族伟大复兴的中国梦打下了坚实基础;坚持稳中求进的工作总基调,综合国力显著提升;坚定不移全面深化改革,建立起国家现代治理体系;坚持以人民为中心的发展思想,不断增强人民群众的获得感、幸福感;坚持全面从严治党,以自我革新、自我进化的勇气和担当,加强和改进了党的建设;积极开展中国特色的大国外交,彰显了以习近平同志为核心的党中央的大格局、大气魄、大手笔。
新时代中国特色社会主义思想高瞻远瞩、总揽全局,新时代中国特色社会主义思想是马克思主义中国化的最新应用,是引领中华民族走向伟大复兴的政治宣言和行动纲领。
新时代中国特色社会主义思想决定了我们“举什么旗、走什么路”的根本方向,充分体现了矢志不渝的政治定力;深刻阐明了“实现什么样的发展、怎样实现发展”的根本任务,充分体现了开拓创新的时代精神;深刻阐明了“为了谁、依靠谁”的根本宗旨,充分体现了人民至上的公仆情怀;深刻阐明了“推进什么样的改革、以怎样的精神状态推进改革”的根本动力,充分体现了敢于担当的勇气韬略;深刻阐明了“建设什么样的党、怎样建设党”的根本保证,充分体现了自我革命的忧患意识。
要深刻领会、全面准确贯彻落实习近平新时代中国特色社会主义思想,树牢“四个意识”,按照“五位一体”战略布局,始终在政治立场、政治方向、政治原则、政治道路上同以习近平同志为核心的党中央保持高度一致。要用习近平新时代中国特色社会主义思想武装头脑,引导广大党员不忘初心、牢记使命,为实现党的历史使命不懈努力。要用习近平新时代中国特色社会主义思想统领发展,在开启全面建设社会主义现代化新征程中作出新贡献。要坚定不移全面从严治党,为全面建成小康社会提供坚强组织保证。
党的十八大以来,以习近平同志为核心的党中央举旗定向、谋篇布局、励精图治,谱写了中国特色社会主义新篇章,有力推进了党的理论创新。党的十九大对这一理论创新成果作出新概括,凝练为“习近平新时代中国特色社会主义思想”,并将这一重要思想写入党章,把习近平新时代中国特色社会主义思想同马克思列宁主义、毛泽东思想、邓小平理论、“三个代表”重要思想、科学发展观一道确立为党的理论纲领和行动指南。习近平新时代中国特色社会主义思想,是我们党必须长期坚持的指导思想。
习近平新时代中国特色社会主义思想丰富和发展了中国特色社会主义理论体系,在理论上实现了马克思主义中国化的新飞跃。这一重要思想是对马克思列宁主义、毛泽东思想、邓小平理论、“三个代表”重要思想、科学发展观的继承和发展,是马克思主义中国化的最新成果,是党和人民实践经验和集体智慧的结晶,是中国特色社会主义理论体系...
05-17
朋友,让我们一起深入学习近平新时代中国特色社会主义思想。以下是由出国留学网小编为大家精心整理的“学习习近平新时代中国特色社会主义思想心得体会3篇”,仅供参考,欢迎大家阅读。
2017年10月18日,在中国共产党第十九次全国代表大会上习近平总书记首次提出“新时代中国特色社会主义思想”。新时代中国特色社会主义思想是全党全国人民为实现中华民族伟大复兴而奋斗的行动指南,要把习近平新时代中国特色社会主义思想贯彻到社会主义现代化建设的全过程。笔者认为,在全面深入学习贯彻习近平新时代中国特色社会主义思想的过程中,需要在“深学”和“实干”上狠下功夫,确保将新思想内化于心,外化于行。
坚持深入学习,确保学懂弄通。深学,就是要多方面、多角度、多层次全面深入学习近平新时代中国特色社会主义思想的主要内容。习近平新时代中国特色社会主义思想内容十分丰富,涵盖改革发展稳定、内政外交国防、治党治国治军等各个领域、各个方面,构成了一个系统完整、逻辑严密、相互贯通的思想理论体系,党的十九大报告用“八个明确”概括了这一重大思想的主要创新观点,深学简单来讲就是要原原本本的读党的十九大报告,深刻理解“八个明确”的内涵要义,防止一知半解的现象发生。
深学,就是要抓常抓长、坚持集中学习和自我学习相结合,全面深入学习近平新时代中国特色社会主义思想的重大意义。习近平新时代中国特色社会主义思想,是对马克思列宁主义、毛泽东思想、邓小平理论、“三个代表”重要思想、科学发展观的继承和发展,是马克思主义中国化最新成果,是党和人民实践经验和集体智慧的结晶,是中国特色社会主义理论体系的重要组成部分,是全党全国人民为实现中华民族伟大复兴而奋斗的行动指南,必须长期坚持并不断发展。
坚持真抓实干,确保取得实效。实干,就是要广大党员干部以习近平新时代中国特色社会主义思想武装头脑、指导实践、推动工作。要自觉增强政治意识、大局意识、核心意识、看齐意识,坚定道路自信、理论自信、制度自信、文化自信,认真贯彻落实新时代党的建设总要求,坚定执行党的政治路线,严格遵守政治纪律和政治规矩,在政治立场、政治方向、政治原则、政治道路上同以习近平同志为核心的党中央保持高度一致。
实干,就是要以习近平新时代中国特色社会主义思想为引领,自觉把习近平新时代中国特色社会主义思想融入到具体工作当中,以此为一切工作的行动指南,在实干中自觉践行。具体来讲,狠抓实干就是要学懂弄通做实,切实推动党的十九大精神落地落实;狠抓实干就是要坚持发展第一要务不动摇,坚定不移推进绿色发展;狠抓实干就是要坚持以人民为中心的发展思想,推动民生工作取得新进展;狠抓实干就是要坚持精准扶贫精准脱贫,坚决如期高质量打赢脱贫攻坚战;狠抓实干就是要坚决全面落实河长制工作,打好水环境治理攻坚战;狠抓实干就是要坚持全面从严治党,努力营造风清气正的良好政治生态。
党的十九大把习近平新时代中国特色社会主义思想确立为我们党必须长期坚持的指导思想,深刻阐明了这一指导思想的精神实质和丰富内涵,并在党章中把习近平新时代中国特色社会主义思想同马克思列宁主义、毛泽东思想、邓小平理论、“三个代表”重要思想、科学发展观一道确立为党的行动指南。这是党的十九大的重要历史贡献,实现了党的指导思想的又一次与时俱进。学习贯彻党的十...
05-04
出国留学网为考生们整理了“2018年司法考试《中国特色社会主义法治理论》试题汇总”,希望能帮到大家,想了解更多资讯,请关注小编的及时更新哦。
| 2018年司法考试《中国特色社会主义法治理论》试题汇总 | |
| 1 | 2018年司法考试《中国特色社会主义法治理论》试题1 |
| 2 | 2018年司法考试《中国特色社会主义法治理论》试题2 |
| 3 | |
05-04
出国留学网为考生们整理了“2018年司法考试《中国特色社会主义法治理论》试题”,希望能帮到大家,想了解更多资讯,请关注小编的及时更新哦。
2018年司法考试《中国特色社会主义法治理论》试题3
1.下列行为中,不可被提起行政诉讼的有:( C )
A.罚款
B.没收
C.国防行为
D.强行摊派
2.作出具体行政行为的公务员,因其是以所在国家行政机关的名义作出的,( D )
A.故成为行政诉讼的共同被告
B.故成为行政诉讼的被告
C.故不能称为行政诉讼的第三人
D.故不能成为行政诉讼的被告
3.下列选项中属于可诉性行政行为的是?( D )
A.公安机关刑事侦查行为
B.行政机关内部人事管理行为
C.劳动争议仲裁行为
D.行政裁决行为
4.行政诉讼中的原、被告一般是( A )
A.原告为公民、法人或其他组织,被告是国家的行政机关
B.原告是国家机关,被告是国家行政机关工作人员
C.原被告均是国家机关行政工作人员
D.原告是国家行政机关,被告是公民、法人或其他组织
5.行政案件原则上由( A )人民法院管辖。
A.最初作出行政行为的行政机关所在地
B.原告所在地
C.被告所在地
D.上一级人民法院指定管辖
6.对限制人身自由的行政强制措施不服提起的诉讼,由( D )人民法院管辖。
A.被告所在地
B.原告所在地
C.第三方所在地
D.被告所在地或者原告所在地
7.公民、法人或其他组织对行政机关的派出机构做出的具体行政行为不服的,应以( B ) 为行政诉讼被告。
A.该派出机构
B.该行政机关
C.该行政机关的上级主管机关
D.该派出机构和该行政机关
8.公民、法人或者其他组织直接向人民法院提起行政诉讼,其诉讼时效的规定是,应当在知道作出具体行政行为之日起的多长时间内? ( D )
A.一个月内
B.二个月内
C.三个月内
D.六个月内
9.因不动产提起诉讼的案件自行政行为作出之日起超过( C ),其他案件自行政行为作出之日起超过( )提起诉讼的,人民法院不予受理。
A.十五年,十年
B.十年,十五年
C.二十年,五年
D.二十年,十年
10.对国务院部门所作的行政行为提起诉讼的案件,应由( C )管辖第一审行政案件。
A.高级人民法院
B.最高人民法院
C.中级人民法院
D.基层人民法院
11.根据新修订的《行政诉讼法》的规定,当事人、法定代理人可以委托一至二人作为诉讼代理人。下列不可以被委托为诉讼代理人的是:( B )
A....
05-04
出国留学网为考生们整理了“2018年司法考试《中国特色社会主义法治理论》试题”,希望能帮到大家,想了解更多资讯,请关注小编的及时更新哦。
2018年司法考试《中国特色社会主义法治理论》试题2
1.我国的社会主义建设,必须从我国的国情出发,走( C )。
C.中国特色社会主义道路
2.在现阶段,我国社会的主要矛盾是( B )。
B.人民日益增长的物质文化需要同落后的社会生产之间的矛盾
3.我国社会主义建设的根本任务,是进一步( A ),逐步实现社会主义现代化,并且为此而改革生产关系和上层建筑中不适应生产力发展的方面和环节。
A.解放生产力,发展生产力
4.我国社会的基本经济制度是( B )。
B.公有制为主体、多种所有制经济共同发展
5.我国社会的分配制度是( C )。
C.按劳分配为主体、多种分配方式并存
6.鼓励一部分地区和一部分人先富起来,( B ),在生产发展和社会财富增长的基础上,不断满足人民日益增长的物质文化需要。
B.逐步消灭贫穷,达到共同富裕
7.发展是我们党( B )的第一要务。
B.执政兴国
8.党在领导社会主义事业中,必须坚持以经济建设为中心,其他各项工作都( C )这个中心。
C.服从和服务于
9.我国社会主义的强国之路是坚持( B )。
B.改革开放
10.要坚持( B )的基本国策,吸收和借鉴人类社会创造的一切文明成果。
B.对外开放
11.中国共产党领导人民发展( D )。毫不动摇地巩固和发展公有制经济,毫不动摇地鼓励、支持、引导非公有制经济发展。
D.社会主义市场经济
12.中国共产党领导人民发展社会主义( B )政治。
B.民主
13.建设社会主义精神文明,实行( B )相结合,提高全民族的思想道德素质和科学文化素质。
B.依法治国和以德治国
14.在发展我国同世界各国的关系时,我们党历来坚持的五项原则是( C )。
C.互相尊重主权和领土完整、互不侵犯、互不干涉内政、平等互利、和平共处
15.中国共产党要领导全国各族人民实现社会主义现代化的宏伟目标,必须紧密围绕党的基本路线,加强党的( A ),以改革创新精神全面推进党的建设新的伟大工程。
A.执政能力建设、先进性和纯洁性建设
16.党的思想路线是( C ),在实践中检验真理和发展真理。
C.一切从实际出发,理论联系实际,实事求是
17.党在任何时候都把( B ),同群众同甘共苦,保持最密切的联系,坚持权为民所用、情为民所系、利为民所谋,不允许任何党员脱离群众,凌驾于群众之上。
B.群众利益放在第一位
18.党在自己的工作中实行群众路线,( C ),把党的正确主张变为群众的自觉行动。
C.一切为了群众,一切依靠群众,从群众中来,到群众中去
19.民主集中制是( C )。...
特色社会主义推荐访问