出国留学网专题频道秋季高考栏目,提供与秋季高考相关的所有资讯,希望我们所做的能让您感到满意!
04-13
各位考生注意了!2023年上海市普通高校招生秋季统一高考网上缴费工作将于4月15日-17日(每日9:00-21:00)、4月18日(9:00-16:00)期间进行。请各位考生熟知。下面是出国留学网整理的“2023年上海市秋季高考网上缴费入口”,供考生参考阅读。
2023年上海市普通高校招生秋季统一高考网上缴费工作将于4月15日-17日(每日9:00-21:00)、4月18日(9:00-16:00)期间进行。请所有符合秋季高考资格的考生务必登录上海市教育考试院“上海招考热线”网站(www.shmeea.edu.cn)完成网上缴费。过时网上缴费系统将关闭,未缴费学生将无法参加2023年秋季统一高考。
1.网上缴费操作步骤如下:
(1)登录上海市教育考试院“上海招考热线”网站(www.shmeea.edu.cn);
(2)点击进入首页左下方“考试报名”栏目;
(3)点击“2023年上海市普通高校秋季统一高考网上缴费”项,进入网上缴费页面;
(4)按照系统内《2023年上海市普通高校秋季统一高考网上缴费操作手册》中的具体指导步骤完成缴费。
2.网上缴费注意事项:
(1)为确保考生顺利完成网上缴费,建议考生使用以下浏览器:IE10及以上版本的IE浏览器、360浏览器、火狐浏览器、搜狗浏览器、Chrome(建议首选谷歌浏览器Chrome);
(2)考生在缴费时如遇到操作问题,可在指定时间内(4月15日-17日每日9:00-21:00,4月18日9:00-16:00)通过QQ号(2679852713)进行在线咨询,也可在工作日时间(9:00-11:00, 13:30-16:00)拨打电话021-35367070进行咨询。
推荐阅读:
一句简单的祝福语承载着我们真挚的情感,希冀对方能够功不唐捐,实现自己的理想。如果不知道给朋友的高考祝福语该怎么写,不妨来看看由出国留学网编辑为大家精心整理的“秋季高考祝福语”,仅供参考,希望能够帮助到大家。
1. 高考战役今打响,送你祝福不寻常。愿你:精心"备战",激情饱满;小心"开战",经受历练;沉着"应战",希望出现;坚持"攻战",斩将过关;成功"杰战",胜利实现。高考祝福送身边,愿你这会"战士",英勇善战,成绩斐然,名校如愿!
2. 我的同学,衷心地祝福你在今年的高考中定能一举夺魁,榜上有名,考入心中理想的大学。
3. 没有了旋律,就没有了诗歌,没有了色彩,那是怎么样的生活?愿春天赋于你绚丽是色。
4. 我们大家共同举杯把我们美好的祝福都浓缩在这美酒中,共同品尝这生活的美好,共同分享升学成功的喜悦!
5. 高考来临,莫要焦虑,安心复习,思路整理,精神抖擞,迎接考试,细心审题,精心作答,发挥才智,如鱼得水,愿你考出好成绩,祝你马到成功。
6. 又要高考,不要烦恼。沉住心气,相信自我。进了考场,啥都别想。先易后难,统筹时间。会与不会,正常发挥。二天过去,大学录取。鲤鱼化龙,锦绣前程!
7. 人与人之间只有很小的差异,但是这种很小的差异却造成了巨大的差异!其原因正在于心态,很小的差异就是所具备的心态是积极的还是消极的,巨大的差异就是成功和失败。
8. 鲤鱼不跃,岂可成龙?大鹏驻足,焉能腾空?十年磨刀霍霍,只为今朝一搏。人生能有几回搏,又是一年考试时,此时不搏何时搏?现在考生们即将步入考场,挑战自己,挑战人生了。
9. 高考已临近,只要努力一点,就能看见胜利女神的微笑。
10. 三尺讲台两袖清风总是一腔热血,丈雄心千里征程只为百花齐放。
11. 金榜题名时,高鹏满座。寒窗苦读日,深夜灯明。
12. 在经历人生中的一次重要挑战,或许你有焦急、有恐惊,也有激动,但我想说,请不要健忘身边所有关爱着你的人,我们是你坚强的后盾。
13. 鸿运当头照,下笔如有神。
14. 经过了三年风雨的洗礼,踏过了几许的风涛海浪,十年寒窗,今朝从容潇洒走考场!明朝金榜题名天下知!风雨后的彩虹,就在你打开信息的瞬间出现,而我的祝福就在你读完的刹那笑完!笑着读完,笑着走你以后的的路!朋友!
15. 高三的这个时候就是不停的在做题了吧,真的.到最后阶段了,现在只需要调整心态,去做些什么就可以,不要担心会遇到什么,你能复习的都复习了,现在只要相信自己就可以,高考加油,到现在每当要考什么证都会想起曾经一往无前的自己,高三其实也是很幸福的时光呢。
16. 每个人都会处在这个时期的,很累人,很折磨人,但是很令人怀念,真的,高三的日子,有欢喜,也有苦恼。高考了,加油吧!
17. 一路走好!作为一名大学生,我深知考生现在的状态和心态。在高考之即,我只想说,稳中求升,立足现实。祝考出好成绩。
18. 格物致知。锻,烧制后将金属打造成型;炼,烧制后使金属纯净、坚韧。高考,就是一团锻炼人生的火!
19. 高考到,送你一颗幸运草,愿你高考无烦恼,送你一个好运包,愿你高考成绩高,送你一个走运袋,愿你成绩真不赖,...
05-07
根据上海市教育考试院发布的最新消息,2022年上海市秋季高考将延期一个月举行,让我们一起来看看吧!下面是由出国留学网编辑为大家整理的“2022上海秋季高考延期举行”,仅供参考,欢迎大家阅读本文。
2022上海秋季高考延期举行
根据当前疫情防控形势,经慎重研究并报教育部同意,决定作如下调整:
上海市秋季高考统考延期至7月7日至9日举行;
高中学业水平等级性考试延期至6月18日至19日举行;
中考延期至7月11日至12日举行,取消初中理化实验考试、外语听说测试,相关成绩以满分计入学生中考总成绩。
拓展阅读:高考倒计时一个月怎么复习
1、首先,要罗列计划。要在一个月内提高成绩,就需要罗列计划,根据自己目前的时间和精力,手头需要完成的事情等来安排自己的学习任务,做好计划会让自己有更清楚的目标和方向。
2、严格要求自己,不仅学习上要保持高效,生活中也需要养成良好的习惯,助力自己完成学习任务,提高成绩。严格要求自己,会让自己的潜能发挥出来,发挥更多优势。
3、和自己的同学配合好。一个人的力量是有限的,且每一个人都有优点和缺点,要想更好提高成绩,不管是一个月内还是多久的时间,有不会的问题即使请教同学,是非常有必要的。
4、从老师这里学习到更多的经验,认真听老师的话,寻求老师的帮助。
推荐阅读:
11-18
春季高考和秋季高考两者有什么区别?对此有疑问的朋友可以来看看,下面出国留学网小编为你准备了“春季高考和秋季高考有什么区别”内容,仅供参考,祝大家在本站阅读愉快!
春季高考和秋季高考有什么区别
1、招生对象不同
春季高考除由国家承认学历的各类高等学校和高中阶段各类学校在校学生外,凡符合有关规定者均可在夏季高考之外再选择参加春季高考;夏季高考重点面向全体高中学生,同时面向中等职业学校学生。
2、考试命题方式不同
春季高考由省统一命题,统一组织考试,主要为高职院校和部分本科院校选拔合格生源;
夏季高考继续执行全国统一的考试招生政策和考试时间,统一命题、统一组织考试,主要为本科院校选拔合格生源;
3、考试时间不同
春季高考考试时间为每年的年初,各个省份时间不相同;夏季高考考考试时间为每年的6月份。
4、选择学校不一样
春季高考只能报考省内高校。夏天高考可报考全国高校。
拓展阅读:春季高考解释
春季高考是缓解夏季一次高考对考生的压力,带给考生更多的接受高等教育机会的高考。有利于延缓社会就业的压力,为全面实施素质教育创造了宽松的环境、有利于提高办学效益,促进高校加快教学和管理等方面的改革。
春季高考与传统的夏季高考不尽相同,其主要特点有两个方面:首先,高校有了更多的自主权。在招生计划上有调节权,生源质量好、学校条件许可,可适当扩大招生名额。
其次,考生有了更多的选择权。除由国家承认学历的各类高等学校和高中阶段各类学校在校学生外,凡符合有关规定者均可在夏季高考之外再选择参加春季高考。
...06-23
出国留学网小编为大家提供2019年上海秋季高考出题思路,一起来看看吧!希望大家多多总结,为2020年高考做准备!
2019年上海秋季高考出题思路
2019 年6月7日至9 日,上海市普通高等学校招生全国统一文化考试(以下简称“秋考”)顺利举行。上海市教育考试院组织各学科命题组专家就试卷命制过程中贯彻的出题思路进行了总结。
语文:发扬传统文化 遵循学科特点
2019年高考上海语文试卷的命题原则是:继承和发扬中华民族的优秀传统文化,体现社会主义核心价值观,遵循语文学科特点,体现二期课改理念,注重考试信度和解释使用的高效度,切实做到有利于促进学生健康发展,有利于高校科学选拔各类人才,有利于维护社会公平、公正。2019年上海秋考语文试卷在考试形式和考试内容方面都体现了较好的延续性,以巩固招考改革成果。
一、发挥育人作用,落实为国选材功能
作文试题以“中国味”为引子,引导考生寻找、体会、领悟、思考“中国味”,引导考生坚定理想信念,厚植爱国情怀,通过品味“中国味”,品味中华优秀传统文化的魅力,品味中国特色社会主义道路、社会主义核心价值观、社会主义先进文化的魅力,明确制度自信、道路自信,增强文化自信,把立德树人内化到高考这一教育重要环节,做到以德育人、以文化人,提高考生思想水平、政治觉悟、道德品质、文化素养。
试题引导考生结合社会生活、学习生活,对认识事物的基本方法进行思考,有重要的认知意义和实践意义。一个事物本质及特征的发现,需要在整体系统之中加以考量,在比较中明确,在参照中定位。对于这一问题的思考论述,可以反映出考生的思维品质和能力,这也是在高等学校进一步学习、研究所需的重要能力,更是工作、生活中需要的重要能力。这样的考试内容,既强化了育人功能,也增加了选拔区分功能,落实了高考为国家选拔德智体美劳全面发展的合格人才的基本功能,将全国教育大会精神落到了实处。
二、领略诗文魅力,弘扬优秀传统文化
诗词鉴赏的材料是一首六朝诗,作者描绘清晨出游所见,捕捉精准,感受细腻,画面清新灵动,明丽绮旎,在读诗时能明显感受到作者赏景的喜悦。文言阅读二写主人公观山的感悟,反映出作者宽宏大气的胸怀和沾溉万物的追求。阅读欣赏这样文质兼美的作品,考生能在考试过程中品味“中国味”,领略优秀传统文化的魅力,有利于自觉继承和发扬优秀传统文化,增强民族凝聚力、认同感、归属感。优秀传统文化的继承和发扬,不仅体现在学习过程中的背诵、掌握,也体现在实际生活的运用中。本试卷开篇集中对传统文化中的名言名句进行了考查,并以识记、提示性默写、课外名句在实际情境中的使用等多种形式呈现,这也符合“着重考查学生独立思考和运用所学知识分析问题、解决问题的能力”的精神。
三、关注核心素养,符合测量科学要求
现代文阅读一是一篇议论文。议论文阅读的核心能力是评估论证的能力,具体涉及概念的界定、论点的确立、论据的选择和论证的组织等方面的评估。最后一小问抓住全文论证特点,着眼论证材料的使用、论证的组织,考查评估论证的能力。这一试题的作答情况,必然与考生的议论文阅读能力高度相关。现代文阅读二延续了近几年的试题数量,在考点设...
05-29
出国留学高考网为大家提供2018年上海静安区秋季高考准考证领取时间及地点,更多高考资讯请关注我们网站的更新!
2018年上海静安区秋季高考准考证领取时间及地点

静安区教育公共服务平台网址:www.ja.edu.sh.cn
咨询电话:62882414
小编精心为您推荐:
05-10
出国留学网为你整理了上海出版印刷高等专科学校2018秋季高考招生章程,更多资讯敬请关注本网站更新。
上海出版印刷高等专科学校2018秋季高考招生章程
已经由上级主管部门审核通过

推荐阅读:
出国留学高考网为大家提供上海戏剧学院2018本科招生简章(秋季高考),更多高考资讯请关注我们网站的更新!
上海戏剧学院2018本科招生简章(秋季高考)

上海戏剧学院2018本科招生简章(秋季高考)>>>点击查看完整版
小编精心为您推荐:
01-25
下面是出国留学网整理的“2018年上海戏剧学院秋季高考本科类招生简章”,欢迎阅读参考,更多有关内容请继续关注本网站高考栏目。
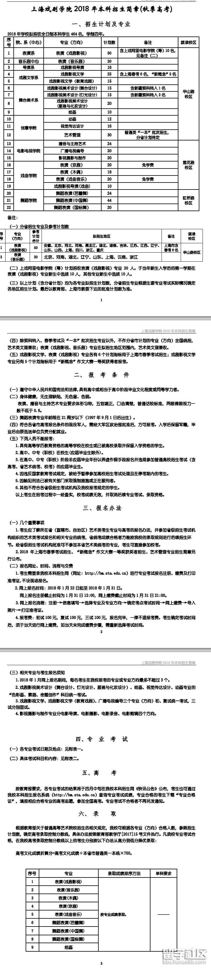
2018年上海戏剧学院秋季高考本科类招生简章
一、招生计划及专业
2018 年学校拟招收全日制本科学生 464 名,学制四年。

(一)分省招生专业及参考计划数

(二)上戏阿里电影学院(筹)计划招收表演(戏剧影视)专业 20 人。于当年新生入学后的第一学期在表演(戏剧影视)专业新生中选拔 10 人,其他专业新生中选拔 10 人。
(三)以上计划(含分省计划)均为各专业拟招生计划数,分省招生专业根据生源专业考试实际情况确定各地区招生计划。最后以教育部、上海市教委下达的批准计划数为准。
(四)除预科转入、春季考试及“一本”批次招生专业以外,不作分省市计划的专业(方向)全国统招, 艺术类文理兼收;表演(戏剧影视、音乐剧)专业在拟招生地区范围内,艺术类文理兼收。
(五)戏剧影视文学、表演(戏剧影视)专业各有 6 个计划指标用于上海市春季考试招生;戏剧影视文学专业另有 5 个计划指标用于“新概念”作文大赛一等奖获得者报考。
二、 报 考 条 件
(一)遵守中华人民共和国宪法和法律,具有高中或相当于高中阶段毕业文化程度或同等学力者。
(二)身体健康,无生理缺陷,无色盲、色弱。
表演、播音与主持艺术专业要求体形匀称,五官端正,口齿清楚,普通话较标准,两眼裸眼视力一般不低于 0.8。
(三)舞蹈表演专业年龄限在 21 周岁以下(1997 年 9 月 1 日后出生)。
(四)符合各省市高考报名条件的现役军人,需经大军区政治部批准后,方可报考。入学后保留军籍,毕业后由原选送单位负责分配就业。
(五)下列人员不能报考:
1.具有高等学历教育资格的高等学校在校生或已被高校录取并保留入学资格的学生。
2.高中、中专(职校)在校生(应届毕业生除外)。
3.在高中、中专(职校)阶段非应届毕业年份以弄虚作假手段报名并违规参加普通高校招生考试(含高考、省艺术统考、校考)的应届毕业生。
4.因违反国家教育考试规定,被给予暂停参加高校招生考试处理且在停考期内的考生。
5.因触...
04-19
出国留学高考网为大家提供2016年上海秋季高考报名人数:5.1万人,更多高考资讯请关注我们网站的更新!
2016年上海秋季高考报名人数:5.1万人
市教委公布了《2016年上海市普通高校考试招生工作办法》。今年本市的高招政策整体保持平稳。2016年上海共有约5.1万名考生报名参加秋季高考。
相比往年,今年本市秋季高考有三个变化。今年上海秋季高考将首次合并本科一、二批次。按照学生的高考总分和填报的高考志愿,分学校实行平行志愿投档和录取。合并以后,每个学生可填报10所本科院校的60个专业志愿。
另外,今年综合评价录取改革试点高校由去年的复旦交大2所,扩大到9所,包括复旦大学、上海交通大学、同济大学、华东师范大学、华东理工大学、上海外国语大学、东华大学、上海财经大学和上海大学。
第三个变化是设置“自主招生控制分数线”。合并本科一、二批次后,原本参照“一本线”招录的招生类型,需要在招录方式上作出相应安排,以确保公平性。设置“自主招生控制分数线”是作为支撑相关招生类型的衔接性措施。据介绍,该控制线将起到自主招生等需要参照原“一本线”录取的批次类型控制线的作用。达到该控制线的考生方能被投档成功,招生院校在此基础上根据相应批次类型的规则择优招录。可应用于综合评价录取改革试点、自主招生、高水平艺术团和经教育部批准的具有特殊要求的高校(专业)等招生。
出国留学网高考频道提醒考生考后关注上海高考分数线、上海高考成绩查询、上海高考志愿填报、上海高考录取查询信息:
| 2016年上海高考分数线查询 | ||||||
|---|---|---|---|---|---|---|
| 一本 | 二本 | |||||
秋季高考推荐访问