出国留学网专题频道自动控制栏目,提供与自动控制相关的所有资讯,希望我们所做的能让您感到满意! 自动控制(automatic control)是指在没有人直接参与的情况下,利用外加的设备或装置(称控制装置或控制器),使机器、设备或生产过程(统称被控对象)的某个工作状态或参数(即被控量)自动地按照预定的规律运行。自动控制是相对人工控制概念而言的。指的是在没人参与的情况下,利用控制装置使被控对象或过程自动地按预定规律运行。
12-18
时光飞逝,又到了一年的末尾了,很快就要开展下一年的工作了,肯定感想颇多吧,你的工作总结写好了吗?下面是由出国留学网编辑为大家整理的“自动控制技术员年终个人工作总结”,仅供参考,欢迎大家阅读本文。
时间飞逝,即刻岁末。这一年对我来讲可谓是人生中的又一个起点和转折。它发生了太多太多的事,有些事将会影响我的一生。那些工作中的点点滴滴仍历历在目,有过欢笑也有过惆怅、有过激情满怀也有过意志消沉。但总的来说,这一年是我人生中不平凡、平庸的一年;我努力过、失落过、成功过,期盼过,当然也挫折过;每一个成功的喜悦,每一个困难面前的艰辛,在我这儿都播下了种子。希望在即将到来的,能让这些种子茁壮成长,为公司的明天和我的事业多添一片绿。
此刻,我将在公司的经历作一个简单的概括:
一、得公司领导认可和肯定并委以重任
20xx中,在公司进行的公开招聘中,得领导的信任和同事的支持有幸担任运维部副经理一职。x月以来,与同事一道为x行行分行分行监控中心、网点(自助银行)自动门、密押系统、应急救生通道门锁、门禁控制器等进行改造维护努力工作,得到了客户和公司的认可;并与各位同事一道精诚团结,秉承客户之上的理念完成了省环保、xx停车场、xx医院、行公安xx分局等客户的我行及排污费、监控、道匝系统维护及安装任务。在此过程中,学习认知了公司文化,并融入了这个温馨的大家庭;还通过公司的理论和技能培训掌握了更多的公关和工作技能,让自己的能力有了一个质的提升。
二、一年工作重点及工作情况
1、x月,在公司领导的关心支持和部门同事的协同帮助下,了解掌握和熟悉了部门的主要工作任务,如:x行行分行中心大屏及门禁系统、xx公园智能停车场系统,德康医院、行xx公安分局、言善信监控系统、安县交通卡扣系统、省环保我行环保举报热线系统等不同项目。
2、x月,认知学习了公司的企业文化,并融入这个温馨大家庭;在公司领导的关心和同事的支持帮助下完成了角色定位和各客户类群的维护任务,主要完成任务为x行密押系统升级、xx停车场系统、德康医院和xx公安分局监控系统、环保我行系统的维护任务。
3、x月至今,完成了环保排污费系统维护任务的顺利交接和日常维护任务,公司质量体系审查的顺利通过,顺利完成部门制度、规范、服务流程的顺利制定和实施。
4、在此过程中遇到的困难和麻烦:
①x行问题最多,要表现为x行自动门、应急通道消防门和pos消费系统问题,主要故障体现在网络断线,门禁卡不能阅读、pos消费不能充值刷卡等,经公司工程师现场处理后能正常工作一段时间,但又会出现,分析得出故障设备为:卡问题,读卡器问题最多;但x行最棘手的大屏问题已经圆满解决;其他问题基本都与客户使用和操作不规范有关,虽然公司多次派人进行培训,但是由于x行人员变更频繁,所以操作上还是存在一定问题。
②其次问题较多的是环保xx和排污费问题,虽然我司极少哦到现场进行维护,但通过网络在线维护的量还是较大,问题主要体现在系统问题和网络问题,网络问题出现稍比系统问题较少,表现为:用户授权问题、系统升级问题和用户名对系统使用不熟悉。
③最后,其他一些监控、卡口到目前还维护较少,故障主要体现在前端设备问题:如摄像机、测速仪等,当然平台也还有一些细致工作需要...
10-19
考研大纲频道为大家提供南京信息工程大学2019考研大纲:817自动控制原理,一起来了解一下吧!更多考研资讯请关注我们网站的更新!
南京信息工程大学2019考研大纲:817自动控制原理
考试科目代码:817
考试科目名称:自动控制原理
第一部分 课程目标与基本要求
一、课程目标
本课程为控制系统提供了数学模型的建立、性能分析和系统设计的基本方法。要求考生掌握自动控制系统的基本理论知识和基本分析计算方法,强调基础性和综合性。注重测试考生对相关的基本概念、理论和分析方法的理解,以及运用基本概念、基本原理,灵活分析和解决实际问题的能力。
二、基本要求
考试内容包括经典控制理论和现代控制理论。要求理解、掌握:控制系统传递函数和信号流图等数学模型的建立;系统稳定性、动态性能、稳态性能的时域分析;根轨迹法;频域法;系统串联校正的设计方法;线性离散系统的分析;系统状态空间建模及其求解;系统可控性和可观测性;线性定常系统状态反馈及观测器设计;李雅普诺夫稳定性理论。
第二部分 课程内容与考核目标
(1)自动控制的一般概念
1.掌握基本控制方式:开环、闭环(反馈)控制;
2.明确自动控制的性能要求:稳、快、准;
3.熟悉反馈控制原理与动态过程的概念,以及建立原理方块图的方法。
(2)数学模型
1.掌握动态方程建立及线性化方法;
2.熟练掌握结构图的等效变换方法;
3.掌握梅逊公式及应用;
4.熟悉典型环节。
(3)时域分析法
1.掌握一、二阶系统的分析与计算(不要求记公式,典型响应以阶跃响应为主);
2.熟练掌握系统稳定性的分析与计算:劳思、赫尔维茨判据;
3.了解结构参数对系统响应影响的一般规律;稳态误差的计算及一般规律。
(4)根轨迹法
1.熟悉根轨迹的概念与根轨迹方程;
2.熟练掌握根轨迹的绘制法则;
3.了解广义根轨迹的概念与绘制方法;
4.掌握零、极点分布与阶跃响应性能的关系;
5.理解主导极点与偶极子的概念。
(5)频率响应法
1.熟悉线性系统的频率响应、典型环节的频率响应、系统开环的频率响应;
2.熟练掌握频域性能指标、环节和系统频率响应曲线的绘制、Nyquist稳定判据和对数频 率稳定判据的运用以及稳定裕度的计算;
3.了解信号的频谱,闭环幅频与阶跃响应的关系,峰值及频宽的概念,开环频率响应与阶跃响应的关系;
4.掌握三频段(低频段,中频段和高频段)的分析方法;
5.明确最小相位和非最小相位的差别。
(6)线性系统的校正方法
1.理解系统设计问题概述,串联校正特性及作用:超前、滞后及PID;
2.掌握校正设计的频率法;
3.熟悉反馈校正的作用及计算要点。
(7)线性离散系统的分...
10-01
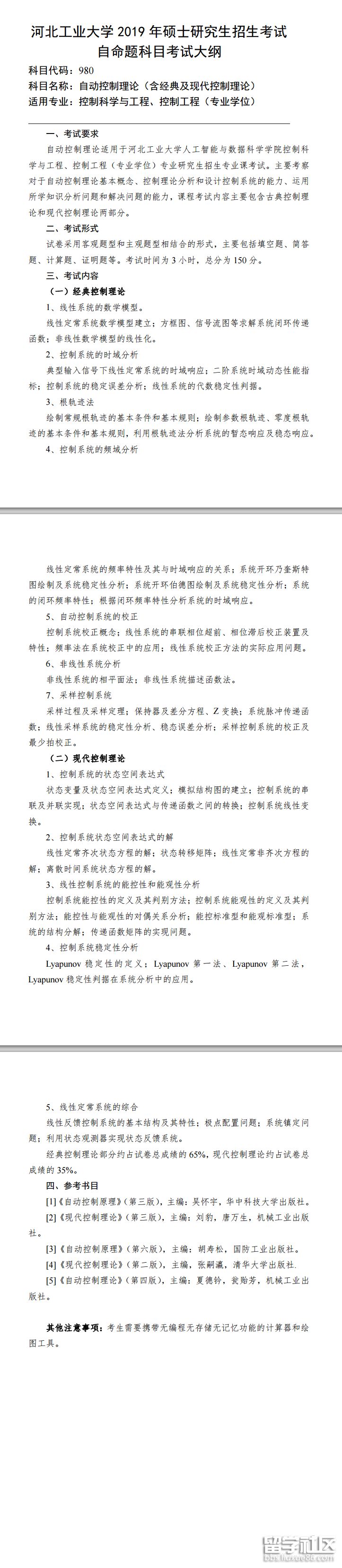
考研大纲频道为大家提供河北工业大学2019考研大纲:980自动控制理论,一起来对照复习吧!更多考研资讯请关注我们网站的更新!
河北工业大学2019考研大纲:980自动控制理论

来源:河北工业大学研究生院
推荐阅读:
09-28
考研大纲频道为大家提供长沙理工大学2019考研复试大纲:F0304自动控制原理,一起来看看考研复试大纲吧!更多考研资讯请关注我们网站的更新!
长沙理工大学2019考研复试大纲:F0304自动控制原理
科目代码:F0304 科目名称:自动控制原理
1、考试要求:
本课程主要考察考生掌握自动控制原理的基本概念、线性连续动态系统数学模型的建立、反馈控制系统的时域性能分析、根轨迹法、频域性能分析、稳定性分析、基于Bode图的设计及校正
2、考试内容:
(1)自动控制原理的基本概念
具体包括明确自动控制原理的任务;正确理解自动控制系统的组成;开环控制系统与闭环控制系统的基本概念。
(2)线性连续动态系统数学模型的建立
具体包括系统数学模型的建立;传递函数的定义、性质和意义 ;传递函数方框图的建立及方框图的变换规则 ;信号流图及Mason公式。
(3)反馈控制系统的时域性能分析
具体包括系统的暂态性能指标;典型二阶系统的暂态性能分析;几种典型输入信号(阶跃、斜坡等)作用下的稳态误差分析;理解系统按稳态误差划分的型号 ;扰动对稳态误差的影响及补偿措施。
(4)根轨迹法
具体包括绘制根轨迹图满足的幅角与幅值条件;绘制根轨迹图的方法 ;运用根轨迹法分析系统。
(5)频域性能分析
具体包括频域响应及频率特性的概念 ;频率特性的极坐标(Nyquist)的绘制 ;频率特性的对数坐标图(Bode图)的绘制 ;系统频率特性与暂态响应的关系;已知对数副频特性如何求频率特性。
(6)稳定性分析
具体包括Routh稳定性判 ; Nyquist稳定判据; Bode上的稳定性分析;稳定裕量的概念。
(7) 基于Bode图的设计及校正
具体包括基于Bode图的PI、PD、PID校正;滞后、超前、滞后——超前环节校正。
3、题型
试卷满分为100分,其中:填空题20分,简答题20分,计算题30分,综合分析题占20分。
4、参考教材:
《自动控制原理》,李又善主编,国防工业出版社,2014年
《自动控制原理》,李益华主编,湖南大学出版社,2010年
来源:长沙理工大学研究生招生信息网
小编精心为您推荐:
09-27
考研大纲频道为大家提供长沙理工大学2019考研大纲:824自动控制原理,一起来了解一下吧!更多考研资讯请关注我们网站的更新!
长沙理工大学2019考研大纲:824自动控制原理
科目代码:824 科目名称:自动控制原理
一、考试要求
主要考察考生是否掌握了自动控制理论的基本概念、基本理论和基本方法,以及是否具备运用基本理论和基本方法解决自动控制系统分析、设计问题的基本能力。
二、考试内容
1、掌握自动控制的基本概念,理解自动控制系统的组成与结构,了解自动控制系统的分类,掌握对自动控制系统的基本要求;
2、理解系统数学模型的基本概念,掌握传递函数的定义及其基本性质,掌握传递函数方框图的建立及其变换规则,掌握信号流图及Mason公式;
3、理解评价系统的性能指标(包括暂态性能指标和稳态性能指标),掌握典型二阶系统的暂态性能分析方法,掌握在典型输入信号(阶跃、斜坡等)作用下系统的稳态误差分析方法,掌握基于Routh稳定判据的系统稳定性分析方法;
4、理解根轨迹的基本概念和根轨迹方程,掌握绘制根轨迹图的基本法则,了解广义根轨迹的基本概念,理解运用根轨迹分析系统的基本方法;
5、掌握频率特性的基本概念,掌握绘制开环幅相频率特性(Nyquist)曲线和开环对数频率特性曲线(Bode图)的基本方法,掌握基于Nyquist稳定判据的系统稳定性分析方法,了解系统的闭环频率特性,理解系统的相对稳定性,理解运用频率特性分析系统的基本方法,了解系统频域性能指标和时域性能指标的关系;
6、理解系统校正与综合的基本概念,了解基本控制规律,了解常用校正装置及其特性,掌握串联校正的基本方法,了解反馈校正,掌握基于Bode图的PID校正和串联滞后校正、串联超前校正、串联滞后—超前校正的基本方法。
7、掌握离散系统的基本概念和特点,了解信号的采样/保持及采样定理,理解离散系统数学模型及其特点,掌握离散系统分析的基本方法。
三、题型
可能有填空题、选择题、判断题、分析计算题、系统设计题等题型,以分析计算题为主,占80%左右,其它题型占20%。
四、参考教材
1.《自动控制原理》,李益华主编,湖南大学出版社,2010年,第二版
2.《自动控制原理》,胡寿松主编,科学出版社,2007年,第五版
来源:长沙理工大学研究生招生信息网
小编精心为您推荐:
09-27
考研大纲频道为大家提供长沙理工大学2019考研大纲:867自动控制原理,一起来看看吧!更多考研资讯请关注我们网站的更新!
长沙理工大学2019考研大纲:867自动控制原理
科目代码:867 科目名称:自动控制原理
一、考试要求
考察考生是否掌握自动控制理论的基本概念、基本理论和基本方法,是否具备运用基本理论和基本方法解决自动控制系统分析、设计的基本能力。
二、考试内容
1、掌握自动控制的基本概念,了解自动控制系统的基本原理与方式,了解自动控制系统的分类,掌握对自动控制系统的基本要求。
2、掌握控制系统数学模型的基本概念,了解数学模型的种类,掌握复数域数学模型传递函数的定义及其基本性质,掌握系统结构图的绘制及其等效变换规则,掌握信号流图绘制及Mason公式,熟悉拉氏变换。
3、掌握评价系统的性能指标定义(包括动态性能指标和稳态性能指标),掌握典型二阶欠阻尼系统动态性能指标的计算,掌握在典型输入信号(阶跃、斜坡等)作用下系统的稳态误差分析方法,掌握基于劳斯稳定判据的系统稳定性分析方法。
4、理解根轨迹的基本概念和根轨迹方程,掌握常规根轨迹绘制的基本法则,了解广义根轨迹的基本概念,掌握利用根轨迹分析系统的基本方法(稳定性分析,运动形式分析,主导极点)。
5、掌握频率特性的基本概念,掌握绘制开环幅相频率特性(Nyquist)曲线和开环对数频率特性曲线(Bode图)的基本方法,掌握基于Nyquist稳定判据的系统稳定性分析方法,掌握稳定裕度的计算方法,了解闭环系统的频率性能指标,了解系统频域性能指标和时域性能指标的转换。
6、理解系统校正与综合的基本概念,掌握基本控制规律,了解常用校正装置及其特性,掌握串联校正,了解前馈校正,复合校正,掌握基于开环系统对数频率特性基础上的串联超前校正、串联滞后校正、串联滞后—超前校正的方法。
7、掌握离散系统的基本概念和特点,了解信号的采样/保持及采样定理,熟悉Z变换理论,掌握脉冲传递函数的求取,掌握离散系统的稳定性分析和稳态误差分析,了解离散系统的动态性能分析。
三、题型
可能有选择题、简答题、分析计算题、系统设计综合等题型,以分析计算题为主,占80%左右,其它题型占20%。
四、参考教材
1、胡寿松主编,《自动控制原理》第六版,科学出版社,2013年
2、薛安克主编,《自动控制原理》第三版,西安电子科技大学出版社,2014年
来源:长沙理工大学研究生招生信息网
小编精心为您推荐:
09-22
考研大纲频道为大家提供火箭军工程大学2019考研大纲:831自动控制原理,赶紧看看考试内容吧!更多考研资讯请关注我们网站的更新!
火箭军工程大学2019考研大纲:831自动控制原理
科目代码:831
科目名称:自动控制原理
适用学科:机械电子工程、控制科学与工程、控制工程(专业学位)
一、考试的总体要求
该科目主要考查学生对自动控制的基本概念、基本理论的掌握和运用,并且能灵活运用所学知识,具备较强的分析、设计与解决实际问题的能力。
二、考试的内容及比例
Ⅰ 经典控制理论部分(85%—90%)
(一)自动控制的一般概念
自动控制理论的概念;自动控制系统的分类;自动控制系统基本控制方式及反馈控制原理;控制系统方框图的绘制;自动控制系统的基本要求;典型外作用。
(二)控制系统的数学模型
控制系统微分方程建立的方法;拉氏变换法求解微分方程;线性系统的可叠加性及均匀性;传递函数的定义及性质;控制系统的传递函数;传递函数零、极点的概念;绘制并化简系统的结构图、信号流图、梅森公式。
(三)线性系统的时域分析法
动态过程与稳态过程;时域性能指标的分类;一、二阶系统的单位阶跃响应及时域性能指标的计算公式;改善二阶系统性能的方法;主导极点;稳定性及稳定性判据;稳态误差。
(四)线性系统的根轨迹法
根轨迹的概念;根轨迹方程;根轨迹的绘制法则;根轨迹和系统性能的关系。
(五)线性系统的频域分析法
频率特性的概念;传递函数与频率特性之间的联系;频率特性的表示方法;对数渐近频率特性的绘制方法;频域指标与时域指标间的关系;最小相位系统;Nyquist稳定判据;稳定裕度。
(六)线性系统的校正方法
控制系统校正的概念;控制系统校正的方式;常用的校正装置和特性;串联校正的分析法与期望特性法;反馈校正。
(七)非线性控制系统分析
非线性概念;常见非线性特性;等效增益分析;相平面法,相轨迹;描述函数法,负倒特性。
以上内容主要参考:
胡寿松编著《自动控制原理》(科学出版社.2007第6版)第1、2、3、4、5、6、8章。
Ⅱ 现代控制理论部分(10%—15%)
(一)线性系统的状态空间分析与综合
系统的状态空间描述方法;能控性、能观测性的基本概念及其判别方法;线性定常连续系统状态空间方程的求解,状态方程的线性变换;状态反馈与极点配置;状态观测器的设计;李雅普诺夫稳定性理论及其稳定性判据。
以上内容主要参考:胡寿松编著《自动控制原理》(科学出版社.2007第6版)第9章。
三、试卷类型及比例
1.选择题,填空题(或者判断题),约占20%;
2.计算题、图解分析题,约占50%;
3.设计题,约占30%。
四、考试形式及时间
...
09-21
考研大纲频道为大家提供西安石油大学2019考研大纲:812自动控制原理,一起来看看吧!更多考研资讯请关注我们网站的更新!
西安石油大学2019考研大纲:812自动控制原理
(812)自动控制原理考试大纲
一、考察目标
理解自动控制系统分析与设计的基本方法和理论。掌握自动控制系统建模的方法,掌握时域响应法、频域法、根轨迹法及状态空间法的分析方法,掌握线性连续定常系统的设计方法,掌握离散控制系统和非线性控制系统的分析方法等。
二、考试主要内容
自动控制系统的建模;时域响应法、频域法、根轨迹法及状态空间法的系统分析;系统的频率域法设计和状态空间法设计;离散控制系统的建模与分析;非线性控制系统的描述函数法和相平面法分析。
三、考试形式及试卷结构
考试采取闭卷考试的形式,卷面分值为150分。试卷结构以综合题为主。
来源:西安石油大学研究生院
小编精心为您推荐:
| 2019年考研大纲及解析汇总 | |
| 1 | 2019年考研政治大纲及解析汇总 |
| 2 | |
09-13
考研招生简章频道为大家提供北方自动控制技术研究所2019考研招生简章,一起来阅读一下吧!更多考研资讯请关注我们网站的更新!
北方自动控制技术研究所2019考研招生简章
单位名称:北方自动控制技术研究所
单位代码:83106
通讯地址:山西省太原市体育路351号
邮政编码:030006
联 系 人:于亚龙 朱波
电 话:(0351)8725055、8725360
传 真:(0351)8725207
E-mail : cithr@163.com
一、招生单位介绍
北方自动控制技术研究所,是我国常规武器火控、指控、军用计算机技术的专业研究所,是国家“兵器火控指控技术开发中心”与“国防科技工业智能兵器技术创新中心-网络信息分中心”,是陆军装备信息化总体所,肩负着装备信息化的总体设计与系统集成和打造装备信息化领军团队的使命与责任。现有员工1500余人,其中具有正高级职称230余人,副高级职称360余人,中初级职称600余人。先后享受国务院政府特殊津贴专家34名,国家“百千万人才”3名,中央联系的高级专家2名,省委联系的高级专家2名。拥有中国兵器首席科学家3名,中国兵器科技带头人10名。研究所设有7个研发部,科研人员1050余人。
研究所位于有着“千年龙城”、“清凉夏都”、“国家园林城市”等美誉的山西省省会太原市,交通便利,地理位置优越,与山西省政府,山西大学、山西财经大学等高校,九一小学、山大附中等省重点中小学毗邻。
研究所主要从事指挥控制系统、火力控制系统、模拟训练系统、地面无人系统、通用计算机与军用软件系统、通信网络系统的研究与开发。累计完成国家重点科研工程项目500余项,“863”、“973”课题多项,累计申请国家专利400余项,获国家和省部级科学技术进步奖270余项。当前正在承担有国家自然科学基金、国家级重大科研专项、国家级重点军品型号项目、军品外贸项目、总装预研课题、自主技术研究项目等百余项。研究所研制的多型装备,在国庆60周年、反法西斯战争胜利70周年、建军90周年沙场阅兵等历次阅兵中闪亮登场。
研究所是国家核心期刊《火力与指挥控制》及国家一级学会学报《指挥与控制学报》的主编出版单位。
1996年被国务院学位委员会授予系统工程专业学术型硕士点(单位代码:83106),招生指标20人/年,招收自动控制、电子信息、通信工程、计算机、应用数学等相关专业考生,在读期间发放生活补贴和课题补贴及相关福利待遇。2003年,由原国家人事部批准设立博士后科研工作站。
研究所拥有“系统动态仿真实验室”、“稳定跟踪实验室”、“定位定向导航实验室”,“电磁兼容实验室”、“电路EDA实验室”、“软件工程实验室”、“视景仿真实验室”、“通信网络实验室”、“演示与仿真验证实验中心”等现代化的实验室。科研任务饱满,科研经费充足,为广大科研人员提供了一个可以充分施展才华的平台,也为研究生的毕业论文选题、技术研究提供了良好的条件。
研究所拥有研究系列、工程系列正高级职称评审权。搭建起由青年科技英才、科技骨干、所级科技带头人、集团级科技带头人、中国兵器首席科学家、院士组成的六级科技人才...
09-10
自动控制理论考什么呢?考研大纲频道为大家提供中国科学院大学2019考研大纲:857自动控制理论,更多考研资讯请关注我们网站的更新!
中国科学院大学2019考研大纲:857自动控制理论
一、考试科目基本要求及适用范围概述:
本《自动控制理论》考试大纲适用于中国科学院大学导航、制导与控制,控制理论与控制工程,检测技术与自动化装置,模式识别与智能系统等专业的硕士研究生入学考试。自动控制理论是自动化、电气工程及自动化等许多学科专业的基础理论课程,它主要研究控制系统的数学模型、线性连续系统和线性离散系统的分析与校正的基本概念和基本分析方法。要求考生熟练掌握《自动控制理论》课程的基本概念与基本运算,并能加以灵活应用。
二、考试形式和试卷结构
考试采取闭卷笔试形式,考试时间180分钟,总分150分。试题题型均为计算题。
三、考试内容
(一)控制系统的数学模型
1. 自动控制系统的基本原理
2. 自动控制系统的分类
3. 控制系统的时域数学模型
4. 控制系统的复数域数学模型
5. 控制系统的结构图与信号流图
(二)线性系统的时域分析法
1. 线性系统时间响应的性能指标
2. 一阶系统的时域分析
3. 二阶系统的时域分析
4. 高阶系统的时域分析
5. 线性系统的稳定性分析
6. 线性系统的稳态误差计算
(三)线性系统的根轨迹法
1. 根轨迹方程
2. 根轨迹绘制的基本法则
3. 广义根轨迹
4. 系统性能的分析
(四)线性系统的频域分析法
1. 频率特性
2. 典型环节和开环频率特性曲线的绘制
3. 奈奎斯特稳定判据
4. 稳定裕度
5. 闭环系统的频域性能指标
(五)线性系统的校正方法
1. 系统的设计与校正问题
2. 常用校正装置及其特性
3. 串联校正
4. 反馈校正
5. 复合校正
(六)线性离散系统的分析与校正
1. 离散系统的基本概念
2. 信号的采样与保持
3. z变换理论
4. 离散系统的数学模型
5. 离散系统的稳定性与稳态误差
6. 离散系统的动态性能
四、考试要求
(一)控制系统的数学模型
1. 理解和掌握自动控制系统的基本原理和基本概念
2. 理解并掌握自动控制系统的实例和基本要求
3. 掌握自动控制系统的分类方法
4. 熟练掌握控制系统的微分方程的建立方法
5. 灵活应用控制系统的传递函数
6. 熟练掌握...
自动控制推荐访问