出国留学网专题频道行政复议申请栏目,提供与行政复议申请相关的所有资讯,希望我们所做的能让您感到满意!
07-27
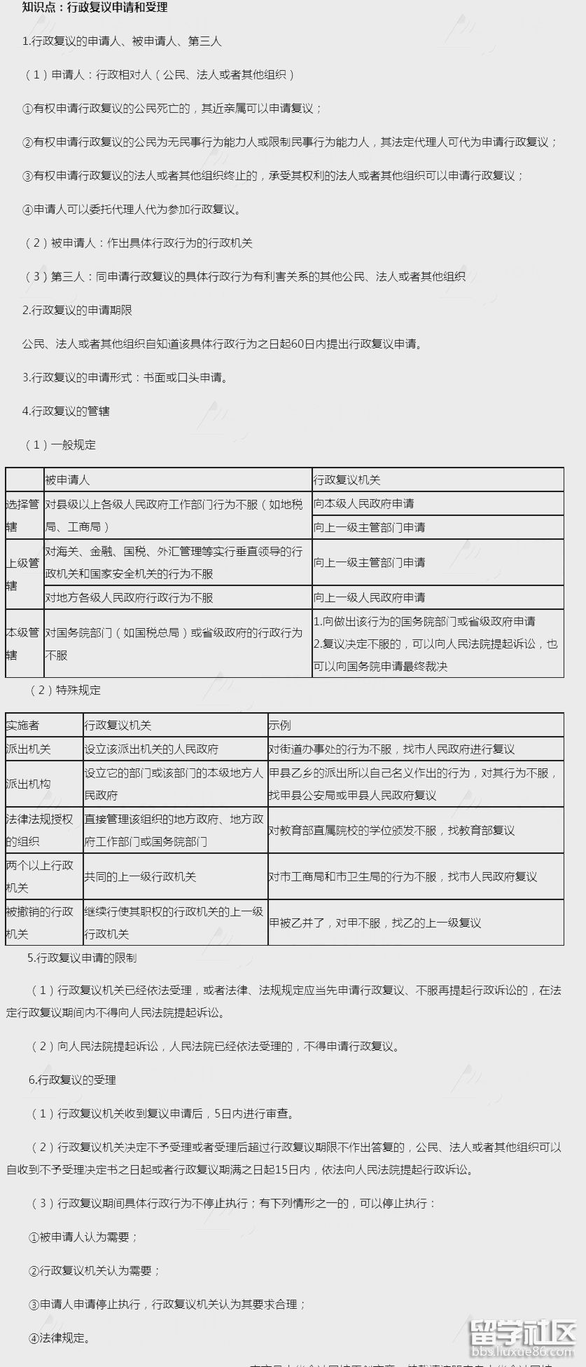
一、对县级以上地方各级人民政府工作部门的具体行政行为不服的,由申请人选择,可以向该部门的本级人民政府申请行政复议,也可以向上一级主管部门申请行政复议。对海关、金融、国税、外汇管理等实行垂直领导的行政机关和国家安全机关的具体行政行为不服的,向上一级主管部门申请行政复议。
对地方各级人民政府的具体行政行为不服的,向上一级地方人民政府申请行政复议。对省、自治区人民政府依法设立的派出机关所属的县级地方人民政府的具体行政行为不服的,向该派出机关申请行政复议。
对国务院部门或者省、自治区、直辖市人民政府的具体行政行为不服的,向作出该具体行政行为的国务院部门或者省、自治区、直辖市人民政府申请行政复议。
对行政复议决定不服的,可以向人民法院提起行政诉讼;也可以向国务院申请裁决,国务院依照《行政复议法》的规定作出最终裁决。
二、对上述规定以外的其他行政机关、组织的具体行政行为不服的,按照下列规定申请行政复议:
(一)对县级以上地方人民政府依法设立的派出机关的具体行政行为不服的,向设立该派出机关的人民政府申请行政复议;
(二)对政府工作部门依法设立的派出机构依照法律、法规或者规章规定,以自己的名义作出的具体行政行为不服的,向设立该派出机构的部门或者该部门的本级地方人民政府申请行政复议;
(三)对法律、法规授权的组织的具体行政行为不服的,分别向直接管理该组织的地方人民政府、地方人民政府工作部门或者国务院部门申请行政复议;
(四)对两个或者两个以上行政机关以共同的名义作出的具体行政行为不服的,向其共同上一级行政机关申请行政复议;
(五)对被撤销的行政机关在撤销前所作出的具体行政行为不服的,向继续行使其职权的行政机关的上一级行政机关申请行政复议。
有上述所列情形之一的,申请人也可以向具体行政行为发生地的县级地方人民政府提出行政复议申请。
代表人张x,女,汉族,20__年出生,农民。住河北省乐亭县新x村。
代表人吴x,女,汉族,20__年出生,农民。住河北省乐亭县x村。
代表人吴x,男,汉族,20__年出生,农民。住河北省乐亭县x村。
代表人张x,女,汉族,20__年出生,农民。住河北省乐亭县x村。
代表人吴瑞国,男,汉族,20__年出生,农民。住河北省乐亭县x村。
被申请人河北省人民政府。法定代表人,省长。住所地:石家庄市桥西区x号。
复议请求
一、依法撤销河北省建设用地批复文件《关于乐亭县20__年度第二批次建设用地的批复》冀政征函【20__】x号具体行政行为。
二、恢复土地原状并赔偿给申请人造成的损失。
事实与理由
20__年11月18日,被申请人作出河北省建设用地批复文件《关于乐亭县20__年度第二批次建设用地的批复》冀政征函【20__】x号具体行政行为。其中包括批准征收申请人集体所有土地34.9054公顷,该具体行政行为与申请人有法律上的利害关系。20__年12月18日,申请人及申请人委托代理人在乐亭县国土资源局调取到该征地批复文件。
申请人认为该具体行政行为违法错误,应当撤销,理由如下...
申请书是一种实用性很强格式比较固定规范的文书。随着现今社会的不断发展,很多人都开始编写自己的申请书了,以下是小编为大家收集的公司行政复议申请8篇,仅供参考,欢迎大家阅读。
xx市工商行政管理局:
我公司于20xx年8月17日收到xx县工商行政管理局对我司下达的安工商处字(20xx)310号行政处罚决定书,处罚决定书称:我公司从20xx年1月14日至20xx年5月11日,以328元的价格购进五粮液公司生产的“圣牌”白酒30瓶,以388元的价格购进水晶包装的“圣酒”42瓶,至20xx年6月8日止,以418元的价格销售22瓶,计销售收入9196元,以488元的价格销售水晶包装的圣酒33瓶,计销售收入16104元。因在包装上粘贴了“五粮液”三个字涉及商标侵权,而作出没收全部货物,处以49500元罚款的处罚决定,由于处罚明显太重,我公司无法接受,特向贵局提出复议申请,其事实理由如下:
一、我们公司并无有意侵权行为:五粮液股份有限公司生产的系列白酒单品有数百个,五粮液“圣牌”白酒和粘贴了五粮液字样的“圣牌”白酒系同一个生产单位,粘贴标鉴并未隐藏原圣牌标识,仅仅在外包装上加贴了五粮液三个字,并且由于该标鉴不是我公司粘贴,所以我们难以甄别,还有一个客观的查对困难是,圣牌白酒外包装注明有五粮液股份有限公司出品,包装上是否单独有五粮液三个字,我们无法查验,如果说侵权那也是厂方自己的产品侵了自己产品的权。当然是由于我们工作的失误,未对该酒的资料进行细致的查对,才导致了这一问题的发生。
二、粘贴了五粮液三个字的圣牌白酒,给厂方商标带来了影响,所幸的是受益方和受损方属于同一个商标权所有者,其受益和损害程度难以裁量,我们公司自成立以来,坚持守法经营,积极配合工商部门的工作,特别是从宣传食品安全法到各种培训,快速检测仪器的配臵等,我们都作了积极的努力和忠诚的配合,此次因工商部门查出五粮液有限公司生产的“圣牌”白酒粘贴有五粮液标示问题,我们才知道有贴五粮液三个字的情况,存在商标侵权的事实。
三、我们公司并未因为经营粘贴了“五粮液”标识的圣酒而额外获取了高额利润,消费者也并没有因为购买粘贴有五粮液字样的圣酒而增加了支出,一瓶五粮液售价600多元,而我们出售的贴有“五粮液”标识的水晶包装圣酒进价388元,售价只有488元,贴有五粮液字样的纸包装圣酒进价328元,售价418元,明显低于五粮液的价格,我们经营五粮液的经营差价与经营粘贴有五粮液标识的圣酒差价率基本相等,并无欺蒙顾客的主观意识,也没有给消费者带来损害。
四、处罚决定书认定我们所销售的圣酒全部侵权与事实有出入,圣酒在湖南上市时间并不长,最初并无“五粮液”标识,后来在包装上增加了“五粮液”三个字,我们只是认为厂方改变了包装好像变漂亮了,并不知道贴标及存在侵权行为,因此,首先几次进的酒并没有粘贴“五粮液”三个字,全部销售量认定侵权存在事实上的出入。
五、我们法人代表刘燕系市人大代表,给企业提出的经营宗旨是守法经营,顾客至上,所以自公司成立以来,公司始终坚持守法经营,为安化县的经济发展作出了一定的贡献,也获得了安化县当地民众的普遍好评,成为了安化县挂牌重点保护企业之一,此次经营粘贴了“五粮液”字样的圣酒,纯属工作人员业务不精,工作失误,未详细查验供货方的有关资料,又未与厂家核对,才导致这一问题的发生,所幸在社会上未造成严重不良影响...
随着社会的不断前进发展,人们总会遇到关于申请书的撰写,申请书一般都有统一的规范,我们怎样才能让自己写好一篇申请书呢?下面是小编精心整理的公司行政复议申请6篇,欢迎大家阅读,希望对大家有所帮助。
临沂市人民法院执行局领导:
蒙阴县人民法院(20xx)蒙商初字第164号、165号案,已于20xx年5月15日裁定、6月3日判决,由被告英梅文履行赔偿责任。来源:免费qc99.com而后扣押了英梅文的车辆,车号是鲁Q01366。
20xx年8月22日,由吕昌立、马连民提出了异议申请,称鲁Q01366车为他们与英梅文的合伙财产,但其并未提供任何登记机关的登记证明,亦未有应当表明的“普通合伙”、“特殊普通合伙”或“有限合伙”等字样。没有营业执照,没有变更登记,我们已向蒙阴县法院执行局提出其为合伙财产的真实性、合法性,并依《中华人民共和国合伙企业法》第五章 法律责任的相关规定提出反驳。
同时,英梅文于07年12月7日给刘法余写的以鲁Q01366车作担保抵押的还款保证书和20xx年5月16日山东省临沂市交通运输有限责任公司出具的,确认鲁Q01366号宇通卧铺客车是由英梅文个人出资购买的证明。足以认定该车不是合伙财产而是英梅文个人所有,因此,应当依法驳回鲁Q01366车为合伙财产之主张。
但是,蒙阴县法院执行局无视以上有力证据,在案外人提出异议整整一个半月(45天)后的10月6日才下达裁定书,确定鲁Q01366车为合伙财产。
对此,我们根据《最高人民法院关于民事、行政诉讼中司法赔偿若干问题的解释》第八条 第四款“申请人可以向其上一级人民法院申诉”的规定,就蒙阴县法院执行局不顾事实,强行认定鲁Q01366车为英梅文、吕昌立、马连民三人共有财产的裁定不服,并依法向市中级人民法院提出申诉。
申诉人:(20xx)蒙商初字第164号案原告刘法余
的代理人刘发厚
(20xx)蒙商初字第165号案原告戚见余
申请人:xxxx有限公司,住所:xxxxx,法定代表人:xxx,职务:执行董事。
被申请人:xxxx工商行政管理局,住所:xxxxxxxxxxxx。因申请人不服xxxxxx工商行政管理局于20xx年8月1日作出的“高工商案(20xx)第21号《”行政处罚决定书》,现提请行政复议。
一、从程序上论,被申请人不能立案处理本案。
1、被申请人称根据《中华人民共和国商标法》(以下简称《商标法》)第五十三条规定受理本案,但《商标法》第五十三条规定的情形只有当存在侵犯注册商标专用权行为之一引起纠纷时当事人不愿协商或者协商不成时,商标注册人或者利害关系人可以请求工商行政管理部门处理。亦即在被申请人无法提供商标注册人或者利害关系人的请求处理申请时是无法受理本案的。对这一程序要求,《工商行政管理机关行政处罚程序规定(试行)》第22、23条均有严格规定。而本案被申请人提供的所谓《投诉书》并非商标注册人的请求。
2、根据《国家工商行政管理局关于工商行政管理机关查处商标违法行为工作中若干问题的意见》第9条规定,如果是外国企业或外国人提出保护其商标专用权请求的,必须通过国家指定的涉外商标代理组织...
01-24
大家做好准备迎接2018年初级会计师考试了吗?出国留学网诚意整理“2018年初级会计师《经济法基础》知识点:行政复议申请”,只要付出了辛勤的劳动,总会有丰硕的收获!欢迎广大考生前来学习。
2018年初级会计师《经济法基础》知识点:行政复议申请
行政复议申请
公民、法人或者其他组织认为具体行政行为侵犯其合法权益的,可以自知道该具体行政行为之日起60日内提出行政复议申请;但是法律规定的申请期限超过60日的除外。
(1)行政复议申请可以是书面的,也可以是口头的。
(2)公民、法人或者其他组织向人民法院提起行政诉讼,人民法院已经依法受理的,不得申请行政复议。
(3)行政复议机关受理行政复议申请,不得向申请人收取任何费用。
(4)行政复议的举证责任,由“被申请人”承担。
(5)行政复议参加人包括申请人、被申请人和第三人(不包括行政复议机关)。
(6)行政复议期间具体行政行为不停止执行。但是,有下列情形之一的,可以停止执行:
①被申请人认为需要停止执行的;
②行政复议机关认为需要停止执行的;
③申请人申请停止执行,行政复议机关认为其要求合理,决定停止执行的;
④法律规定停止执行的。
行政复议机关
履行行政复议职责的行政机关是行政复议机关。行政复议机关负责法制工作的机构具体办理行政复议事项,称为行政复议机构。
| 行政机关 |
出国留学网审计师栏目为大家提供初级审计师审计专业相关知识高频考点:行政复议申请,更多审计师复习资料及考试经验请关注我们网站的更新!
初级审计师审计专业相关知识高频考点:行政复议申请

出国留学网审计师考试栏目推荐:
02-19
本报北京电(记者孙磊)2月5日,部分非京籍家长向教育部提交行政复议申请,要求对北京市教委贯彻就读地高考政策的行政不作为进行敦促;昨日,他们又计划向国务院提交行政复议申请,要求彻底审视北京的异地高考政策。
向教育部提交的行政复议申请没有回应
此前的行政复议申请书提到:要求教育部就北京市教委对《国务院办公厅转发教育部等部门关于做好进城务工人员随迁子女接受义务教育后在当地参加升学考试工作意见的通知》贯彻落实中的行政不作为行为进行敦促;要求北京市教委在2013年两会前出台随迁子女就读地中高考政策,并提供高考报名补报措施,保证2013年参加中高考的非京籍学生能够正常参加考试。
行政复议申请书于2月5日寄出,查询EMS2月6日已签收。按照规定,2月7日、8日、16日、17日正式上班,其间,申请人没有收到答复。
非京籍家长、上一份行政复议申请书代理人杜国旺解释,行政复议法规定,“行政复议机关收到行政复议申请后,应当在五日内进行审查,对不符合本法规定的行政复议申请,决定不予受理,并书面告知申请人;行政复议申请自行政复议机关负责法制工作的机构收到之日起即为受理。”
拟向国务院提重新审视北京异地高考政策请求
部分非京籍家长准备向国务院提交一份行政复议申请书。之前的被申请人是北京市教委,此次的被申请人是北京市人民政府。
在此次行政复议申请书草稿中,非京籍家长请求北京市人民政府:履行保护随迁子女平等受教育权利的法定职责;审查北京市教委、市发展改革委、市人力社保局、市公安局于2012年12月30日发布的《进城务工人员随迁子女接受义务教育后在京参加升学考试工作方案》;切实落实《国务院办公厅转发教育部等部门关于做好进城务工人员随迁子女接受义务教育后在当地参加升学考试工作意见的通知》的相关规定;允许在京四年以上连续就读经历的随迁子女,能够在就读地参加升学考试。
杜国旺介绍,如果说此前的行政复议申请是希望保证非京籍随迁子女2013年在京中高考的权利,此次的申请是要求重新审视北京市出台的异地高考政策。
根据北京市教委去年底公布的方案,从2013年、2014年起,北京市向符合条件的随迁子女开放了中等职业学校和高等职业学校的考试资格。不过北京大学法学教授张千帆认为,教育部等部门布置的“作业”是异地高考,而北京却交了一份“异地高职”的答卷,简直不可思议。
相关链接
刘经南:中国异地高考不可能一刀切 要分步走
01-16
经济观察网记者 谢良兵
1月12日,部分非北京籍家长就2012年12月30日北京出台的异地高考过渡方案向教育部提交了行政复议申请书。希望能督促北京2013年两会前出台异地高考(准确说法应为就读地高考)的正式方案。
这份行政复议申请书提到:一是要求教育部就北京市教委对《国务院办公厅转发教育部等部门关于做好进城务工人员随迁子女接受义务教育后在当地参加升学考试工作意见的通知》贯彻落实中的行政不作为行为进行敦促;二是要求北京市教委在2013年两会前出台随迁子女就读地中高考政策,并提供高考报名补报措施,保证2013年参加中高考的非京籍学生能够正常参加考试。
目前,除西藏没有明确“进城务工人员随迁子女接受义务教育后在当地参加升学考试办法”,其余30省(区、市)不同程度地公布了方案。作为风向标的北京方案由于门槛过高而遭受质疑。北京大学法学院教授张千帆直接给北京方案打了零分。
据了解,这份申请书目前已经送达国家教育部。而在日前举行的全国教育工作会议上,教育部部长袁贵仁强调,今年各地要落实进城务工人员随迁子女在当地参加升学考试的办法。但他同时表示,现在各地标准不一样,教育部完全理解,也充分尊重。
行政复议申请推荐访问