出国留学网专题频道行测资料分析贡献率栏目,提供与行测资料分析贡献率相关的所有资讯,希望我们所做的能让您感到满意!
为了帮助考生更好备考行测资料分析,下面由出国留学网小编为你精心准备了“行测资料分析备考:贡献率你了解多少”,持续关注本站将可以持续获取更多的考试资讯!
在公务员行测考试中,资料分析对于我们绝大多数考生而言是比较好拿分的,它涉及到的难点较少,并且知识点相对比较集中。像增长、比重等比较常见的考点我们基本上备考过的考生都会,而还有一些比较冷门的考点比如今天小编要给大家讲的贡献率也是我们比较容易忽略的。高手过招重在细节,我们要全面备考知识点,才能真正做到百尺竿头更进一步,下面就跟着小编一起来学习下什么是贡献率吧。
一、基本概念
贡献率在统计学中一般指整体中某部分的增长量对于整体增长的作用大小。资料分析中考查的贡献率实际上是指整体中某部分的增长量占整体增长量的比重。
二、注意事项
(1)贡献率表示部分对整体增长的贡献,各部分贡献率之和等于1。
(2)贡献率可正可负可零,可能超过100%,结果是百分数的形式。
(3)对于一个整体中的各个部分来说,部分增长量越大,其贡献率越大。
三、基本公式及变形

通常比较直接的方法是连线法,就是将题干中出现的三类元素之间的关系通过连线的方式体现出来,需要在信息之间建立起联系。我们在做题时,可以将相对应的信息连上实线,不相对应的信息连虚线,然后根据连线之间的关系一一突破。但这种方法面对多元素问题时比较费时费力,容易思路混乱。除了连线法以外,还有一个非常快捷的方法就是衔接法,即将题干关键词进行组合衔接,找出同一元素的矛盾点作为突破口,逐步推理。下面小编通过一道例题实战讲解一下:
【例题】
高中同学聚会,甲、乙、丙在各自的工作岗位上都做出了一定的成绩,成为了教授、作家和市长。另外,
(1)他们分别毕业于数学系、物理系和中文系;
(2)作家称赞中文系毕业者身体健康;
(3)物理系毕业者请教授写了一个条幅;
(4)作家和物理系毕业者在一个市内工作;
(5)乙向数学系毕业者请教过统计问题;
(6)毕业后,物理系毕业者、乙都没再和丙联系过。
则可知:
A.丙是作家,甲毕业于物理系
B.乙毕业于数学系
C.甲毕业于数学系
D.中文系毕业者是作家
解析
【答案】
A。解析:题干涉及到甲乙丙三人对应的职业,以及对应的毕业院系,是一个三元素的对应问题。根据题干给出的信息,物理系毕业...
什么是贡献率?出国留学网小编为大家提供行测资料分析:贡献率问题,一起来复习一下吧!希望大家多多总结和归纳!争取顺利通过考试!
行测资料分析最重要的就是公式和计算方法,资料分析部分从考点上看,增长、比重、倍数、平均数均为常考考点;指数、贡献率、拉动增长、资产负债率、主营业务收入利润率是一些不常考的概念。往往大部分考生在复习时只注重对于基本知识点的掌握,忽略不常考概念,这种做法不利于取得高分,所以不能直接放弃那些不常考的概念。接下来小编就贡献率做详细的介绍。
第一:什么是贡献率?
贡献率是分析经济效益的一个指标。它是指有效或有用成果数量与资源消耗及占用量之比,即产出量与投入量之比,或所得量与所费量之比。
贡献率在统计学中一般指总体中某部分的增长量对于总体增长的作用大小,资料分析中考查的贡献率实际上是指整体中某部分的增长量占整体增长量的比重。

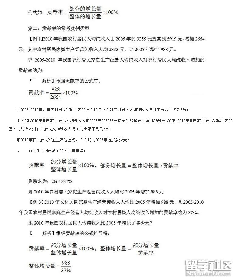
则2010年我国农村居民人均纯收入比2005年增长了2670元
贡献率表示部分对整体增长的贡献,各部分贡献率之和等于1,贡献率可正可负,也有可能超过100%,结果是百分数的形式。对于某个整体中的各部分来说,贡献率越大,部分增长量越大。
在公务员行测考试中,很多考生对资料分析比较有自信。因为相对而言,资料分析的考点易分析,基本是列式-计算即可,题目难度稍低。我们在考试的时间规划上,一般建议考生们在25分钟左右的时间将资料分析做完,但事实上,大家在经过了大量练习之后,往往是在30-35分钟之间做完资料分析,这就直接导致考试中很多考生的做题时间不够用。究其原因,很多考生在计算技巧上拖慢了做题速度。今天,小编就带大家学习一个好用又好算的技巧—特征数字法。
特征数字法是指利用百分数和分数之间的转化,将百分数近似转化为一些特定分数进而达到简化计算的目的。
应用环境:任何含有百分数的式子。

...
行测资料分析贡献率推荐访问