出国留学网专题频道证券从业备考资料栏目,提供与证券从业备考资料相关的所有资讯,希望我们所做的能让您感到满意!
“2017证券从业备考资料:识别下跌中继平台技巧”一文由出国留学网证券考试栏目整理,希望可以帮到广大考生,欢迎广大考生前来阅读!
下跌中继平台是指股市经历过一段时间调整后,自然地于某一位置暂时性出现的止跌企稳走势,市场运行多表现为平衡格局。但是,由于做空动能没有完全释放,调整尚未结束。因此,经过短暂的缩量横盘运行后,将继续选择下跌的一种走势。对于下跌中继平台的识别,主要应用以下三种技巧:
首先,要关注宏观面与政策面的支持。宏观基本面是制约股市走势的最基本因素,政策面则是影响股市的直接因素,因而投资者对此必须保持高度关注。目前我国的宏观经济环境可以说处于历史上最好时期,这有利于股市向好。同时,由于中国股市仍在一定程度上受到政策面的影响,目前政策面在关系到市场全局和中长期发展的根本问题上仍有一些不明朗因素。政策面的明朗与态度将决定股市是见底,还是继续走下跌中继形态。
其次,要关注市场增量资金的入市意愿。资金运动是股市的本质,缺乏新增量资金介入的股市很难有上涨的想象空间,而增量资金的介入将会直接表现在市场成交量方面。下跌中继平台在量能上的鲜明特点就是:成交量的不断减少。常常以一种缩量上涨或无量反弹的形式,草草结束平台后的突破走势,然后继续沿着原有下跌趋势运行。这种量能上的不配合揭示了增量资金入市并不积极,因而市场比较容易形成下跌中继平台。
最后,要适当关注技术分析方面的因素。在均线系统方面,下跌中继平台往往受均线系统的压制作用比较明显,一旦股市稍有上涨就会触及多条均线构成的阻力区,导致大盘无功而返。而且,从常用的RSI指标和随机指标KDJ的角度进行研判,可以发现:如果从日线或近期指标分析,这两种指标已进入超卖区。但是,从周线或月线指标分析,则发现RSI和KDJ并没有完全见底,这时候也容易出现下跌中继平台。
证券从业资格考试频道编辑推荐:
“2017证券从业备考资料:底部选股技巧”一文由出国留学网证券从业栏目分享,更多信息,欢迎广大考生前来阅读!
股市中最重要的投资方式就是:尽量选择相对较低的价位买入,然后再选择相对较高的价位抛出。任何试图买在最低点或卖到最高点的投资行为,都是一种不理智的贪心表现,结果必然是面临过早地买入或踏空的命运。因此,当大盘和个股的股价进入底部区域后,投资者应该抱着主动买套的态度,积极的选股,把握正确的时机买入。在底部区域选股的技巧主要有以下几种:
1、选择价格已经远远低于其历史成交密集区和近期的套牢盘成交密集区的个股。
2、选择经历过一段时间的深幅下调后,价格远离30日平均线、乖离率偏差较大的个股。 3、在实际操作过程中要注意参考移动成本分布,当移动成本分布中的获利盘小于3时,要将该股定为重点关注对象。
4、“涨时重势,跌时重质”。在熊市末期或刚刚向牛市转化期间,选股时要关注个股业绩是否优良,是否具有成长性等基本面因素。
5、选择具有丰富题材的个股,例如:拥有实施高比例送转题材的次新小盘股。
6、通过技术指标选股时,不能仅仅选择日线指标探底成功的股票,而要重点选择日线指标和周线指标、月线指标同步探底成功的股票,这类个股构筑的底部往往时历史性的底部。
7、从成交量分析,股价见底前夕,成交量往往持续低迷,当大势走稳之际,则要根据盘面的变化,选择成交量温和放大的活跃品种。
8、从形态上分析,在底部区域要选择长期低迷、底部形态构筑时间长,形态明朗的个股。
9、从个股动向分析,大盘处于底部区域时,要特别关注个股中的先行指标,对于先于大盘企稳,先于大盘启动,先于大盘放量的个股要密切跟踪观察,未来行情中的主流热点往往在这类股票中崛起。
值得注意的是:在底部区域选股买入时还要巧妙应用相反理论,股评反复强调的底部和大多数投资者都认可的底部往往仅仅只是一处阶段性底部,这时不要完全满仓或重仓介入,而且,还要注意及时获利了结。例如:2001年市场公认的1500点政策底。只有当股评已经不敢轻易言底和大多数投资者都不敢抄低时,真正适合于战略性建仓的底部才会来临。
证券从业资格考试频道编辑推荐:
证券从业资格考试报名须知
“2017证券从业备考资料:主力建仓与骗筹”一文由出国留学网证券考试栏目整理,希望可以帮到广大考生,欢迎广大考生前来阅读!
做庄成功的首要一环是在低位吸到大量的廉价筹码,特别是大大低于股价正常的波动区间的筹码,因此主力通常会利用散户的恐惧心理,不断抛出极具杀伤力的“空头炸弹”,来诱骗散户手中的筹码,具体说,其常用的骗筹方式主要有:
1、公司公告债务缠身,主力吸货时,上市公司公告债务官司缠身的消息,给人的感觉这家公司马上要倒闭破产,其实这不过是主力的“苦肉计”。
2、公司公告由于自然灾害等原因的影响,中期(或年报)业绩将受到严重影响。股市上的陷阱重重,投资者一不小心便会掉入陷阱里,因此,对上市公司的公告,往往需慎重理解,当股价开始飞涨,公司连忙出来公告“没有应当披露而未披露的消息,请大家注意风险”,其真实含义往往是“有重大未披露的消息,此时买入并无风险”。从历史的经验看,上市公司公告的“重大利空消息”时,往往是重大的买入机会。
3、公司公告将出现严重亏损。并非所有公告亏损的个股都能变成黑马,但不少黑马确实是从那些让人避之唯恐不及的亏损股中诞生。如ST长控(600137),ST仁和(000650)。大家可特别关注那些公告亏损之后股价连续跳空下行,随后在低位连续放量的个股,此类个股多是主力利用“亏损炸弹”来骗筹。
4、公司公告将被ST或暂停上市。要想在低位骗走其筹码并非易事,ST制度变相帮了庄家的一个大忙,主力利用人们对ST的恐惧将股价大幅打低,再在低位将筹码一一笑纳,随即又展开一座座的“造山运动”。
如何判断主力建仓完成
盘口信息也是研判主力控盘程度的重要渠道。主力建仓完成与否,有时甚至仅通过盘口信息即可判断。
拉升时挂大卖盘 一只股票不涨不跌时,挂出的卖盘比较正常,而一旦拉升时,立即出现较大的卖盘,有时甚至是先挂出卖盘,而后才出现上涨。出现这种信息,如果卖盘不能被吃掉,一般说明主力吸筹不足,或者不想发动行情;*考试[大如果卖盘被逐渐吃掉,且上攻的速度不是很快,多半说明主力已相对控盘,既想上攻,又不想再吃进更多的筹码,所以拉的速度慢些,希望散户帮助吃掉一些筹码。
下跌时没有大承接盘 如果主力建仓不足,那么在洗盘时,不希望损失更多的筹码,因而下跌时低位会有一定的承接盘,自己卖给自己,有时甚至是先挂出接盘,再出现下跌动作。而在主力已控制了较多筹码的股票中,下跌时卖盘是真实的,低位不会主动挂出大的承接盘,目的是减仓,以便为下一波拉升作准备。
即时走势的自然流畅程度 主力机构介入程序不高的股票,上涨时显得十分滞重,市场抛压较大。主力相对控盘的股票,其走势是比较流畅自然的,成交也较活跃,盘口信息显示,多方起着主导作用。在完全控盘的股票中,股价涨跌则不自然,平时买卖盘较小,成交稀疏,上涨或下跌时才有意挂出单子,明显给人以被控制的感觉。
大阳线次日的股价表现 这个盘口信息在研判中的作用也不可小视。一只没有控盘的股票,大阳线过后,第2天一般都会成交踊跃,股价上蹿下跳,说明多空分歧较大,买卖真实自然,主力会借机吸筹或派发。而如果在大阳线过后,次日即成交清淡,波澜不惊,多半说明已被控盘,主力既无意派发,也无意吸筹。
本文“2017证券从业资格考试如何选科目”由出国留学网证券从业考试网整理而出,希望能帮到你!
1 如果你是准备从事证券业,那么基础+交易是基本也是最重要的选择,因为目前这个情况,证券公司需求最大的就是这个,也可以说就需要这两个,难度的话,基础基本正常人都能过,交易有很多繁琐的数字记忆,需要下功夫,特别提一下代办股份转让这一块虽然内容少,确是难点和必考内容之一也是大家容易忽略地方。
2 分析 如果你准备进证券公司做投资咨询,这个必考,对于各种技术分析的流派和方法要分类归纳记清掌握,还有一些财务指标的应用,关键是理解记忆,这个除了财务指标那里有些容易混淆的概念,各种技术方法应该不难掌握的
3 基金,这个与分析内容有100多页的内容是大体一致的,如果同时考这两门,可以节省时间,关键是对于各种基金的类型,特点,发行的流程,要区别掌握,这个很容易混淆,大家要细心,这个是从事基金销售的必须
4 承销 这个是难度最大的,重点关注股票债券的发行流程,注意事项,还有港股的,剩下200页可以不怎么看,大体了解下就可以,考的不是很多,也就几分,关键是前300页的内容,很繁琐,不过没办法,这个的确有难度。
5 方法,看书,记忆,做题,看书,没什么捷径,记住了,你就能过,不出力,没办法。碰运气,有,不过你得有时间和金钱
编辑推荐:
03-13
出国留学网“证券从业资格考试”栏目为您整理证券市场基本法律法规第一章第二节公司法考点知识,希望对广大考生有所帮助。
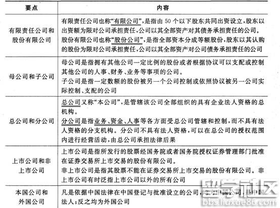
考点一 公司的种类

考点二 公司的法人财产权
公司的法人财产权指的是公司必须具备必要的财产。一定的财产是公司得以存在的物质基础。公司作为一个以营利为目的的企业法人,必须有其可控制与支配的财产,以从事经营活动。公司以其全部财产对公司的债务承担责任:有限责任公司的股东以其认缴的出资额为限对公司承担责任;股份有限公司的股东以其认购的股份为限对公司承担责任。
公司的财产一般被称为公司资产,包括:动产、不动产;货币组成的有形财产、无形财产。公司的财产与股东的个人财产相分离,这是公司财产的一个重要特征,是公司区别于个人独资企业和合伙企业的重要标志,是公司能够独立承担民事责任进而取得法人资格的基础,也是股东只以出资额为限对公司债务承担责任的依据。
考点三 公司的经营原则
公司从事经营活动,必须遵守法律、行政法规,遵守社会公德、商业道德,诚实守信,接受政府和社会公众的监督,承担社会责任。公司在经营活动中,应当体现的基本原则包括:合法经营原则;自主经营原则;自负盈亏原则;依法接受国家宏观调控的原则;实现资产保值增值的原则。
考点四 公司设立的方式

考点五 公司章程的内容
公司章程是指公司依法制定的,规定公司名称、住所、经营范围、经营管理制度等重大事项的基本文件,也是公司必备的规定公司组织及活动基本规则的书面文件。有限责任公司章程的内容包括:公司的名称和住所;公司的经营范围;公司注册资本;股东的姓名或者名称;股东的出资方式、出资额和出资时间;公司的机构及其产生办法、职权、议事规则;公司的法定代表人;股东会会议认为需要规定的其他事项。
考点六 公司对外投资和担保的内容
公司可以对外投资和提供担保。公司提供担保的方式主要是保证、抵押和质押。公司对外投资和为他人提供担保,就要承担相应的责任,就会对公司和股东的利益产生影响。因此,《中华人民共和国公司法》就公司对外投资和为他人提供担保作出严格的限制。
《中华人民共和国公司法》规定,公司向其他企业投资或者为他人提供担保,依照公司章程的规定,由董事会或者股东会、股东大会决议;公司章程对投资或者担保总额及单项投资或者担保的数额有限额规定的,不得超过规定的限额。
考点七 股东权利滥用的相关内容
证券从业备考资料推荐访问