出国留学网专题频道资本积累栏目,提供与资本积累相关的所有资讯,希望我们所做的能让您感到满意! 资本积累(capital accumulation)是剩余价值转化为资本,即剩余价值的资本化。资本家把从雇佣劳动那里剥削来的剩余价值的一部分用于个人消费,另一部分转化为资本,用于购买扩大生产规模所需追加的生产资料和劳动力。因此,剩余价值是资本积累的源泉,资本积累则是资本主义扩大再生产的前提条件。资本家占有的剩余价值越多,资本积累的规模就越增大;而资本积累的规模越大,资本家可以获得的剩余价值也就越多。资本积累的实质就在于通过剩余价值的资本化进而获得更多的剩余价值。
考研政治频道为大家提供2019考研马原政治经济学考点:资本积累,一起来学习一下吧!更多考研资讯请关注我们网站的更新!
2019考研马原政治经济学考点:资本积累
资本积累:
资本家的内在欲望和外在压力
①资本积累:剩余价值资本化,叫做资本积累。资本积累的必然性是资本家追逐剩余价值动力。
②资本积累和扩大再生产是资本主义发展的客观的必然趋势。
③资本积累不仅是剥削工人的结果,而且又是扩大对工人剥削的手段。
④资本积累的实质是资本家用无偿占有的剩余价值去扩大生产规模从而占有更多的剩余价值。
小编精心为您推荐:
出国留学网为您整理“中考世界历史考点精讲:血腥的资本积累”,欢迎阅读参考,更多有关内容请继续关注本网站中考栏目。
中考世界历史考点精讲:血腥的资本积累
一、罪恶的“三角贸易”
1.最早走上殖民扩张和殖民掠夺道路的国家:先是葡萄牙和西班牙(接着是英国和法国)
2.“三角贸易”的原因:美洲缺乏劳动力,贩卖黑奴可以获得高额利润。
3.“三角贸易”的路线:欧洲—非洲—美洲—欧洲。
4.“三角贸易”的主要经营者:英国人。(最先进行奴隶贸易的是葡萄牙人)
5.“三角贸易”持续时间:三百多年
6.“三角贸易”的影响:
(1)使非洲丧失了近亿的精壮劳动力,造成非洲长期的贫穷、落后。
(2)欧洲奴隶贩子把赚来的钱投资于工商业,促进了当地资本主义的发展。
二、“日不落帝国”在印度
1.英国走上殖民争夺道路的时间:17世纪
2.英国成为“日不落帝国”的时间:18世纪后半期(成为世界上最强大的殖民国家)
3.英国在印度的殖民机构:东印度公司(负责对印度等亚洲国家的殖民侵略)
4.英国在印度最有名的殖民头目:克莱武
推荐阅读:
...
下面是出国留学网小编为大家整理的人教版九年级上册历史《血腥的资本积累》教案,欢迎大家阅读。更多相关内容请关注出国留学网教案栏目。
【教学目标】
知识目标:
1、知道三角贸易的基本内容,了解资本原始积累的野蛮性和残酷性。
2、了解英国在印度疯狂掠夺的史实,认识殖民扩张和掠夺是英国最早成为资本主义工业强国的重要条件之一。
能力目标:通过对资本积累的理解,初步学会辩证地看历史问题的基本方法。
情感目标:既要认识到资本原始积累的血腥性,又要认识资本主义发展的进步性。
教学重难点
【学习重点】
三角贸易和英国对印度的殖民掠夺。
【学习难点】
辩证的理解资本的原始积累。
教学过程
导入新课
1、 从两则新闻导入
新闻一:新华社联合国26日电:为了纪念“废除跨大西洋贩卖奴隶200周年国际日”,联合国26日在纽约总部举行隆重的纪念仪式,帮助人们追思这一段悲惨而又极不光彩的历史。当天上午,纪念仪式在联合国大会会议厅举行,1000多名各国代表出席。
新闻二:布莱尔道歉了,不是为了伊战,而是为了几百年前英国政府的一桩丑事。英国《观察家报》11月26日头版刊登了英国首相布莱尔的讲话,他为英国在贩卖奴隶贸易中的作用“深深道歉”。他谴责英国过去的非洲黑奴贸易,是“违反人道的罪行”,承认许多受剥削的非洲人一直感受的冤情与愤怒。报道称,布莱尔打破了10年的官方沉默,是“历史性的表示”。
2、教师讲述概念:资本:“是一国财富中用于生产的部分,包括实现劳动所必需的食物、衣服、工具、原料、机器等等。”
展示学习目标:用大屏幕展示并让一名学生起来朗读。
学习内容一:罪恶的三角贸易
一、学生阅读教材第一段,思考以下问题然师生互动:
问题一:新航路开辟后,西欧走上殖民扩张的道路的主要有哪些国家?
(首先是葡萄牙和西班牙,接着是英国和法国)
问题二:欧洲殖民者在美洲的主要殖民掠夺方式有哪些?
(强占…… 屠杀…… 奴役……)
问题二:欧洲殖民者的殖民掠夺给美洲带来了什么后果?
(人口锐减,劳动力不足)
二、阅读教材第二段及三角贸易示意图,讲述三角贸易的过程。
1、学生阅读教材第二段及三角贸易示意图
2、学生依图讲述三角贸易的过程(教师可先示范一下)
3、阅读课文94页左侧内容和以上图片,体会一下黑奴的悲惨生活(让学生谈一下体会)
三、想一想,议一议(阅读教材第95页最后一个自然段,从对非洲、欧洲、美洲三个角度归纳罪恶的“三角贸易”的影响?)
对非洲:使非洲丧失了近亿精壮人口,是今天非洲贫困落后的重要原因之一。
对美洲:增加了美洲的劳动力,促进了美洲的开发。
对...
资本积累
一、资本主义再生产与资本积累
(一)资本主义再生产
社会生产总是连续不断周而复始进行的。这种不断重复不断更新的社会生产过程,就是社会再 生产。社会再生产按照它的规模来划分,可分为简单再生产和扩大再生产。资本主义生产的特征不 是简单再生产而是扩大再生产。
(二)资本积累
把剩余价值再转化为资本,叫做资本积累。要使资本主义再生产在扩大的规模上进行,就必须把 部分剩余价值转化为资本,购买追加的生产资料和劳动力。
1.剩余价值与资本积累
剩余价值是资本积累的源泉,资本积累是扩大再生产的源泉。剩余价值减去资本家的个人消费 是积累额,积累额与总收人的比率是积累率。积累率决定积累规模。积累规模扩大,资本物质生产能 力不断增长,客观要求金融资本的积累与实物形式的积累之间保持平衡。
2.影响资本积累的因素
影响资本积累的因素是:
第一,对劳动力的剥削程度。剥削程度越高,一定的可变资本获得的剩余价值就越多,从而积累 的数量也就越多。
第二,社会劳动生产率的水平。社会劳动生产率提高,单位商品的价值就降低。这对资本积累的 增加有两方面好处:一是由于消费品的价值降低,资本家就可在不减少个人消费的情况下,把一部分 消费基金转变为积累基金,并可使劳动力价值降低;二是由于劳动力价值和生产资料价值降低,同量 追加资本就可购买更多生产资料和劳动力,从而能扩大剩余价值生产规模,增加积累。
第三,所用资本和所费资本之间的差额。所用资本是指在生产中发挥作用的全部劳动资料的价 值;所费资本是指每次生产过程中耗费掉并转移到新产品中去的劳动资料价值。
二、资本有机构成和相对人口过剩
(一)资本的有机构成
生产资料数量与劳动力数量的比例,叫做资本的技术构成。由技术构成决定并且反映技术构成 变化的资本价值构成,叫做资本有机构成。它的公式是C :V,它要求两者在数量上要均衡,质量上要 相互适应,空间聚集上要合理,时序上要统一、及时和准确。
资本有机构成在扩大再生产过程中呈现出不断提高的趋势。其提高的速度,同资本主义企业规 模的大小有密切的关系。个别资本的数量越大,企业规模越大,越有条件采用新技术,提高资本有机 构成。
资本有机构成的提高,一般要以单个资本的増大为前提。而单个资本的增大有两个途径:
(1)资本积聚.即单个资本依靠剩余价值的资本化来增大自己的资本总额,从而引起生产资料和劳动力的积聚。
(2)资本集中,即把原来分散的众多中小资本合并成为少数大资本。这既可以采取大资本吞并小 资本的形式,也可以采取组织股份公司的形式。
(二)相对过剩人口
资本对劳动力需求下降的同时,劳动力的供给却在资本积累的进程中增加了,形成了相对过剩人 口。所谓相对过剩人口,是相对资本的需要,表现为过剩的劳动人口。这是资本主义生产方式特有的 人口规律。
相对过剩人口是相对于资本的需要来说的,或者说是劳动力的供应超过了资本对它的需要。所 以,人口过剩不是绝对的。相对过剩人口主要有三种形式:
(1)流动形式的过剩人口,即工人时而就业,时而失业,经常...
05-31
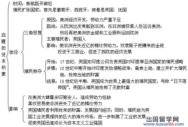
教材解析:九年级上册第15课 血腥的资本积累
山东省高密市开发区朝阳中学 张书英
一、知识梳理

二、重难点分析
1.重点:“三角贸易”和英国对印度的殖民掠夺
西方资本主义发展初期,通过罪恶的“三角贸易”和殖民掠夺,为资本主义的发展积累了巨额资本,“三角贸易”和殖民掠夺,成为资本主义初期资本原始积累的重要途径,它推动了欧洲资本主义经济的发展,但严重破坏了非洲的社会经济发展。
(1)“三角贸易”
可从三个方面来把握:一是奴隶贸易的背景,二是“三角贸易”的简单经过,三是罪恶的奴隶贸易给西方殖民者带来的影响。黑奴贸易的原因,可结合新航路开辟的影响,从殖民扩张的国家、掠夺方式、造成的后果等方面进行分析,得出结论:殖民扩张造成美洲劳动力短缺,是奴隶贸易的原因。更深层次,则是西方殖民者野蛮的屠杀政策导致的结果。奴隶贸易获利丰厚。
结合课文导读、小字部分以及课文中的四幅图,了解“三角贸易”的经过和含义。
根据“三角贸易示意图”,学生可自己绘制简单的“三角贸易示意图”,按照出程、中程、归程的顺序把三大洲连接起来,并把每条路线上运输的主要商品标出来。可结合《根》或《汤姆叔叔的小屋》等小说的有关章节,让学生想像当时的历史情景,直观地感受黑奴贸易这段历史。
黑奴贸易是人类历史上最黑暗的一幕。结合地图应强调“三角贸易”是一本万利的买卖(如,卖给美洲种植园的奴隶价格比在非洲的买价高30至50倍),“三角贸易”中牟取的巨额利润源源不断转化为资本,加速资本的原始积累,推动了工业革命。所以欧洲几乎所有海运发达国家都参与了这一贸易,英国凭借实力,逐渐成为世界最大的黑奴贩子。
黑奴贸易的影响,可从对欧洲、对非洲、对美洲三方面的不同影响进行思考。三百多年的黑奴贸易,使非洲丧失近亿人口,这相当于1800年非洲大陆的总人口数,极大地制约了非洲社会经济的发展,造成非洲传统文明衰落、经济社会倒退。黑奴贸易加速了欧洲资本原始积累,促进了当地资本主义经济的发展,也为美洲地区的开发提供了劳动力。总的来说,“三角贸易”给非洲带来巨大的灾难。
(2)英国对印度的殖民掠夺
阅读课本,依据印度地图,了解英国征服印度的主要过程。归纳概括为:开始时间:17世纪──殖民机构:东印度公司──特点:建立殖民据点、发动侵略战争、扩大殖民地、抢劫财富(18世纪中期)──征服印度。把印度变成殖民地(19世纪中)。
①可补充介绍东印度公司的情况,联系英国对中国发动鸦片战争的起因,指导学生了解东印度公司在英国征服印度过程中的作用。认识东印度公司经营的重点是印度,是西方商人在印度最有影响的公司之一,也是英国侵略征服印度最得力的工具。
②说明孟加拉是印度最富庶的地区之一,成为当时实力已膨胀的英国东印度公司觊觎已久的目标。普拉西战役打败了孟加拉王公的军队,为英国征服孟加拉以及最后征服印度铺平了道路。
概括英国殖民扩张和殖民掠夺的后果
①暴露了英国在印度殖民扩张和殖...
资本积累推荐访问