出国留学网专题频道风险评估栏目,提供与风险评估相关的所有资讯,希望我们所做的能让您感到满意!
09-07
时间过得很快,为了做好备考复习,下面由出国留学网小编为你精心准备了“2020二级建造师公路工程管理与实务知识点:公路工程项目施工安全风险评估”,持续关注本站将可以持续获取更多的考试资讯!
2020二级建造师公路工程管理与实务知识点:公路工程项目施工安全风险评估
一、高速公路路堑高边坡工程施工安全风险评估
高速公路路堑高边坡工程施工安全风险评估划分为总体风险评估和专项风险评估两个阶段,一般采用专家调查评估法、指标体系法。
1.总体风险评估。以高速公路全线的路堑工程整体为评估对象,总体风险评估结论应作为编制路堑边坡工程施工组织设计的依据。
2.专项风险评估。在总体风险评估基础上,将风险等级达到高度风险(Ⅲ级)及以上的路堑段作为评估单元,以施工作业活动为评估对象。专项风险评估可分为施工前专项评估和施工过程专项评估。专项风险评估结论应作为编制或完善专项施工方案的依据。
二、公路桥梁和隧道工程施工安全风险评估
(一)评估范围
1.桥梁工程
(1)多跨或跨径大于40m的石拱桥,跨径大于或等于150m的钢筋混凝土拱桥,跨径大于或等于350m的钢箱拱桥,钢桁架、钢管混凝土拱桥;
(2)跨径大于或等于140m的梁式桥,跨径大于400m的斜拉桥,跨径大于1000m的悬索桥;
(3)墩高或净空大于100m的桥梁工程;
(4)采用新材料、新结构、新工艺、新技术的特大桥、大桥工程;
(5)特殊桥型或特殊结构桥梁的拆除或加固工程;
(6)施工环境复杂、施工工艺复杂的其他桥梁工程。
2.隧道工程
(1)穿越高地应力区、岩溶发育区、区域地质构造、煤系地层、采空区等工程地质或水文地质条件复杂的隧道,黄土地区、水下或海底隧道工程;
(2)浅埋、偏压、大跨度、变化断面等结构受力复杂的隧道工程;
(3)长度3000m及以上的隧道工程,VI、V级围岩连续长度超过50m或合计长度占隧道全长的30%及以上的隧道工程;
(4)连拱隧道和小净距隧道工程;
(5)采用新技术、新材料、新设备、新工艺的隧道工程;
(6)隧道改扩建工程;
(7)施工环境复杂、施工工艺复杂的其他隧道工程。
(二)评估方法
公路桥梁和隧道工程施工安全风险评估分为总体风险评估和专项风险评估。
(1)总体风险评估。桥梁或隧道工程开工前,根据桥梁或隧道工程的地质环境条件、建设规模、结构特点等风险环境与致险因子,估测桥梁或隧道工程施工期间的整体安全风险大小,确定其静态条件下的安全风险等级。
(2)专项风险评估。当桥梁或隧道工程总体风险评估等级达到Ⅲ级(高度风险)及以上时,将其中高风险的施工作业活动(或施工区段)作为评估对象,根据其作业风险特点以及类似工程事故情况,进行风险源普查,并针对其中的重大风险源进行量化估测,提出相应的...
02-09
出国留学网为您整理“一级消防工程师综合能力教材精讲:火灾风险评估范例”,欢迎阅读参考,更多有关内容请继续关注本网站一级消防工程师栏目。
一级消防工程师综合能力教材精讲:火灾风险评估范例
一、火灾风险评估方法
(一)火灾风险评估指标体系
某市城市区域火灾风险评估体系分为火灾危险源评估系统、城市基础信息评估系统、消防力量评估系统、火灾预警防控评估系统和社会面防控能力评估系统五部分。
(二)火灾风险计算方法
模糊综合评估、模糊集值统计、专家赋分等方法。
二、火灾风险因素识别及选择
(一)某市历史火灾数据分析
1.发生火灾次数统计
2.起火原因统计
3.致死原因分布
4.各时段火灾次数统计
5.各场所火灾统计
(二)火灾危险源
指标体系中火灾危险源评估单元分为客观因素和人为因素两类。
客观因素主要考虑电气火灾、易燃易爆化学品生产、销售、储存场所密度、加油/加气站密度及万人燃气用量等。
人为因素主要包括用火不慎、放火致灾、吸烟不慎等。
(三)城市基础信息
基础信息评估单元包括建筑密度、人口密度、经济密度、路网密度、轨道交通和重点保护单位密度六个方面。
(四)消防力量
消防力量评估单元分为城市公共消防基础设施(道路、水源)和灭火救援能力(消防设备、万人拥有消防站、通信调度能力)两类。
(五)火灾预警
1.火灾防控水平
1)万人火灾发生率。
2)十万人火灾死亡率。
3)亿元GDP火灾损失率。
2.火灾预警能力
1)消防远程监测覆盖率。
2)建筑自动消防设施运行完好率。
3.公众消防安全满意度
(六)社会面防控能力
社会面防控能力评估单元分为消防管理、消防宣传教育和保障协作三个方面。
三、火灾风险评估结果
(一)基本指标专家打分表
(二)基本指标评估结果
(三)总体火灾风险评估结果
(四)风险因素排序
四、结论及建议
(1)高层建筑。
1)风险级别。风险级别为高风险。
2)控制措施建议。
①严格高层建筑消防工程审核、验收;合理规划建筑物布局,设置防火分隔,阻止火灾沿管道空间蔓延;提高建筑本身的耐火性能,以降低火灾发生率;完善建筑自身的消防设施,加强日常维护保养,严格监督检查,确保消防设施完整好用。
②加强消防监督检查,加强对高层建筑消防控制室人员、消防保卫人员的培训教育力度。
③督促高层建筑的使用、管理单位,明确消防工作管理部门,健全消防安全管理制度,落实各级消防管理责任。建立防火档案。
④加大宣传教育力度,提高人们的消防安全...
02-09
出国留学网为您整理“一级消防工程师综合能力教材精讲:建筑火灾风险评估方法”,欢迎阅读参考,更多有关内容请继续关注本网站一级消防工程师栏目。
一级消防工程师综合能力教材精讲:建筑火灾风险评估方法
一、评估目的
按照建筑消防安全管理工作方式的不同,又可以分为一般目的和特定目的。
l 一般目的:
所谓一般目的的评估是指建筑的所有者、使用者自身出于提高建筑消防安全程度的需要,采取建筑火灾风险评估方法,更为精细地管理建筑消防安全问题。
主要包括:①查找、分析和预测建筑及其周围环境存在的各种火灾风险源,以及可能发生火灾事故的严重程度,并确定各风险因素的火灾风险等级;
②根据不同风险因素的风险等级,结合自身经济和运营等的承受能力,提出针对性的消防安全对策与措施,为建筑的所有者、使用者提供参考依据,最大限度地消除或降低各项火灾风险。
l 特定目的:
所谓特定目的的评估是指建筑的所有者、使用者根据消防法规的要求必须进行的建筑火灾风险评估。特定评估时,消防部门通常会提出一系列要求,有时也会制定参照的方法和标准。除了包含一般目的的评估内容外,对所有者、使用者的经济和运营承受能力的判定需要与消防主管部门进行协商。对于存在高风险的建筑,消防主管部门有时可以根据情况采取停产、停业、停止运营等强制措施。
二、评估原则
(1)科学性 (2)系统性 (3)综合性 (4)适用性
三、评估内容
1)分析建筑内可能存在的火灾危险源,合理划分评估单元,建立全面的评估指标体系。
2)对评估单元进行定性及定量分级,并结合专家意见建立权重系统。
3)对建筑的火灾风险做出客观、公正的评估结论。
4)提出合理可行的消防安全对策及规划建议。
四、评估流程
(一)信息采集
(二)风险识别
1.影响火灾发生的因素
物质燃烧的三个要素:可燃物、助燃剂(主要是氧气)和火源。
火灾是指时间和空间上失去控制的燃烧,简单地说就是人们不希望出现的燃烧。
火灾的五个要素:可燃物、助燃剂、火源、时间和空间。
消防工作的主要对象就是围绕着这五个要素进行控制。控制可分为两类:
①对于存在生产生活用火的场所,即将火控制在一定的范围内,控制的对象是时间和空间。
②对于除此之外的任何场所,控制不发生燃烧,控制的对象是燃烧三要素,即控制这三要素同时出现的条件。
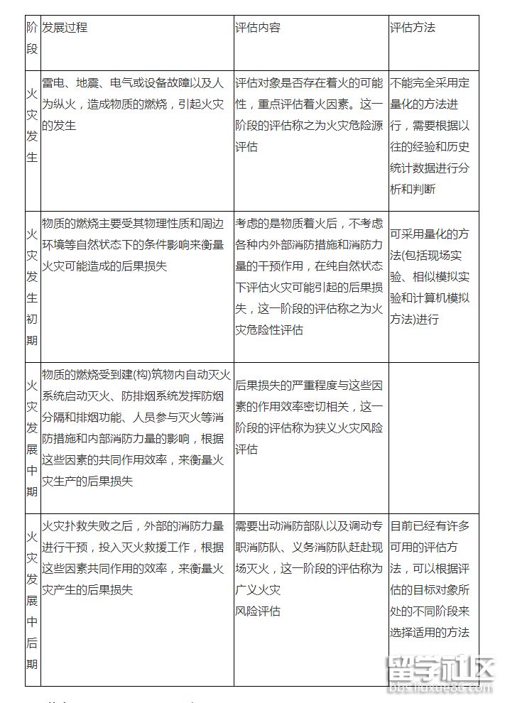
2.影响火灾后果的因素
1)在物质着火后,不考虑各种消防力量的干预作用,只根据物质的物理性质和周边环境条件(如通风状况、燃料数量、环境温度、燃烧时间)等自然状态下的发生、发展过程来确定火灾产生的后果。
2)在物质着火后,考虑建筑物内部自动报警、自动灭火和防火隔烟等建筑消防设施的功能,单位内部人员的消防意识、初期火灾扑救能力、组织疏散能力以及单位内部可能拥有的消防队伍的灭火救援能力,根据这些...
要参加2018年注册会计师考试的同学们,出国留学网为你整理“2018年注册会计师《财务成本管理》考点:项目现金流和风险评估”,供大家参考学习,希望广大考生放松心态,从容应对,正常发挥。更多资讯请关注我们网站的更新哦!
2018年注册会计师《财务成本管理》考点:项目现金流和风险评估
项目现金流和风险评估
一 项目税后现金流量的计算
1 基本概念:
税后成本=实际付现成本×(1-税率)
税后收入=收入金额×(1-税率)
折旧抵税=折旧×税率
2 税后现金流量计算
初始现金流量计算:一般情况下,初始现金净流量=-(货币性资本性支出即固定资产支出+营运资本垫支)
如果设计项目利用现有的非货币性资源,这需要考虑非货币性资源的机会成本(有其他用途的现金流入构成本项目的现金流出)
如果非货币性资源的用途是唯一的,比如项目需要使用企业现有的旧厂房,但旧厂房如果该项目不使用是闲置的,就不需要考虑机会成本问题。
经营期现金流量
这里的营业现金流量是指未扣除营运资本投资的营业现金毛流量,如果有每年投入的营运资本垫支那么需要单独考虑。
营业现金流量=营业收入-付现成本-所得税
营业现金流量=税后净利润 折旧
营业现金流量=税后收入-税后付现成本 折旧抵税(对于固定资产更新决策尤其适用)
处置期现金流量:
营运资本垫支的收回;处置长期资产产生的现金流量(考虑差额的所得税影响)
注意:在计算现金流量时,必须按照税法的规定计算年折旧额以及账面价值。
二 更新项目现金流量估计及其决策方法(平均年成本法的应用)
1 平均年成本法的基本原理
这种方法解决的问题是不能计算完整的现金流量,从而不能计算净现值或其他指标的方法,主要适用于固定资产更新改造决策。
平均年成本法是把继续使用旧设备和购置新设备看成是两个互斥方案,并且假定将来设备在更华师可以按原来的平均年成本找到课代替的设备。
平均年成本=未来使用年限内现金流出总现值/年金现值系数
如果新旧设备使用年限相同,则不必计算平均年成本,只需要计算总成本即可。
总结:考虑所得税的固定资产更新决策现金流量确定要点:
1 折旧与折旧抵税的计算 按照税法规定计算
双倍余额递减法:年折旧率=2/预计使用年限,注意最后两年改为直线法
年数总和法:剩余使用年限/年数总和
2 初始现金流量的确定
对于继续使用旧设备方案来说,其初始现金流量的金额就是出售旧设备所获得的现金流入,一般包括两部分:旧设备变现价值和旧设备变现差额对所得税影响
3 残值相关现金流量的确定
包括两部分:实际残值的收入和差额的所得税影响
4设备使用过程中大额支出的处理
费用化支出按照付现成本处理作为现金支出,在发生时点全额纳入支出。
01-23
下面是出国留学网整理的“2018年一级消防工程师《技术实务》考点:火灾发展过程与火灾风险评估”,欢迎阅读参考,更多有关内容请继续关注本网站一级消防工程师栏目。
2018年一级消防工程师《技术实务》考点:火灾发展过程与火灾风险评估

小编精心推荐:
...01-23
下面是出国留学网整理的“2018年一级消防工程师《技术实务》考点:火灾风险评估流程”,欢迎阅读参考,更多有关内容请继续关注本网站一级消防工程师栏目。
2018年一级消防工程师《技术实务》考点:火灾风险评估流程
1.火灾风险评估的作用
1)社会化消防工作的基础
2)公共消防设施建设的基础
3)重大活动消防安全工作的基础
4)确定火灾保险费率的基础
2.火灾风险评估基本流程
1)前期准备:明确火灾风险评估的范围,收集所需的各种资料,重点收集与实际运行状况有关的各种资料与数据。
2)火灾危险源的识别:应针对评估对象的特点,采用科学、合理的评估方法,进行火灾危险源识别和危险性分析。
3)定性、定量评估:根据评估对象的特点,确定消防评估的模式及采用的评估方法。
4)消防安全管理水平评估:消防管理制度评估;火灾应急救援预案评估;消防演练计划评估。
5)确定对策、措施及建议:根据火灾风险评估结果,提出相应的对策措施及建议,并按照火灾风险程度的高低进行解决方案的排序,列出存在的消防隐患及整改紧迫程度,针对消防隐患提出改进措施及改善火灾风险状态水平的建议。
6)确定评估结论:根据评估结果明确指出生产经营单位当前的火灾风险状态水平,提出火灾风险可接受程度的意见。
7)编制火灾风险评估报告:评估流程完成后,评估机构应根据火灾风险评估的过程编制专门的技术报告。
小编精心推荐:
01-23
下面是出国留学网整理的“2018年一级消防工程师《技术实务》考点:火灾风险评估的分类”,欢迎阅读参考,更多有关内容请继续关注本网站一级消防工程师栏目。
2018年一级消防工程师《技术实务》考点:火灾风险评估的分类

小编精心推荐:
...01-16
考友们都准备好2018年注册会计师考试了吗?本文“2018年注册会计师考试《审计》精选知识点:风险评估程序”,跟着出国留学网来了解一下吧。要相信只要自己有足够的实力,无论考什么都不会害怕!
2018年注册会计师考试《审计》精选知识点:风险评估程序
询问:
| 询问对象 | 获取信息 |
| 治理层 | 了解财务报表编制的环境 |
| 内部审计人员 | 了解其针对被审计单位内部控制设计和运行有效性而实施的工作,以及管理层对内部审计发现的问题是否采取适当的措施 |
| 参与生成、处理或记录复杂或异常交易的员工 | 评估被审计单位选择和运用某项会计政策的适当性 |
| 内部法律顾问 | 了解有关法律法规的遵循情况、产品保证和售后责任、与业务合作伙伴(如合营企业)的安排、合同条款的含义以及诉讼情况等 |
| 营销或销售人员 | 了解被审计单位的营销策略及其变化、销售趋势以及与客户的合同安排 |
分析程序:
分析程序既可用于风险评估程序和实质性程序,也可用于对财务报表的总体复核。注册会计师实施分析程序有助于识别异常的交易或事项,以及对财务报表和审计产生影响的金额、比率和趋势。在实施分析程序时,注册会计师应当预期可能存在的合理关系,并与被审计单位记录的金额、依据记录金额计算的比率或趋势相比较;如果发现异常或未预期到的关系,注册会计师应当在识别重大错报风险时考虑这些比较结果。如果使用了高度汇总的数据,实施分析程序的结果可能仅初步显示财务报表存在重大错报,将分析程序的结果与识别重大错报风险时获取的其他信息一并考虑,可以帮助注册会计师了解并评价分析程序的结果。
观察和检查:
观察和检查程序可以支持对管理层和其他相关人员的询问结果,并可以提供有关被审计单位及其环境的信息。
实施观察和检查程序:
1、观察被审计单位的经营活动
2、检查文件、记录和内部控制手册
3、阅读由管理层和治理层编制的报告
4、实地察看被审计单位的生产经营场所和厂房设备
5、追踪交易在财务报告信息系统中的出来过程(穿行测试)
12-27
下面是出国留学网整理的“2018年一级消防工程师《技术实务》考点精讲:火灾风险评估”,欢迎阅读参考,更多有关内容请密切关注本网站一级消防工程师栏目。
2018年一级消防工程师《技术实务》考点精讲:火灾风险评估
一、火灾风险评估的相关概念
火灾风险评估以及评估过程中涉及的相关概念主要有:
1.火灾风险评估:对目标对象可能面临的火灾危险、被保护对象的脆弱性、控制风险措施的有效性、风险后果的严重度以及上述各因素综合作用下的消防安全性能进行评估的过程。
2.可接受风险:在当前技术、经济和社会发展条件下,组织或公众所能接受的风险水平。
3.消防安全:发生火灾时,可将对人身安全、财产和环境等可能产生的损害控制在可接受风险以下的状态。
4.火灾危险:引发潜在火灾的可能性,针对的是作为客体的火灾危险源引发火灾的状况。
5.火灾隐患:由违反消防法律法规的行为引起、可能导致火灾发生或发生火灾后会造成人员伤亡、财产损失、环境损害或社会影响的不安全因素。
6.火灾危险性:物质发生火灾的可能性及火灾在不受外力影响下所产生后果的严重程度,强调的是物质固有的物理属性。
二、火灾风险评估的分类
(一)按建筑所处状态
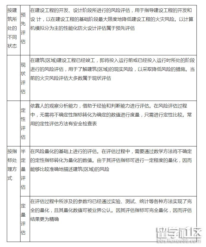
根据建筑所处的不同状态,可以将火灾风险评估分为预先评估和现状评估。
1.预先评估
它是在建设工程的开发、设计阶段所进行的风险评估。
2.现状评估
它是在建筑(区域)建设工程已经竣工,即将投入运行前或已经投入运行时所处的阶段进行的风险评估。
(二)按指标处理方式根据建筑(区域)风险评估指标的处理方式,可以将风险评估分为定性评估和定量评估。常用的定性评估方法有安全检查表。
三、火灾风险评估的作用火灾风险评估的作用主要体现在以下几个方面
(一)社会化消防工作的基础
消防工作遵循“预防为主、防消结合”的工作方针,按照“政府统一领导、部门依法监管、单位全面负责、公民积极参与”的工作原则进行。
(二)公共消防设施建设的基础
(三)重大活动消防安全工作的基础
(四)确定火灾保险费率的基础
一级消防工程师考试频道推荐阅读:
12-12
各位参加银行专业资格考试的考友们,出国留学网 精心为您整理了“2018中级银行从业风险管理考试章节试题:第十一章风险评估与资本评估”供您参考,希望能帮助到您!祝您考试顺利!更多有关银行专业资格考试的资讯,请持续关注本网站的更新!
2018中级银行从业风险管理考试章节试题:第十一章风险评估与资本评估
1、多项选择题 下列关于资本规划的说法,正确的有()。
A.资本规划通常的做法是对未来三年或五年进行滚动规划
B.资本规划应只需设定内部资本充足率一年目标
C.商业银行应当优先考虑补充二级资本,增强内部资本积累能力,完善资本结构,提高资本质量
D.商业银行制订资本规划,应考虑各种资本补充来源的长期可持续性
E.商业银行的资本应急预案应包括紧急筹资成本分析和可行性分析、限制资本占用程度高的业务发展、采用风险缓释措施等
本题答案:A, D, E
2、判断题 内部资本充足评估是第一支柱的核心内容。()
本题答案:错
3、多项选择题 下列关于资本充足率压力测试的说法,不正确的有()。
A.资本充足率压力测试应在不同情景下分析覆盖全行范围内的实质性风险
B.压力测试只针对信用风险、市场风险、操作风险和流动性风险
C.资本充足率压力测试的输出结果包括对监管资本、风险加权资产、会计损益、资产价值等的影响
D.压力情景只能基于历史情景设置,不能通过专家判断的形式设置虚拟情景或设置历史情景和虚拟情景相结合的混合情景
E.在进行定性压力测试时,需要假设不考虑进行任何风险缓释管理行动
本题答案:A, B, D, E
4、多项选择题 商业银行应建立经董事会或其授权委员会批准的压力测试政策,确保压力测试工作的(),并融入资本规划、资本应急预案等风险管理和来源:91考试网 91ExAm.org资本管理体系中。
A.收益性
B.全面性
C.审慎性
D.规范性
E.有效性
本题答案:B, D, E
5、判断题 在设计资本充足率压力测试框架时,需要考虑具备较好的延伸能力,考虑银行单一风险压力测试的未来发展。()
本题答案:对
6、判断题 根据完整性和报告时间不同,商业银行应当明确各类报告的发送范围、报告内容及详略程度,确保报告信息与报送频率满足银行管理的需要。()
本题答案:错
7、单项选择题 定期压力测试至少()年一次。
A.半
B.1
C.2
D.3
本题答案:B
本题解析:资本充足率压力测试分为定期压力测试和不定期压力测试。原则上,定期压力测试至少一年一次。不定期压力测试视经济金融形势、监管需要或银行自身判断适时进行。
8、单项选择题 商业银行内部资本充足评估程序应实现的目标不包括()。
A.确保主要风险得到识别、计量或评估、监测和报告
B.确保资本水平与风险偏好及风险管理水平相适应
风险评估推荐访问