出国留学网专题频道高中地理考试栏目,提供与高中地理考试相关的所有资讯,希望我们所做的能让您感到满意!
临近高考的同学们该如何复习地理,考试时注意事项有哪些,该怎么复习地理。以下是由出国留学网编辑为大家整理的“高中地理考试必背知识点归纳”,仅供参考,欢迎大家阅读。
高中地理考试必背知识点归纳
第一单元地图专题
1、经度的递变:向东度数增大为东经度,向西度数增大为西经度。
2、纬度的递变:向北度数增大为北纬度,向南度数增大为南纬度。
3、纬线的形状和长度:互相平行的圆,赤道是最长的纬线圈,由此往两极逐渐缩短。
4、经线的形状和长度:所有经线都是交于南北极点的半圆,长度都相等。
5、东西经的判断:沿著自转方向增大的是东经,减小的是西经。
6、南北纬的判断:度数向北增大为北纬,向南增大为南纬。
7、东西半球的划分:20°W往东至160°E为东半球,20°W往西至160°E为西半球。
8、东西方向的判断:劣弧定律(例如东经80°在东经1°的东面,在西经170°的西面)
9、比例尺大小与图示范围:相同图幅,比例尺愈大,表示的范围愈小;比例尺愈小,表示的范围愈大。
10、地图上方向的确定:一般情况,“上北下南,左西右东”;有指向标的地图,指向标的箭头指向北方;经纬网地图,经线指示南北方向,纬线指示东西方向。
11、等值线的疏密:同一幅图中等高线越密,坡度越陡;等压线越密,风力越大;等温线越密,温差越大
12、等高线的凸向与地形:等高线向高处凸出的地方为山谷,向低处凸出的地方为山脊。
13、等高线的凸向与河流:等高线凸出方向与河流流向相反。
14、等温线的凸向与洋流:等温线凸出方向与洋流流向相同。
第二单元地球运动专题
1、天体的类别:星云、恒星、流星、彗星、行星、卫星、星际空间的气体、尘埃等。
2、天体系统的层次:总星系——银河系(银河外星系)——太阳系——地月系
3、大行星按特徵分类:类地行星(水金地火)、巨行星(木土)、远日行星(天、海)。
4、月球:
(1)月球的正面永远都是向著地球,也有昼夜更替;
(2)无大气,故月球表面昼夜的温差大,陨石坑多,无声音、无风;
(3)月球表面有山脉、平原(即月海)、火山。
5、地球生命存在的原因: 稳定的光照条件、安全的宇宙环境、适宜的大气和温度、液态水。
6、太阳外部结构及其相应的太阳活动:光球(黑子)、色球(耀斑)、日冕(太阳风)。
7、太阳活动--黑子(标志)、耀斑(最激烈),太阳黑子的变化周期11年。
8、太阳活动的影响:黑子--影响气候,耀斑--电离层--无线电通讯,带电粒子流――磁场――磁暴。
9、太阳辐射的影响:
①维持地表温度,促进地球上水、大气、生物活动和变化的主要动力。
②太阳能是我们日常所用能源。
10、自转
方向:
自西向东,北极上空俯视呈逆时针方向、南极上空俯视呈顺时针方向。
速度:
①线速度(由赤道向两极递减至0)
②角速度(除两极为0外,各...
地理一直是大部分同学们头痛的学科,那我们该如何学好地理,地理该如何复习,复习时该注意哪些地方。以下是由出国留学网编辑为大家整理的“高中地理考试知识点归纳总结”,仅供参考,欢迎大家阅读。
高中地理考试知识点归纳总结
第一单元 地图专题
1.经度的递变:向东度数增大为东经度,向西度数增大为西经度。
2.纬度的递变:向北度数增大为北纬度,向南度数增大为南纬度。
3.纬线的形状和长度:互相平行的圆,赤道是最长的纬线圈,由此往两极逐渐缩短。
4.经线的形状和长度:所有经线都是交於南北极点的半圆,长度都相等。
5.东西经的判断:沿著自转方向增大的是东经,减小的是西经。
6.南北纬的判断:度数向北增大为北纬,向南增大为南纬。
7.东西半球的划分:20°W往东至160°E为东半球,20°W往西至160°E为西半球。
8.东西方向的判断:劣弧定律(例如东经80°在东经1°的东面,在西经170°的西面)
9.比例尺大小与图示范围:相同图幅,比例尺愈大,表示的范围愈小;比例尺愈小,表示的范围愈大。
10.地图上方向的确定:一般情况,“上北下南,左西右东”;有指向标的地图,指向标的箭头指向北方;
经纬网地图,经线指示南北方向,纬线指示东西方向。
11.等值线的疏密:同一幅图中等高线越密,坡度越陡;等压线越密,风力越大;等温线越密,温差越大
12.等高线的凸向与地形:等高线向高处凸出的地方为山谷,向低处凸出的地方为山脊。
13.等高线的凸向与河流:等高线凸出方向与河流流向相反。
14.等温线的凸向与洋流:等温线凸出方向与洋流流向相同。
第二单元 地球运动专题
1、天体的类别:星云、恒星、流星、彗星、行星、卫星、星际空间的气体、尘埃等。
2、天体系统的层次:总星系——银河系(银河外星系)——太阳系——地月系。
3、大行星按特徵分类:类地行星(水金地火)、巨行星(木土)、远日行星(天、海)。
4、月球:(1)月球的正面永远都是向著地球,也有昼夜更替。
(2)无大气,故月球表面昼夜的温差大,陨石坑多,无声音、无风,
(3)月球表面有山脉、平原(即月海)、火山。
5、地球生命存在的原因: 稳定的光照条件、安全的宇宙环境、适宜的大气和温度、液态水。
6、太阳外部结构及其相应的太阳活动:光球(黑子)、色球(耀斑)、日冕(太阳风)。
7、太阳活动--黑子(标志)、耀斑(最激烈),太阳黑子的变化周期11年。
8.太阳活动的影响:黑子--影响气候,耀斑--电离层--无线电通讯,带电粒子流――磁场――磁暴。
9、太阳辐射的影响:①维持地表温度,促进地球上水、大气、生物活动和变化的主要动力。
②太阳能是我们日常所用能源。
10.自转 方向:自西向东,北极上空俯视呈逆时针方向、南极上空俯视呈顺时针方向。
速度:①线速度(由赤道向两极递减至0) ②角速度(除两极为0外,各地相等)。
周期:①恒星日(23h56m4s真正周期) ②太阳日(...
11-05
2018下半年教师资格证考试时间11月3日,小编第一时间更新2018下半年中学教师资格证《高中地理》考试真题答案,欢迎查阅,希望帮到您!祝您顺利通过考试!
2018下半年教师资格证《高中地理》考试真题答案
参考答案
单选诜择题
1.答案:C。③
2.答案:D。大比例尺地图
3.答案:D。正轴圆锥投影
4.答案:D。丘陵
5.答案:B。乙
6.答案:D。古生代,中生代
7.答案:A。拓扑关系
8.答案:C。东南地区
9.答案:A。背斜谷
10.答案:D。旱涝灾害
11.答案:C②③
12.答案:B。③
13.答案:B。②①③
14.答案:D。岩溶地貌
15.答案:A。原料
16.答案:D。市场
教师资格证考试栏目为您推荐:
2018年教师资格证报名>>>
<...
03-13
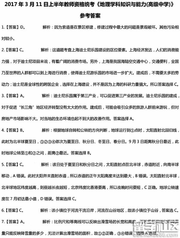
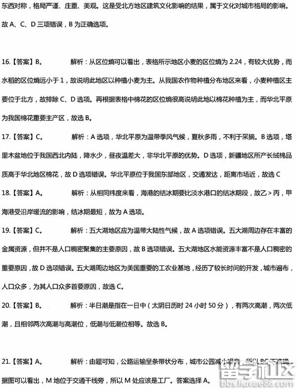
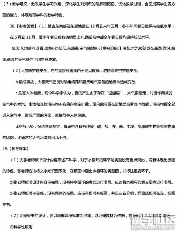
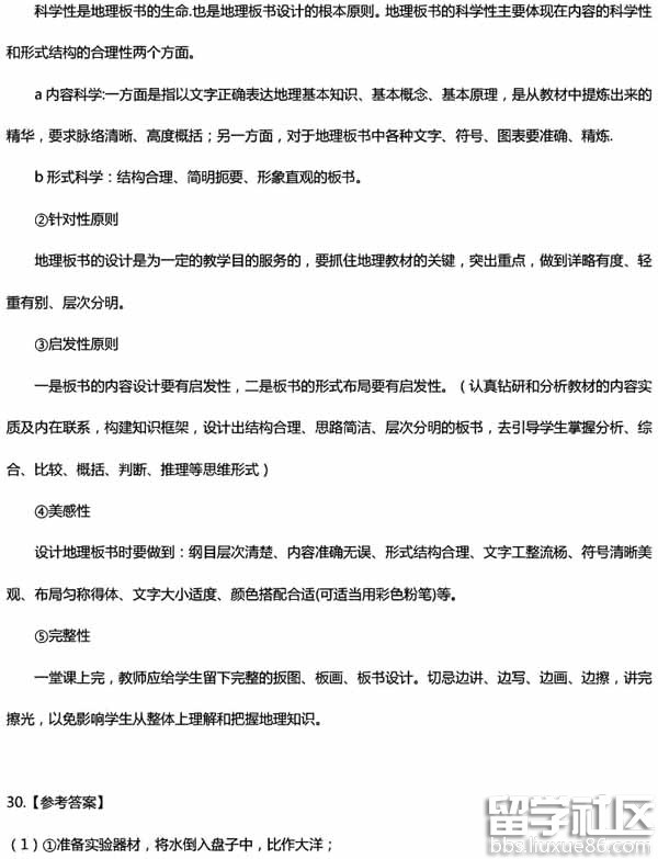
2017上半年教师资格证考试在3月11日已经圆满结束,出国留学网教师资格考试栏目为大家整理“教师资格2017上半年高中地理考试真题答案(图片版)”,希望对考生能有帮助,请继续关注我们网站的更新。










教师资格证考试栏目为您推荐:
高中地理考试推荐访问