出国留学网专题频道高考数学大纲栏目,提供与高考数学大纲相关的所有资讯,希望我们所做的能让您感到满意!
今天小编为大家提供2019年高考理科数学大纲,希望大家平时多看看大纲,对照大纲进行复习,考出优异的成绩!提前祝大家新年快乐!
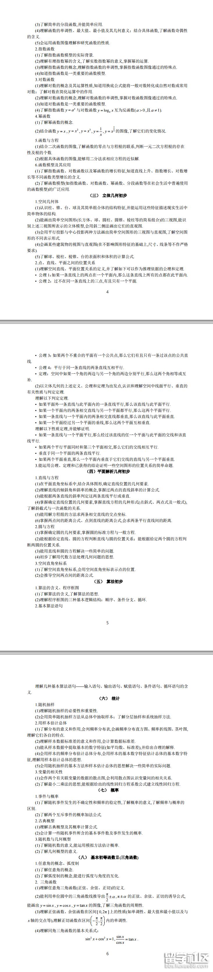
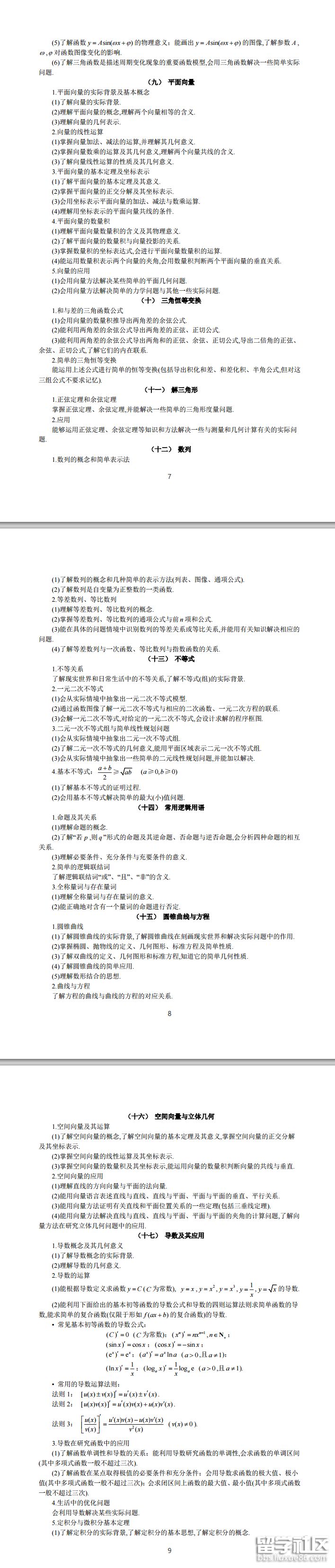
2019年高考理科数学大纲




小编精心为您推荐:
2019年高考大纲1月31日已公布,小编为大家提供2019年高考文科数学大纲,一起来了解一下吧!希望大家能对照大纲进行复习!
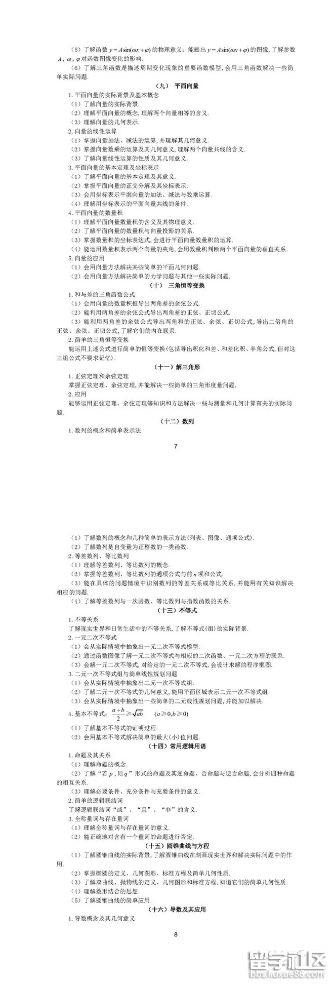
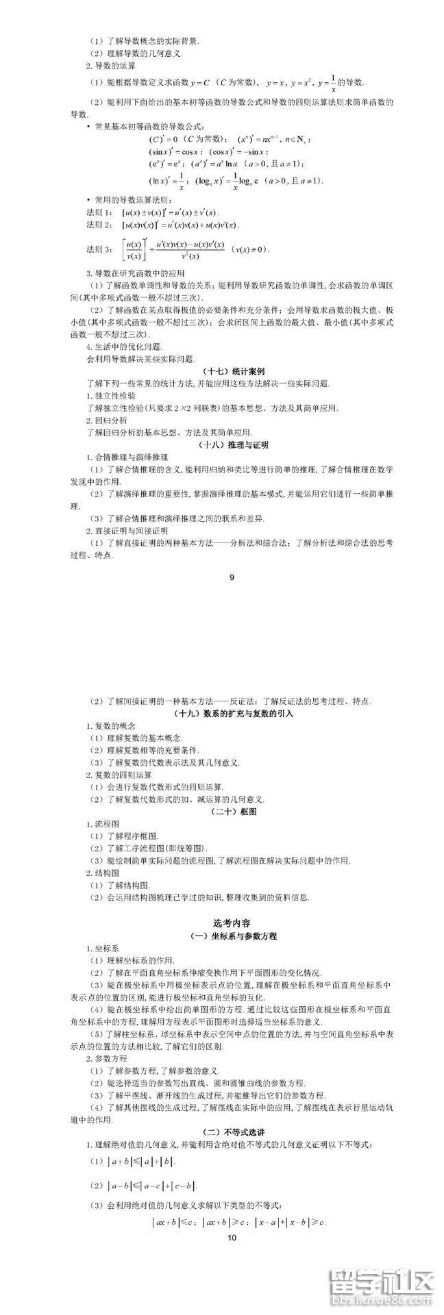
2019年高考文科数学大纲



小编精心为您推荐:
...
2019年高考数学大纲终于公布了,那么大纲公布怎么复习呢?小编为大家提供2019高考数学大纲公布后备考建议,一起来看看吧!
2019高考数学大纲公布后备考建议
重视基础考察,把握全面重点:学生复习时要在深刻理解和灵活应用上下功夫,以达到在综合题目中能迅速准确的认识,判断和应用的目的,仔细研究历年考题,并将其与教材内容进行对比、梳理、总结,一定会对考试成绩的提高起到积极的作用。
加强知识贯穿联系,重视知识网络建设:复习时一定要加强部分知识的纵向联系和横向联系,从本质上抓住这些联系,注重知识网络的交汇处题目的训练,学会将同一知识体系的内容进行整合,建立条理化的知识结构,构建良好的学习模型。
培养数学应用意识,增强阅读能力:面对不同的题型要有不同的解题方法,高考试题一般由多个知识点构成,只有具备了一定的数学理解能力才能运算准确、表达清楚、推理严密,才能完整、准确地解答。学生要加强数学应用意识的培养,加大解决应用问题的训练,培养自己的数学理解能力,培养解决实际问题的能力。
积极备考,加强实战演练:高考不仅是知识与能力的较量,还是数学素养、数学习惯、心理素质的比拼。学生要在日常加强演练,提高实战能力,合理分配时间,规范作答,应具备好的应试心态,以积极心态备考,以平和的心态考试。
小编精心为您推荐:
2019年1月份高考数学大纲公布了,小编为大家提供2019高考文科数学大纲,一起来复习一下吧!希望你能对照大纲进行有针对地复习!
2019高考文科数学大纲






小编精心为您推荐:
2019年高考数学高考已公布,小编为大家提供2019高考理科数学大纲,请大家了解好大纲的详细内容后复习,希望大家都能顺利备考!
2019高考理科数学大纲






小编精心为您推荐:
出国留学高考网为大家提供2018年高考数学大纲(理科),更多高考资讯请关注我们网站的更新!
2018年高考数学大纲(理科)


小编精心为您推荐:
出国留学高考网为大家提供2018高考数学大纲(文科),更多高考资讯请关注我们网站的更新!
2018高考数学大纲(文科)


小编精心为您推荐:
出国留学高考网为大家提供2018江苏高考数学大纲修订内容,更多高考资讯请关注我们网站的更新!
2018江苏高考数学大纲修订内容
数学
1.在考试内容及要求部分,个别表述进行微调。在“掌握”的能力要求描述中,删去“或较为困难的”。
2.典型题示例进行调整。选用5道2017年江苏卷试题,其中填空题、解答题各替换2题,附加题部分替换1题,考查的知识点及题量保持稳定。
2019年江苏省高考考查科目调整内容根据普通高等学校招生全国统一考试大纲,结合我省实际情况,从2019年起,江苏省高考语文、数学、物理三个科目的考试内容将作相应的调整。
1.语文
论述类文本和实用类文本均作为必考内容。
2.数学
删去“几何证明选讲”,其余3个选考模块不变,由“4选2”改为“3选2”。
3.物理
原选考“3-5”列为必考,其余2个选考模块不变,由“3选2”改为“2选1”。
由考试内容调整引起的试卷结构调整,将会提前告知。
小编精心为您推荐:
出国留学网高考网为大家提供2017江苏高考数学大纲修订内容,更多高考资讯请关注我们网站的更新!
2017江苏高考数学大纲修订内容
数 学
1.在“突出数学基础知识、基本技能、基本思想方法的考查”部分,强调基础知识和主干知识的重要性。关于创新意识的考查要求以及关于“了解”“理解”的描述,参照考试大纲作了适当微调。
2.典型题示例进行调整。新增近两年江苏高考试题。引导中学教师和广大考生重视考试说明中的每一个考点,踏踏实实开展教学工作。
小编精心为您推荐:
...高考数学大纲推荐访问