出国留学网专题频道高考考生报名栏目,提供与高考考生报名相关的所有资讯,希望我们所做的能让您感到满意!
10-16
高考报名频道为大家提供2019广西高考考生报名登记表填报说明,请大家仔细查看!更多高考资讯请关注我们网站的更新!
2019广西高考考生报名登记表填报说明
考生在登录网站进行报名时,应仔细阅读并按照本填表说明进行填报。考生可先在纸质《考生报名登记表》上将有关内容填写好后,再上网填报。填写时请看清内容及代码,认真填报,具体要求如下:
一、考生基本信息版块
该版块由考生填报,并对信息真实性负责,其中姓名、性别、民族、身份证号、有效居民身份证住址信息以有效居民身份证导出信息为准。
●姓名(必填):用汉字书写,填写在方框内,从左到右每字一格,中间不留空格。实际填报时,可在GBK汉字库的范围内录入,分隔符严格使用“· ”。所有在系统中无法输入的生僻字,使用全部字母大写的汉语拼音代替。
●性别(必填):参照方格后的代码表,在方格内填入相应性别的一位代码,并在方格后对应的性别代码上打“√”确认。

10 九三学社社员 11 台盟盟员 12无党派民主人士
13 群众
该项默认缺省为“13群众”。
●婚否:已婚考生单选项,在方格内填入“1”,并在方格后打“√”确认。该项默认缺省为未婚(“0.否”),未婚考生不必填写此项。
●身份证号码(必填):必须准确填写个人18位身份证号码,未办理身份证或未换领18位号码身份证的考生,需向户籍所在派出所查询本人的18位身份证号码,将号码按顺序填入方格内。18位身份证号码带有自校验功能,请务必准确填写。
●有效居民身份证住址信息(必填):填写地址须与本人有效身份证上的地址完全一致。
●相片(必填):必须是近期正面(头像居中)免冠相片(可见双耳、双眉),不佩戴头饰,不化浓妆;佩戴眼镜者,眼镜不能反光;白色背景彩照;请穿着有衣领的服装照相,避免穿吊带或领口较大的衣服。上传相片格式要求:jpg格式(高640*宽480像素),小于120K大于50K。上传时报名系统会进行相片合规性检验。
●统考选考科目(必填):指考生的选考科目,在方格内填入相应考试科目的一位代码,并在方格后对应考试科目的代码上打“√”确认。2019年我区采用“ 3+小综合”科目设置。“3”是指语文、数学(分文、理)、外语3门科目,是每个考生的必考科目;“小综合”是指“文科综合”和“理科综合”。“文科综合”是指政治、历史、地理3门科目的综合;“理科综合”是物理、化学、生物3门科目的综合。文史类、艺术文类考生考语文、数学(文)、外语和文科综合,填报志愿时文史类考生可选报文史类的所有专业;理工类、体育类、艺术理类考生考语文、数学(理)、外语和理...
08-22
您要参加云南省2018年的成人高考吗?那么来跟小编一起看看《云南2018年成人高考考生报名须知》吧!希望您能有所收获!祝您取得好成绩!
云南2018年成人高考考生报名须知
各位成人高考考生,你们好!
欢迎报名参加2018年云南省各类成人高校招生考试。在报名前,请各位考生仔细阅读以下内容,并在以后的报名、考试中认真履行。
1、云南省招生考试院只通过唯一官网“云南省招考频道(www.ynzs.cn)”和“云南省招考频道官方微信公众号(www-ynzk-cn)”发布2018年云南省成人高考的相关政策和信息。报考考生请在云南省招生考试院指定的网址查看和报名,谨防上当。
2、我省2018年各类成人高校招生考试的报名工作只在“云南省招考频道”(www.ynzs.cn)云南省招生考试院唯一的官网上进行。考生必须本人在网上注册报名,并由本人在规定时间内亲自到网上注册时选定的确认点进行确认。考生报名注册后,不要将用户名和密码透露给他人和任何办学机构,以防因密码泄漏而造成信息被篡改和录取通知书被办学机构截留。不要找任何报名代办点报名及确认,谨防上当。我省成人高校招生考试报名费100元,考试用书《思想道德修养与法律基础》25元,此外无其他收费。
3、2018年成考网上报名时间从9月1日开始,9月3日开始在网上所选确认点进行现场确认,9月9日18∶00截止。报名前请考生认真详细阅读《云南省2018年成人高等学校、成人中等专业学校招生考生网上报名实施办法》,并在报名过程中认真遵照执行。
4、报考各类成人高校的考生一定要认真阅读自己所报类别的招生简章,了解各学校的办学条件及要求,有疑问请及时与学校联系(2018年云南省成人高校招生院校咨询及违规举报联系方式)。报考前详细了解照顾条件,确认时必须携带所要求的证件原件、复印件和证明材料,任何照顾手续过后一律不予补办。
5、考生报名时必须提供本人二代身份证原件并进行二代身份证读卡验证,正确填写二代身份证号码(军人必须填写有效身份证件号),无身份证者,不予报名。如身份证号码出错,将会影响考生在教育部进行电子注册,导致考生不能领取毕业证。务必请考生认真准确填写本人身份证号。
6、考生报名时必须填写真实的姓名、联系电话、工作单位和通信地址,以免影响本人的录取和录取通知书投寄。如通信地址和联系电话填写办学机构导致录取通知书被办学机构截留及省招考院无法联系考生,一切后果由考生本人自负。
7、考生本人必须亲自到确认点照像采集照片,任何确认点不得扫描照片,扫描照片一律无效。任何确认点如违规操作,将取消确认点资格。
8、任何经批准的确认点只能为考生提供成考报名确认服务,不允许擅自收取省招考院规定以外的任何费用,不允许代替考生填报志愿和擅自更改考生的志愿。考生的通信地址和联系电话必须填写考生本人的,不得将考生通信地址和联系电话填写为办学机构地址和电话。
9、报考专科起点升本科的考生,必须提供国民教育系列高等学校或高等教育自学考试机构颁发的专科毕业证或专科以上毕业证书原件及复印件。经教育部验证,如果专科毕业证书或专科以上毕业证书编号与教育部数据不符合,教育部不予电子注册,考生将被清退,取消其录取资格。提供不符合教育部规定或虚假的毕业证书的考生,一旦被清退,一切后果...
11-17
出国留学高考网为大家提供四川射洪县公安局启动2018高考考生报名资格审查,更多高考资讯请关注我们网站的更新!
四川射洪县公安局启动2018高考考生报名资格审查
为确保四川省2018年普通高考考生报名资格审查工作顺利进行,推动普通高考工作全面铺开,2017年11月14日,遂宁市公安局召开了普通高考报名资格审查工作电视电话会议。射洪县公安局党委委员、副局长谢成炀、县教育局相关部门负责人在射洪县公安局五楼会议室参加了视频会议。
会上,市教育局招委胡主任安排部署了2018年全市普通高考考试报名资格审查工作。市公安局党委委员、副局长乔永革就该项工作重点强调,高度重视普通高考考生报名资格审查工作,突出重点,严格审查把关,与教委相互配合,做实做细高考考生报名资格审查工作,严把报考资格审查关,真正从报考源头上防范招生考试舞弊行为,确保遂宁市普通高校招生工作顺利进行。
会后,谢成炀副局长要求,时间紧、任务重、要求高。国保大队、治安大队及各乡镇派出所要协同配合,严格对全县6000余名高考考生资格进行逐一审查,发现信息不符的,要及时纠错,确保高考考生信息的高度准确,确保按时高质量完成射洪县高考考生资格审核和纠错工作。
小编精心为您推荐:
2017年的成人高考报名即将开始,出国留学网为大家提供“2017年宁夏成人高考考生报名要求”供广大考生参考,希望可以帮到广大考生,更多资讯请关注我们网站的更新。
2017年宁夏成人高考考生报名要求
符合下列条件的中国公民可以报名:
(一)遵守中华人民共和国宪法和法律。
(二)国家承认学历的各类高、中等学校在校生以外的从业人员和社会其他人员。
(三)身体健康,生活能自理,不影响所报专业学习。
(四)报考高起本或高起专的考生应具有高中毕业文化程度。报考专升本的考生必须是已取得经教育部审定核准的国民教育系列高等学校、高等教育自学考试机构颁发的专科毕业证书、本科结业证书或以上证书的人员。
(五)报考成人高校医学门类专业的考生应具备以下条件:
1.报考临床医学、口腔医学、预防医学、中医学等临床类专业的人员,应当取得省级卫生行政部门颁发的相应类别的执业助理医师及以上资格证书或取得国家认可的普通中专相应专业学历;或者县级及以上卫生行政部门颁发的乡村医生执业证书并具有中专学历或中专水平证书。
2.报考护理学专业的人员应当取得省级卫生行政部门颁发的执业护士证书。
3.报考医学门类其他专业的人员应当是从事卫生、医药行业工作的在职专业技术人员。
4. 考生报考的专业原则上应与所从事的专业对口。
对于不具备上述条件且要求报考医学门类专业的考生,毕业后所获得的医学成人高等教育学历文凭将不能作为参加执业医师、执业护士考试的依据。
出国留学网成人高考频道提醒考生关注成人高考报名、成人高考招生、成人高考考试等信息:
06-14
出国留学网为大家提供“2018年青海高考考生报名有关事项”供广大考生参考,更多资讯请关注我们网站的更新!
参加2018年普通高考的考生(包括省内在校生、往届生、省外就读考生),务必于2017年8月15日前办理好个人居民身份证。
★ 我省2018年高考报名工作拟从2017年8月中旬开始进行。届时全省将实行网上报名,并利用居民身份证读卡器现场采集考生信息。
★ 没有办理居民身份证、仅持有临时居民身份证或者居民身份证信息无法读取的考生,将会影响正常报考,由此造成的后果由考生本人负责。
★ 居民身份证是高考报名、考试、录取、报到的重要身份证明,务必妥善保管,不得弯折或靠近强电磁场,防止芯片信息损坏。
发布人:青海招考信息管理
猜你喜欢:
| 2017年高考热点 | |
2017年全国各省高考成绩查询入口汇总![]() | |
10-31
出国留学网高考网为大家提供2017山东高考考生报名资格审查,更多高考资讯请关注我们网站的更新!
2017山东高考考生报名资格审查
市招生考试机构可根据本地实际制定报名资格审查的实施细则或办法。县招办负责报名考生的资格审查工作。市招生考试机构负责督促检查和指导工作。各市要加大对各类考生学籍审查力度,尤其要防止非应届毕业的高中段在校生和普通高校在校生变换身份报考。要加大对职业中专、职业高中、普通中专、成人中专、技工学校等中等学校应届、往届毕业生的学籍、学历审查力度,严防不符合条件学生报名。资格审查工作要按照《教育部办公厅公安部办公厅关于做好普通高校招生全国统一考试考生报名资格审查工作的通知》(教学厅〔2005〕13号)要求,加强对考生户籍的审查,对非我省户籍考生,要严格执行相关政策规定。
春季高考技能拔尖人才考生,获技能大赛奖项的须交验获奖证书及应届毕业生证明;具有高级工及以上职业资格并获得县级及以上劳动模范或同等荣誉称号的交验高级工职业资格证、劳模证件(同等荣誉称号必须是文件规定享受劳动模范待遇的)。
《中华人民共和国刑法修正案(九)》已于2015年11月1日施行,考试作弊纳入刑法适用范围,考试作弊行为将受到更为严厉的处罚。各地要加强对考生的诚信教育和警示教育,从根源上消除考生作弊念头,防止舞弊行为的发生。
小编精心为您推荐:
2017山东高考报名系统:http://www.sdzk.cn/wsbm/
山东省2017年普通高等学校招生报名通知
10-22
出国留学高考网为大家提供广西高考考生报名登记表填报说明,更多高考资讯请关注我们网站的更新!
广西高考考生报名登记表填报说明 >>> 点击下载
《考生报名登记表》上所有内容将由专人采集录入到计算机系统中,因此填写要工整、规范,要保持整张表的清洁与平整。表中的文字内容请用楷体填写,方格内的数字不要触及方格边缘,以免无法识别。填写时表下桌面要平整、清洁,以防表格破损或弄脏,影响信息的可读性。看清内容及代码,小心填写,具体要求如下:
一、考生基本信息版块
该版块由考生填报,并对信息真实性负责,其中姓名、性别、民族、身份证号、第二代居民身份证住址信息以第二代居民身份证导出信息为准。
●姓名(必填):用汉字书写,填写在方框内,从左到右每字一格,中间不留空格。实际录入时,可以在GBK汉字库的范围内录入。所有在系统中无法输入的汉字,在录入时用两个半角问号(“??”)代替。
●性别(必填):参照方格后的代码表,在方格内填入相应性别的一位代码,并在方格后对应的性别代码上打“√”确认。
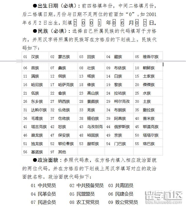
●出生日期(必填):前四格填年份,中间二格填月份,后二格填日期。月份与日期不足两位的前面补“0”。如1998年6月12日出生,则填1 9 9 8 年0 6 月1 2 日。
●民族(必填):选择自己所属民族的代码填写于方格内,并用汉字将所属的民族写在方格后的下划线上。民族代码如下:
出国留学网高考频道讯:2015年全省普通高招报名已结束,为确保考试公平公正,从源头严把高招考生报名资格,即日起至22日,报名考生信息须张榜公示,其间省、市、县(市、区)三级招生部门开通举报电话,复查确认考生高考报名资格。这是记者昨日从省招办获得的信息。
按照规定,2015年全省普通高招报名结束后,各地应分学校以班级为单位打印考生基本情况表,基本信息应包含考生的姓名、照片、身份证图像、民族、应往届类别等。考生基本情况表须由班主任和语文、数学、外语任课教师签字确认,一式两份,分别在学校和班级进行公示;在县(市、区)招办报名的考生的公示信息,由县(市、区)招办负责,在辖区各中学张榜公示,公示时间即日起至22日。公示期间,各地应公布省、市、县三级招办举报电话,其中,省招办举报电话为0371—68101503、68101523。公示期间,各级公布的举报电话要安排专人接听、记录,发现问题,必须及时查清,认真处理。公示期满后,由报名点负责人(中学校长或县级招办主任)分别签字确认。
省招办表示,全省报名信息汇总后,还将与高校学籍管理部门集中进行核对,经查实确属高校在校生报名的,要通知所在高校严肃处理,直至开除其高校学籍。对于同等学力报考的,应深入了解并切实查清考生接受教育经历,严防弄虚作假。
小编精心为您推荐:
...04-12
临近高考,出国留学网(www.liuxue86.com )高考频道特为广大考生整理了2013年江西省九江高考考生报名人数的相关信息,感谢您对我们网站的支持!
据了解,今年江西省高考实行分类考试。考生可以选择单报本科、本科兼报高职(专科)和单报高职(专科)。
这三种选择有什么区别?胡科长告诉记者,单报高职(专科)考生的考试科目为语数英+信息技术和通用技术,可以根据自己的成绩选填合适的高职(专科)学校;本科兼报高职(专科)考生的考试科目为语数英+文科综合/理科综合+信息技术和通用技术,如果成绩不太理想,上本科很难,则可以减去文科综合/理科综合的分数,选择填报高职(专科)学校;单报本科考生的考试科目为语数英+文科综合/理科综合,由于单报本科的考生成绩一般相对较好,以语文、数学、外语三门课程的总分也能达到高职(专科)分数线,所以也可以选择填报高职(专科)志愿。
记者了解到,今年九江市共有31083人报名参加高考,其中单报本科的人数最多,有19190人,本科兼报高职(专科)的考生有10140人,单报专科的人数只有1753人。
相关推荐:
03-04
从省招考委获悉,今年四川省普通高考考生报名时间为3月4日至6日,报名采用网上报名、网上缴费及现场信息确认的方式,具体方案由各市(州)结合本地实际制定并公布。
省招考委规定,所有考生必须使用二代身份证,在正住户口所在的县(市、区)招办指定的报名点报名。县(市、区)招办和报名点审查考生的姓名、出生日期、族别、户籍等信息均以考生二代身份证为准。有条件的市(州)将进行指纹和二代身份证相结合的考生身份验证试点,考生报名时需签订《考生报名诚信承诺书》。2013年,四川省实施普通高中新课改的首届毕业生将参加高考,高中学业水平考试成绩和考生综合素质评价结果将计入考生的电子档案。
推荐阅读
| 艺术高考 |
高考考生报名推荐访问