出国留学网专题频道上海中考栏目,提供与上海中考相关的所有资讯,希望我们所做的能让您感到满意!
06-21
2022年上海市初中学业水平考试就要开始了,出国留学网小编为大家收集并整理出了“2022年上海中考成绩查询时间及入口”,仅供参考,祝愿小伙伴们都能考出理想的成绩!
2022年上海中考成绩查询时间及入口
2022年上海中考成绩查询及分数线公布时间调整至8月20日。
点击进入:2022年上海中考成绩查询时间及入口
8月20日:上海市教育考试院发布初中学业水平考试成绩、综合考查成绩和高中阶段学校招生各类最低投档控制分数线
8月21-22日:成绩复核申请
8月23日上午:成绩复核反馈
8月23日下午:上海市教育考试院公布高中学校自主招生正式录取名单;市教育考试院开通“名额分配到区”录取结果查询,公布各高中学校“名额分配到区”录取分数线;市教育考试院公布中职校自主招生录取各专业最低分数线(中本贯通、五年一贯制和中高职贯通),开通中职校自主招生录取结果查询;市教育考试院公布民办高中最低投档控制分数线
推荐阅读:
05-30
2022年上海市初中学业水平考试时间以及科目安排已经公布了,相信大家已经期待已久了!下面是由出国留学网编辑为大家整理的“2022上海中考时间及科目”,仅供参考,欢迎大家阅读本文。
2022上海中考时间及科目
根据本市疫情防控工作部署和市教委关于本学期的线下复学安排,现就2022年本市高中阶段学校考试招生工作日程调整如下:
一、2022年上海市初中学业水平考试调整至7月11-12日举行。各科目考试具体时间安排:

目前在籍在读的本市初二年级学生将于2022年9月24日(星期六)上午9:00-9:40,进行历史科目统一开卷笔试。
拓展阅读:中考前怎么调整焦虑心理
一、强化自信
不管你现在是成绩拔尖,还是跟别人有一定差距,千万别忘了每天都带着信心起床。不论个人情况怎样,每人都有自己的优势和不足,心理素质好,抗挫能力强,善于超水平发挥。不管怎样,在中考前夕,对于自己的缺点和不足不要过多自我责备,多忆自己的长处和潜力,激发自信心。
二、优化情绪
心理学认为,人的学习生活中,情绪扮演着十分重要的角色,它象染色剂,使人的学习生活染上各种各样的色彩。在迎考复习和中考中,要学会转移情绪,将自己的情绪调整到状态。在情绪紧张的时候,听听轻音乐,哼哼小调;或漫步户外;或与同学聊聊天。考场上可做做深呼吸、望望窗外。通过这些,调节了心理,优化了情绪。
三、自我减压
临考前降低心理预期目标,不要老想着一定要考上重点初中。要知道中考只是人生中的一个阶段并不是全部。只要以平常心对待考试,充分发挥了自己的水平就是胜利。以怎样的心态对待复习与考试,对进入状态关系很大。若把复习与考试看成一种挑战,会激发自己很快进入状态;把它看成一种锻炼,会以平和的心态投入;把它看成一次机会,会以积极的心态迎接。
推荐阅读:
05-25
上海市已经宣布本市2022年中考将延期举行了,那么大家对2022年上海中考的最新时间了解吗?下面是由出国留学网编辑为大家整理的“2022上海中考时间安排:7月11日-12日”,仅供参考,欢迎大家阅读本文。
2022上海中考时间安排:7月11日-12日
根据当前疫情防控形势,经慎重研究并报教育部同意,作如下调整:上海市中考延期至7月11日-12日举行。
拓展阅读:中考生最后一个月的学习方法
1、关键在平时要扎实地学好知识,通过形成知识网络建立起有效的知识体系,借助理解记忆、多感官记忆,采取及时复习、分散复习、系统复习等方式调动复习的积极性,巩固所学的知识,建立起有效的检索体系,在需要运用知识的时候能准确、及时地提取出来。
2、充足的睡眠是使大脑保持良好学习状态的必要条件。剥夺睡眠使大脑过度疲劳,会产生对学习的厌倦感,导致心理饱和。如果自己感到疲倦了,最好马上休息几分钟。在学习中也应多增加几次休息,一般来说一小时内应有一次约10分钟左右的休息时间。
3、将注意力由外界转向自身,尽量避免和他人过分比较。梳理目前的成绩情况,思考哪些科目还有提升的空间,这些科目如果可以提升,需要在哪种类型的题目上下足功夫。通过自我梳理,找到突破口。
4、中考生要做好时间规划,珍惜每一天的时间。每天不求多,只是夯实某个学科,做份试题,多记住几个单词。
推荐阅读:
<...
05-10
2022年中考临近,那么大家对今年中考语文作文有没有做过预测呢?下面是由出国留学网编辑为大家整理的“2022上海中考作文题目预测及范文”,仅供参考,欢迎大家阅读本文。
2022上海中考作文题目预测及范文
请以“走过寒冷的日子”为题,写一篇文章。
要求:(1)紧扣主题,内容具体充实;(2)有真情实感;(3)文体不限(诗歌、戏剧除外);(4)不少于600字;(5)文中请回避与你相关的人名、校名、地名。
范文:走过寒冷的日子
“总是会突然遇到一些温暖,让我愿意付出所有。”
一生,遇见许许多多的人,也曾遇到有趣的灵魂,却都不及灿烂九月里你的笑颜如花。那年,我们都还带着岁月的青涩,你说:这么有缘分的话,不如以后也一起吧。为了这句不知真心还是玩笑的话,原本厌学的我也开始朝着你的光芒靠近。无数个挑灯夜读的日子里,也会迷茫,也会徘徊,可只要一想到你啊,眼前的路就变得十分明晰,目标不就是那个能与你并肩而战的位置吗?
“一直走,到欢声驱散愁容,到心中郁郁葱葱。”
无数个点滴日子的相伴,友情已深入骨髓。“既见君子,云胡不喜?”原来真的有那么一个人,自带太阳的光芒,可以驱散你的一切悲伤和难过。像菟丝花般,我贪婪汲取你所有的温暖。久而久之,内心便也生出了与你相似的乐观和勇敢。后来,每当有人说我开朗时,我便骄傲的念出你的名字。因为有了想要守护的人,所以才要学着不惧怕黑暗啊。
“并不是所有的道路,要达到目的,也许只为无限风光,也不是所有的爱,都非要占有。”
为了年少不喑世事的一句戏言,我竟坚持到了如今,到底是你太美好,惊艳了时光,还是你太温暖,温柔了岁月,我不得而知。你一切的一切,于我来说,都是寒冷冬夜里的火烛,激励我不断前进。也许经年之后,我们并非风光无限,可只要你还在我身边,还愿意陪毫无形象的大笑,还愿意与我谈论离谱荒唐的想象,便足矣。
所有的遇见都是人生最温暖的相伴,是一程,也是一生。余秋雨有句话,我十分喜欢“你的过去我来不及,你的未来我奉陪到底。”我时常畅想,两个白发苍苍,牙齿掉光的老太太勾肩搭背的走在街上,像小孩子一样嬉戏打闹,说着旁人不懂的语句,也许别人看到会笑骂一句疯子,但我想,这便是最温暖的遇见了。
感谢温暖的你盛装莅临我的青春,愿嘈杂尘世中,亲爱的你安好如初,别让岁月偷走了你的温柔,别让时光消散了你的温暖。
推荐阅读:
05-07
上海市教育考试院发布了最新关于中高考的资讯,上海市2022年中考、高考将延期举行。下面是由出国留学网编辑为大家整理的“2022上海中考高考延期举行”,仅供参考,欢迎大家阅读本文。
2022上海中考高考延期举行
根据当前疫情防控形势,经慎重研究并报教育部同意,决定作如下调整:
上海市秋季高考统考延期至7月7日至9日举行;
高中学业水平等级性考试延期至6月18日至19日举行;
中考延期至7月11日至12日举行,取消初中理化实验考试、外语听说测试,相关成绩以满分计入学生中考总成绩。
拓展阅读:高考考生守则及注意事项
一、考生须诚信考试,遵守考场规则和考试纪律,并自觉服从监考老师和其他考试工作人员管理,不得以任何理由妨碍监考老师等考试工作人员履行职责,不得扰乱考场及其他考试工作地点的秩序。
二、考生凭《准考证》和《身份证》,按规定时问参加考试,考生迟到15分钟不准进入考场,考试开始30分钟后,考生方可交卷离开考场。
三、考生严禁携带任何通讯工具(如手机及其它无线接收、传送设备等)进入考场。
四、考生须按座位号对号入座,并将自己的《准考证》和《身份证》放在考桌左上角的座位号旁,以便考试工作人员查对。
五、考生在考场内不准交头接耳、左顾右盼、打手势、做暗号,不准夹带、旁窥、抄袭或有意让他人抄袭,不准传抄或交换考试材料,不准将试卷、答题卡、草稿纸带出考场。
六、考生只准用蓝色和黑色碳素笔、钢笔、圆珠笔在笔试答题纸上答题,用其他颜色的墨水和笔进行答题或做在笔试试题上和草稿纸上视为无效。
七、考试终了信号发出后,考生须立即停止作答,按顺序整理自己的试卷、答题卡和草稿纸,待监考员老师清点无误后,依次退出考场。
八、考生在考试过程中如不遵守考场纪律,不服从考试工作人员管理,有违纪违规行为,按教育部《国家教育考试违规处理办法》(教育部33号令)中相关规定进行处罚。
推荐阅读:
05-07
2022年上海市初中学业水平考试将延期举行了,让我们一起来了解一下考试资讯吧!下面是由出国留学网编辑为大家整理的“2022上海中考延期举行”,仅供参考,欢迎大家阅读本文。
2022上海中考延期举行
根据当前疫情防控形势,经慎重研究并报教育部同意,决定作如下调整:
上海市秋季高考统考延期至7月7日至9日举行;
高中学业水平等级性考试延期至6月18日至19日举行;
中考延期至7月11日至12日举行,取消初中理化实验考试、外语听说测试,相关成绩以满分计入学生中考总成绩。
拓展阅读:中考前一个月如何复习
复习语文学科的学习都在于平常的积累,中考前可以了解一下社会热点,结合作文思考一下是非常有必要。
数学复习可以把错题本翻出来,好好看看,再做一做那些曾经错过的题目。看看自己是否已经掌握。
物理化学复习可以看看基本的概念,定义,公式,尤其是化学方程式,都要好好复习,把基础知识弄懂。
英语学科的语感特别重要,记忆没有掌握的单词,朗读重要的语段,阅读理解要每天练习。
思品复习要回归课本,梳理知识,尽可能的熟悉教材,背诵重点章节,重要内容。
复习历史可以把重大的历史事件重新记忆,找出他们之间的内在联系,遗忘的地方要及时补上,做好考试的准备。
推荐阅读:
01-25
如今中考变得越来越重要,那么上海中考时间是怎么安排的?下面是由出国留学网编辑为大家整理的“2022年上海中考时间是如何安排的 中考需要注意什么”,仅供参考,欢迎大家阅读本文。
2022上半年上海中招考试时间一览表
1.中考报名:12月底1月初;
2.一模考试:各区时间不一样,大致是在1月上中旬;
3.中招政策发布:3月中旬;
4.艺体特长生招生计划发布:3月底4月初;
5.贯通、中职提前批招生方案及计划公布:4月中下旬;
6.二模考试:各区时间不一样,大致在4月-5月初;
7.中考体育测试:4月1日-5月10日;
8.各类招生计划发布:4月底5月初;
9.中考网上咨询:4月底5月初;
10.文艺体育特长生、体育特长生拟录取名单公示:5月中下旬;
11.中考志愿填报:5月底前;
12.理化实验操作、英语听说测试:5月中下旬;
13.文化课、初三道法、初二历史考试时间:6月第三周周六周末(预计)。
中考考场注意事项
1.不得携带规定以外的物品进入考场或者未放在指定位置;
2.须在规定的座位参加考试;考试开始信号发出前及考试结束信号发出后禁止答题;
3.在考试过程中不得旁窥、交头接耳、互打暗号或者手势;
4.不得在考场内喧哗、吸烟或者实施其他影响考场秩序的行为;
5.未经考试工作人员同意在考试过程中不得擅自离开考场。
拓展阅读:中考多少分能上高中
一般情况下,中考成绩达到400分以上就能选择普通高中或者各种职校,由于每个地区的中考分数及考生水平层次不同,要参考你所在城市的中考分数线设置标准。
高中和大学一样,有几个类型的高中,有普通高中和重点高中,还有职高。至于你能考上什么高中取决于你们当地的高中录取分数线,中考分数普遍都是比较高的,一般情况下,只要学习态度端正,达到500分的中考成绩并不是难事。
另外,中考成绩没一分基本上就会拉开几百人甚至几千人的排名,也就是说中考600分可以上一所重点高中,中考500分可以上一所比较一般的普通高中,那么对于中考成绩只有400分的考生说可以选择普通高中或者各种职校,由于每个地区的中考分数及考生水平层次不同,即使同一省份的不同市区和地区在分数线的设置上也是会有很大差异的,因此不同的中考成绩可以上什么高中要参考你所在城市的中考分数线设置标准。
推荐阅读:
...07-20
各地的中考已经进入了尾声,现在正是录取时间安排的公布时间,考生们一定要密切进行关注。下面就是出国留学网小编为大家带来的2021上海中考录取时间安排已公布,欢迎阅读。
2021上海中考录取时间安排
7月19日18:00
1.市教育考试院公布高中阶段各类学校最低投档控制分数线
2.市教育考试院开通2021年上海市初中学业水平考试成绩查询通道
7月20日10:00至7月21日16:00
市教育考试院开通2021年上海市初中学业水平考试成绩复核申请通道
7月22日12:00至7月28日12:00
市教育考试院开通2021年上海市初中学业水平考试成绩复核结果查询通道
7月23日至7月25日
高中提前批(推荐生、自荐生)、高中国际课程班投档录取
7月26日至7月27日
中职校提前批(中本贯通、“五年一贯制”、中高职贯通、中职校自主招生)和随迁子女投档录取
7月27日10:00
市教育考试院公示高中提前批(推荐生、自荐生)正式录取考生名单
7月28日10:00
1. 市教育考试院公布中本贯通、“五年一贯制”和中高职贯通录取各专业最低分数线
2.市教育考试院开通中职校提前批(中本贯通、“五年一贯制”、中高职贯通、中职校自主招生)录取结果查询通道
3.市教育考试院公布中职校招收随迁子女的缺额计划及相应招生学校
4.市教育考试院开通随迁子女报考中职校录取结果查询通道
7月29日
各区招考机构公布零志愿录取、名额分配录取分数线
7月29日至8月7日
未被录取但参加考试的随迁子女携带报名信息表、准考证和有效身份证件等材料到有缺额的招生学校登记(建议事先查阅学校招生方案并联系学校),由学校择优录取
7月30日
市教育考试院公布各民办高中最低投档控制分数线
8月1日
各区招考机构公布本区高中招生学校录取分数线
8月1日至3日
各区招考机构进行统一批次一至十五志愿投档录取;特殊教育高中阶段学校统一批次志愿投档、录取
8月4日至8月8日
各区招考机构进行征求志愿录取,民办高中国际课程班进行补录取
8月13日至8月20日
所有高中招生学校发放录取通知书
8月23日前
所有中职学校发放录取通知书
推荐阅读:
07-20
上海的高中阶段学校录取的日程安排已经公布了,中考考生们要密切的关注具体的时间安排。下面就是出国留学网小编为大家带来的2021上海中考录取时间安排,欢迎阅读。
2021上海中考录取时间

拓展阅读:怎么知道自己被录取了呢
1、以官网查询结果为准
到当地中考指定官方网站查询,看自己被哪所学校录取。
2、以各高中公布名单为准。
公办普通高中学校公布本校录取名单,考生可咨询学校。
3、看录取日程安排
中考录取通知书的投送工作随每批次录取进程陆续进行。
中考通知书领取方式
一、传统邮寄型
一些地方的中考录取通知书还保持了传统的通过邮局邮寄的方式。
二、自己领取型
还有一些地方的中考录取通知书一般需要考生自己去录取高中领取。一般学生本人领取时须持准考证、中考成绩条。如果准考证丢失需要带上身份证。也可以他人代领,代领人须持领取人身份证或家庭户口本、考生准考证、中考成绩条。
三、自主打印型
有些中考录取通知书是需要考生在当地的招生考试网站上自主打印。具体的打印细则需要考生仔细阅读网站上的公告。
推荐阅读:
07-19
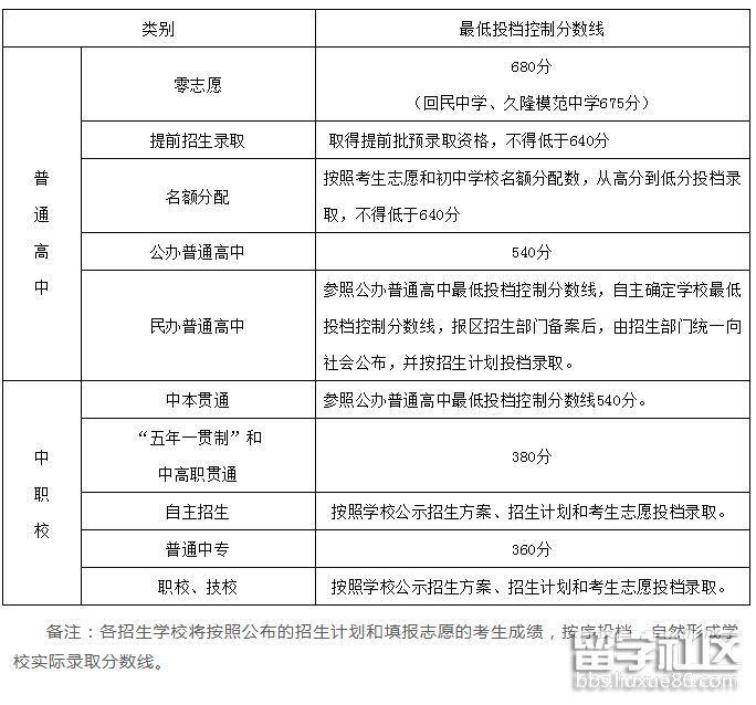
上海公布了高中阶段学校招生的最低投档分数线,中考考生们考来看看具体的分数线吧。以下就是出国留学网小编精心整理的上海中考录取分数线已公布2021,仅供参考。
2021年是本市依据《上海市进一步推进高中阶段学校考试招生制度改革实施意见》(沪教委规〔2018〕3号)全面实施初中学业水平考试的第一年,学业水平考试计分科目设语文、数学、外语、道德与法治、历史、体育与健身和综合测试,总分由原来的630分提高至750分。
2021年中招招生政策与往年相比没有变化。今年符合中招报名条件的人数约8万余人,与去年基本持平。高中阶段学校招生计划数略有增加。
今年初中学业水平考试命题坚持全面落实立德树人根本任务,命题在兼顾学科基础知识和基本技能考查同时,更加注重能力导向,适度增强试题的开放性,引导教学对学生创新思维和问题解决能力的培养,成绩分布合理,符合预期。
经市中招领导小组研究确定,现将2021年本市高中阶段学校招生最低投档控制分数线公布如下:

推荐阅读:
上海中考推荐访问