出国留学网专题频道东地区栏目,提供与东地区相关的所有资讯,希望我们所做的能让您感到满意!
09-30
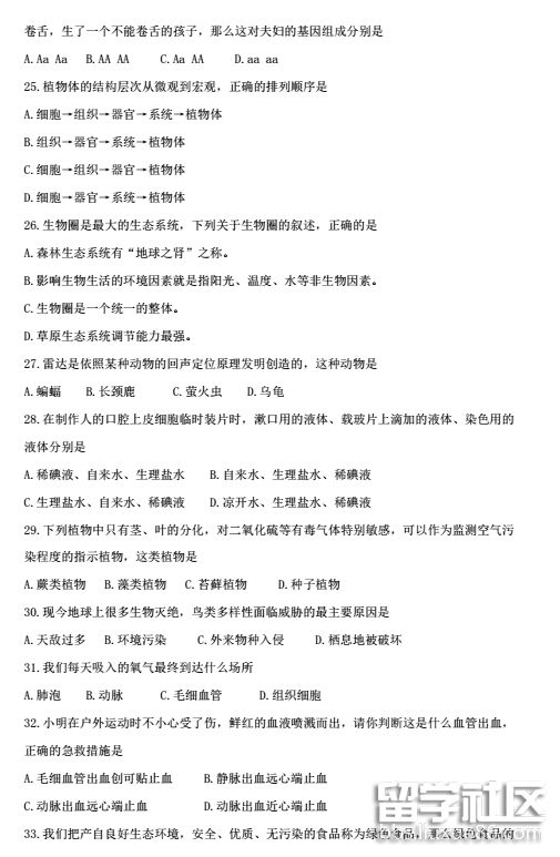
一年一度的中考已经完美落下帷幕,那么在刚刚过去的中考中你表现的怎么样呢?本网站中考栏目为您提供《2018年黑龙江龙东地区中考生物真题及答案》,希望帮助到您!
与东地区相关的中考生物
2018年中考已经落幕,下面是本网站中考栏目为广大考生提供的《2018年黑龙江龙东地区中考生物试题及答案》,欢迎阅读。祝您中考大捷!
与东地区相关的中考试题
2018年中考已经落下帷幕了,各位中考生肯定会关心自己考的怎样? 本网站中考栏目为大家首发《2018年黑龙江龙东地区中考生物试卷及答案》,祝广大2018年中考考生都能考上理想院校。
本网站中考栏目在这里为您带来了《2018年黑龙江龙东地区中考地理真题及答案》,希望能对广大考生有所帮助。祝大家取得优异的成绩!
与东地区相关的中考地理
中考结束时,本网站中考栏目为您带来了《2018年黑龙江龙东地区中考地理试题及答案》,希望能帮到您。祝您取得优异的成绩!更多多精彩尽在本网,敬请继续关注!
2018年中考结束了,考生们终于歇了一口气,本网站小编为您准备了《2018年黑龙江龙东地区中考地理试卷及答案》,一起来看一看具体详情吧。
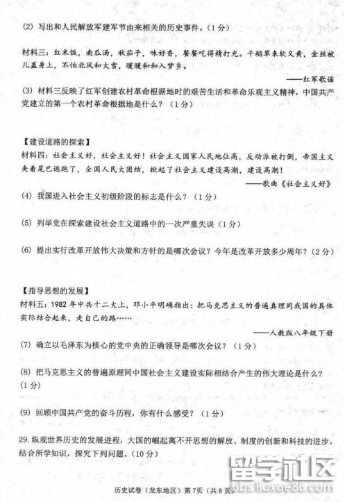
十年寒窗读书苦,无惧严寒酷与暑。功夫不负有心人,终于结束了中考这一战。小编祝你考试大捷,马到成功!本文《2018年黑龙江龙东地区中考历史真题及答案》详情请关注本网站中考栏目!
与东地区相关的中考历史
无论结果如何,中考过程中的成长收获值得你我珍藏。下面是本网站中考栏目为你整理的《2018年黑龙江龙东地区中考历史试题及答案》,希望对你有帮助!
愿你中考金榜题名。本网站中考栏目为你准备了《2018年黑龙江龙东地区中考历史试卷及答案》。更多中考资讯尽在本站!敬请关注!
本网站小编为你整理了《2018年黑龙江龙东地区中考政治真题及答案》,欢迎阅读。祝您取得有的的成绩,更多相关资讯敬请继续关注本网站更新!
与东地区相关的中考政治
东地区推荐访问
搜索更多内容
东地区相关推荐
编辑推荐
热点推荐