出国留学网专题频道中考历史知识点栏目,提供与中考历史知识点相关的所有资讯,希望我们所做的能让您感到满意!
小编精心为您收集整理了《2019年中考历史复习重点汇总》,希望给您带来帮助!更多精彩内容尽在本站,请持续关注。小编祝您考试取得自己理想的成绩哦!
| 2019年中考历史复习重点汇总 | |
| 1 | 2019年中考历史复习重点(1) |
| 2 | 2019年中考历史复习重点(2) |
| 3 | 2019年中考历史复习重点(3) |
| 4 | |
中考考试栏目小编为考生们整理了“2019年中考历史复习重点(9)”,希望能帮到大家,想了解更多考试资讯,请关注本网站的及时更新哦。祝您取得优异的成绩!



推荐阅读:
小编精心整理了《2019年中考历史复习重点(8)》,希望您能有所收获,祝考生们考试取得好成绩。更多关于中考的相关资讯,敬请关注本网及时的内容更新!



推荐阅读:
小编整理了《2019年中考历史复习重点(7)》,希望对您有帮助,祝考生们考试取得好成绩。若想了解更多中考考试的资讯的话,可以看看本网的更新哦!



推荐阅读:
中考考试栏目小编为您准备了《2019年中考历史复习重点(6)》,希望您能有所收获。更多有关中考考试的资讯敬请继续关注本网站更新!祝您取得满意的成绩!



推荐阅读:
小编为您带来《2019年中考历史复习重点(5)》,我们一起来看看吧!希望给您带来帮助!更多精彩内容尽在本网,请关注!衷心的祝愿您能顺利考入自己理想中的学校!
汉朝第一位皇帝汉高祖刘邦简介,汉高祖刘邦,(公元前256——前195年),字季,号沛公,谥号高皇帝,庙号高祖。沛郡丰邑中阳里(现属江苏省徐州市丰县)人氏。生于周赧王五十九年即公元前二五六年二月初八日。他在兄弟四人中排行第三。性情豁达大度,知人善任。公元前二一六年,时年三十一岁,为泗水亭长。
公元前二○九年壬辰岁九月,参加由陈吴,带领的起义,后加入楚国的阵营,趁另一位将军项羽,和秦的大军打拉锯战,没有秦国主力和他的军队对阵之余,第一个攻进秦国的首都咸阳,灭了秦朝,被楚霸王项羽封为汉王.并以蜀地为基地,和项羽展开了长达四年的楚汉之争.刘邦在文有张良,武有韩信,后方有萧何的辅助下,终于把项羽的军队包围在垓下设下十面埋伏,项羽突围不果,自杀于乌江边.刘邦消灭了项羽后,统一了中国。
公元前二○六年乙未岁称帝于洛阳,建立汉王朝,自此中华帝国在地理上再次统一,为以后的强大建立了基础.后迁都于长安(今西安市)在位十二年,卒于公元前一九五年丙午岁四月二十五日(甲辰日)。享年六十一岁,葬于陕西省西安咸阳县东,称长陵。妣吕雉,卒于公元前一七九年壬戌岁,葬于长安咸阳县东陵。
刘邦有几个儿子?
汉高祖刘邦原配夫人皇后吕雉,此外还有夫人戚氏、薄氏等众多的妃嫔。刘邦与她们共生育了8个儿子:庶长子刘肥(封齐王)、二子刘盈(即孝惠帝)、三子刘如意(封赵王)、四子刘恒(即文帝)、五子刘恢(封梁王)、六子刘友(封淮阳王)、七子刘长(封淮南王)、八子刘建(封燕王)。
刘邦立谁为太子?刘邦之后的皇帝是谁?
汉高祖刘邦的太子是刘盈(汉惠帝,西汉第二任皇帝)。刘邦共有8个儿子。刘盈是其次子,为刘邦与原配夫人吕雉(吕后)所生。刘盈生于秦始皇帝三十六年(公元前211年)。刘邦当上汉朝皇帝,就立刘盈为太子,这时的刘盈才九岁。
刘邦晚年宠爱戚夫人,欲立戚夫人所生的赵王如意为太子。汉高祖十二年,刘邦病重,自知不久于人世,打算换立太子。在一次宴会中,闻名遐迩的贤人“商山四皓”陪同着太子刘盈入席,换立之事罢休。刘邦很惊讶,觉得太子已经成熟了,再重立太子恐怕会导致政局混乱。此后,刘盈的太子地位基本稳定了。
刘邦无奈,召来戚夫人。刘邦让戚夫人跳楚舞,自己则借着酒意击筑高歌,遂作了首诗《鸿鹄歌》。在诗中,刘邦采用暗喻手法,表明自己对换立太子一事的无能为力。
刘邦的老婆是谁,汉高祖刘邦的后宫是什么样的?
根据《史记》,大概能够钩沉出如下几个:正宫皇后吕雉、最宠爱的戚姬、汉文帝的母亲薄姬,此外还有管夫人、赵子儿、故张敖美人、曹氏、万石君的姐姐等八人。
正宫是吕雉,后又宠妾戚懿,就是戚夫人,以及妾薄姬。
在刘邦的妻妾中,发奋图强终于位极人世者莫过于吕雉,落入地狱遭遇惨酷者莫过于戚懿。
刘邦晚年宠戚夫人,后来一直想废吕后的儿子改立戚夫人儿子赵王如意为太子。
刘邦死后,吕后施计毒死赵王如意,又毒害戚夫人,...
《2019年中考历史复习重点(4)》由本网站小编整理而出!希望给您带来帮助,更多相关中考考试的资讯敬请关注本网站更新!祝您前程似锦!顺利进入自己理想的院校哦!
汉朝的第五个皇帝,刘邦第4子:汉朝皇帝刘恒简介,汉文帝刘恒(前202年1月15日—前157年6月),汉代第五位皇帝,汉高祖中子,母薄姬,汉惠帝之庶弟。前196年刘邦镇压陈豨叛乱后,封刘恒为代王,其为人宽容平和,在政治上保持低调。高祖死后,吕后专权,诸吕掌握了朝廷军政大权。前180年,吕后一死,太尉周勃、丞相陈平等大臣把诸吕一网打尽,迎立代王刘恒入京为帝,是为汉文帝。汉文帝即位后,励精图治,兴修水利,衣着朴素,废除肉刑,使汉朝进入强盛安定的时期。当时百姓富裕,天下小康。汉文帝与其子汉景帝统治时期被合称为文景之治。汉文帝在位时,存在诸侯王国势力过大及匈奴入侵中原等问题。汉文帝对待诸侯王,采取以德服人的态度。道德方面,文帝亦曾经亲自为母亲薄氏尝药,深具孝心。前157年,六月己亥,汉文帝崩于长安未央宫,死后葬霸陵。
汉文帝刘恒人物简介
生于前203年腊月十一(1月15日),是汉朝的第五个皇帝,汉族,汉太祖刘邦第4子,汉惠帝刘盈弟,母薄姬。8岁被立为代王,曾有代王王后一位,代王王后生有四个儿子,在刘恒称皇帝后不久,这四个儿子相继去世。后有宠姬窦漪房窦美人。公元前180年吕后死,齐王刘襄兄弟兴兵伐吕,周勃、陈平见势亦响应,夷灭吕氏一族,史称“荡涤诸吕”,功臣派认为刘弘并非汉惠帝亲生子,又畏齐王势壮,贪代王势孤,于是拥立24岁的刘恒为皇帝即位。
刘恒登基后窦漪房儿子刘启被立为皇太子,窦漪房成为皇后。刘恒个人躬行节俭励精图治最终开创治世“文景之治”,公元前157年6月,汉文帝刘恒驾崩,在位23年,享年47岁。葬于霸陵。其庙号太宗,谥号孝文皇帝。也是《二十四孝》中亲尝汤药
有一次,汉文帝病了,身上流脓。邓通侍候汉文帝,每每把脓疮的脓血用嘴吮吸干净。文帝很感动,问邓通:“天下谁最爱我?”邓通回答:“当然是太子。”太子看望文帝,文帝指着脓疮,让他吸脓。皇太子面有难色,很不情愿。后来,太子听说邓通常为皇上吸脓,心里惭愧,同时怨恨邓通。文帝死后,皇太子即位,就是汉景帝。邓通被遣回家居。不久,有人告发邓通铸钱,并言此举危机国家金融政策,也就是危机皇权。邓通于是被逮下狱,最后真的在狱中贫饿而死。
后妃子女
代国王后
代王后名讳不详,乃刘恒之结发妻子,于代王登基前薨逝。
汉文帝刘恒的皇后
窦漪房窦皇后清河人氏
汉文帝刘恒的妃子
慎夫人、尹姬
汉文帝刘恒的儿子
代王刘恒与代王后育有嫡子四名。但皆于刘恒即位前陆续病逝。
皇嫡长子汉景帝刘启(窦皇后氏所生)
皇嫡次子梁孝王刘武(窦皇后窦氏所生)
皇三子代孝王刘参
皇四子梁怀王刘揖
汉文帝刘恒的女儿
皇嫡长女馆陶公主刘嫖(窦皇后窦氏所生)(窦皇后之女),嫁给堂邑侯(食邑1800户)陈午,所以又称堂邑公主,武帝时称窦太主。
皇次女绛邑公主,史书未留其名讳,嫁周...
要参加考试的同学们,小编为大家提供“2019年中考历史复习重点(3)”供您参考,本网站将实时更新更多相关中考考试的资讯,请不要错过。感谢大家浏览本页面!
西汉第八位皇帝:汉昭帝刘弗(前94年-前74年),原名刘弗陵,汉武帝少子,母为钩弋夫人,武帝崩后继位。即位后,刘弗陵因名字难避讳的缘故更名刘弗,“弗”字避讳“不”。刘弗陵继位时年仅八岁(古代按虚岁算),遵照武帝遗诏,由霍光辅政,在位13年,病死,终年21岁。葬于平陵(今陕西省咸阳市西北13里处)。年号有始元、元凤和元平。
汉武帝的下一位皇帝汉昭帝刘弗陵什么时候即位:
公元前87年,刘弗陵继位时年仅八岁(古代按虚岁算),为使百姓避讳容易,改名刘弗。史称汉昭帝。昭帝改名时间不详,另外,昭帝改名的说法见张晏在《汉书》中的注解。张晏在《汉书·武帝纪》中注曰:「昭帝也。后但名弗,以二名难讳故。」,此外荀悦在《汉书·昭帝纪》中注曰:「讳弗之字曰不。」虽未提到昭帝改名一事,但明确说明了只有“弗”字需要避讳,遇到就写成“不”字,也就是说“陵”字不是昭帝之名,是不需要避讳的。弗陵是双名,而“陵”字当时又是常用字,百姓经常用到,正如后来的汉宣帝刘病已改名刘询一样,为了使百姓避讳方便,登基后,皇帝名字一般不使用常用字。
汉昭帝的治理朝政的才能怎么样:
汉武帝是有眼光的,汉昭帝刘弗陵果然有乃父遗风,治理国家还是有声有色的,在处理和辅政大臣霍光的关系上,可以称得上君臣不相疑,是老臣和幼主成功合作的典范。后人评价说:“汉昭帝年十四,能察霍光之忠,知燕王上书之诈,诛桑弘羊、上官桀。高祖、文、景俱不如也。”
对父亲留给自己的辅政大臣,刘弗陵非常重视发挥他们的才能,遇事与他们商量,保持了大汉帝国的强盛。他曾经命令桑弘羊征召贤良文学召开了著名的盐铁会议,询问老百姓的疾苦。贤良文学力主罢盐铁、酒榷,均输官,历行节俭,刘弗陵听从了他们的建议,推选了休养生息的政策,有效地缓和了汉武帝末年的社会矛盾,促进了社会经济的发展。
汉昭帝刘弗陵的后妃
皇后:上官皇后,名凤儿。上官桀孙女,上官安之女,母霍氏为霍光女,上官皇后追尊其母为敬夫人。
妃嫔:周阳氏,《汉书·外戚传上·孝昭上官皇后》:“长主内周阳氏女,令配耦帝。”配耦:即配偶,婚配的意思。内[nà]古同“纳”,收入;接受。此句意为盖长公主做主将周阳氏的女子纳入宫,让其与帝婚配。联系《汉书·外戚传》上下文,应是上官安听说公主将周阳氏纳入宫,欲将女儿也送入宫,但是霍光不同意,于是上官安走了丁外人的路子:“听闻长主纳女子入后宫,安女容貌端正(后略)……”公主纳周阳氏入宫,并不一定是给昭帝当皇后,妃嫔也可以。上官皇后入宫和周阳氏入宫没有冲突,公主没有必要更不可能在上官入宫后将周阳氏之女送出宫,也没有史料证明二女只是择一,不管是史料还是常理来看,一人为后一人为妃嫔非常正常。
不过现存所有史料只记载到长公主本有意将周阳氏纳入昭帝后宫,至于后来周阳氏到底有没有入宫,是不是真的成为了昭帝妃子,没有任何史书明确记载。
除周阳氏外,从史书记载昌邑王刘贺“与孝昭皇帝宫人蒙(姓蒙或者叫蒙的宫女)等淫乱”“光欲后有子,因上侍疾医言,禁内后宫皆不得进,唯皇后颛寝(专寝)”等可以看出,昭帝...
同学们都准备好考试了吗?本文“2019年中考历史复习重点(2)”,跟着小编一起来了解一下吧。要相信只要自己有足够的实力,无论考什么都不会害怕!
汉朝第十一位皇帝:汉元帝刘奭(前74年―前33年),是汉宣帝刘询与嫡妻许平君生的儿子。他出生几个月后,其父即位做了皇帝。两年后,母亲许皇后被霍光妻霍显毒死。霍光死后,地节三年(前67年)四月,刘奭被立为太子。黄龙元年(前49年)十月,汉宣帝死后继位,在位16年,病死,谥号为元帝,庙号高宗。(后经过东汉光武帝删减后整个西汉只有四个皇帝有庙号,即太祖高帝刘邦,太宗文帝刘恒,世宗武帝刘彻,中宗宣帝刘询,并没有汉元帝)
西汉的历史,一般以宣、元之间为一界线,分为两个时期。宣帝是“中兴之主”,维持了西汉平稳发展的局面,但从元帝开始,西汉开始衰落,所谓“元、成、哀、平,一代不如一代”。
“柔仁好儒”的由来史家对元帝的定评是“柔仁好儒”。这个评语应是褒多于贬,至少是褒贬参半。现在看来,“柔”字用得恰切。元帝确实是一个性格柔弱、优柔寡断的人。至于“仁”字则要大打折扣。所谓“好儒”是真的,也是起了一定作用的,但最终只因好的是“俗儒”而功亏一篑。汉元帝也有男宠是宦官弘恭、石显。这两人都是少年时犯法,受宫刑后当了宦官,入侍宫廷。俩人长得都很俊美。元帝即位几年后,弘恭死去,石显继续受宠,为中书令,尊贵无比,势倾朝野,门人走狗遍天下。
大事年表
昭帝元平六年(公元前74年)1岁刘奭出生,曾皇孙刘病已入未央宫。
宣帝本始三年(公元前71年)4岁许后被毒杀,霍光女入宫为后。
宣帝地节三年(公元前67年)8岁刘奭被立为太子。
宣帝地节四年(公元前66年)9岁霍光灭族,宣帝亲政。
宣帝黄龙元年(公元前49年)26岁宣帝逝世,刘奭即位。
元帝初元二年(公元前47年)28岁立刘骜为太子。萧望之自杀。
元帝初元三年(公元前46年)29岁刘奭废除了公元前110年汉武帝设置的海南珠崖郡。
元帝永光二年(公元前42年)33岁刘奭派兵镇压了陕西羌人的叛乱。
元帝竟宁元年(公元前33年)42岁昭君出塞。元帝死于未央宫,葬渭陵。
在位年号
初元(5)公元前48—公元前44年
永光(5)公元前43—公元前39年
建昭(5)公元前38—公元前34年
竟宁(1)公元前33年
后妃子女
皇后
孝元皇后王政君,生汉成帝刘骜
妃嫔
傅昭仪傅瑶(另有一名傅子云),定陶太后,生平都公主、定陶恭王
冯昭仪冯媛,中山太后,生中山孝王
卫婕妤,生平阳公主
司马良娣(元帝未登基时薨)
男妃弘恭石显
儿子
汉成帝刘骜,母王皇后
定陶恭王刘康,母傅昭仪
中山孝王刘兴,母冯昭仪
女儿
平都公主,母傅昭仪
平阳公主,母卫婕妤昭君...
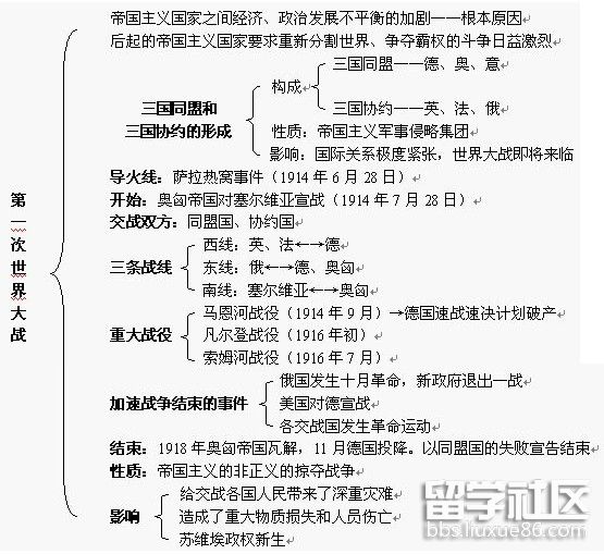
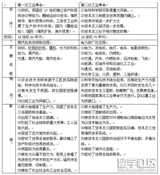
同学们准备好考试了么?小编为大家提供“2019年中考历史复习重点(1)”供广大考生参考,希望帮到您!更多中考考试资讯请关注我们网站的更新哦!祝同学们取得优异的成绩哦!
西汉第十四位皇帝汉平帝刘衎简介:刘衎(kàn),即汉平帝(公元前9年-公元6年2月4日),汉族,原名刘箕子,汉元帝之孙,汉成帝的侄子,汉哀帝的堂兄弟,中山王刘兴之子,母卫姬。刘欣于公元前1年8月15日病死后,王莽为便于弄权,不肯立年岁较长的君主。于9月17日迎立年仅9岁的刘衎为帝。次年改元元始。共在位6年,他不是被王莽毒死的,而是病死的。终年14岁,葬于康陵(今陕西省咸阳市西25里处)。
生平事迹
汉哀帝刘欣于公元前1年8月15日病死,其后,王莽于九月十七日迎立年仅九岁的刘衎为帝,次年(公元1年)改元“元始”。公元6年2月4日,刘衎心脏病复发,医治无效死亡,卒年14岁。
而《资治通鉴·卷三六》则记载汉平帝死于王莽的毒酒,属于讹传:“时帝(刘衎)春秋益壮,以卫后故,怨不悦。冬,十二月,莽因腊日上椒酒,置毒酒中。帝有疾,莽作策,请命于泰畤,愿以身代,藏策金滕,置于前殿,敕诸公勿敢言。丙午,帝崩于未央宫。大赦天下。莽令天下吏六百石以上皆服丧三年。奏尊孝成庙曰统宗;孝平庙曰元宗。敛孝平,加元服,葬康陵(今陕西省咸阳市西25里处)”。
他死后,追谥为“汉孝平皇帝”,史称汉平帝。
大事年表
公元前9年,刘衎出生,取名刘箕子。
公元前1年,刘衎即位,是为汉平帝。]
公元3年,刘衎娶王莽的长女王嬿(即后来的黄皇室主)为妻,并封她为皇后,所以,黄皇室主又被称为孝平王皇后、孝平皇后、孝平王后。
公元6年2月4日,刘衎病死。
使用年号
元寿(1),公元前1年即位,即位当年未改元,史家仍称为“元寿二年”。
元始(5),公元1年—公元5年。
西汉第十三位皇帝:汉孝哀皇帝刘欣(前25年-前1年),在位7年。刘欣是汉元帝庶孙,汉成帝弟定陶恭王刘康之子,母丁氏。
人物简介
汉哀帝刘欣(前25―前1年8月15日),字和,汉元帝庶孙,成帝侄,定陶恭王刘康之子。
生于成帝河平四年丙申(公元前25年)三月壬辰日。成帝阳朔二年(公元前23年),定陶恭王刘康病死,八月,年仅三岁的儿子刘欣继位定陶王。成帝无子,绥和元年(公元前8年)立侄子定陶王刘欣为皇太子,绥和二年(公元前7年)成帝病故,四月,十九岁的刘欣继帝位,次年改元建平,追其父定陶恭王为恭皇。曾用年号:建平、太初元将、元寿。此即历史上的又一著名昏君汉哀帝。元寿二年(公元前1年)早逝,葬于义陵,谥号“孝哀帝”。匈奴尊称“刘欣格尔”意为草原上的哥。
史称汉哀帝少年时原本不好声色,是个熟读经书、文辞博敏的有才之君,号称欣哥。汉哀帝刚即位时,是个想有一番做为的年轻皇帝。他从整肃王氏家族的势力中,总结了一些教训,认识到身为皇...
中考历史知识点推荐访问