出国留学网专题频道信息技术教师资格证面试真题栏目,提供与信息技术教师资格证面试真题相关的所有资讯,希望我们所做的能让您感到满意!
01-08
2017下半年教师资格证面试结束啦,考友们快来看看面试真题吧!出国留学网教师资格证考试网为您整理了《2017下半年小学信息技术教师资格证面试真题(第四批)》,希望对您有所帮助!祝各位面试成功!
2017下半年小学信息技术教师资格证面试真题(第四批)









01-08
2017下半年教师资格证面试结束啦,考友们快来看看面试真题吧!出国留学网教师资格证考试网为您整理了《2017下半年高中信息技术教师资格证面试真题(第四批)》,希望对您有所帮助!祝各位面试成功!
2017下半年高中信息技术教师资格证面试真题(第四批)







教师资格证考试栏目为您推荐:
2018年教师资格证报名>>>
01-08
2017下半年教师资格证面试结束啦,考友们快来看看面试真题吧!出国留学网教师资格证考试网为您整理了《2017下半年初中信息技术教师资格证面试真题(第四批)》,希望对您有所帮助!祝各位面试成功!
2017下半年初中信息技术教师资格证面试真题(第四批)







教师资格证考试栏目为您推荐:
2018年教师资格证报名>>>
01-08
2017下半年教师资格证面试结束啦,考友们快来看看面试真题吧!出国留学网教师资格证考试网为您整理了《2017下半年小学信息技术教师资格证面试真题(第三批)》,希望对您有所帮助!祝各位面试成功!
2017下半年小学信息技术教师资格证面试真题(第三批)
小学信息技术《访问网站》

二、考题解析
【教学过程】
(一)导入新课
任务驱动导入:
【教师】同学们请看大屏幕,谁能告诉老师这是什么啊?
【学生】狮子、老虎……
【教师】这是老师去动物园拍的照片,假如有的同学没去过动物园也想看这些动物的照片怎么办呢?
【学生】可以浏览网上的照片。
【教师】恩,这位同学回答的非常棒,那我们今天就来一起学习怎么在网上参观动物园吧。
(二)新课讲授
1.启动IE浏览器
【教师】我们上网都需要通过一个叫做浏览器的工具,这是系统自带的软件,有哪位同学知道在哪里嘛?
【学生】在桌面。
【教师】对,就是那个E的图标。有的时候我们在桌面上找不到了怎么办呢,我们可以打开开始——所有程序找到它哦。
2.地址栏输入网址
【教师】首先我们来认识一下浏览器页面包括什么?
【学生】标题栏、菜单栏、工具栏等
【教师】好,对浏览器有了一定的了解之后,我们来学习如何输入网址吧!
【教师】网址相当于网站的地址,所以需要在地址栏中输入动物园网站的地址。首先双击地址框中的空白处,这时候地址栏发生了什么变化?
【学生】框内文字会变成蓝底白字。
01-08
2017下半年教师资格证面试结束啦,考友们快来看看面试真题吧!出国留学网教师资格证考试网为您整理了《2017下半年高中信息技术教师资格证面试真题(第三批)》,希望对您有所帮助!祝各位面试成功!
2017下半年高中信息技术教师资格证面试真题(第三批)


二、考题解析
【教学过程】
(一)导入新课
创设情境导入法:
师:“同学们,刚刚过去是“双十一”掀起了全国人民的网购狂潮,相信不少同学肯定也参与其中了。网上购物给人们提供了很多的便利,已经成为当下的一种流行趋势。那同学们想想,是什么让我们足不出户就能在网上买到我们想要的东西呢?”
生:“各种购物网站的兴起,快递公司的发展壮大。”......
师:“没错。那以前为什么没有实现网上购物呢?”
生:“以前没有互联网。”
师:“对。那谁能说说,网上购物的狂潮根本是由什么来实现的呢?”
生:“信息”,“网络技术”等。(学生回答的七嘴八舌)
师“大家说的都非常好,准确的说是信息技术使网购得以实现。不光是网购,信息技术在我们的社会发展,科技进步和大家平常的生活和学习中的方方面面都起着举足轻重的作用。那什么是信息技术,它又经历了哪些阶段才发展到今天大家用到的信息技术?今天我们就一起来学习信息技术及其发展。”
(二)任务驱动,探究新知
任务一:教师引导,学生讨论,信息技术的概念。
PPT展示几张现代信息技术应用的图片,提出问题“什么是信息技术?”
让学生根据图片并联系自己的生活实际,以前后四人为小组进行3分钟讨论交流,请小组代表回答自己对信息技术的理解。
学生回答:信息技术就是应用信息的各...
01-08
2017下半年教师资格证面试结束啦,考友们快来看看面试真题吧!出国留学网教师资格证考试网为您整理了《2017下半年初中信息技术教师资格证面试真题(第三批)》,希望对您有所帮助!祝各位面试成功!
2017下半年初中信息技术教师资格证面试真题(第三批)


二、考题解析
【教学过程】
(一)导入新课、提出任务
采用温故知新的导入方法直接切题,指出本节课要学习的知识,提出任务:如何编写一个简单的分支程序。
师:同学们,我们在之前的课程中已经学习了,在VB程序设计中有3种基本的控制结构,有哪位同学还记得,给大家说一说?
生:顺序结构、分支结构和循环结构。
师:说的非常准确,证明你对这部分内容掌握得十分牢固。我们平时上网的时候,一些网站需要我们通过输入用户名和密码进行登录,这时如果密码正确,则可以正常登录,但若密码错误,则无法登录。同学们,如果要实现这样的功能,你会选择哪种结构呢?
生:分支结构。
师:没错,说的非常正确,说明你对分支结构的程序思想理解的很到位了。既然我们确定了程序的结构,那用VB程序应该如何编写呢?这就是我们今天要学习的内容——编一个简单的分支。
(二)新知探究、分析任务
通过之前的课程学习,学生已经了解分支结构的程序思想和常用的分支语句,请学生思考如下几个问题:
(1)要想完成验证密码的“登录”程序功能,窗口界面需要几个控件,这些控件用于实现哪些功能?
学生根据以往学习的知识和上网经历,总结出实现程序功能需要的控件:
一个文本框用于输入密码;两个按钮用于响应用户的操作,即“确定”和“退出”;两个标签用于提示用户输入密码和显示错误信息。
(2)当密码输入正确时,要在窗体上显示图片,可以用什么函数?
01-08
2017下半年教师资格证面试结束啦,考友们快来看看面试真题吧!出国留学网教师资格证考试网为您整理了《2017下半年小学信息技术教师资格证面试真题(第二批)》,希望对您有所帮助!祝各位面试成功!
2017下半年小学信息技术教师资格证面试真题(第二批)

二、考题解析
【教学过程】
(一)导入新课
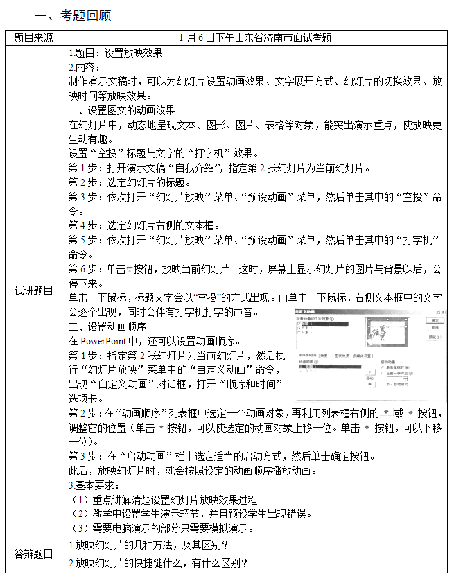
“同学们,我们班即将迎来一位新同学,为了让他快速的认识我们也为了让他方便的了解我们班级体和融入我们的班集体,那么现在就利用上节课我们学习的演示文稿软件制作一个既美观又动起来的“自我介绍”的ppt,那该如何去做呢?现在就学习今天的新知识设置放映效果。
(二)探究新知
1.布置任务
(1)每个人整理自己的信息(性格特征、生活习惯、兴趣爱好等),找几张自己的照片和自己参加的班级的活动。
(2)搜集好自己的信息之后,利用之前学习的知识将自己准备的资料做一个初步的静态的PPT。
(3)给大家展示一个老师制作的打算送给朋友的生日贺卡的动态的PPT,那同学们也来给我们的“自我介绍”的PPT设置一下放映的效果,按照我们之前的信息技术的小组给大家5分钟的时间进行小组讨论并设置图文的动画效果、设置动画顺序、设置幻灯片的切换效果。在这个过程中,我会巡场,及时的给予指导。
2.分析任务
(1)设置图文的动画效果:设置“空投”标题与文字的“打印机”效果。
步骤:选定标题----选菜单中的幻灯片放映----预设动画命令----空投。
选择文字----选菜单中的幻灯片放映----预设动画命令----打字机。
(2)设置动画顺序:按照自己喜欢的方式来设置幻灯片当中对象的播放次序。
步骤:选定所要操作的幻灯片----选菜单中的幻灯片放映----自定义动画命令。
3.作品展示
选几个小组代表来进行作品的展示,大家可以相互评价,给予建议。
...01-08
2017下半年教师资格证面试结束啦,考友们快来看看面试真题吧!出国留学网教师资格证考试网为您整理了《2017下半年高中信息技术教师资格证面试真题(第二批)》,希望对您有所帮助!祝各位面试成功!
2017下半年高中信息技术教师资格证面试真题(第二批)


二、考题解析
【教学过程】
(一)导入新课
老师:“同学们,我们学校里有一个机房里的电脑还没有连上网,现在学校想把这些电脑都连上网我们应该怎么连呢?”
同学:“可以像串糖葫芦一样把电脑一个一个连成一串的形式,也可以像穿手链一样把电脑连成一个环呢?”
老师:“同学们想想串糖葫芦和穿手链这种形式在网络中被称为什么?”
同学:“一种结构”
老师:“对,非常好,这位同学的总结能力非常强,其实在网络中这种形式被称为网络拓扑结构,接下来我们就学习一下网络拓扑结构。”
(二)新知探究
任务一:认识网络拓扑结构
首先老师先让学生自行浏览课本内容5分钟,时间到后,老师找同学回答什么是网络拓扑结构,有哪些网络拓扑结构。
老师:“同学们都浏览好了,那老师找一位同学先来回答一下什么是网络拓扑结构?”
同学:“网络拓扑结构是用来表示网络中各种设备的物理布局,特别是计算机的分布情况。”
老师:“回答很正确,这位同学对课本浏览很仔细。好,接下来找另一位同学回答一下都有哪些网络拓扑结构?”
同学:“有总线结构、环形结构、星型结构、网状结构。”
老师:“这位同学回答的很好,老师再给大家解释一下什么是网络拓扑结构:拓扑这个词来源于几何学,网络拓扑其实就是网络结构,网络拓扑结构是用传输媒体将网络中的设备进行互联,简而言之,就是用一种方式将网...
01-08
2017下半年教师资格证面试结束啦,考友们快来看看面试真题吧!出国留学网教师资格证考试网为您整理了《2017下半年初中信息技术教师资格证面试真题(第二批)》,希望对您有所帮助!祝各位面试成功!
2017下半年初中信息技术教师资格证面试真题(第二批)


二、考题解析
【教学过程】
环节一:导入新课
1.教师播放示例动画,激发学生的学习兴趣。
2.老师介绍,在动画中所有参与演出的对象都置于舞台上,云朵间相互覆盖或穿越,这就需要为对象设定不同的图层。
3.课件显示课题:《运用图层修饰图像》,并引入三原色和图层的作用。
环节二:新知探究
1.讲解光的三基色原理。红、绿、蓝光是光的三基色,三种基色相互独立,任何一种基色都不能用其他两种颜色合成。
2.布置任务:根据课本探究实践操作,探究光的三基色。教师引导学生充分理解图层混合模式中的滤色。
3.布置任务:请学生根据教材上机操作实践,制作彩色浮雕文字。
4.教师巡视全班,个别辅导,并将实践过程中出现的普遍问题进行集体点评。
(1)对学生实践操作的作品进行展示。
(2)让学生对自己的作品创作过程进行说明,并让其他学生进行点评。
(3)教师对学生作品进行鉴赏性说明。
环节三:巩固提高
根据之前学习的内容,完成巩固训练习题;
请学生随机设置一个要求的图层,并巩固本节课的知识点和操作要领。
环节四:小结作业
1.小结:简单小...
01-08
2017下半年教师资格证面试结束啦,考友们快来看看面试真题吧!出国留学网教师资格证考试网为您整理了《2017下半年小学信息技术教师资格证面试真题(第一批)》,希望对您有所帮助!祝各位面试成功!
2017下半年小学信息技术教师资格证面试真题(第一批)
小学信息技术《计算机的组成》

二、考题解析
【教学过程】
(一)导入新课
教师向学生展示计算机各组成部件的图片,提出如下的问题:
1.大家都知道这些计算机组成部件的名称吗?
2.这些计算机的组成部件在实际应用中有什么作用呢?
引出课题——计算机组成
(二)新课讲授
1.计算机的组成
通过图片展示,带领大家了解和熟悉计算机的组成。
学生通过自主探究和老师的讲解,认识了计算机的主要组成部件有显示器、音箱、话筒、鼠标、键盘和主机箱等。
教师要求同学熟记这些部件的名称,然后通过随机提问的方式,了解学生对知识的掌握情况。
学生通过老师随机地提问给出相应的答案。
2.计算机的功能和作用
教师要求学生首先阅读教材,然后通过实际演示,向学生展示计算机各组成部件的作用,最后让学生自己进行操作。
学生通过阅读教材学习了解到:
(1)主机箱是计算机的主要组成部分,它内部的电路相当于人的大脑。主机箱有立式和卧式两种,功能完全一样。
(2)显示器的外形与电视机很相像,计算机所做的工作一般都能通过它表现出来。
(3)键盘与鼠标用来操纵计算机。鼠标也叫鼠标器或滑鼠。
(4)话筒也叫传声器、麦克风,用来把声音送到计算机里。
信息技术教师资格证面试真题推荐访问