出国留学网专题频道动量守恒定律栏目,提供与动量守恒定律相关的所有资讯,希望我们所做的能让您感到满意!
动量守恒定律适用的条件是什么,适用范围又是什么?不知道的小伙伴看过来,下面由出国留学网小编为你精心准备了“动量守恒定律条件是什么”仅供参考,持续关注本站将可以持续获取更多的资讯!
动量守恒定律条件是什么
1、系统不受外力或者所受合外力为零。
2、系统所受合外力虽然不为零,但系统的内力远大于外力时,如碰撞、爆炸等现象中,系统的动量可看成近似守恒。
3、系统总的来看不符合以上条件的任意一条,则系统的总动量不守恒。但是若系统在某一方向上符合以上条件的任意一条,则系统在该方向上动量守恒。
守恒并不代表某种物理量恒定不变,而是某种物理量的增加量恒等于流入量(增加量为负代表减少,流入量为负代表流出)。增加量不等于流入量(比如增加量为正,流入量为0)代表不守恒(比如熵)。
动量守恒定律适用范围
(1)动量守恒定律是自然界中最重要最普遍的守恒定律之一,它既适用于宏观物体,也适用于微观粒子;既适用于低速运动物体,也适用于高速运动物体,它是一个实验规律,也可用牛顿第三定律和动量定理推导出来;
(2)动量守恒定律和能量守恒定律以及角动量守恒定律一起成为现代物理学中的三大基本守恒定律。最初它们是牛顿定律的推论,但后来发现它们的适用范围远远广于牛顿定律,是比牛顿定律更基础的物理规律,是时空性质的反映。其中,动量守恒定律由空间平移不变性推出,能量守恒定律由时间平移不变性推出,而角动量守恒定律则由空间的旋转对称性推出;
(3)相互间有作用力的物体系称为系统,系统内的物体可以是两个、三个或者更多,解决实际问题时要根据需要和求解问题的方便程度,合理地选择系统。
拓展阅读:动量定理定义
动量定理是动力学的普遍定理之一。内容为物体动量的增量等于它所受合外力的冲量即Ft=mΔv,即所有外力的冲量的矢量和。
其定义为:如果一个系统不受外力或所受外力的矢量和为零,那么这个系统的总动量保持不变,这个结论叫做动量守恒定律。动量守恒定律是自然界中最重要最普遍的守恒定律之一,它既适用于宏观物体,也适用于微观粒子;既适用于低速运动物体,也适用于高速运动物体。它是一个由实验观测总结的规律,也可用牛顿第二定律和运动学公式推导出来。
...
下面是高考栏目为你收集的高考物理:动量守恒定律应用,希望能帮你解决在此类题目中遇到的问题,更多内容请持续关注本网站。
高考物理:动量守恒定律应用
1.应用动量守恒定律的条件
(1) 系统不受外力或系统所受的合外力为零。
(2) 系统所受的合外力不为零,比系统内力小得多。
(3) 系统所受的合力不为零,在某个方向上的分量为零。
2.运用动量守恒定律解题的基本思路
(1) 确定研究对象并进行受力分析和过程分析;
(2) 确定系统动量在研究过程中是否守恒;
(3) 明确过程的初、末状态的系统动量;
(4) 选择正方向,根据动量守恒定律列方程。
3.动量守恒条件和机械能守恒条件的比较
(1) 守恒条件不同:系统动量守恒是系统不受外力或所受外力的矢量和为零;机械能守恒的条件是只有重力或弹簧弹力做功,重力或弹簧弹力以外的其他力不做功。
(2) 系统动量守恒时,机械能不一定守恒。
(3) 系统机械能守恒时,动量不一定守恒。
推荐阅读:
...
下面是本网为你收集的高考物理知识点:动量守恒定律详解,但愿能帮助你更好的理解此类题目,更多内容请持续关注本网站。
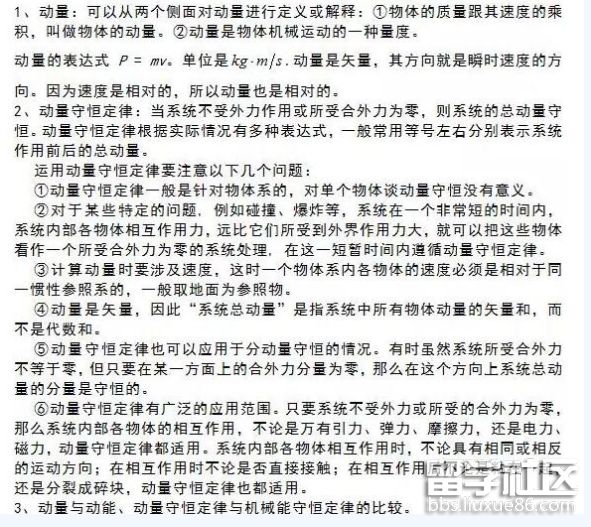
高考物理知识点:动量守恒定律
动量守恒定律
如果一个系统不受外力,或者所受外力的矢量和为零,这个系统的总动量保持不变.这就是动量守恒定律。
系统:当我们的研究的对象是两个或多个物体时,我们说着两个 物体组成了一个力学系统。
内力:两个物体属于一个系统内,那么他们之间的力叫做内力。
外力:系统以外的力叫做外力。
动量守恒定律表达式
(1) m1v1+m2v2=m1v′1+m2v′2,两个物体组成系统相互作用前后,动量保持不变。
(2) Δp1=-Δp2,相互作用的两物体组成的系统,两物体的动量变化量大小相等、方向相反。
(3) Δp=0,系统的动量变化量为零。
对动量守恒定律的理解
(1) 矢量性:只讨论物体相互作用前后速度方向都在同一条直线上的情况,这时要选取一个正方向,用正负号表示各矢量的方向。
(2) 瞬时性:动量是一个状态量,动量守恒指的是系统任一瞬时的动量恒定。
(3) 相对性:动量的大小与参考系的选取有关,一般以地面为参考系。
(4) 普适性:
①适用于两物体系统及多物体系统;
②适用于宏观物体以及微观物体;
③适用于低速情况及高速情况。
推荐阅读:
出国留学网为你整理了2018年高考物理考试知识点:动量与动量守恒定律,供你参考,更多资讯请及时关注本网站更新。
2018年高考物理知识点:动量与动量守恒定律

推荐阅读:
07-04
你还在为考试烦恼吗?你还在为如何提高分数苦恼吗?那就来出国留学网吧,小编为你整理了物理的知识点哦,欢迎广大考生前来学习,希望你能轻松过考!
一、主要内容
本章内容包括动量、冲量、反冲等基本概念和动量定理、动量守恒定律等基本规律。冲量是物体间相互作用一段时间的结果,动量是描述物体做机械运动时某一时刻的状态量,物体受到冲量作用的结果,将导致物体动量的变化。冲量和动量都是矢量,它们的加、减运算都遵守矢量的平行四边形法则。
二、基本方法
本章中所涉及到的基本方法主要是一维的矢量运算方法,其中包括动量定理的应用和动量守定律的应用,由于力和动量均为矢量。因此,在应用动理定理和动量守恒定律时要首先选取正方向,正规定的正方向一致的力或动量取正值,反之取负值而不能只关注力或动量数值的大小;另外,理论上讲,只有在系统所受合外力为零的情况下系统的动量才守恒,但对于某些具体的动量守恒定律应用过程中,若系统所受的外力远小于系统内部相互作用的内力,则也可视为系统的动量守恒,这是一种近似处理问题的方法。
三、错解分析
在本章知识应用的过程中,初学者常犯的错误主要表现在:只注意力或动量的数值大小,而忽视力和动量的方向性,造成应用动量定理和动量守恒定律一列方程就出错;对于动量守恒定律中各速度均为相对于地面的速度认识不清。对题目中所给出的速度值不加分析,盲目地套入公式,这也是一些学生常犯的错误。
本文“成人高考高起点物理2016年考点:动量守恒定律”由出国留学网成人高考网整理而出,希望考生们喜欢!
一、主要内容
本章内容包括动量、冲量、反冲等基本概念和动量定理、动量守恒定律等基本规律。冲量是物体间相互作用一段时间的结果,动量是描述物体做机械运动时某一时刻的状态量,物体受到冲量作用的结果,将导致物体动量的变化。冲量和动量都是矢量,它们的加、减运算都遵守矢量的平行四边形法则。
二、基本方法
本章中所涉及到的基本方法主要是一维的矢量运算方法,其中包括动量定理的应用和动量守定律的应用,由于力和动量均为矢量。因此,在应用动理定理和动量守恒定律时要首先选取正方向,正规定的正方向一致的力或动量取正值,反之取负值而不能只关注力或动量数值的大小;另外,理论上讲,只有在系统所受合外力为零的情况下系统的动量才守恒,但对于某些具体的动量守恒定律应用过程中,若系统所受的外力远小于系统内部相互作用的内力,则也可视为系统的动量守恒,这是一种近似处理问题的方法。
三、错解分析
在本章知识应用的过程中,初学者常犯的错误主要表现在:只注意力或动量的数值大小,而忽视力和动量的方向性,造成应用动量定理和动量守恒定律一列方程就出错;对于动量守恒定律中各速度均为相对于地面的速度认识不清。对题目中所给出的速度值不加分析,盲目地套入公式,这也是一些学生常犯的错误。
成人高考栏目推荐:
...
高中物理学习方法进入高中学习。物现课程是重要的学科之一,那么怎样才能学好高中物理呢? 要想学好理就要乐于观察善于观察、勤于动脑 ,观察演示实验,要目的明确,在做演示实验之前,老师往往会讲为什么要做这个实验,采用什么仪器,仪器如何放置,实验怎样做,希望同学们观察些什么。这些话都是很重要的,是我们观察的依据,我们都要听清楚,还要边听边思考,想一想将会得到什么结果。其实这些问题用VCM仿真实验就可以搞定了,用了VCM在电脑上就可以自己随意做实验,有些实际上不能做的实验,用VCM仿真实验都可以。更多有关2014高考理综的信息可登录出国留学网理综频道,欢迎收藏本站(CTRL+D即可收藏)!

| 2014试题库汇总 | ||
|---|---|---|
| 5年高考3年模拟汇总 | 每日一练(72套含答案) | 2014高考语言运用汇总 |
04-02
2013高考物理复习期间,考生应该应掌握实用的复习技巧。1.模型归类。做过一定量的物理题目之后,会发现很多题目其实思考方法是一样的,我们需要按物理模型进行分类,用一套方法解一类题目。2.观察生活。物理研究物体的运动规律,很多最基本的认识可以通过自己平时对生活的细致观察逐渐积累起来,而这些生活中的常识、现象会经常在题目中出现,丰富的生活经验会在你不经意间发挥作用。3.知识分层。通常进入高三后,老师一定会帮我们梳理知识结构,物理的知识不单纯是按板块分的,更重要是按层次分的。4、解题规范。高考越来越重视解题规范,体现在物理学科中就是文字说明。解一道题不是列出公式,得出答案就可以的,必须标明步骤,说明用的是什么定理,为什么能用这个定理,有时还需要说明物体在特殊时刻的特殊状态。这样既让老师一目了然,又有利于理清自己的思路,还方便检查,最重要的是能帮助我们在分步骤评分的评分标准中少丢几分。5.大胆猜想。物理题目常常是假想出的理想情况,几乎都可以用我们学过的知识来解释,所以当看到一道题目的背景很陌生时,就像今年高考物理的压轴题,不要慌了手脚。
03-20
2013高考物理复习期间,考生应该应掌握实用的复习技巧。1.模型归类。做过一定量的物理题目之后,会发现很多题目其实思考方法是一样的,我们需要按物理模型进行分类,用一套方法解一类题目。2.观察生活。物理研究物体的运动规律,很多最基本的认识可以通过自己平时对生活的细致观察逐渐积累起来,而这些生活中的常识、现象会经常在题目中出现,丰富的生活经验会在你不经意间发挥作用。3.知识分层。通常进入高三后,老师一定会帮我们梳理知识结构,物理的知识不单纯是按板块分的,更重要是按层次分的。4、解题规范。高考越来越重视解题规范,体现在物理学科中就是文字说明。解一道题不是列出公式,得出答案就可以的,必须标明步骤,说明用的是什么定理,为什么能用这个定理,有时还需要说明物体在特殊时刻的特殊状态。这样既让老师一目了然,又有利于理清自己的思路,还方便检查,最重要的是能帮助我们在分步骤评分的评分标准中少丢几分。5.大胆猜想。物理题目常常是假想出的理想情况,几乎都可以用我们学过的知识来解释,所以当看到一道题目的背景很陌生时,就像今年高考物理的压轴题,不要慌了手脚。
动量守恒定律推荐访问