出国留学网专题频道北京中考化学考试说明栏目,提供与北京中考化学考试说明相关的所有资讯,希望我们所做的能让您感到满意!
01-24
2019年北京中考化学考试说明有什么变化?小编为大家提供2019北京中考化学考试说明,一起来看看吧!希望大家提前做好考试准备!
2019北京中考化学考试说明

小编精心为您推荐:
...01-03
出国留学中考网为大家提供2018北京中考化学考试说明,更多中考化学复习资料请关注我们网站的更新!
2018北京中考化学考试说明
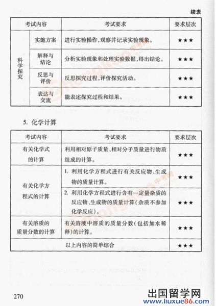
中考《考试说明》是中考命题的依据。2018年北京市中考实施新的方案,在原5科基础上增加4个学科,调整为科目选考形式,英语增加听说考试。除语文、数学、英语3科必考外,物理、生物(化学)、历史、地理、思想品德实行“五选三”选考。
化学:精简考试内容
化学《考试说明》调整试卷结构,精简考试内容,重组参考样题并减少其数量。
考试时间调整为与生物学科合场90分钟,试卷满分调整为45分。调整各知识组块的分值比例和题型,如“基本实验”与“实验原理分析”题型调整为“基本实验及其原理分析”题型,删除“物质组成和变化分析”题型。
双向细目表中的条目数从73条减至52条。除合并、删减原有重复内容外,又删减水的净化、金属锈蚀、化肥等内容。重组参考样题并减少其数量。
小编精心为您推荐:
...01-09
出国留学中考网为大家提供2017年北京中考化学考试说明,更多中考化学复习资料请关注我们网站的更新!
2017年北京中考化学考试说明
化学
精简考试内容 加强实验探究
化学《考试说明》适当减少考试内容,同时加强实验和实践类内容的考查,考试内容条目精简到70多条。依据《课程标准》,调整今年《考试说明》内容结构与课程标准中“课程内容”的主题顺序一致,即科学探究、身边的化学物质、物质构成的奥秘、物质的化学变化、化学与社会发展。
考试内容精简
在2016年《考试说明》内容调整的基础上,今年再次对考试内容进行合并、微调、删减。例如,将身边的化学物质中“空气”、“水和溶液”等部分条目合并、微调,删减“硬水和软水、结晶、合金”等一些非重点内容。“参考样题”中,删除实际应用定量分析题型,但是对化学方程式简单计算的考查仍旧保留,适当降低考查难度。去掉专门的计算题,让考生更多地感受科学的本质,增强对科学的理解。
实验探究分值增加
依据《课程标准》,将“化学基本实验与科学探究”修订为“科学探究”,并将原来的约22分增加到约26分,使初中化学教学关注实验探究,引导考生更多地关注用实验的手段研究物质性质,反思实验的科学方法,提高实践创新能力和科学探究素养。
修订背景
此次中考《考试说明》的修订,以教育部制定的《课程标准》为依据,适当参考现行教材和教学实际,体现北京特色。《考试说明》注重考查基础知识和基本技能;注重考查思维过程、思想方法;注重学以致用、用学科知识解决生活问题;注重科学阅读和人文阅读;语言表述贴近教学实际、学生思维方式和心理年龄特点。
新《考试说明》体现了五个“考出来”的命题指导思想,即把社会主义核心价值观考出来,把中华优秀传统文化考出来,把学生课堂学习考出来,把学生的基础、能力和9年的积累考出来,把从社会大课堂所学考出来。引导教学在夯实基础知识与基本技能的基础上,注重价值观教育,拓展教学资源的宽度和广度,提高学生的综合素质与能力。
新《考试说明》还体现了向2018年中考内容和形式改革的过渡,变化调整之处以考试研究和改革实践为基础,精简部分考试内容,替换了更能体现学科改革方向的参考样题。
修订过程中,贯彻以学生为中心、有利于学生发展的测评理念。面向全体学生,促进学生健康成长成才。让不同水平、不同层次的学生都能充分发挥,让考生在作答中获得成就感,而不是仅仅强调对优等生的区分选拔。考查学生9年而不仅仅是初三1年的学习积淀,对义务教育全学段的教育教学发挥导向作用。
小编精心为您推荐:
01-27
出国留学网中考网为大家提供2016北京中考化学考试说明汇总,更多中考化学复习资料请关注我们网站的更新!
| 2016北京中考化学考试说明汇总 | |
| 1 | 2016北京中考化学考试说明 |
| 2 | 北京2016年中考化学考试说明:考试范围 |
| 3 | |
01-27
01-27
01-27
出国留学网中考网为大家提供北京2016年中考化学考试说明:考试范围,更多中考化学复习资料请关注我们网站的更新!
北京2016年中考化学考试说明:考试范围









小编精心为您推荐:
出国留学网中考网为大家提供2016北京中考化学考试说明,更多中考化学复习资料请关注我们网站的更新!
2016北京中考化学考试说明
强调实验探究
今年中考,物理卷变化较大。物理将彻底取消填空题,实验探究题增至48分,比去年增加10分;计算题降低为6分,比去年减少2分;单选多选及科普文阅读分值与去年相当。试卷结构中,力学与声学、光学、热学、电学,所占比例分别为40%、10%、15%、35%。
物理新增“波长、频率和波速”以及“电磁波可以进行信息传递”两个考点。学而思中考研究中心物理老师陶皇帆预测,新增的电磁波考点,将成为科技文和实验探究题的大热门。
化学科目删除了“知道无机物可以分为氧化物、酸、碱、盐”“知道什么是元素”“知道常见酸、碱的腐蚀性”三个考点。据分析,考试中最难且最易丢分的部分依然是实验,预计试卷信息量较大。
小编精心为您推荐:
...北京中考化学考试说明推荐访问