出国留学网南京中考数学

出国留学网专题频道南京中考数学栏目,提供与南京中考数学相关的所有资讯,希望我们所做的能让您感到满意!

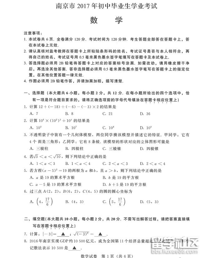
2017年南京中考数学真题及答案

 

  人若无志,与禽兽同类。出国留学网中考频道第一时间为您公布2017年南京中考数学真题及答案,希望对您有所帮助,欢迎您访问出国留学网查看更多中考资讯,了解最新信息请按CTRL F5刷新页面。更多南京中考分数线、南京中考成绩查询、南京中考志愿填报、南京中考录取查询信息等信息请关注我们网站的更新!


2017南京中考数学真题及答案发布入口

  2017南京中考数学试题及答案>>>点击查看

  以下是南京2017年全部科目的试题发布入口:

地区

2017南京中考数学真题及答案

 

  年轻人,不怕别人看不起,就怕自己不争气。出国留学网中考频道第一时间为您公布2017南京中考数学真题及答案,希望对您有所帮助,欢迎您访问出国留学网查看更多中考资讯,了解最新信息请按CTRL F5刷新页面。更多南京中考分数线、南京中考成绩查询、南京中考志愿填报、南京中考录取查询信息等信息请关注我们网站的更新!


2017南京中考数学真题及答案发布入口

  2017南京中考数学试题及答案>>>点击查看

  以下是南京2017年全部科目的试题发布入口:

地区<...

南京中考数学真题及答案2016

 

  努力,一切皆有可能。出国留学网中考频道第一时间为您提供南京中考数学真题及答案2016,帮助大家估分,欢迎您访问出国留学网浏览更多中考资讯,了解最新信息请按CTRL F5刷新页面。更多南京中考分数线、南京中考成绩查询、南京中考志愿填报、南京中考录取查询信息等信息请关注我们网站的更新!


2016南京数学中考真题及答案发布入口

  以下是南京2016年全部科目的试题发布入口:


 地区  中考试题  中考答案

2016年南京中考数学真题及答案

 

  书山有路勤为径、学海无涯苦作舟;海到无边天作岸、山登绝顶我为峰。出国留学网中考频道第一时间为您提供2016年南京中考数学真题及答案,帮助大家估分,欢迎您访问出国留学网查看更多中考资讯,了解最新信息请按CTRL F5刷新页面。更多南京中考分数线、南京中考成绩查询、南京中考志愿填报、南京中考录取查询信息等信息请关注我们网站的更新!


2016南京数学中考真题及答案发布入口

  以下是南京2016年全部科目的试题发布入口:


 地区  中考试题  中考答案

2016南京中考数学真题及答案

 

  挥洒今朝汗水、创造明日辉煌。出国留学网中考频道第一时间为您提供2016南京中考数学真题及答案,帮助大家估分,欢迎您访问出国留学网浏览更多中考资讯,了解最新信息请按CTRL F5刷新页面。更多南京中考分数线、南京中考成绩查询、南京中考志愿填报、南京中考录取查询信息等信息请关注我们网站的更新!


2016南京数学中考真题及答案发布入口

  以下是南京2016年全部科目的试题发布入口:


 地区  中考试题  中考答案

2015年江苏南京中考数学试题及答案(图片版)

 

  也许你太平凡,没有令粉蝶断魂的容颜;也许你太常见,没有昙花一现的娇艳;但你却默默伫立,无怨无悔;装点京华,月月年年。 出国留学网中考频道的小编会及时为广大考生提供:2015年江苏南京中考数学试题及答案,有需要的考生可以在考题公布后刷新本页面(按ctrl+F5),希望对大家有所帮助。

  点击下>>2015年江苏南京中考数学试题及答案



  小编精心为您推荐:

2015中考热点聚焦
中考时间 中考时间安排