出国留学网专题频道哈尔滨中考英语栏目,提供与哈尔滨中考英语相关的所有资讯,希望我们所做的能让您感到满意!
09-29
09-29
十磨百炼,铁杵成针;千淘万漉,沙尽金见。以下是由出国留学网中考频道编辑为您整理的 [2017年哈尔滨中考英语真题含答案],供您参考。





点击下载完整版>>> 黑龙江省哈尔滨市2017年中考英语试题(图片版,含答案)
2017年中考结束后您可能还会关注:
...
十磨百炼,铁杵成针;千淘万漉,沙尽金见。以下是由出国留学网中考频道编辑为您整理的 [哈尔滨中考英语2017年试题及答案],供您参考。





点击下载完整版>>> 黑龙江省哈尔滨市2017年中考英语试题(图片版,含答案)
2017年中考结束后您可能还会关注:
...
十磨百炼,铁杵成针;千淘万漉,沙尽金见。以下是由出国留学网中考频道编辑为您整理的 [哈尔滨中考英语2017年试卷及答案],供您参考。





点击下载完整版>>> 黑龙江省哈尔滨市2017年中考英语试题(图片版,含答案)
2017年中考结束后您可能还会关注:
...
十磨百炼,铁杵成针;千淘万漉,沙尽金见。以下是由出国留学网中考频道编辑为您整理的 [哈尔滨2017年中考英语真题及答案],供您参考。





点击下载完整版>>> 黑龙江省哈尔滨市2017年中考英语试题(图片版,含答案)
2017年中考结束后您可能还会关注:
...06-14
中考,有时候不仅仅是为了自己。出国留学网中考频道第一时间为您公布2017年哈尔滨中考英语真题及答案,希望对您有所帮助,欢迎您访问出国留学网浏览更多中考资讯,了解最新信息请按CTRL F5刷新页面。更多哈尔滨中考分数线、哈尔滨中考成绩查询、哈尔滨中考志愿填报、哈尔滨中考录取查询信息等信息请关注我们网站的更新!
| 2017哈尔滨中考英语真题及答案发布入口 |
以下是哈尔滨2017年全部科目的试题发布入口:
06-14
人不可有傲态,但不可无傲骨。出国留学网中考频道第一时间为您公布2017哈尔滨中考英语真题及答案,希望对您有所帮助,欢迎您访问出国留学网查看更多中考资讯,了解最新信息请按CTRL F5刷新页面。更多哈尔滨中考分数线、哈尔滨中考成绩查询、哈尔滨中考志愿填报、哈尔滨中考录取查询信息等信息请关注我们网站的更新!
| 2017哈尔滨中考英语真题及答案发布入口 |
以下是哈尔滨2017年全部科目的试题发布入口:
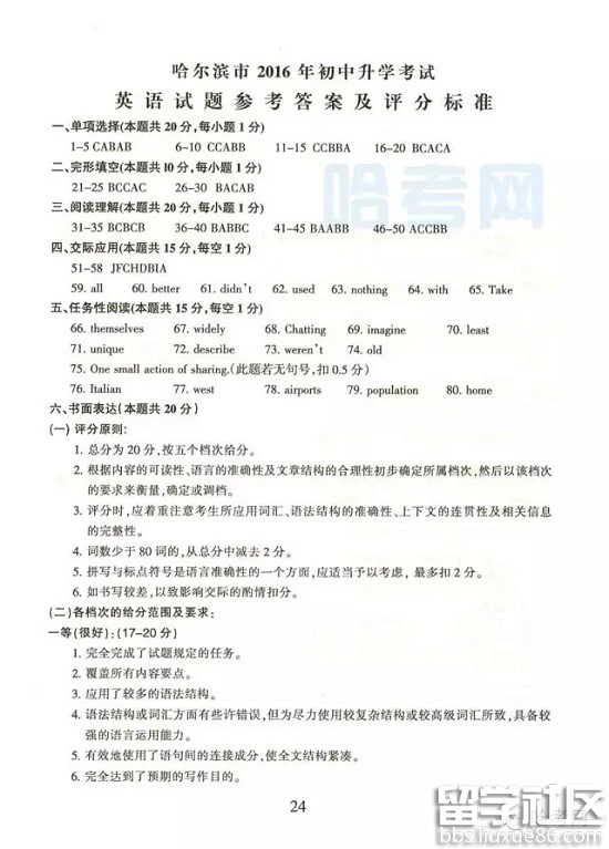
鹰击天风壮,鹏飞海浪春。 出国留学网中考频道的小编会及时为广大考生提供:2016哈尔滨中考英语试卷及答案,有需要的考生可以在考题公布后刷新本页面(按ctrl+F5),希望对大家有所帮助。
2016哈尔滨中考英语试卷及答案









年轻人,不怕别人看不起,就怕自己不争气。出国留学网中考频道第一时间为您公布哈尔滨中考英语真题及答案2016,希望对您有所帮助,欢迎您访问出国留学网查看更多中考资讯,了解最新信息请按CTRL F5刷新页面。更多哈尔滨中考分数线、哈尔滨中考成绩查询、哈尔滨中考志愿填报、哈尔滨中考录取查询信息等信息请关注我们网站的更新!
| 2016哈尔滨英语中考真题及答案发布入口 |
| 2016年哈尔滨中考真题及答案汇总 | ||
| 科目 | 2016中考真题及答案 | 查看详情 |
哈尔滨中考英语推荐访问