出国留学网专题频道大学盘点栏目,提供与大学盘点相关的所有资讯,希望我们所做的能让您感到满意!
马来西亚和泰国成了近两年越来越热门的留学目的地。泰国的留学费用低于马来西亚,这是不可忽略的优势。选择泰国留学就像是选择一个“潜力股”。泰国力图践行泰国4.0战略,并且引进境外高校资源,泰国的高校实力也将会在未来有着较大提升。接下来就跟着出国留学网小编来看下泰国最好的大学盘点!
1. 朱拉隆功大学(亚洲第50名)
位于泰国曼谷,是泰国最古老的大学,被尊为“全国最有威望的大学”,它在泰国的地位就相当于中国的北京大学一样。大学拥有19个学院、2个研究生学校、1个分校、11个研究所,是泰国最好的大学之一,所以通常吸引优等生。
2. 玛希隆大学(亚洲第58名)
稳定在泰国高校的前2名,始建于1888年,在医学、公共医疗卫生和自然科学领域享有盛誉,学校设有3个附属医院, 14个系,7个研究所,6个学院以及多个国际学术研究中心,是泰国最牛的大学之一。
3. 国立法政大学(亚洲排名97)
法政大学是泰国历史上第二所大学,是泰国现代高等文科教育的奠基者,1933年创立。可以说是泰国民主历史的丰碑,同时这所高等院校号称泰国总理的摇篮,在历史上17个总理中,有11位来自国立法政大学。
4. 清迈大学(亚洲第112名)
泰国北部第一高等学府,是全市唯一一所国立大学,主校区就在素贴山脚下,学校环境超级美,在本科阶段的科目涉及经济,工程,泰语。清迈大学是本科阶段唯一一个开设对外泰语的国立大学。
5. 农业大学(亚洲第149名)
泰国以农业立国,所以地位不言而喻,它成立于1943年,农林专业排到了世界的第29位,但是这个学校国际化程度很低,很少有中国学生。
6. 国王科技大学(亚洲第171名)
泰国顶尖科技大学,位于曼谷,由三所科技学院合并而成,因为专注于理工,科技研究,国际排名很高,连续3年进入泰晤士报排行榜前400位。
7. 孔敬大学(亚洲第178名)
建于1964年,是泰国最著名的公立大学之一,同时,它还是泰国的第一大院校,校园占地面积10000多亩,在校学生近4万人,是泰国东北部最大最权威的教育和科研领军机构。
8. 宋卡王子大学(亚洲第188名)
宋卡王子大学创建于1967年,位于泰国南部的宋卡省,40多年来已成为泰国南部地区规模最大,声誉最好的重点高等院校,提供了广泛的各类专业教程和各种层次的学历教育。
9. 先皇技术学院(亚洲第261-270名)
创立于1960年,是泰国重点技术与科学大学之一,学校名由拉玛九世国王赐赐,学 校名字取自拉玛四世国王。建成了以工为主,理、工、农、建、教为辅的教育体制。
10. 素罗娜丽科技大学(亚洲第301-350名)
坐落于泰国东北的呵叻市。这所大学于1990年7月27日创校,并于1993年正式运作。素科大取名自呵叻市的历史巾帼英雄素...
01-27
马来西亚作为一个留学费用低廉,采取的又是英国教育制度的国家,不管是中小学生还是大学生都很喜欢留学马来西亚,但是大部分同学面临着选校的困扰,所以下面出国留学网就为大家这里了2022马来西亚留学优势中学与大学。
一、马来西亚留学优势中学
1、花园国际学校
花园国际学校成立于1951年,校址在吉隆坡湖滨公园内,国际学校总部位于吉隆坡满家乐,其学前教育中心座落在斯里哈达玛斯镇,并在彭亨州关丹设有2间分校,有来自超过60个国家约2100名学生就读于这些校园内。教学模式为英国和威尔士教学课程,学校提供学前、小学及中学课程。小学课程采用国际通用的IPC学制;中学课程则以英国模式为准,再调整迎合国际化需求,指导学生考取IGCSE、平等国际承认的文凭。
2、莱仕国际学校
NEXUS国际学校是马来西亚的教育集团之一泰莱教育集团(马来西亚五私立教育机构评定)成员学校之一,提供从幼儿园到高中的一系列与世界教育体制接轨的高素质教育,分别在新加坡和马来西亚有自己独立的校园。位于马来西亚吉隆坡布城(马来西亚新行政首都)的Nexus国际学校布城校区NexusInternational School Putrajaya(NISP),创办于2008年,是布城的第一所国际学校,提供从幼儿园和中小学课程,由拥有60年教育管理经验的花园国际学校管理运营。
3、吉隆坡国际学校
吉隆坡国际学校创立于1965年,经过数十年的经营及发展,吉隆坡国际学校于1992年在美拉华蒂设立了新校园,容纳初级班(学前及小学)学生;而中级班的校园则保留在安邦再也,并持续扩建。目前该校拥有来自超过60个国家约1650名学生。从3岁起的学前教育至高中文凭,吉隆坡国际学校提供美国学制的课程予学生。高中毕业后,学生可以报考国际文凭(IB),或美国制的进阶先修班课程,两者都有助将来晋身各国大学深造。
二、马来西亚留学优势大学
1、马来亚大学QS排名:65
马来亚大学是马来西亚首屈一指的公立研究型综合大学,公立大学第一,坐落于首都吉隆坡是全马历史最悠久的高等教育学府,尤以文理学科和医学著称,有许多学科领域享有世界级的声誉。
2、马来西亚博特拉大学QS排名:143
马来西亚博特拉大学位于马来西亚雪兰莪州沙登地区,始建于 1931 年,是马来西亚著名研究型综合大学,在校师生约 3 万人,主校区占地 1103 公顷,距吉隆坡市中心仅 25 公里。
3、泰莱大学QS排名:332
泰莱大学创立于1969年,是马来西亚历史悠久及最杰出的私立大学,享有崇高的信誉。它拥有三十多年的卓越教学经验,向以优良的学术传统著称。学院一贯秉承的信念,就是为本区域提供最高素质的高等教育。
三、马来西亚留学优势
1、留学环境好
马来西亚素有“亚洲魅力所在”的美誉,国土虽小,国力却十分强盛,年人均国民收入高。...
12-16
美国作为世界性的教育强国,有多所世界知名的私立院校(哈佛、耶鲁、麻理等),优秀的教学质量和开放的多元文化都让世界各地的学生心生向往。那么美国私立大学留学有什么额要求?美国有哪些私立大学呢?出国留学网为你解答。
一、美国私立大学留学要求
1、课程和成绩
学生在大学预科班的成绩仍然是大学录取决定中最重要的因素。
私立大学寻找的学生是:
完成核心学术要求;
选择更有挑战性的课程,即使他们的分数可能比他们在低水平课程上的成绩略低;
参加一些大学预科或大学水平的课程(如AP®),并表现出色;
用四年的时间学习一门世界性的语言,这证明了学术纪律和挑战。
2、班级排名
尽管许多大学仍在评估班级排名,但由于许多私立和宗教学校取消了学生排名,班级排名的重要性已经下降。
3、考试成绩
标准化考试成绩在许多大学仍然很重要。像SAT和SAT科目考试,或ACT,允许大学比较来自全国各地的学生。
4、论文
个人陈述和论文既是对写作能力的衡量,也是了解每个学生背景的窗口。招生人员希望从学生自己的话中听到一种原创的声音。对于一篇成功的文章,鼓励学生快速切入主题,并通过具体的例子使他们的写作个性化。
5、辅导员和老师的推荐信
在一些美国好的私立大学,辅导员和教师推荐的强有力的学校支持比以往任何时候都更加重要。这些建议应该是非常具体的,不仅要描述每个学生对学习的热爱,还要描述学生证明他们可以学习的方式:可以是增加课堂体验、挑战自己、尝试原始项目等。
6、课外活动
课外活动的证据对录取过程很重要,参与的深度比广度更令人印象深刻。
二、美国私立大学盘点
1、哈佛大学
哈佛大学(Harvard University),简称“哈佛”,坐落于美国马萨诸塞州波士顿都市区剑桥市,是一所享誉世界的私立研究型大学,是著名的常春藤盟校成员。
2、宾夕法尼亚大学
宾夕法尼亚大学(University of Pennsylvania ),简称宾大(UPenn),位于宾夕法尼亚州的费城,是一所全球顶尖的私立研究型大学,著名的八所常春藤盟校之一,北美顶尖大学学术联盟美国大学协会)的十四所创始成员校之一。
3、耶鲁大学
耶鲁大学(Yale University),简称“耶鲁(Yale)”,是一所坐落于美国康涅狄格州纽黑文的世界著名私立研究型大学。
4、普林斯顿大学
普林斯顿大学(Princeton University),是世界著名私立研究型大学,位于美国新泽西州的普林斯顿市,是八所常春藤盟校之一。
5、哥伦比亚大学
哥伦比亚大学(Columbia University),正式名称为纽约市哥伦比亚大学(Columbia University in the City of New York),简称为哥...
12-07
阿尔伯塔省是加拿大草原三省之一,也是全加拿大成长最快速的省份,人口平均年龄最年轻,并拥有较高的整体教育水平。下面出国留学网为大家介绍加拿大阿尔伯塔省留学生活与大学。
一、阿尔伯塔省留学生活
1. 值得一提的历史文化阿尔伯塔省深受殖民历史的影响,完成了从第一民族到牧场的转变。这段历史的证据也是遍布了全省的各个角落,这也是其成为研究加拿大甚至北美历史文化的一个伟大的探索点。阿尔伯塔省的名字是以维多利亚女王的第四个女儿阿尔伯塔公主命名,顿时很有皇家风范。
2. 充满活力的城市
卡尔加里是一个年轻而且友好的城市,不只在阿尔伯塔省,甚至在全加拿大来说都是最年轻的城市。卡尔加里的平均年龄是36岁,其中有41%的人口年龄在20-44岁之间。
如果你想找一个充满活力的城市,那么卡尔加里一定是不二选择。除此之外,埃德蒙顿和莱斯布里奇等也是令人兴奋的城市,这里有大量的音乐,体育运动,精彩的夜生活,还有数不清的节假日。
3. 气温
按加拿大整体的温度来说,阿尔伯塔省的确是加拿大几个偏冷的省份之一。尤其是冬天,会下很多雪,有时候会持续几个月,这也促进了雪上运动的发展,喜欢下雪的小伙伴有福音了。
虽然冬天比较冷而且时间较长,但阿尔伯塔省有一个特殊优势,拥有Chinook winds,这会使这里的冬天不那么漫长。风从太平洋吹来,这股温暖的风可以迅速缓解寒冷,使得温度从零下上升到10-20度,所以,在寒冷中会时常看到这样诡异的一幕:穿着短裤在雪中奔跑..
4. 医疗保险
人人都知道加拿大拥有完善的医疗保险制度,其中尤其以阿尔伯塔省的医疗政策对中国留学生最有爱。在这里,留学生也可以获得阿尔伯塔省医疗保险计划(AHCIP)的资格。AHCIP计划是由公共支持,覆盖了阿尔伯塔省居民几乎所有必要的保险。
如果你有学习许可,并且计划在阿尔伯塔省生活12个月以上,就可以以留学生身份申请。这也就意味着,在阿尔伯塔学习期间如果生病了,或是需要什么其他服务,根本不用担心自己是否支付得起。
二、阿尔伯塔省留学大学
1、阿尔伯塔大学
在埃德蒙顿的阿尔伯塔大学是加拿大U15大学联盟的创始成员。以及世界大学联盟的成员。 阿尔伯塔大学是全加拿大五所最大的以科研为主的综合性大学之一 ,其科研水平居加拿大大学队伍前列。阿尔伯塔大学有着世界闻名的人工智能研究学者及其相应的生态圈。阿尔伯塔大学的人工智能方面的研究在全世界遥遥领先, 不久前开发出了“阿法狗”的 Google 旗下的英国著名人工智能公司 Deepmind ,与阿尔伯塔大学建立了其全球第一家国际人工智能实验室。
2、卡尔加里大学
学校坐落的卡尔加里市是靠 石油 工业发展起来的新兴城市,其社会治安良好,税收和物价均为加拿大最低价。 该市环境单项指数居世界前列,是北美著名的旅游胜地。卡尔加里(Calgary)是加拿大第四大城市。该市位于首府埃德蒙顿以南300公里,是阿尔伯塔省的交通枢纽。每年七月初,在卡尔加里市举办的北美最大规模的“西部牛仔节”。 ...
11-05
马来西亚遵循英国教育,整个教育质量得到世界各国的认可,其公立大学的教育水平尤其优秀。出国留学网将为您介绍申请马来西亚公立大学留学的条件和马来西亚热门公立大学。
一、马来西亚公立大学条件
马来亚大学:
本科生,高中三年平均成绩90%(例如满分100分需要90以上,150满需要135分以上),雅思6.0,不再提供语言课程了。
研究生,大学期间平均成绩高于80%,可以无语言成绩参加大学的语言课程。
马来西亚沙巴大学:
本科生,高中三年平均成绩80%(例如满分100分需要80以上,150满需要120分以上),可以无语言成绩,学校提供语言课程,15500马币/800小时。需要参加北京的面试。
研究生,大学期间平均成绩70%以上,可以无语言成绩参加大学的语言课程,15500马币/800小时。
马来西亚北方大学:
本科生,高中三年平均成绩80%(例如满分100分需要80以上,150满需要120分以上),可以无语言成绩,学校提供语言课程,16440马币(含语言期间的住宿费)。
研究生,大学期间平均成绩高于70%,可以无语言成绩参加大学的语言课程,16440马币(含语言期间的住宿费)。
马来西亚理科大学:
本科生,无语言需要参加学校的语言课程,1150美金/十周/期(分基础和1-4级),当学生达到四级B的水平,参加学校的专业入学面试。
研究生,需要提供雅思6分成绩,无语言课程。
国民大学:
本科生,必须提供雅思5分或者托福500分。
研究生,必须提供雅思6.0成绩。
理工大学:
本科生,需要提供雅思成绩4.5分以上申请,如有雅思6分可免读语言。
研究生,需要提供雅思成绩4.5分以上申请,如有雅思6分可免读语言。
二、马来西亚热门公立大学盘点
1.马来亚大学
QS世界排名:第59名。
马来亚大学是马来西亚排名第一的国立大学,也是全马历史最悠久的高等教育学府。马来亚大学以文理学科和医学著称,在许多学科领域享有世界级的声誉。马来亚大学是全马唯一所环太平洋大学联盟成员大学,与海内外著名学府都有着广泛的联系。
马来亚大学在吉隆坡, 是公立大学中城市生活最便利的大学,离双峰塔、独立广场和大型购物中心谷中城都很近,所以在这里生活不但可以感受浓厚的学习氛围,还可以体验丰富便利的都市生活。
2、马来西亚博特拉大学
QS世界排名:第132名。
马来西亚博特拉大学是马来西亚最大的公立大学。博大91%的教师拥有博士学位,是马来西亚师资力星最强的大学。博特拉大学在教育和研究领域拥有卓越且历史悠久的口碑,是一所在国际学术领域倍受认可的世界顶尖公立大学。博大的农业、林业、营养学、化学环境等专业高居QS世界大学学科100强,会计与金融专业为150强。
3、马来西亚国立大学
QS世...
想去泰国留学,泰国有哪些大学是受中国教育部正式认可的是广大中国留学生和家长朋友们所关心的问题。出国留学网为大家盘点了2022中国教育部认证的泰国大学,供大家参考。
一、教育部认可的泰国大学
根据排名,申请难度和入学毕业难度,我们对被教育部认证的,至少在教育部涉外监管网名单上的泰国大学做了一个等级的划分。 以下大学是可以在中国教育部认证的。
第一等级:入学条件较为容易;
第二等级:入学条件中等;
第三等级:入学条件要求比较高。
第一等级:
1﹚ bansomdej chaopraya rajabhat university ﹙bsru﹚ 班颂德皇家大学
2﹚ buriram rajabhat university ﹙bru﹚ 武里南皇家大学
3﹚ chaiyaphum rajabhat university ﹙cpru﹚ 差亚鹏(猜也奔)皇家大学
4﹚ chandrakasem rajabhat university ﹙cru﹚ 占塔拉卡什皇家大学
5﹚ chiang mai rajabhat university ﹙cmru﹚ 清迈皇家大学
6﹚ kalasin rajabhat university ﹙ksu﹚ 加拉信皇家大学
7﹚ kamphaeng phet rajabhat university ﹙kpru﹚ 甘烹碧皇家大学
8﹚ kanchanaburi rajabhat university ﹙kru﹚ 北碧皇家大学
9﹚ lampang rajabhat university ﹙lpru﹚ 南邦皇家大学
10﹚ loei rajabhat university ﹙lru﹚ 黎府皇家大学
11﹚ maejo university ﹙mju﹚ 梅州大学
12﹚ mahasarakham university ﹙msu﹚ 马哈沙拉堪大学
13﹚ muban chombueng rajabhat university ﹙mcru﹚ 庒棚皇家大学
14﹚ nakhon pathom rajabhat university ﹙npru﹚ 佛统皇家大学
15﹚ nakhon phanom university ﹙npu﹚ 那空农大学
16﹚ nakhon ratchasima rajabhat university ﹙nrru ﹚呵叻皇家大学
17﹚ nakhon sawan rajabhat university ﹙nsru﹚ 那空沙旺皇家大学
18﹚ nakhon si thammarat rajabhat university ﹙nstru﹚那空是塔玛拉皇家大学
19﹚ naresuan university ﹙nu﹚ 那黎宣大学
20﹚ national institute of development administration ﹙nida﹚国立发展管理学院
21﹚ pathu...
韩国国立大学最大的特点就是学费低,其研究经费来自于政府和财团的支持,因此学费低。下面是出国留学网整理的韩国国立大学盘点,一起来看看吧。
一、首尔大学
首尔大学,全称为首尔国立大学,简称首尔大,位于韩国首都首尔,原名为国立汉城大学。前任联合国秘书长潘基文及多位韩国总统均出身于首尔大学。
首尔大学是韩国公认的最高学府,世界著名大学、亚洲顶尖的研究型国立综合大学之一,是亚洲大学联盟、环太平洋大学联盟、东亚四大学论坛和东亚研究型大学协会的成员之一。
首尔大学建校于1946年,为韩国最初成立的一所国立综合性大学。60多年来,首尔大学已成为韩国国内最高水平的教育与研究机构,同时也是亚洲少数进入世界综合排名前100位的高等学府。首尔大学校建校以来,一直领导着韩国学术界的发展,在国际学术排名榜中,众多领域均高踞韩国大学之首,并培养出了一批社会各界的领导人物,享有“韩民族最高学府”之称。
优势专业:国语教育学、医学、传媒、经营学、国语国文学、日语日文学、建筑社会环境工学、新材料工学、电子电器工学、机械工学、环境生命工学、食品生命工学等。
二、釜山大学
釜山大学由韩国政府创办于1946年,位于韩国第二大城市、世界第五大港口城市釜山。现设有人文、理工、法律、经济、艺术、医学等13分院校、41个系、73个硕士专业、65个博士专业,是仅次于首尔大学的综合性国家重点国立大学。
自然科学和工学尤为突出,曾获得最高奖赏。机械工学、土木工学曾被韩国教育部评为最优秀专业。并与韩国著名跨国企业SKT、现代、大宇重工、LG等企业与釜山大学签署用人协议。是韩国大企业主管的培养基地之一。
优势专业:自然科学、机械工学、土木工学、造船海洋工学、航空宇宙工学、产业自动化、情报通讯、电子电气计算机工学、化学工学、经营学、教育学等。
三、全北大学
全北国立大学(Chonbuk National University),简称全大,是韩国著名综合性研究型大学,亦是历史最为悠久的韩国国立旗帜大学。学校位于朝鲜半岛著名古都全州市。全北大学是韩国校园面积最大的大学之一,依照校内둘레길路标指示步行学校一周全程需耗时约4小时。校园区位便利,位于市中心与市动物园之间,风景优美。学校拥有优质的教育与TOP级研究环境及设施,学校现有学生总人数23000人。
在英国全球大学评估机构QS发表的“2019年世界大学评估”里位居韩国国立大学中第4位,在THE泰晤士高等教育发布的“2018世界大学排名”中位居韩国国立大学第5位 ,在路透社发布的“2018亚太最具创新力大学”榜单中位居全亚太地区第54位,韩国国立大学中第2位 。
优势专业:经营学、社会科学、政治外交学、农业生命科学、哲学、语言学等。
四、全南大学
英国大学以其高质量的教育而闻名,许多大学都是世界顶尖大学,其中四所位于首都伦敦。与其他国家不同,英国最著名的大学不在首都。这么多不同的大学分散在英国各地,你从哪里开始呢?跟着出国留学网一起来看看吧。
以下是英国顶尖大学:
1.牛津大学
当你想到英国的大学时,牛津大学很可能是你最先想到的大学之一。牛津大学是位于英国牛津的一所研究型大学。
这所大学是英语世界中最古老的大学,早在1096年就有教学的证据。和许多较老的英国大学一样,牛津大学本身并没有一个“校园”,而是由学院、院系、生活设施、学术大楼和其他建筑组成。牛津大学共有22000多名学生,其中本科生11832名,研究生9857名。牛津大学有16500多名员工,94%的牛津学生在毕业后找到了工作或继续深造。80多位诺贝尔奖获得者一生中曾与牛津大学有过联系。
2.剑桥大学
剑桥大学是人们想到英国大学时想到的另一所受欢迎的大学。这是一所位于英国剑桥的公立研究型大学。它成立于牛津大学之后不久,成为英语世界第二古老的大学。学校现有31个学院,6个学院。剑桥大学的布局与牛津大学相似,目前每年有2万多名学生就读于剑桥大学。大约10%的本科生是国际学生。
3.爱丁堡大学
1583年,爱丁堡大学在苏格兰首都的中心首次开放。凭借其丰富和成功的历史,爱丁堡大学成为英国乃至当今世界最好、最有影响力的大学之一。尤其值得一提的是,这所大学的研究项目在英国排名第四。2013年获得诺贝尔物理学奖的著名科学家彼得·希格斯(Peter Higgs)是爱丁堡的校友之一。
4.布里斯托大学
布里斯托尔大学始建于1876年,有着悠久而自豪的历史。现在,布里斯托大学是英国最受欢迎和最好的大学之一。许多学生,无论是居民还是非居民,都梦想进入这所优秀的大学。他们为未来的学生提供一系列广泛的学习项目,几乎可以满足每个人的选择。许多著名的人物毕业于这所大学,如温斯顿·丘吉尔,保罗·狄拉克,汉斯·阿尔布雷希特·贝思,内维尔·弗朗西斯·莫特爵士等。
5.伦敦大学
伦敦大学有几个著名的学院,完成了英国著名大学的三角关系。伦敦大学的建筑和校园分布在伦敦的各个大城市。伦敦大学规模最大的9所学院分别是伦敦大学学院、伯克贝克学院、戈德史密斯学院、伦敦国王学院、伦敦商学院、玛丽女王学院、皇家霍洛威学院、东方和非洲研究学院以及伦敦政治经济学院。1836年,伦敦大学和国王学院(King s College)合并成立了皇家学院。这所大学是一所联邦公立大学,每年有18万多名学生就读于这所大学(在校学生13.5万人,远程教育学生5万多人)。
...
09-24
如果你有兴趣成为一名商业飞行员,就需要找出所有关于航空专业的最佳学位。世界上有很多大学和机构提供这种教育,它们都有不同的重点、要求和成本。出国留学网列出了美国最好的航空专业的10个学位。
这些项目保证为你提供世界一流的教育,有些是工程专业的,有些是商业驾驶的。他们将确保你具备必要的知识和技能,开始你在航空的职业梦想。
1. 麻省理工学院
麻省理工学院是世界上最好的大学之一,所以它名列榜首也很正常。
这是一个竞争激烈的机构,只有最优秀和最聪明的人才能进入。麻省理工学院提供两种不同的航空学位——航空工程学士学位和更广泛的工程项目学士学位——涵盖流体与空气动力学、热力学和物理学。
2. 佐治亚理工学院
乔治亚理工学院位于亚特兰大,是著名的古根海姆航空航天工程学院的所在地。他们提供全面的学士学位,专门研究旋转飞行器、固定翼飞机和航天器。作为美国最好的十所学校之一,它的竞争非常激烈。
3.美国海军学院
美国海军学院是一所深受尊敬的学校,也是一所经过批准的技术机构。它们提供了两个不同的专业领域——宇宙航行学和航空工程。
4.沃恩航空技术学院
沃恩学院允许学生获得一个加速在线航空学士学位课程。学生可以专门从事航空维修、机场管理和航空维修管理。
5. 美国空军学院
这所军事学院非常适合任何计划为空军驾驶飞机的人,为你在飞机设计、飞行力学和飞行物理学方面打下了良好的基础。
6.安柏瑞德航空大学
安柏瑞德航空大学是世界上最大的航空航天机构。他们还有一个完全在线的项目,大约需要3年时间完成。学生可以从超过500门课程中选择适合自己兴趣和未来职业道路的定制课程。
7. 弗吉尼亚理工大学
弗吉尼亚理工大学为感兴趣的航空学生提供推进、空气动力学和航空航天结构方面的综合教育。VT提供独特的航空和海洋工程联合专业。这使得学生可以将他们对航空和流体力学的兴趣结合起来。
8. 普渡大学
普渡大学是美国最著名和排名最高的大学之一,提供世界著名的航空管理学士学位,学校里还有10个航空学生俱乐部!
<...
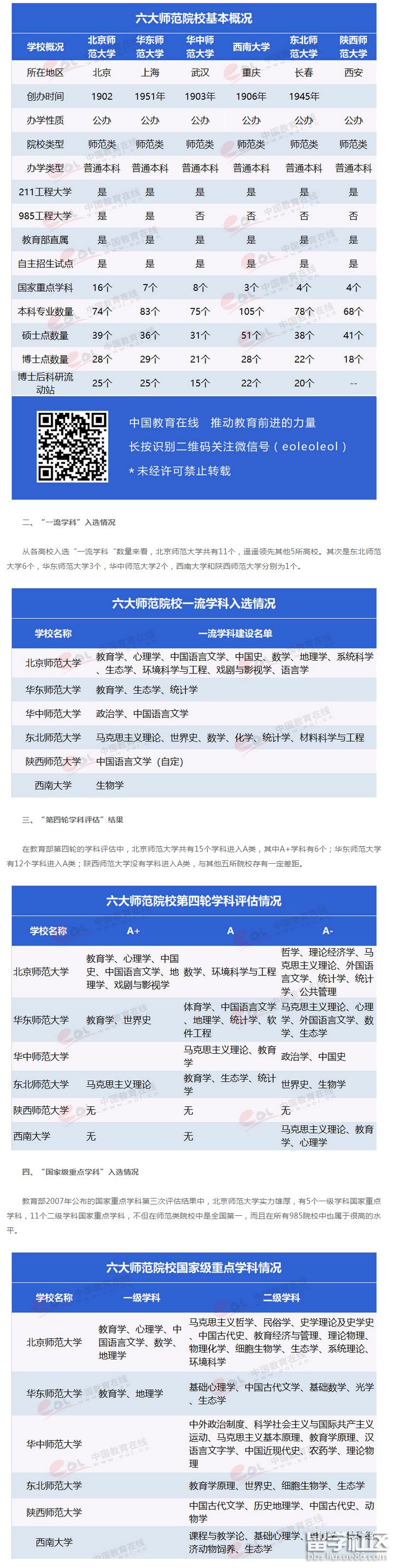
要想填报好志愿,就必须提前了解好学校信息!小编为大家提供中国实力很强的六所教育部直属师范大学盘点,一起来看看吧!
中国实力很强的六所教育部直属师范大学盘点
对教育的定义,各国学者认识不同。美国的杜威说:“教育即生活”,英国的斯宾塞说:“教育为未来生活之准备”,孔子把教育和人口、财富作为立国的三大要素…不论哪种定义,都表明教育是一个国家的重中之重。
提起教育,一般都会想到师范类院校,而这类院校也一直是学子们喜欢的热门院校,但考上师范类院校毕业一定要当老师吗?其实现在很多师范大学里的一些非师范专业,实力同样非常强。
目前,我国一共有140多所师范院校,其中有六所是教育部直属大学,即:北京师范大学、华东师范大学、华中师范大学、东北师范大学、陕西师范大学和西南大学(原西南师范大学)。关于这些师范院校,我们可以深入了解一下:
一、基本情况
这六所教育部直属的师范大学都是实力派院校,也都入选了“双一流”名单,其中北京师范大学和华东师范大学入选世界一流大学建设高校;华中师范大学、东北师范大学、陕西师范大学、西南大学(原西南师范大学)入选世界一流学科建设高校。做为师范院校的领头羊,它们各有各的优势:
北京师范大学,地处首都北京,在国内可以说是声名显赫,是名气最大的师范院校。
华东师范大学,位于魔都上海,在师范院校中仅次于北师大。
华中师范大学,是武汉七校联合办学院校之一,优势很大。
东北师范大学,是中国共产党在东北地区建立的第一所综合性大学。学校校训是”勤奋创新,为人师表“,学校的学习氛围浓厚。
西南大学,是重庆仅有的2所211大学之一。
陕西师范大学,位于千年古都西安,被誉为西北地区的“教师的摇篮“。


大学盘点推荐访问