出国留学网专题频道天津教师资格认定栏目,提供与天津教师资格认定相关的所有资讯,希望我们所做的能让您感到满意!
04-04
出国留学网在这里为考生们整理了天津市2018年中小学教师资格认定审核材料,希望有所帮助,想了解更多考试资讯,请关注本网站的及时更新哦。
天津市2018年中小学教师资格认定审核材料
根据“天津市2018年中小学教师资格认定工作通知”可知,2018年天津中小学教师资格证认定审核材料如下:
网上申请(6月中旬)。符合申请条件的人员须在规定时间期限内完成个人网上申请和信息录入,并打印出《教师资格认定申请表》,准备其他纸质申请材料。
现场确认(6月下旬)。申请人按照教师资格认定权限,向户籍或工作单位、就读学校所在的区或市级教师资格认定机构提交如下纸质申请材料:
(1)本人身份证原件和复印件。
(2)天津市应届本、专科毕业生及在读研究生须提供学生证原件和复印件。非在校人员户籍在天津市的,须提供本人户口页原件和复印件;持签注期限内天津市居住证的,须提供本人居住证原件和复印件;外地户籍在天津市工作,暂未办理居住证的,须提供劳动合同及本市人事存档机构出具的存档证明原件和复印件。
(3)本人签字的《教师资格认定申请表》一式两份。
(4)学历证书原件和复印件(应届本、专科毕业生提供应届毕业生证明,在读研究生提供本科或专科学历证书原件和复印件)。
(5)近期正面免冠2寸彩色照片3张(须与网上申请时上传照片一致)。
(6)《天津市教师资格认定体检表》原件和复印件。
(7)《普通话水平测试等级证书》原件和复印件。
(8)《思想品德鉴定表》原件。
(9)申请认定中等职业学校实习指导教师资格的,须提供相当于助理工程师及其以上专业技术职务证书或者中级及其以上工人技术等级证书。
适用《过渡办法》,参加天津市教学能力考试并合格的申请人,提交申请材料时选择的认定机构应与参加教学能力考试时保持一致。
推荐阅读:
03-27
出国留学网在这里为考生们整理了2018年天津市中小学教师资格认定申报条件,希望有所帮助,想了解更多考试资讯,请关注本网站的及时更新哦。
2018年天津市中小学教师资格认定申报条件
根据“天津市2018年中小学教师资格认定工作通知”可知,天津市2018年中小学教师资格认定申报条件如下:
网上申请(6月中旬)。符合申请条件的人员须在规定时间期限内完成个人网上申请和信息录入,并打印出《教师资格认定申请表》,准备其他纸质申请材料。
现场确认(6月下旬)。申请人按照教师资格认定权限,向户籍或工作单位、就读学校所在的区或市级教师资格认定机构提交如下纸质申请材料:
申请对象
1.符合《教师法》规定条件的2018年天津市全日制普通高校、独立学院以及高职院校应届本、专科毕业生;
2.户籍在天津市或持有签注期限内的天津市居住证,未达到国家法定退休年龄,符合《教师法》规定条件的人员;
3.持外地户籍在本市工作,且本人人事档案在本市存档机构,未达到国家法定退休年龄,符合《教师法》规定条件的人员。
学历条件
申请认定教师资格应具备《教师法》所规定的国民教育系列学历:
1.申请认定幼儿园教师资格,应当具备幼儿师范学校毕业及其以上学历(其他中等专业学校、中等职业学校毕业学历和高中毕业学历不符合申请条件);
2.申请认定小学教师资格,应当具备中等师范学校毕业及其以上学历(其他中等专业学校、中等职业学校毕业学历和高中毕业学历不符合申请条件);
3.申请认定初级中学教师资格,应当具备大学专科毕业及其以上学历;
4.申请认定高级中学教师资格和中等职业学校教师资格,应当具备大学本科毕业及其以上学历;
5.申请认定中等职业学校实习指导教师资格,应当具备中等职业学校毕业及其以上学历,并应当具有相当于助理工程师及其以上专业技术职务或者中级及其以上工人技术等级。
2018年天津市全日制应届本、专科毕业生,须持有由所在学校二级学院(系)开具的证明,证明本人为全日制应届毕业生并能够按期取得学历。就读于成人教育(自学考试、电大、夜大学、函授)、网络教育的人员须毕业并取得国民教育系列学历后方能申请认定教师资格。持有国外高等教育等学历的人员须提供国内权威部门出具的学历认证书原件。
参加教师资格考试并成绩合格。
以下两种情况均为合格:
1.参加全国统一的中小学教师资格考试(以下简称“国考”),笔试、面试均合格并取得教育部考试中心颁发的教师资格...
03-27
出国留学网在这里为考生们整理了天津市2018年中小学教师资格认定报名入口,希望有所帮助,想了解更多考试资讯,请关注本网站的及时更新哦。
天津市2018年中小学教师资格认定报名入口
根据“天津市2018年中小学教师资格认定工作通知”可知,2018年天津中小学教师资格证认定报名时间如下:
网上申请(6月中旬)。符合申请条件的人员须在规定时间期限内完成个人网上申请和信息录入,并打印出《教师资格认定申请表》,准备其他纸质申请材料。
现场确认(6月下旬)。申请人按照教师资格认定权限,向户籍或工作单位、就读学校所在的区或市级教师资格认定机构提交如下纸质申请材料:
(1)本人身份证原件和复印件。
(2)天津市应届本、专科毕业生及在读研究生须提供学生证原件和复印件。非在校人员户籍在天津市的,须提供本人户口页原件和复印件;持签注期限内天津市居住证的,须提供本人居住证原件和复印件;外地户籍在天津市工作,暂未办理居住证的,须提供劳动合同及本市人事存档机构出具的存档证明原件和复印件。
(3)本人签字的《教师资格认定申请表》一式两份。
(4)学历证书原件和复印件(应届本、专科毕业生提供应届毕业生证明,在读研究生提供本科或专科学历证书原件和复印件)。
(5)近期正面免冠2寸彩色照片3张(须与网上申请时上传照片一致)。
(6)《天津市教师资格认定体检表》原件和复印件。
(7)《普通话水平测试等级证书》原件和复印件。
(8)《思想品德鉴定表...
03-27
出国留学网在这里为考生们整理了天津市2018年中小学教师资格认定报名时间,希望有所帮助,想了解更多考试资讯,请关注本网站的及时更新哦。
天津市2018年中小学教师资格认定报名时间(6月中旬)
根据“天津市2018年中小学教师资格认定工作通知”可知,2018年天津中小学教师资格证认定报名时间如下:
网上申请(6月中旬)。符合申请条件的人员须在规定时间期限内完成个人网上申请和信息录入,并打印出《教师资格认定申请表》,准备其他纸质申请材料。
现场确认(6月下旬)。申请人按照教师资格认定权限,向户籍或工作单位、就读学校所在的区或市级教师资格认定机构提交如下纸质申请材料:
(1)本人身份证原件和复印件。
(2)天津市应届本、专科毕业生及在读研究生须提供学生证原件和复印件。非在校人员户籍在天津市的,须提供本人户口页原件和复印件;持签注期限内天津市居住证的,须提供本人居住证原件和复印件;外地户籍在天津市工作,暂未办理居住证的,须提供劳动合同及本市人事存档机构出具的存档证明原件和复印件。
(3)本人签字的《教师资格认定申请表》一式两份。
(4)学历证书原件和复印件(应届本、专科毕业生提供应届毕业生证明,在读研究生提供本科或专科学历证书原件和复印件)。
(5)近期正面免冠2寸彩色照片3张(须与网上申请时上传照片一致)。
(6)《天津市教师资格认定体检表》原件和复印件。
(7)《普通话水平测试等级证书》原件和复印件。
(8)《思想品德鉴定表》原件。
(9)申请认定中等职业学校实习指导教师资格的,须提供相当于助理工程师及其以上专业技术职务证书或者中级及其以上工人技术等级证书。
适用《过渡办法》,参加天津市教学能力考试并合格的申请人,提交申请材料时选择的认定机构应与参加教学能力考试时保持一致。
推荐阅读:
03-27
出国留学网在这里为考生们整理了天津市2018年中小学教师资格认定工作通知,希望有所帮助,想了解更多考试资讯,请关注本网站的及时更新哦。
天津市2018年中小学教师资格认定工作通知
各区教育局,各有关单位:
为做好我市面向社会认定教师资格工作,根据《中华人民共和国教师法》(以下简称《教师法》)、《教师资格条例》和《〈教师资格条例〉实施办法》等法律法规,结合我市实际情况,现将2018年面向社会认定教师资格工作的有关事项通知如下:
一、认定教师资格种类及人员范围
(一)认定教师资格种类。
2018年天津市面向社会认定的教师资格种类是:幼儿园教师资格、小学教师资格、初级中学教师资格、高级中学教师资格、中等职业学校教师资格和中等职业学校实习指导教师资格。
(二)认定人员范围。
1.符合《教师法》规定条件的2018年天津市全日制普通高校、独立学院以及高职院校应届本、专科毕业生;
2.户籍在天津市或持有签注期限内的天津市居住证,未达到国家法定退休年龄,符合《教师法》规定条件的人员;
3.持外地户籍在本市工作,且本人人事档案在本市存档机构,未达到国家法定退休年龄,符合《教师法》规定条件的人员。
二、申请条件
(一)学历条件。
申请认定教师资格应具备《教师法》所规定的国民教育系列学历:
1.申请认定幼儿园教师资格,应当具备幼儿师范学校毕业及其以上学历(其他中等专业学校、中等职业学校毕业学历和高中毕业学历不符合申请条件);
2.申请认定小学教师资格,应当具备中等师范学校毕业及其以上学历(其他中等专业学校、中等职业学校毕业学历和高中毕业学历不符合申请条件);
3.申请认定初级中学教师资格,应当具备大学专科毕业及其以上学历;
4.申请认定高级中学教师资格和中等职业学校教师资格,应当具备大学本科毕业及其以上学历;
5.申请认定中等职业学校实习指导教师资格,应当具备中等职业学校毕业及其以上学历,并应当具有相当于助理工程师及其以上专业技术职务或者中级及其以上工人技术等级。
2018年天津市全日制应届本、专科毕业生,须持有由所在学校二级学院(系)开具的证明,证明本人为全日制应届毕业生并能够按期取得学历。就读于成人教育(自学考试、电大、夜大学、函授)、网络教育的人员须毕业并取得国民教育系列学历后方能申请认定教师资格。持有国外高等教育等学历的人员须提供国内权威部门出具的学历认证书原件。
(二)参加教师资格考试并成绩合格。
以下两种情况均为合格:
1.参加全国统一的中小学教师资格考试(以下简称“国考”),笔试、面试均合格并取得教育部考试中心颁发的教师资格考试合格证明,且证明在有效期内;
2.参加由天津市教师资格认定机构统一组织的教育学、教育心理学考试(含补考)和教学能力考试均合格,且成绩在有效期内。
(三)取得二级乙等及其以上《普通话水平测试等级证书》。
(四)具备良好的身体和心理素质,无传染性疾病,无精神病史,适应教育教学工作的需要,并经天津市教师资格认定机构指定的医院体检合格。
03-27
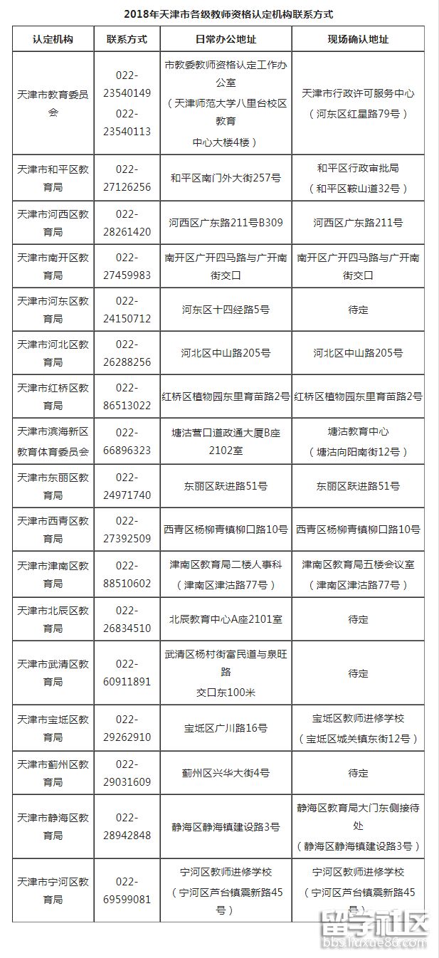
出国留学网在这里为考生们整理了天津市2018年各级教师资格认定机构联系电话,希望有所帮助,想了解更多考试资讯,请关注本网站的及时更新哦。
天津市2018年各级教师资格认定机构联系电话

推荐阅读:
05-24
出国留学网教师资格考试栏目整理“2017天津教师资格认定时间安排”希望可以帮到广大考生,更多信息,请继续关注我们网站的更新!
高级中学、中等职业学校、中等职业学校实习指导请下载:
2017年天津市面向社会认定高级中学以上教师资格工作时间安排(认定阶段).doc
初级中学、小学、幼儿园请下载:
2017年天津市面向社会认定初中、小学、幼儿园教师资格工作时间安排(认定阶段).doc
2017年天津市初中以下教师资格提交申请确认单.doc2017年天津市教师资格认定各区接收申请材料时间地点一览表.xls
教师资格证考试栏目为您推荐:
03-30
本文“2017年上半年天津教师资格认定工作通知”由出国留学网教师资格考试网整理而出,希望能帮到你!
天津市教委关于做好天津市2017年面向社会
认定教师资格工作的通知
津教委办〔2017〕31号
各区教育局,各有关单位:
为做好我市面向社会认定教师资格工作,根据《中华人民共和国教师法》(以下简称《教师法》)、《教师资格条例》和《〈教师资格条例〉实施办法》等法律法规,结合我市实际情况,现将2017年面向社会认定教师资格工作的有关事项通知如下:
一、认定教师资格种类及人员范围
(一)认定教师资格种类。
2017年天津市面向社会认定的教师资格种类是:幼儿园教师资格、小学教师资格、初级中学教师资格、高级中学教师资格、中等职业学校教师资格和中等职业学校实习指导教师资格。
(二)认定人员范围。
1.符合《教师法》规定条件的2017年天津市全日制普通高校、独立学院以及高职院校应届本、专科毕业生;
2.户籍在天津市,未达到国家法定退休年龄,符合《教师法》规定条件的人员;
3.持外地户籍在本市工作,且本人人事档案在本市存档机构,未达到国家法定退休年龄,符合《教师法》规定条件的人员。
二、申请条件
(一)学历条件。
申请认定教师资格应具备《教师法》所规定的国民教育系列学历:
1.申请认定幼儿园教师资格,应当具备幼儿师范学校毕业及其以上学历(其他中等专业学校、中等职业学校毕业学历和高中毕业学历不符合申请条件);
2.申请认定小学教师资格,应当具备中等师范学校毕业及其以上学历(其他中等专业学校、中等职业学校毕业学历和高中毕业学历不符合申请条件);
3.申请认定初级中学教师资格,应当具备大学专科毕业及其以上学历;
4.申请认定高级中学教师资格和中等职业学校教师资格,应当具备大学本科毕业及其以上学历;
5.申请认定中等职业学校实习指导教师资格,应当具备中等职业学校毕业及其以上学历,并应当具有相当于助理工程师及其以上专业技术职务或者中级及其以上工人技术等级。
2017年天津市全日制应届本、专科毕业生,须持有由所在学校二级学院(系)开具的证明,证明本人为全日制应届毕业生并能够按期取得学历。就读于成人教育(自学考试、电大、夜大学、函授)、网络教育的人员须毕业并取得国民教育系列学历后方能申请认定教师资格。持有国外高等教育等学历的人员须提供国内权威部门出具的学历认证书原件。
(二)参加教师资格考试并成绩合格。
以下两种情况均为合格:
1.参加全国统一的中小学教师资格考试(以下简称“国考”),笔试、面试均合格并取得教育部考试中心颁发的教师资格考试合格证明,且证明在有效期内;
2.参加由天津市教师资格认定机构统一组织的教育学、教育心理学考试(含补考)和教学能力考试均合格,且成绩在有效期内。
(三)取得二级乙等及其以上《普通话水平测试等级证书》。
(四)具备良好的身体和心理素质...
天津教师资格认定推荐访问