出国留学网专题频道学习方案栏目,提供与学习方案相关的所有资讯,希望我们所做的能让您感到满意!
07-03
为促进“课内比教学,课外访万家”工作的常态化开展,落实市教育局关于“比访”活动相关文件精神,提高教师整体素质,促进教师专业化成长,我校决定在20xx年4月1日——4月30日开展为期一月的20xx年课内比教学活动。具体方案如下:
一.指导思想:
以教学质量在课堂、教师成长在课堂为宗旨,通过多种形式的互相学习、交流、评比,达到教师与学生共同成长,教师与教师共同成长,教学理论与教学实践共同成长的目的;以信息技术推动课堂趣味性、高效性,提高教师使用信息技术的.能力,促进学校教育教学信息化的发展。
二.组织保障:
领导小组下设办公室,由陈敏负责办公室相关事务的协调处理。
3月底通过教师会或学校qq群进行活动的宣传和动员,使每位教师明确活动的意义,并做好相关准备。
2、活动过程:
互听互评4月1日——4月30日要求每位老师精心备课,随时准备迎接同事听课。每位老师每天至少听一节课,并做好记录。讲课教师与听课教师真诚交换意见,互相学习,共同成长。
优质课评比4月14日——4月15日分学科进行优质课评比。语数两科各评出一等奖两名,二等奖三名。推荐1-2节语文优质课进行打磨录制,参加“全省特殊教育语文优质录像课展评”活动。
整个活动期间,每位教师听课不少于32节,活动期间,教务处对教师个人专业成长手册记载情况进行督察。
教师撰写教学反思和活动总结。教务处召开教师会,对活动的情况进行总结并颁奖。
1、撰写活动报道,通过教育信息网、鄂州教育信息、鄂州日报等媒体进行宣传。
2、教务处对活动资料进行整理。
本次教育活动采取校长动员、集中学习、小组讨论、个人学习等方法进行。
1.校长动员。
活动开展前,专题研究教育活动的方式方法,要密切联系学校实际,认真梳理、分析学校教师存在的问题,制定教育活动方案,精心组织教育活动。要召开专项教育活动动员会,校长做动员报告。
2.集中学习。
教育活动集中学习的内容:
(1)水城名师徐广民专题报告;
(2)观看董进宇博士谈《教子有方》、金正昆教授谈《教师礼仪》、李镇西的《做最好的老师》的.讲座视频。
3.小组讨论。
(1)集中学习后,以教研组和处(室)为单位组织教职员工进行讨论。讨论要结合教育实际、学校实际和个人思想实际,谈认识、谈体会、谈打算。每位教职员工都要写出不少于1000字的学习心得体会。
(2)以教研组、年级备课组和处(室)为单位组织教职员工进行新学期教学计划交流,教研组长写出教研组计划、备课组长写出备课组计划,每位教职员工都要写出本学科计划。
4.个人学习。
高标准教案至少两节。
5.时间安排
寒假集中四天时间(农历正月初九~正月十二),上午8:30-1...
期末考试结束了,当我们还来不及喜或悲的时候,寒假就要来临了。经过一个学期的努力,有些同学觉得很有收获,对于高考充满信心;也有同学会觉得对与上学期所学的知识还有欠缺,对于高考会有些许畏惧。
人的一生中有很多事情是我们依靠本人的力量不能实现的,我们也不可能改变所有的事,但高考的成败确是真真切切地把握在你手中。那就是努力就一定有收获。我们并不孤独,在这关键时刻,你有梦想,有和你并肩作战的同学,还有老师和家长的关心更有我们好好学习网的鼓励和陪伴。这种感觉是无比幸福的,所以真的应该好好珍惜。
说了这么多,希望大家能够以愉快的心情迎接寒假的到来!
另外,为了让大家的寒假过得充实而有意义,给大家提几点建议,制定寒假学习计划:
1、早晨合理安排30分钟读一读英语
2、利用上午2节课的时间分别独立完成2科寒假作业
3、中午适当午休
4、和上午一样,利用下午的时间做些寒假作业,但不可一下子贪多。要均衡、科学安排。
5、自由时间可以干一些喜欢的事情,但要控制在半小时的时间里
6、晚饭之前是自由活动的时间,可以看电视等,但要看看新闻。
7、读一些好的小文章,写日记或是读后感,或是精彩的摘抄
8、每天学习时间最少保持在7-8小时(上课时间包括在内)
9、学习时间最好固定在:上午8:30-11:30,下午14:30-17:30;晚上 19:30-21:30。
10、既不要睡懒觉,也不要开夜车。
11、制定学习计划,主要是以保证每科的学习时间为主。若在规定的时间内无法完成作业,应赶快根据计划更换到其他的学习科目。千万不要总出现计划总是赶不上变化的局面。
12、晚上学习的最后一个小时为机动,目的是把白天没有解决的问题或没有完成的任务再找补一下。
13、每天至少进行三科的复习,文理分开,擅长/喜欢和厌恶的科目交叉进行。不要前赶或后补作业。完成作业不是目的,根据作业查缺补漏,或翻书再复习一下薄弱环节才是根本。
14、若有自己解决不了的问题,千万不要死抠或置之不理,可以打电话请教一下老师或同学。
附:寒假每日学习时间表 (可以根据个人的情况调整)
7:21 起床
7:40 洗漱完毕
7:40--8:00 听一【第英语听力
8:00 吃早饭
8:20---9:05 做作业【第一节课】
9:15—10:00做作业【第二节课】(可以利用第一、二节课时间上家教课)
10:10---10:55 复习【第一科】
11:05--- 11:50阅读 【包括语文课外必读【第目,优美散文,作文范文等】
12:00 吃午饭
12:30---13:30 午休 【午睡,实在睡不着的话休息会】
13:40—14:25做作业【第三节课】
14:35---15:20复习【第二科】
--------- 半小时自由时间【阅读,体育活动,或娱乐】---------------------------
15...
04-25
编辑为您提供了一篇关于教师教研活动学习方案的文章您一定不要错过,仅供你在工作和学习中参考。机会是留给有准备的人的,制作方案也是在给自己留退路,为了确保事情或工作安全顺利进行。一份优秀的方案是非常有必要的,方案要做到行文流畅,语言准确,思路清晰,重点突出。
为全面贯彻落实区教育局《关于实施“课堂效益提升工程”的通知》和《课堂教学效益提升工程的意见》,全面提高我片区小学教师的课堂教学水平,推动教育教学质量的不断提高,结合片区工作实际,特制定本方案。
以区教研室《质量效益双高工程实施意见》和《课堂教学效益提升工程实施意见》为指导,以“打造学校办学特色”为主线,以“提升学校办学水平,促进教师专业发展”为目标,以校本研修和片区教研活动为载体,本着“目标同向,经验同享,课堂同研,质量同进”的宗旨,努力营造“以研促教,以研提效”的浓厚教研氛围,全面推动片区三大课题实验的发展,全面提高__共同体的整体教育质量和办学水平,促进片区各单位的均衡发展。
1、创设典型带动的发展模式。通过现场会的形式,在片区内积极开展三大课题实验的探索研究,利用典型引路的方式,组织片区内各学校全力做好“写字育人”“读书成长”“特色发展”的实验研究。
2、构建高效课堂教学模式。实施课堂教学效益提升工程,进一步牢固树立高效教学的理念,切实促进教师教学理念和角色的转变;认真研究制约课堂教学效益提高的诸多问题,寻找解决的方法和策略;努力打造轻负担、高质量、低耗时、高效益,以学生自主学习、师生有效互动和当堂达标为主要特征的高效课堂教学模式。
3、锻造高效课堂名师队伍。培养造就一支全区乃至全市有影响的的课堂教学名师队伍,通过示范课、公开课、教学研讨等不同的课堂教研形式,不断提升课堂教学效益,全面提高教师业务素质。
4、探索高效课堂研讨路子。结合新课标的要求和教研室各学科课堂教学标准,研究制定符合片区特色的课堂教学模式,努力探索一条符合__片区实际的高效课堂教学研讨的路子。
5、推动__片区整体发展。各单位要充分发挥各种资源优势,多组织我片区学校参与一些高层次、高水平、高质量的教学研讨、培训学习、专家报告等活动,以提高各学校管理水平和办学水平,全面促进我们__共同体片区的整体发展。
1、分析总结,工作交流。(二月份)
各单位进一步总结上学期片区活动开展情况,主要包括开展活动以来的经验和存在问题以及下一步的改进工作等,探讨新学期__共同体片区教研的新思路。
2、制定方案,全面安排。(二月份)
在充分研究全区小学三大课题实验方案和各学科高效课堂教学模式的基础上,以全区课堂教学效益提升工程为指导,由片区统一制定__共同体片区教研活动实施方案,各单位分别制定三大课题实施方案和所分工学科《__共同体片区高效课堂教学模式研讨方案》,内容包括指导思想、活动目标、活动内容、活动措施等,并附具体每月的活动安排。
3、以点带面,示范引领。(三、四月份)
通过片区现场会的形式,由片区内三大课题实验活动开展较好的单位具体承办,在遵循区三大课题实验活动方案的基础上,交流展示本单位在课题实验方面先进的经验和做法,各单位均派相关老师参与活动,并做好先进经验的学习和推广工作。
4、课堂展示,研讨交流。(五、六月份)
<...03-07
小组合作学习是当今教学中一种重要的学习方式,,这种学习方式为每个学生创设了表现自我的宽松氛围,使学生的思维显示出积极的心态,能较大程度发挥集体互助力量。近段时间,在探索如何使小组合作学习更具实效性方面,我们在进行积极地探索。以下是高年级语文组学生小组合作学习计划:
一:学生方面
1、有效分组
针对我们学校班级多,班级人数多的情况,我们把学习小组进行合理分配,每四人结合为一组,遵循“组内异质,组间同质“的原则,组内至少有一名同学成绩优秀,有一名同学成绩在班级中相对较差,其他两名同学成绩中等。这样的组合,可以使小组之间的竞争力基本均衡,小组成员之间能够齐心协力,搞好学习。
2、成员职责
学习小组确定好以后,组内民主选举一名同学担任组长,组长要有一定的组织能力,表达能力,在小组活动的时候,担任“小老师“的角色,负责组织小组的讨论,在解决问题的时候,能引导本组学习困难的同学扫除学习上的障碍。同时建议小组长每隔一个月左右进行流动,使组内每一位同学都能够展示自己的水平,提高自己的能力。
3、发言顺序
作为小组成员,在进行检测的时候,可以没有先后顺序,互相出示自己的学习成果加以检测并订正。但是在讨论比较有难度的问题时,要求组长一定要组织小组成员全部发言。发言的顺序,建议让小组内学习较困难的同学先发表自己的见解,在同学发言的时候,其他小组成员一定要认真倾听,如果对同学见解有不同看法,可以加以补充,组长根据组内成员的意见,形成小组意见,在班级交流的时候,推荐一名同学进行发言,发言的时候,要以“我们组认为···“来进行交流。
二:教师方面
1、确定话题
进行小组合作,我们的目的就是让每一位同学能够在这样的氛围中不断提高。这就要求我们的教师一定要选择合适的话题让学生交流合作。低级的检测等形式的合作对教师要求不是很高。但是在出示探究性的问题时,要求教师一定要钻研教材,深挖教材,为学生提供有探究价值的问题,不能让合作学习流于形式。探究的问题过难或过于容易,都会使小组合作的成效不明显或者说不够有效。同时,要在日常程教学中,逐步让学生学会讨论,学会表达,学会组织,学会评价等方法,使合作学习凸显实效。
2、教师参与
目前,我们的学生都基本能够在小组内发言,但是,对于倾听很多同学做的不是很好。这就要求教师在学生进行合作学习的时候,教师要参与其中,在班级内进行巡视,询问学习成果,如果发现有学习困难,及时进行点拨。一些程度较差的学生不善于发言,教师要深入到小组中去,倾听他们的发言,哪怕他们说的很少,都要给予充分肯定,及时鼓励。
同时,教师要注意调控合作的时间,不能太短,学生尚未讨论出结果。但也不能过长,一节课毕竟有限,要向四十分钟要质量,要使各个层次的学生各有所得,确保小组合作学习收到实效。
当然,小组合作学习的途径远不止这些,需要我们每一位教师在平时的教学实践中不断深入的挖掘,为学生创设合作学习的机会,充分发挥小组合作学习的时效性,努力培养学生的合作观念,增强学生的合作技能,全面提高学生的语文成绩!
一、...
03-03
只有在工作上提前准备方案,才能顺利完成工作目标,为了让下一阶段工作开展有序。我们应当尽早提交自己的工作方案,写方案需要大量的脑力活动。或许你正在查找类似"小组合作学习方案"这样的内容,供大家参考,希望能帮助到有需要的朋友!
一、问题的提出
实践证明:单独的行为参与不利于学生高层次思维能力的发展,只有积极的情感体验和思维交流,才能促进学生全面素质的提高;如果不善于和他人合作,将不同的知识加以交流、综合、提高和应用,就不能适应时代的发展要求。如今,社会的各个领域都越来越注重充分的合作精神、合作意识和合作技巧。合作是一种比知识更重要的能力,它越来越成为当代人的一种重要素质,受到大家的青睐。随着教学改革的深入,课堂教学倡导“自主、合作、探究”的学习方式。其中小组合作学习是课堂教学应用最广泛、最多的学习方式,它是以合作学习小组为基本形式,在系统利用组内各因素之间的互动,以团体成绩为评优标准,相互帮助相互促进共同提高的一种学习组织形式。其目的是提高学习效率,培养学生良好的合作品质和学习习惯。然而绝大部分老师在操作过程中或多或少地在合作学习中存在一些问题:或闲聊,或冷场,或好生讲、差生听。从这些问题中透析出学生的小组合作学习意识淡薄。而小组合作学习意识是进行小组合作学习的前提和基础。
二、课题的界定与研究假设:
“合作学习”是新课程所倡导的一种新的学习方式,在促进学生间的情感交流、互帮互学、共同提高,发挥学生学习的主动性方面起着积极的作用。作为课堂教学中的引导者、实施者,我们应该有意识、有目的、有方法的去组织学生开展有效的小组合作学习方式,小组成员都应该有强烈的合作意识。
本课题的研究,旨在建立小组合作学习要确立明确的目标意识,强烈的竞争意识,自觉的主体意识,协作的团队意识,合理的评价意识。让小组在自己目标的引领下,团结协作,相互督促,共同提高。
三、 课题研究的理论依据:
1、潜能开发理论:脑科学研究证实。每个人都是富有潜能的创造者,中小学阶段是发展学生智力、开发学生潜能的最佳时期,只要教育恰当,引导得法,完全有可能把青少年头脑中蕴藏的智慧潜能进一步开发出来。
2、合作学习理论:教育社会学认为,同辈团体是影响课堂教学效率的一种重要的现实因素,小组合作学习是一种动态的集体力量,要使学生小集体成为认识的主体来发挥作用。
3、主体性学习理论:马克思认为,人只有通过主体活动,才能对客观世界发生作用,才能主动地认识客观事实,并在这一过程中改进发展和完善人本身。
四、 课题研究的基本原则:
1、自主性原则:在整个实验过程中,教师要采取多种方法,调动学生的主观能动性。在教师的组织指导下,鼓励学生放开手脚,大胆讨论,在交往中质疑,在合作中共同进步。
2、鼓励性原则:教师在教学中或与学生的交往中,要尽可能地贯彻鼓励为主的原则,引导每一个学生都能认识到:每个人都有巨大的潜能,积极的心态能激发潜能。鼓励学生人人都要树立“我能行”的信念,从而激发学生的内在动力。
3、整体性原则:在评价时,要以小组为单位,激发小组的互帮互助、合作竞争、相互督促等意识的形成,从而激...
一寸光阴一寸金,无论何时时间都在不停地流逝,新学期到来了,学习计划需要做好。学习计划可以让自己的学习变的更加有纪律,新学期的学习才会更顺利。怎么系统地制定岗位学习计划?以下是小编为大家整理的“寒假学习方案模板2023最新版 ”,相信你能找到对自己有用的内容。
过完寒假,初三学生4个月后就要面临中考了。我非常紧张,为了能应对20xx年的中考,我给自己制定了一份科学、有效的寒假学习生活计划,具体如下:
一、首先制定学习计划,认真查漏补缺,狠抓薄弱学科
通过制定学习计划,努力将寒假的复习状态调整到最佳,高效率、高质量地完成自己的寒假学习!
比如:每天学习时间最少保持在7-8小时;学习时间最好固定在:上午8:30-11:30,下午14:30-17:30;晚上19:30-21:30。
寒假期间,既不要睡懒觉,也不要开夜车;制定自己的学习计划,但主要是以保证每科的学习时间为主。例如:你数学定的是2个小时,但2小时过后任务还没有完成,建议你赶快根据计划更换到其他的复习科目。千万不要出现计划总是赶不上变化的局面。
晚上学习的最后一个小时建议把安排设置为机动,目的是把白天没有解决的问题或没有完成的任务再补充一下。
每天至少进行三科的复习,文理分开,擅长/喜欢和厌恶的科目交叉进行。不要前赶或后补作业。记住,完成作业不是目的,根据作业查缺补漏,或翻书再复习一下薄弱环节才是根本。
有自己解决不了的问题,千万不要钻“牛角尖”或置之不理,可以打电话请教一下老师或同学。
寒假中,要认真、客观地对一学期以来的考试成绩进行分析。看看哪些题失了分,弄清失分原因。比如,是基本知识没掌握好,还是学习态度不端正,或者是学习方法、学习习惯不好。要进行全方位的剖析。同学们在分析“过去”、总结经验教训后,为自己制定一套寒假学习计划,并坚持实施。
因为寒假时间有限,要坚持“把时间用在刀刃上”,所以,寒假学习中要多补习“瘸腿科目”,对薄弱环节进行加强分析看看哪科没考好,冷静分析丢分原因,判断该科是不是弱科。如果是,则要抓紧寒假时间,多补弱科基础知识,避免中考时“瘸腿科目”拉分。
二、有计划的梳理学科要点,形成知识体系与纲要结构
成绩落后生要静下心来,加强概念、单词和公式的记忆,将初一、初二、初三教材上的概念、规律、公式等知识梳理一遍。首先可初步整理出各章节中的重点、难点、考点,找到基本概念之间的联系,使每块知识形成体系。其次要将易混淆的概念、规律加强对比、区分,配以适当的练习进行巩固。再次,把重点难点以及课本中的知识点融汇在一起,理出线索,留在中考后期复习用。
对于语文学科,在文言文方面有欠缺的同学,可以把初中三年的文言文通读一遍,掌握相关词语的用法,并在练习中巩固。
数学:平面几何比较重要,在寒假消化老师课堂上讲的基本知识。要多看公式及相关题型,多做证明题,培养解题思路。
英语:听英语广播、看阅读、记单词、朗诵课文,复习必须掌握的语法。每天坚持用半个小时背单词,把不能背诵的单词整理成小卡片,便于随时复习。
物理:掌握电学、力学重要的原理和公式。力学中,分析题比较多,要多做练习,...
作为职业人,做任何工作都应有计划,以明确目的。对于想要达成某一目标的人来说,我们有必要制定具体的方案。方案对工作有提示作用,写方案时需要注意哪些格式要求呢?考虑到你的需要,出国留学网特地编辑了“中学骨干教师培训学习方案模板”,在此提醒你收藏本页,以方便阅读!
一、指导思想
为了进一步加强教师队伍建设,促进教师专业成长,依据全县关于推进教师专业发展的指导意见,结合我校教师实际情况,特制定新裕学校教师专业化发展实施方案。
二、总体目标和思路
我校教师专业成长总目标是:在反思中提升自我,在同伴互助中发展自我,在专业人员的引领下完善自我,努力争做胜任型、特色型、专家型教师。我们的总体思路是:一个中心(以教师专业水平不断提高为中心),两个转变(教师教育观念与教学行为的转变),三个提高(教师课堂教学能力的提高、教研水平和科研能力的提高)。通过开展扎扎实实的研究、探讨、合作、交流、互助活动,搭建一个平等、和谐、共同学习和共同提高的教师专业成长平台。
三、工作思路
开展自主学习、研究、合作、交流、互助等活动,搭建一个平等、和谐、共同学习和共同提高的教师专业成长平台。
四、组织领导
为了切实加强教师专业发展的实施与管理,强化责任,明确任务,使每一项工作都能落到实处,成立教师专业发展工作领导小组:
组 长:李赐禄
组 员:全体教师
五、具体发展要求
(一)30岁以下教师专业发展与培养要求
年轻教师是学校的新生力量,是学校发展的重要基础。有计划地指导培养这部分青年教师,使他们在三年内成长为胜任型教师是学校的职责。
1、上岗未满三年青年教师,必须拜师。
(1)跟班备课、听课学习,掌握常规教学基本功;
(2)每学期上2节汇报课,并学会撰写课后反思、教学案例或教学故事等,通过持续的教学反思提高自身的专业素质。
2、以学年为单位制定符合个人特点的专业发展计划。
3、积极阅读教育专著,每学期业务学习笔记不少于5000字。
4、积极参与教育科研,三年内至少申报课题一个,并扎实开展课题研究,取得一定的研究成效。
5、在教学过程中必须不断进行反思,做到一课一个小反思;一学期至少二次大反思,并撰写出相应的论文、案例,并积极参加各类各级评选;每年上交论文和案例至少各二篇。
(二)40周岁以下教师专业发展要求
30周岁以上40周岁以下的教师是学校教学的中坚力量,其专业发展需要继续提升,目标是成为个性鲜明的特色型教师。
培养发展的方式方法是:自定发展计划,开展基于实际问题的教学研究,个体创造特色,合作体现优势。
1、以学年为单位制定符合个人特点的专业发展计划。
2、每学期精读一本教育教学专著,写出有质量的读书心得。
3、提交研究课...
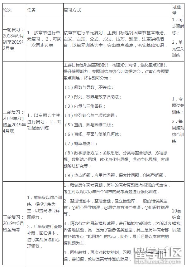
你有制定学习方案吗?看看本网站小编为你整理的2019年高考数学一轮复习学习方案,希望可以帮助你,更多相关资讯请关注本网站更新。
2019年高考数学一轮复习学习方案
数学是三大基础学科中分量最重的学科之一,也是容易拉开分数差距的学科,无论文科生还是理科生,数学成绩的高低直接影响到高考成绩。下面是小编整理的数学学习方案,希望各位同学都可以取得好成绩。

推荐阅读:
...
出国留学网中考网为大家提供中考家长:十类孩子学习方案,更多中考心理辅导请关注我们网站的更新!
中考家长:十类孩子学习方案
1、苦学无效型
孩子一直努力学习但效果就是不明显,无效是学习中的一个“老大难”问题。很多学生把大量时间花在学习上,但学习效果却不佳,似乎学习的努力程度与学习效果并不成正比。
这种现象长时间得不到解决,慢慢的会使本来勤奋刻苦的学生逐渐对自己失去信心,对学习失去兴趣,产生逆反心理,久而久之从“不会学”变得“不爱学”或“厌学”。
事实上,真正影响学习效率的并不是学习时间的长短,很大一部分是缺少针对长、中、短期学习的周末计划,缺乏对学习时间的精细管理,甚至正是因为不善于休息,不会劳逸结合而导致了效率低下。
问题表现:
对知识生搬硬套,不能变通运用。
习惯机械记忆,不重视知识的理解和内化。 在课外花的功夫不少,但考试分数始终不上不下。
原因分析:
无计划,学习盲目、漫无目的,没有详细的规划,想到什么就做什么,学到哪就是哪,兴趣来了就学,没了就不学,想学什么就什么,完全没计划。
无方法,不会安排时间,不会利用黄金时间,不会合理的分配时间,不懂得劳逸结合,造成学习上过多的无效劳动。
解决方案:
制订计划,使学习目标清晰可见,学习时间有章可循。掌握方法,把握学习的黄金时间,合理、高效利用时间,利用有效的时间有效的学习。形成规律,固定学习时间,劳逸结合,高分回报。
2、贪玩厌学型
孩子一直贪玩不喜欢学习怎么办?孩子一直贪玩不喜欢学习怎么办?对学习总是维持三分钟热度,难以保持长久的热情,比如,遇到自己感兴趣的、容易的学习内容,就学的很有劲头;遇到不感兴趣的、有难度的内容,立刻就失去了耐心。
因此有不少家长这样抱怨:我孩子不比别的孩子笨,就是没耐性,做事总是虎头蛇尾,半途而废。
问题表现:
喜欢做小动作,如抖腿,转笔等,缺乏耐力与毅力,不能静下心写作业学习有惰性,缺乏自我控制能力。
原因分析:
家长过度溺爱,孩子任性、贪玩,意志未能从小锻炼,在学习上怕吃苦,总希望能投机取巧走捷径,缺乏自控力,容易被外界因素所干扰。
解决方案:
树立学习榜样,塑造学习典范,兴趣教学,培养对学习长久的热情,创设疑难情境,在磨砺中培养持之以恒的学习态度。
3、粗心大意型
孩子很聪明但学习就是粗心大意,怎么办?有的家长常说:我孩子挺聪明的,哪样都行,就是有点粗心。
粗心马虎不是学习应有的态度,有不少学生就是粗心马虎造成的1分之差而错失了理想学校。粗心马虎,归根结底是习惯养成的问题。
如果平时没有养成良好的学习习惯,考试时心里一紧张,粗心、马虎的问题又升级了,考试分数当然大受影响。即使是再聪明的孩子,也会因为粗心大意而丢分数,影响到学习成绩。
问题表现:
...
05-08
2015公务员考试行测针对学习方案
随着公务员考试公告、大纲及职位表的相继出炉,公务员考试的脚步越来越近了,广大考生的压力骤然增加,紧迫感油然而生。当然,也有一小部分考生已经做了充分的准备,最后积蓄能量,等待鹰击长空那一刻的到来。因此,专家针对处于不同复习阶段的考生,在最后冲刺阶段到底该如何复习给出了不同的建议。
一.准备时间在3个月以上,并且进行过系统学习的考生
该类考生已经对行测各个专项常考的知识点烂熟于心,历年真题、模拟试卷做了很多套,对于自己的优劣势有着清楚的认识。对于这类考生来说,剩下的时间就是真正的冲刺阶段,重心放在查漏补缺上,拿出之前做过的试卷,仔细研究做错的题目。此外,对于自己最弱的两个专项,每天进行强化做题训练,而对于掌握较好的专项可以2—3天进行一次训练。
二.准备时间在3个月以下并且进行过一些学习的考生,或准备时间在3个月以上但是没有系统学习过行测知识,基本以自己看书做题为主的考生
之所以把这两类考生放在一起,是因为大家现在的水平差不多,中公教育专家建议这两类考生在规定时间内做一套近两年的真题或模拟试卷,前提是首次做这套试卷。如果正确率在75%以上,那么可以参照第一种考生的复习方案;如果正确率在75%以下,建议考生抓紧时间选择一个适合自己的辅导班次进行突破式的学习,重点放在训练做题速度上。
三.准备时间在3个月以下并且从未进行过系统学习的考生
如果该类考生现在还在苦苦研究专项书籍,甚至连真题还没怎么做过的话,那就真的要有紧迫感了,不仅要付出比其他考生更多的努力还要找到事半功倍的方法。纵观这么多年的公务员考试我们不难发现,行测考试考的不仅是智商,更是一种能力,掌握好解题技巧和方法至关重要。中公教育专家建议这类考生除了抓紧时间选择一个适合自己的辅导班次进行系统的学习之外,还要有重点地进行学习。在仅剩的不多的时间里把重心放在最易提高的资料分析、逻辑判断和片段阅读上,根据以往的经验,对于基础不好的考生这三部分可以在一个月的时间内有质的飞越。而对于侧重常识基础的类比推理、定义判断、逻辑填空以及多数同学认为难度较大的数量关系,考生在有限的时间内通过学习掌握常考知识点及解题技巧即可。对于常识判断部分,主要测查报考者应知应会的基本知识以及运用这些知识分析判断的基本能力,重点测查对国情社情的了解程度、综合管理基本素质等,涉及政治、经济、法律、历史、文化、地理、环境、自然、科技等方面。建议考生无需单独抽时间复习该专项,只需利用复习其他专项的边角料时间进行常识的补充,重点关注近期发生的重大事件,以及最新出台的政策法规等。
公务员行测推荐:
学习方案推荐访问