出国留学网幼儿园综合素质真题

出国留学网专题频道幼儿园综合素质真题栏目,提供与幼儿园综合素质真题相关的所有资讯,希望我们所做的能让您感到满意!

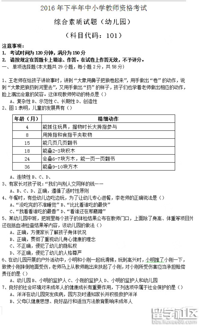
教师资格证考试幼儿园《综合素质》真题及答案解析(2022上)

 

  我国规定取得幼儿园教师资格证应当具备幼儿师范学校或大学大专毕业及其以上学历,幼儿园的考试科目为《综合素质》和《保教知识与能力》,为了让大家更加清楚明白幼儿园综合素质的具体考试题型,小编找来了2022年上半年幼儿园《综合素质》的考试真题。

教师资格证考试幼儿园《综合素质》真题及答案解析(2022上)

  一、单项选择题(共29题,每题2分)

  1.马老师在活动反思中写道:“使用档案袋对幼儿的表现进行评价,经常需要花费些额外的时间,与其在这些花样上花时间,不如把精力多用在孩子身上。”这边明马老师()。

  A.缺少幼儿学情分析意识

  B.缺少经验提炼的能力

  C.缺少幼儿发展评价能力

  D.缺少教学决策的意识

  参考答案:A

  参考解析:学情是指学生在学习新知识之前已经具备的知识结构和学生在学习新知识时体现出来的个性的差异。在教学设计中,学情分析很重要而且很必要。教师的每一堂课一定要认真做好,并落到实处。只有做到详实的学情分析,才会有高效课堂的构建。“备课时一定要备教材、备学生”的说法,其中备学生就是学情分析的意思。题干中马老师的说法缺乏学情分析的意识。

  2.米切尔·兰德曼说:“人较动物而言,在本质上是非决定的。此即人的生命并没有遵循事先决定的路线,事实上自然只是使人走完一半,另外的一半尚待人自身去完成。”对此正确的理解是()。

  A.人的发展是定向的

  B.人的发展是多向的

  C.人的发展是全面的

  D.人的发展是平衡的

  参考答案:B

  参考解析:这段话说明的是,人类必须通过后天的努力和不断的劳动学习,才能获得生存的能力,也才能改变生存状态。也说明人的发展应该是多向性的。

  3.一所幼儿园基于“数字化育人”办学理念,建立起“过程性数据”与“关键事件”相结合的幼儿发展评价信息系统,用以跟踪幼儿个体的成长过程,该做法体现的幼儿发展特点是()。

  A.顺序性

  B.独特性

  C.自主性

  D.创造性

  参考答案:B

  参考解析:儿童发展具有整体共同特征的前提下,个体与整体相比较,每一具体儿童的身心发展,在表现形式、内容和水平方面,都可能会有自己的独特之处,这种表现于个体发展方面的差异性,来源于个体遗传素质和生活环境的差别。该幼儿园的做法体现了独特性的特点。

  4.“拼图”游戏时,王老师见东东反复地拿起这块放下那块,不知该拿出哪块,急得满脸通红、满头大汗。对此,王老师恰当的说法是()。

  A.“不要着急,我们再试试吧。”

  B.“你看看,晓红是怎么拼的。”

  C.“试试红色正方形的拼板吧。”

  D.“仔细看一下颜色和形状”

  参考答案:D

  参考解析:本题考查师幼沟通。有效的师幼沟通,可以帮助缩短师幼间的心理距离,加深相互理解,促进师幼间建立相互信任、尊重的关系,对幼儿今后成长有着积极的影响。教师是幼儿活动的引导者,当幼儿活动遇到困难时教师应该给予引导,帮助幼儿活动继续,D项表述能引发幼儿自主观察。

  5.依据《中华人民共和国宪法...

教师资格幼儿综合素质2016下半年真题及参考答案

 

  2016教师资格考试已经结束,出国留学网教师资格证考试频道为您整理:2016下半年教师资格幼儿综合素质真题及参考答案,希望考生们能在2016年下半年教师资格证考试中都能取得好成绩!

  教师资格幼儿综合素质2016下半年真题及参考答案


  

  

  

  

  一、单选题

  1、B

  2、A

  3、D

  4、C

  5、C

  6、D

  7、C

  8、A

  9、略

  10、A

  11、C

  12、B

  13、C

  14、A

  15、D

  16、B

  17、C

  18、D

  19、B

  20、B

  21、C

  22、A

  23、C

  24、A

  25、D

  26、B

  27、D

  28、A

  29、B

  二、材料分析题

  30.这位老师的做法是正确的。

  素质教育要求面向全体学生。素质教育不是面对某一个或者某一部分学生。材料中,这位老师没有因为小楷内向腼腆而忽视他的教育,而是通过发现他身上的闪光点,以增强学生的自信心的方式,关注每一位学生的发展和成长。

  其次,素质教育是促进学生个性发展的教育。(结合材料拓展)

  再次,素质教育是促进学生全面发展的教育。(结合材料拓展)

  最后,这位教师从关注学科转向关注人,关注小楷心理和情绪的变化,关注道德和人格的发展,更符合素质教育的要求。

  31.该教师行为值得赞扬,遵循了关爱学生、为人师表、爱岗敬业的职业道德,符合新课改后的儿童观。

  首先,体现了关爱学生的教师职业道德。(结合材料拓展)

  其次,体现了为人师表的教师职业道德。(结合材料拓展)

  再次,体现了爱岗敬业的教师职业道德。(结合材料拓展)...