出国留学网专题频道教师资格考试答案栏目,提供与教师资格考试答案相关的所有资讯,希望我们所做的能让您感到满意!
11-10
《2018下半年教师资格考试小学综合素质真题答案》由本网站小编整理而出!希望给您带来帮助,更多相关资讯敬请关注本网站更新!祝您前程似锦!
2018下半年教师资格考试小学综合素质真题答案



信息来源:环球网校
推荐阅读:
11-10
本网站小编为考生们整理了“2018下半年教师资格证《幼儿保教知识》真题与答案”,希望有所帮助,更多考试信息请关注本网站的及时更新哦。祝同学们金榜题名!
2018下半年教师资格证《幼儿保教知识》真题与答案
一、单项选择题
1.答案:A.喜欢模仿
2.答案:C。应确保每位幼儿在同一时间达成同样的教育目标
3.答案:B。鼓励幼儿睡硬床
4.答案:B。幼儿学习的支持者、合作者、引导者
5.答案:C。社会性微笑
6.答案:C。生活性
7.答案:A。注重感官教育
8.答案:D。根据日常观察所获得的信息评价幼儿
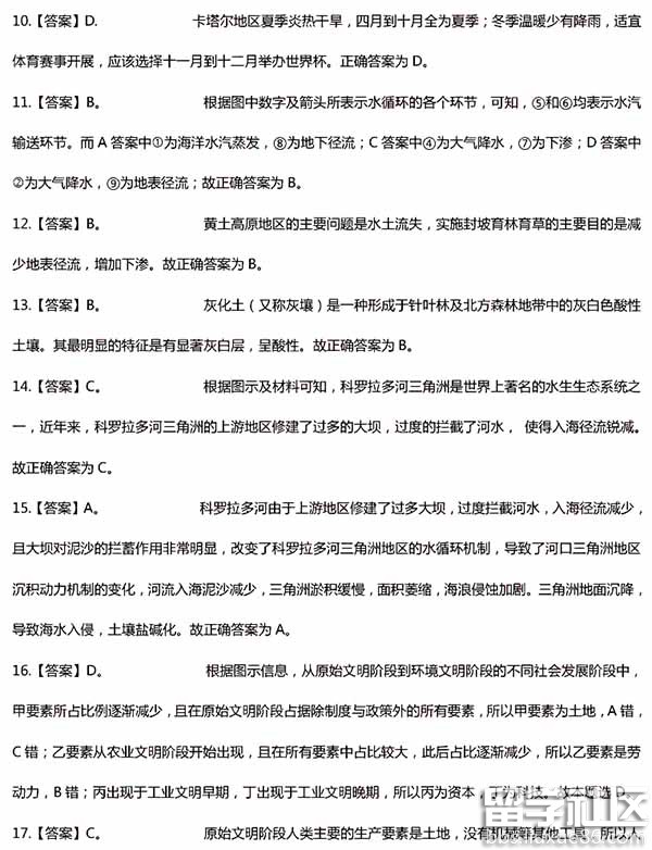
9.答案:D。理解熟悉特征
10.答案:A。能感知到周围的植物是多种多样的
二、简答题
11.参考答案
皮亚杰提出了认知发展理论,他把幼儿的认知发展分为感知运动阶段、前运算阶段、具体运算阶段和形式运算阶段,2-4岁儿童正处于前运算阶段(2-7岁)中的象征思维阶段(2-4岁)。
根据皮亚杰的理论,2-4岁儿童思维具有如下主要特点:
(1)思维开始运用象征性符号进行,出现表征功能,或称象征性功能。
(2)幼儿的思维在此阶段还没有真正普遍化,没有形成一般化的概念。
(3)此阶段幼儿不掌握部分与整体的关系,常常运用“转导推理"。
(4)象征思维是“中心化”的思维,或称为“自我中心思维”。
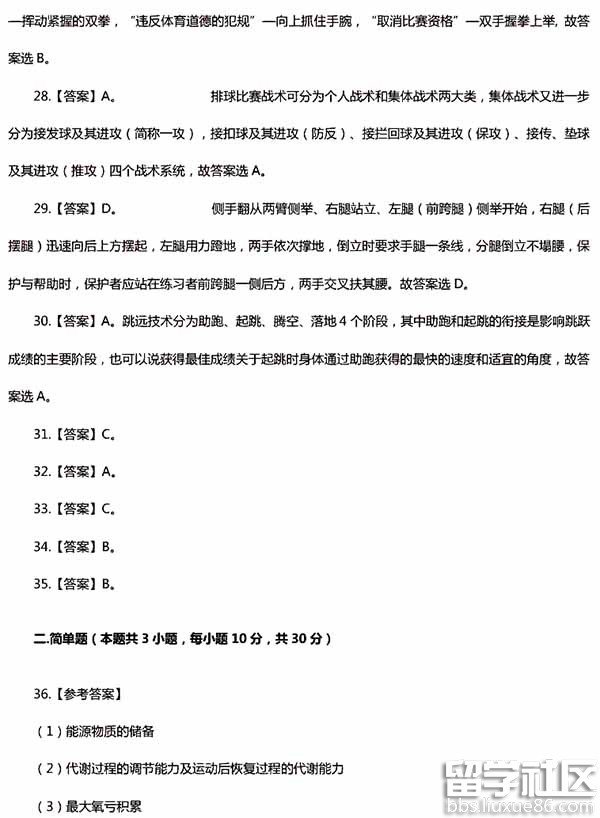
12.参考答案
(1)对幼儿个体发展的意义
①美育通过艺术形象的魅力,潜移默化地感染和熏陶幼儿的心灵,使幼儿在感受美的同时,发展积极向上的精神和活泼开朗的性格,产生美好的情感和情绪体验。
②美育帮助幼儿开阔视野,增长知识,发展智力。幼儿在艺术活动中,实现着内在的认识活动、情感和外在表现活动的统一
③美育通过艺术活动,帮助幼儿借助形象化的方式认识世界,弥补了用语言和判断推理的方式进行学习的不足之处,有利于促进幼儿大脑左右半球的均衡发展。
(2)对社会的意义
①美育是培养人的精神面貌的总体系中,人的高尚的道德情操和道德行为与对美的追求常常是统一在一起的,美育是建立一个文明、美好的社会不可缺少的部分。
②对幼儿实施美育,促进幼儿形成健全的人格,这就为提高全民族的素质打下了基础。
三、论述题
13.参考答案
(1)幼儿园一日生活常规指的是幼儿园为了培养幼儿良好的生活习惯和生活基本能力,确保幼儿健康成长而制定的幼儿园生活各环节的基本规则与要求。幼儿园一日生活常规是多方面的,具体包括:卫生常规、行为习惯常规、学习活动常规等。
(2)培养幼儿一日生活常规的意义:
①一日生活常规可以培养幼儿的生活规律,养成良好的行为习惯。
②一日生活常规可以帮助幼儿适应幼儿园环境,学习在集体中生活。
③一日生活常规可以培养幼儿的自律能力,维持班级的秩序。
<...11-10
小编精心为您收集整理了“2018年下半年教师资格《小学教育教学知识与能力》真题及答案”,希望给您带来帮助!更多精彩内容尽在本站,请持续关注。
2018年下半年教师资格《小学教育教学知识与能力》真题及答案
1.考试时间为120分钟,满分为150
2.请按规定在答题卡上填涂,作答,在试卷上作答无效,不予评分
单项选择题(本大题共20小题,每小题2分,共40分)一在每小题列出的四个备选项中只有—个是符合题目要求的,请用2B铅笔把答题卡上对应题目的答案字母按要求涂黑。错选多选或未选均无分。
1、衡量一个国家文明程度和人口素质高低的重要标志是
A.经济发展水平
B.科技发展水平
C.人口结构状况
D.基础教育水平
参考答案:D
2、下列主张属于儒家教育思想的是
A.有教无类
B.道法自然
C.绝圣弃智
D.以史为师
参考答案:A
3、我国教育史上首次纳入师范教育并实施的学制是0
A.癸卯学制
B.五四三学制
C.壬寅学制
D.“六三三学制”
参考答案:A
4、人们常说“三翻六坐八爬叉,十二个月喊爸一说法所体现的儿童身心发展规律是()
A.稳定性
B.顺序性
C.不平衡性
D.个体差异性
参考答案:B
5、通过“道德两难故事法”提出道德认知发展阶段理论的学者是()
A.马斯洛
B.皮亚杰
C.柯尔伯格
D.罗森塔尔
参考答案:C
6、在发生火突时,使用干粉灭火器进行灭火,正确的步是0
①将灭火器提到距火源两米左右的上风处
②倒置灭火器,握紧压把
③除掉铅封,拔出保险销
④右手用力压下压把,左手拿着喇叭筒,对准火源根部喷射
A.①②③
B.①②④
C.①③④
D.②③④
6.C
7、在教育研究中,访谈法与问卷法相比()
A.更具客观性
B.更有利于做大样本研究
C.更易对数据进行编码处理
D.更有利于对问题进行深层次研究
参考答案D
8、某小学为弘扬民族文化,围绕“中国风“,组织学生在课外开展书法练习、风筝制作、中国结编织等活动。这属于()
A.学科活动
B.科技活动
C.游戏活动
D.主题活动
参考答案D
9.小英帮助生病在家的小辅导功课后感到很快乐、这种博感属于()
A.道德感
B.美感
C.理智感
D.幸福感
参考答案A
10、小学生学写...
03-13
03-13
03-13
03-13
教师资格考试答案推荐访问