出国留学网专题频道教师资格证高中化学真题答案栏目,提供与教师资格证高中化学真题答案相关的所有资讯,希望我们所做的能让您感到满意!
03-13
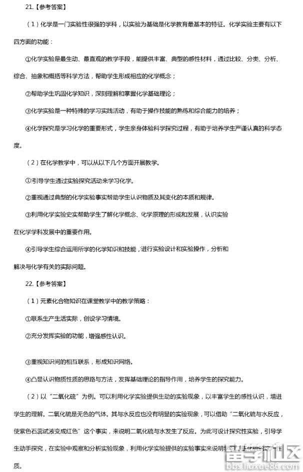
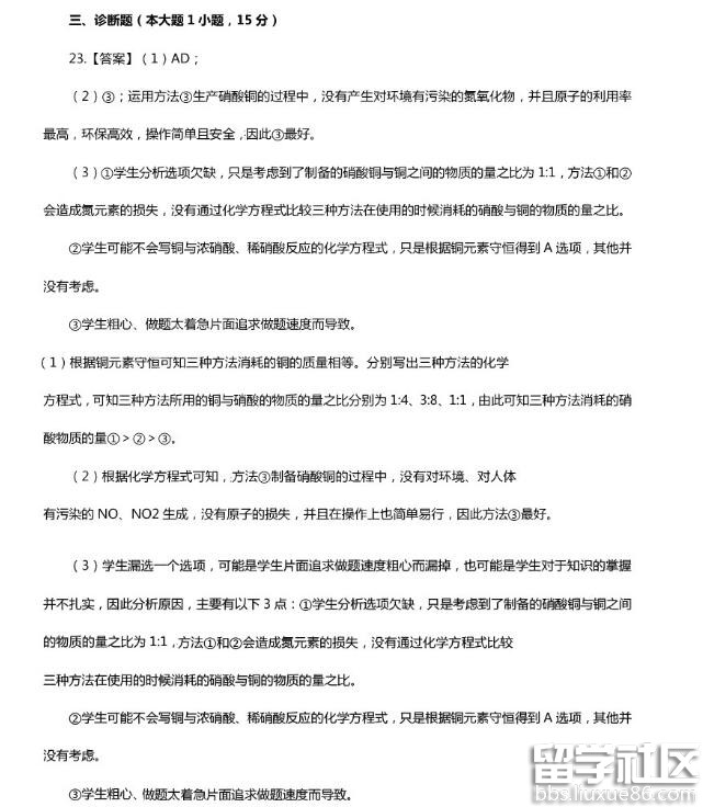
2017上半年教师资格证考试在3月11日已经圆满结束,出国留学网教师资格考试栏目为大家整理“2017上半年教师资格证高中化学真题答案(图片版)”,希望对考生能有帮助,请继续关注我们网站的更新。










教师资格证考试栏目为您推荐:
11-08
2016教师资格考试已经结束,出国留学网教师资格证考试频道为您整理:高中化学教师资格证2016下半年真题答案,希望考生们能在2016年下半年教师资格证考试中都能取得好成绩!
高中化学教师资格证2016下半年真题答案





教师资格证考试栏目推荐:
教师资格证高中化学真题答案推荐访问