出国留学网无穷级数

出国留学网专题频道无穷级数栏目,提供与无穷级数相关的所有资讯,希望我们所做的能让您感到满意! 用解析的形式来逼近函数,一般就是利用比较简单的函数形式,逼近比较复杂的函数,最为简单的逼近途径就是通过加法,即通过加法运算来决定逼近的程度,或者说控制逼近的过程,这就是无穷级数的思想出发点。

2020考研数学高数暑期复习资料:无穷级数

 

  考研备考时间已然快要过半,还在为了备考方法焦灼?不用担心!老司机带你上车,下面由出国留学网小编为你精心准备了“2020考研数学高数暑期复习资料:无穷级数”,持续关注本站将可以持续获取更多的考试资讯!

2020考研数学高数暑期复习资料:无穷级数

  1、掌握级数的基本性质及其级数收敛的必要条件,掌握几何级数与p级数的收敛性;掌握比值审敛法,会用正项级数的比较与根值审敛法。

  2、会用交错级数的莱布尼兹定理,了解绝对收敛和条件收敛的概念及它们的关系。

  3、会求幂级数的和函数以及数项级数的和,掌握幂级数收敛域的求法。

  4、掌握e的x次方、sinx、cosx、ln(1+x),(1+x)的a次方的马克劳林展开式,会用它们将简单函数作间接展开;会将定义在[-L,L]上的函数展开为傅立叶级数,会将定义在上的函数展开为正弦级数和余弦函数。

  重点是数项级数的概念与性质,正项级数的审敛法,交错级数及其审敛法,绝对收敛与条件收敛的概念。幂级数的收敛半径、收敛区间的求法,将函数展成傅立叶级数。难点是求幂级数的和函数,将函数展成幂级数、傅立叶级数。

  推荐阅读:

  2020考研数学高数暑期复习资料:泰勒公式求极限

  2020考研数学高数暑期复习资料:洛必达法则求极限

  2020考研数学高数暑期复习:常微分方程

  

考研数学无穷级数考查方式及备考辅导

 

  出国留学考研网为大家提供考研数学无穷级数考查方式及备考辅导,更多考研资讯请关注我们网站的更新!

  考研数学无穷级数考查方式及备考辅导

  无穷级数是微积分的重要组成部分,是函数从有限形式表达式向无限形式表达式过渡的重要方法。这部分重点考查的内容和需要具备的能力有:

  1) 常数项级数的收敛与发散的概念,基本性质与收敛的必要条件;

  2) 熟知常用级数的敛散性:主要包括几何级数、 P级数的收敛性;

  3) 能够识别数项级数的类型,具备综合利用性质和判别方法判断级数收敛性的能力;

  ① 判断抽象型级数的收敛性(2011年(3)题;2013年(4)题);

  ② 判断具体型级数的收敛性;

  ③ 交错级数和任意项级数要会先判断其是否绝对收敛,还是条件收敛(2012年(4)题);

  4) 会计算幂级数的收敛半径、收敛区间和收敛域,注意收敛区间和收敛域的区别(2009年(11)题);

  5) 简单幂级数的和函数的求法(2005年(18)题;2006年(19)题;2009年(19)题;2014年(18)题);

  6) 能够灵活利用幂级数的性质将函数展成幂级数(2007年(20)题);

  通过研究真题,同学们发现前五年真题中无穷级数都是以客观题的形式出现的,都没有以解答题的方式出现,甚至有的同学还坚信2016考解答题的可能性很小。但是,如果再仔细研究一下近十年真题,你会发现2015数三考查幂级数求和问题之前考过的,所以2016以解答题的方式考查幂级数的求和也是情理之中的事情。这也充分说明了一个问题,平时复习的时候一定要按照考试大纲的要求复习,不遗漏任何知识点,每一个知识点和其对应的常见题型的基本解题方法一定掌握。同时也给2016考生一个警示,历年真题是至关重要的,对于真题中出现过的题型一定要搞明白,具备举一反三的能力。

  小编精心为您推荐:

  考研数学:这样复习 60天能提高30分  

  2016考研数学复习:10大高频题型   

  2016考研数学高频考点...

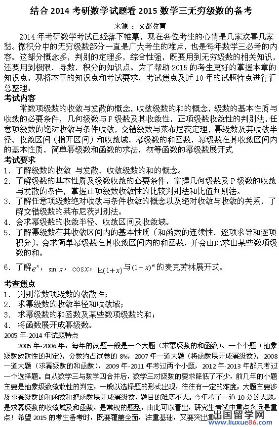
2015考研数学三无穷级数备考指南

 

  以下《2015考研数学三无穷级数备考指南》由出国留学网考研频道为您精心提供,欢迎大家参考阅读。

  2014年考研数学考试已经落下帷幕,现在各位考生的心情是几家欢喜几家愁。微积分中的无穷级数部分一直是广大考生的难点,也是每年数学三必考的内容。这部分概念多,判别的定理多,综合性强,既要用到无穷级数的相关知识,还要用到极限、导数、积分的知识点。为了帮助2015的考生更好的掌握本章的知识点,现将本章的知识点和考试要求、考试焦点及近10年的试题特点进行汇总整理:

  考试内容

  常数项级数的收敛与发散的概念,收敛级数的和的概念,级数的基本性质与收敛的必要条件,几何级数与P级数及其收敛性,正项级数收敛性的判别法,任意项级数的绝对收敛与条件收敛,交错级数与莱布尼茨定理,幂级数及其收敛半径、收敛区间(指开区间)和收敛域,幂级数的和函数,幂级数在其收敛区间内的基本性质,简单幂级数和函数的求法,初等函数的幂级数展开式

  考试要求

  1. 了解级数的收敛 与发散、收敛级数的和的概念。

  2. 了解级数的基本性质及级数收敛的必要条件,掌握几何级数及P级数的收敛与发散的条件,掌握正项级数收敛性的比较判别法和比值判别法。

  3. 了解任意项级数绝对收敛与条件收敛的概念以及绝对收敛与收敛的关系,了解交错级数的莱布尼茨判别法。

  4. 会求幂级数的收敛半径、收敛区间及收敛域。

  5. 了解幂级数在其收敛区间内的基本性质(和函数的连续性、逐项求导和逐项积分),会求简单幂级数在其收敛区间内的和函数,并会由此求出某些数项级数的和。

6. 了解
的麦克劳林展开式。

  考查焦点

  1. 判别常数项级数的敛散性;

  2. 求幂级数的收敛半径和收敛域;

  3. 求幂级数的和函数及某些数项级数的和;

  4. 将函数展开成幂级数。

  2005年-2014年试题特点

  2005年-2006年,每年的试题一般是一个大题(求幂级数的和函数)、一个小题(抽象级数敛散性的判定),分数约占试卷的8%,2007年一道大题(将函数展开成幂级数),2008一道大题(求幂级数的和函数),2009年-2011年考过两个小题,2012年-2013年都只考过一个选择题。自从数学三与数学四合并后,数学三对级数的要求降低了不少,前几年的小题主要是抽象级数敛散性的判定,一般以选择题的形式出现,往往有一定的难度;大题主要涉及求幂级数的和函数和把函数展开成幂级数,题目的难度不大。今年考了一道10分的大题,是求幂级数的收敛域及和函数,是常规的题型,由此可以看出,研究生考试中重点永远是重点!希望2015的考生备考时,既要覆盖全面,注重基础,又要突出重点!


html>

2014考研数学冲刺:微分方程与无穷级数重点解析

 

  2014年考研报名已经开始,离考试的日子越来越近,面对数学这科考研必考的重要科目,出国留学网考研频道小编为即将考研的朋友编辑整理了“2014考研数学冲刺:微分方程与无穷级数重点解析”,希望对广大考友有所帮助!

  一、微分方程

  微分方程可视为一元函数微积分学的应用与推广。该部分在考试中以大题与小题的形式交替出现,平均每年所占分值在8分左右。常考的题型包括各种类型微分方程的求解,线性微分方程解的性质,综合应用。

  对于该部分内容的复习,考生首先要能识别各种方程类型(一阶:可分离变量的方程、齐次方程、一阶线性方程、伯努利方程(数一、二)、全微分方程(数一);高阶:线性方程、欧拉方程(数一)、高阶可降阶的方程(数一、二)),熟悉其求解步骤,并通过足量练习以求熟练掌握;在此基础上还要具备数学建模的能力——能根据几何或物理背景,建立微分方程。

  另外,有几点需提醒考生:

  1. 解微分方程主要考查考生计算积分的能力,而实际应用则对考生的综合能力提出较高要求,考生需结合练习把“解方程”和“列方程”的能力练好。

  2. 非基本类型的方程一般都可通过变量替换化为基本类型。

  3. 考生需弄清常见的物理量、几何量与微分、积分的关系。

  二、无穷级数

  级数可视为微积分的综合应用。该部分是数一、数三的必考内容,分值约占10%。常考的题型有:常数项级数的收敛性,幂级数的收敛半径和收敛域,幂级数展开,幂级数求和,常数项级数求和以及傅里叶级数。其中幂级数是重点。

  结合考试分析,建议考生从以下方面把握该部分内容:

  1. 常数项级数

  理解其收敛的相关概念并掌握各种收敛性判别法。

  2. 幂级数

  考试有三方面的要求:幂级数收敛域的计算,幂级数求和,幂级数展开。考生应通过一定量训练使自己具备这三方面的能力——给定幂级数,准确计算其收敛半径进而得到收敛域,能求其和函数,能将一个简单函数在指定点展开成幂级数。

  3.傅里叶级数

  考试出现频率和考试要求均较低,掌握傅里叶系数的求法,再了解狄利克雷定理的内容即可。

  如何有效地复习考研数学?如果我们也视其为一道数学题,我想我们应该明白:我们要做微分运算——拿着放大镜把每个考点弄清,也要做积分运算——持续地投入,积跬步以至千里;我们要有严谨的态度——一张数表里有一个数不同结果就变了,还要有灵活的思维——于点、线、面,数、表、空间,常量、变量、随机变量间自由游弋;面对逝去的光阴不要悔恨——函数都可以不单调,人却要让过去决定未来吗,面对不如意的现状要接纳——作为考生,我们无权更改微分方程的初始条件,我们能做的是接受它,把题漂亮地解出来。

  考研网推荐链接:

  2014年全国研究生报名入口

  2014考研各大事件时间汇总...

2014考研数学——微分方程与无穷级数

 

  选择考研的人们都是勇士,考研的复习是一个漫长的过程,中间还会有一道道的坎,有时候咬咬牙过了就是另外一片新天地,加油!考研人!出国留学网考研频道和您一起奋斗!

  “世事洞明皆学问”。想把一件事做好,就需要用心揣摩其规律、总结其方法。考研复习亦不例外:除了结合考纲把基础打牢,还需适当总结方法、关注重点。针对考生需求,跨考教育数学教研室李老师精心准备了2014年暑期考研数学复习重点解析,以下是高数微分方程与无穷级数部分,供参考。

  一、微分方程

  微分方程可视为一元函数微积分学的应用与推广。该部分在考试中以大题与小题的形式交替出现,平均每年所占分值在8分左右。常考的题型包括各种类型微分方程的求解,线性微分方程解的性质,综合应用。

  对于该部分内容的复习,考生首先要能识别各种方程类型(一阶:可分离变量的方程、齐次方程、一阶线性方程、伯努利方程(数一、二)、全微分方程(数一);高阶:线性方程、欧拉方程(数一)、高阶可降阶的方程(数一、二)),熟悉其求解步骤,并通过足量练习以求熟练掌握;在此基础上还要具备数学建模的能力——能根据几何或物理背景,建立微分方程。

  另外,有几点需提醒考生:

  1. 解微分方程主要考查考生计算积分的能力,而实际应用则对考生的综合能力提出较高要求,考生需结合练习把“解方程”和“列方程”的能力练好。

  2. 非基本类型的方程一般都可通过变量替换化为基本类型。

  3. 考生需弄清常见的物理量、几何量与微分、积分的关系。

  二、无穷级数

  级数可视为微积分的综合应用。该部分是数一、数三的必考内容,分值约占10%。常考的题型有:常数项级数的收敛性,幂级数的收敛半径和收敛域,幂级数展开,幂级数求和,常数项级数求和以及傅里叶级数。其中幂级数是重点。

  结合考试分析,建议考生从以下方面把握该部分内容:

  1. 常数项级数

  理解其收敛的相关概念并掌握各种收敛性判别法。

  2. 幂级数

  考试有三方面的要求:幂级数收敛域的计算,幂级数求和,幂级数展开。考生应通过一定量训练使自己具备这三方面的能力——给定幂级数,准确计算其收敛半径进而得到收敛域,能求其和函数,能将一个简单函数在指定点展开成幂级数。

  3.傅里叶级数

  考试出现频率和考试要求均较低,掌握傅里叶系数的求法,再了解狄利克雷定理的内容即可。

  如何有效地复习考研数学?如果我们也视其为一道数学题,我想我们应该明白:我们要做微分运算——拿着放大镜把每个考点弄清,也要做积分运算——持续地投入,积跬步以至千里;我们要有严谨的态度——一张数表里有一个数不同结果就变了,还要有灵活的思维——于点、线、面,数、表、空间,常量、变量、随机变量间自由游弋;面对逝去的光阴不要悔恨——函数都可以不单调,人却要让过去决定未来吗,面对不如意的现状要接纳——作为考生,我们无权更改微分方程的初始条件,我们能做的是接受它,把题漂亮地解出来。

  考研网推荐链接:

  

2014考研数学微分方程与无穷级数

    如何有效地复习考研数学?除了结合考研大纲把基础打牢,还需适当总结方法、关注重点。针对考生需求,出国留学考研网小编精心整理分享2014年暑期考研数学复习重点解析。以下是高数微分方程与无穷级数部分,希望对广大考生有所帮助。

    一、微分方程

  微分方程可视为一元函数微积分学的应用与推广。该部分在考试中以大题与小题的形式交替出现,平均每年所占分值在8分左右。常考的题型包括各种类型微分方程的求解,线性微分方程解的性质,综合应用。

  对于该部分内容的复习,考生首先要能识别各种方程类型(一阶:可分离变量的方程、齐次方程、一阶线性方程、伯努利方程(数一、二)、全微分方程(数一);高阶:线性方程、欧拉方程(数一)、高阶可降阶的方程(数一、二)),熟悉其求解步骤,并通过足量练习以求熟练掌握;在此基础上还要具备数学建模的能力——能根据几何或物理背景,建立微分方程。

    另外,有几点需提醒考生:

  1.解微分方程主要考查考生计算积分的能力,而实际应用则对考生的综合能力提出较高要求,考生需结合练习把“解方程”和“列方程”的能力练好。

  2.非基本类型的方程一般都可通过变量替换化为基本类型。

  3.考生需弄清常见的物理量、几何量与微分、积分的关系。

    二、无穷级数

  级数可视为微积分的综合应用。该部分是数一、数三的必考内容,分值约占10%。常考的题型有:常数项级数的收敛性,幂级数的收敛半径和收敛域,幂级数展开,幂级数求和,常数项级数求和以及傅里叶级数。其中幂级数是重点。

  结合考试分析,建议考生从以下方面把握该部分内容:

  1.常数项级数

  理解其收敛的相关概念并掌握各种收敛性判别法。

  2.幂级数

  考试有三方面的要求:幂级数收敛域的计算,幂级数求和,幂级数展开。考生应通过一定量训练使自己具备这三方面的能力——给定幂级数,准确计算其收敛半径进而得到收敛域,能求其和函数,能将一个简单函数在指定点展开成幂级数。

  3.傅里叶级数

  考试出现频率和考试要求均较低,掌握傅里叶系数的求法,再了解狄利克雷定理的内容即可。

  积跬步以至千里,保持严谨的态度,作为考生,我们无权更改微分方程的初始条件,我们能做的是接受它,上面的考研复习方法以期为备考的你能够受益。

相关推荐: 

2014考研数学——中值定理考试重点汇总 
重点推荐

2014考研数学:高数微分方程与无穷级数

    “世事洞明皆学问”。想把一件事做好,就需要用心揣摩其规律、总结其方法。考研复习亦不例外:除了结合考纲把基础打牢,还需适当总结方法、关注重点。针对考生需求,出国留学考研网教研中心数学教研室精心准备了2014年暑期考研数学复习重点解析。以下是高数微分方程与无穷级数部分,供参考。

  一、微分方程

  微分方程可视为一元函数微积分学的应用与推广。该部分在考试中以大题与小题的形式交替出现,平均每年所占分值在8分左右。常考的题型包括各种类型微分方程的求解,线性微分方程解的性质,综合应用。

  对于该部分内容的复习,考生首先要能识别各种方程类型(一阶:可分离变量的方程、齐次方程、一阶线性方程、伯努利方程(数一、二)、全微分方程(数一);高阶:线性方程、欧拉方程(数一)、高阶可降阶的方程(数一、二)),熟悉其求解步骤,并通过足量练习以求熟练掌握;在此基础上还要具备数学建模的能力——能根据几何或物理背景,建立微分方程。

  另外,有几点需提醒考生:

  1. 解微分方程主要考查考生计算积分的能力,而实际应用则对考生的综合能力提出较高要求,考生需结合练习把“解方程”和“列方程”的能力练好。

  2. 非基本类型的方程一般都可通过变量替换化为基本类型。

  3. 考生需弄清常见的物理量、几何量与微分、积分的关系。

  二、无穷级数

  级数可视为微积分的综合应用。该部分是数一、数三的必考内容,分值约占10%。常考的题型有:常数项级数的收敛性,幂级数的收敛半径和收敛域,幂级数展开,幂级数求和,常数项级数求和以及傅里叶级数。其中幂级数是重点。

  结合考试分析,建议考生从以下方面把握该部分内容:

  1. 常数项级数

  理解其收敛的相关概念并掌握各种收敛性判别法。

  2. 幂级数

  考试有三方面的要求:幂级数收敛域的计算,幂级数求和,幂级数展开。考生应通过一定量训练使自己具备这三方面的能力——给定幂级数,准确计算其收敛半径进而得到收敛域,能求其和函数,能将一个简单函数在指定点展开成幂级数。

  3.傅里叶级数

  考试出现频率和考试要求均较低,掌握傅里叶系数的求法,再了解狄利克雷定理的内容即可。

  如何有效地复习考研数学?如果我们也视其为一道数学题,我想我们应该明白:我们要做微分运算——拿着放大镜把每个考点弄清,也要做积分运算——持续地投入,积跬步以至千里;我们要有严谨的态度——一张数表里有一个数不同结果就变了,还要有灵活的思维——于点、线、面,数、表、空间,常量、变量、随机变量间自由游弋;面对逝去的光阴不要悔恨——函数都可以不单调,人却要让过去决定未来吗,面对不如意的现状要接纳——作为考生,我们无权更改微分方程的初始条件,我们能做的是接受它,把题漂亮地解出来。



    重点推荐
    2014年考研大纲
    

考研数学微分方程与无穷级数相关解析

     “世事洞明皆学问”。想把一件事做好,就需要用心揣摩其规律、总结其方法。考研复习亦不例外:除了结合考纲把基础打牢,还需适当总结方法、关注重点。针对考生需求,以下是高数微分方程与无穷级数部分,供参考。

 
  一、微分方程
 
  微分方程可视为一元函数微积分学的应用与推广。该部分在考试中以大题与小题的形式交替出现,平均每年所占分值在8分左右。常考的题型包括各种类型微分方程的求解,线性微分方程解的性质,综合应用。
 
  对于该部分内容的复习,考生首先要能识别各种方程类型(一阶:可分离变量的方程、齐次方程、一阶线性方程、伯努利方程(数一、二)、全微分方程(数一);高阶:线性方程、欧拉方程(数一)、高阶可降阶的方程(数一、二)),熟悉其求解步骤,并通过足量练习以求熟练掌握;在此基础上还要具备数学建模的能力——能根据几何或物理背景,建立微分方程。
 
  另外,有几点需提醒考生:
 
  1. 解微分方程主要考查考生计算积分的能力,而实际应用则对考生的综合能力提出较高要求,考生需结合练习把“解方程”和“列方程”的能力练好。
 
  2. 非基本类型的方程一般都可通过变量替换化为基本类型。
 
  3. 考生需弄清常见的物理量、几何量与微分、积分的关系。
 
  二、无穷级数
 
  级数可视为微积分的综合应用。该部分是数一、数三的必考内容,分值约占10%。常考的题型有:常数项级数的收敛性,幂级数的收敛半径和收敛域,幂级数展开,幂级数求和,常数项级数求和以及傅里叶级数。其中幂级数是重点。
 
  结合考试分析,建议考生从以下方面把握该部分内容:
 
  1. 常数项级数
 
  理解其收敛的相关概念并掌握各种收敛性判别法。
 
  2. 幂级数
 
  考试有三方面的要求:幂级数收敛域的计算,幂级数求和,幂级数展开。考生应通过一定量训练使自己具备这三方面的能力——给定幂级数,准确计算其收敛半径进而得到收敛域,能求其和函数,能将一个简单函数在指定点展开成幂级数。
 
  3.傅里叶级数
 
  考试出现频率和考试要求均较低,掌握傅里叶系数的求法,再了解狄利克雷定理的内容即可。
 
  如何有效地复习考研数学?如果我们也视其为一道数学题,我想我们应该明白:我们要做微分运算——拿着放大镜把每个考点弄清,也要做积分运算——持续地投入,积跬步以至千里;我们要有严谨的态度——一张数表里有一个数不同结果就变了,还要有灵活的思维——于点、线、面,数、表、空间,常量、变量、随机变量间自由游弋;面对逝去的光阴不要悔恨——函数都可以不单调,人却要让过去决定未来吗,面对不如意的现状要接纳——作为考生,我们无权更改微分方程的初始条件,我们能做...

2014年考研数学复习:微分方程与无穷级数

    “世事洞明皆学问”。想把一件事做好,就需要用心揣摩其规律、总结其方法。考研复习亦不例外:除了结合考纲把基础打牢,还需适当总结方法、关注重点。针对考生需求,出国留学考研网精心准备了2014年暑期考研数学复习重点解析。以下是高数微分方程与无穷级数部分,供参考。

  一、微分方程

  微分方程可视为一元函数微积分学的应用与推广。该部分在考试中以大题与小题的形式交替出现,平均每年所占分值在8分左右。常考的题型包括各种类型微分方程的求解,线性微分方程解的性质,综合应用。

  对于该部分内容的复习,考生首先要能识别各种方程类型(一阶:可分离变量的方程、齐次方程、一阶线性方程、伯努利方程(数一、二)、全微分方程(数一);高阶:线性方程、欧拉方程(数一)、高阶可降阶的方程(数一、二)),熟悉其求解步骤,并通过足量练习以求熟练掌握;在此基础上还要具备数学建模的能力——能根据几何或物理背景,建立微分方程。

  另外,有几点需提醒考生:

  1. 解微分方程主要考查考生计算积分的能力,而实际应用则对考生的综合能力提出较高要求,考生需结合练习把“解方程”和“列方程”的能力练好。

  2. 非基本类型的方程一般都可通过变量替换化为基本类型。

  3. 考生需弄清常见的物理量、几何量与微分、积分的关系。

  二、无穷级数

  级数可视为微积分的综合应用。该部分是数一、数三的必考内容,分值约占10%。常考的题型有:常数项级数的收敛性,幂级数的收敛半径和收敛域,幂级数展开,幂级数求和,常数项级数求和以及傅里叶级数。其中幂级数是重点。

  结合考试分析,建议考生从以下方面把握该部分内容:

  1. 常数项级数

  理解其收敛的相关概念并掌握各种收敛性判别法。

  2. 幂级数

  考试有三方面的要求:幂级数收敛域的计算,幂级数求和,幂级数展开。考生应通过一定量训练使自己具备这三方面的能力——给定幂级数,准确计算其收敛半径进而得到收敛域,能求其和函数,能将一个简单函数在指定点展开成幂级数。

  3.傅里叶级数

  考试出现频率和考试要求均较低,掌握傅里叶系数的求法,再了解狄利克雷定理的内容即可。

  如何有效地复习考研数学?如果我们也视其为一道数学题,我想我们应该明白:我们要做微分运算——拿着放大镜把每个考点弄清,也要做积分运算——持续地投入,积跬步以至千里;我们要有严谨的态度——一张数表里有一个数不同结果就变了,还要有灵活的思维——于点、线、面,数、表、空间,常量、变量、随机变量间自由游弋;面对逝去的光阴不要悔恨——函数都可以不单调,人却要让过去决定未来吗,面对不如意的现状要接纳——作为考生,我们无权更改微分方程的初始条件,我们能做的是接受它,把题漂亮地解出来。


    重点推荐
    2014年考研大纲