出国留学网专题频道河北卫生资格考试从业说明栏目,提供与河北卫生资格考试从业说明相关的所有资讯,希望我们所做的能让您感到满意!
01-02
准备参加2018年卫生资格考试吗?出国留学网为你整理了<河北保定2018年卫生资格考试学历及年限说明>,供你参考,更多卫生资格考试资讯本网站将持续更新,敬请关注。
河北保定2018年卫生资格考试学历及从业年限说明
根据“保定2018年度全国卫生专业技术资格考试考务工作的通知”得知,2018年保定卫生资格考试学历及从业年限说明:
学历及从业年限
报名参加2018年度卫生专业技术资格各级别考试(护理学初级(士)除外)的人员,其学历取得时间和从事本专业工作年限均截止2017年12月31日。报名条件中有关专业学历或学位的规定,是指国家教育和卫生行政部门认可的正规院校毕业学历或学位。
出国留学网卫生资格考试栏目推荐:
...12-28
2018年卫生专业技术资格考试报名安排已经确定,将于2017年12月28日全面启动。出国留学网为您整理了《2018年卫生资格考试报名填表说明》,希望对您有帮助,祝考生们都能取得好成绩!
2018年卫生资格考试报名填表说明



点击进入>>>中国卫生人才网
...
02-22
本文“卫生从业资格考试备考经验”,跟着出国留学网卫生从业资格考试频道来了解一下吧。希望能帮到您!
一、如果你有充裕的卫生资格考试学习时间,如果您认为自己的基础功扎实,基本上可以不考虑报班,辅导班里面都会强调基础的知识点,在复习的进度上可能会跟自己的实际情况不符。但是排除无自律性的一类考生,辅导班给你最大的帮助就是可以提醒你学习进度,告诉你每个阶段该干什么。
二、如果你是上班族,工作多,建议您还是选择辅导班。目前网络教育最大的好处就是师资共享,很多好的课程,在面授班里面是无法接触到的。再次是时间可以自己把握。一些课程还可以下载,像医学,教育网的学员就能下载课件,随时学习。
1、建议做题一定要做历年真题。
1)题水平高;2)每年考题中都有许多重复题(考点)出现;3)可以大概掌握出题规律、方向。
2、再给大家一个建议:考前一个月时光重要,但猜题、押题也满天飞,今年我就上了当,浪费了许多时间,但近似原题只押中2分,不值得。
3、建议在考前10天左右,再快速看一遍医学,教育网收集整理教材。卫生资格考试的备考时间长,很多前面复习的知识点,在复习到后期的时候又回到了原地,因此需要在快速的过一遍,加深印象。
以上是个人的考试体会,仅作大家的参考。
...05-30
小伙伴们想参加2017年证券从业考试吗?出国留学网证券从业考试频道为您整理“证券从业资格考试考情说明”,希望考友们都能顺利通过证券从业考试!
1.证券从业改革后新大纲两科的考试,题型题量是怎么样的?
答:改革后《证券市场基本法律法规》《金融市场基础知识》两科考试,每科均为100题,每题1分。
题型为50道单选题,50道组合型选择题。
2.什么是组合型选择题?
答:类似于这样的试题:
证券公司代销金融产品,不得有( )。
I.采取正常宣传方式………
Ⅱ.采取抽奖………
Ⅲ.与客户分享投资………
Ⅳ.使用除证券公司………
A. I、Ⅱ、Ⅲ、Ⅳ
B. I、Ⅱ、Ⅲ
C.Ⅱ、Ⅲ、Ⅳ
D. I、Ⅲ、Ⅳ
3.新大纲考试的难度如何?
答:(1)从题量上看,减少至100题,但考试时问仍为120分钟,答题时间更宽裕一些。
(2)从题型上看,新的组合型选择题比原来的多选题,难度要低,可采用排除法得出答案。考试题型从单选题、多选题和判断题三种调整为选择题(含组合型选择题)一种,题型减少了三分之二。
(3)从知识点的覆盖程度上看,新大纲考试考查内容仍然较为详细。
4.教辅资料里,有多选,还有判断,与新题型不符,这资料还能用来备考吗?
答:不影响复习,但需根据新情况选择性练习。新的组合型选择题,是原来多选题的变形。如果多选题
答题没有问题,组合型选择题就更没有难度啦。判断题,一直是难度最低的题型,新题型中已不再涉及,可小做练习。
5.证券从业改革后的教辅资料怎么选?
答:依据中国证券业协会公布的《证券业从业人员一般从业资格考试大纲》编写的复习资料都可选择。考生可自主选择适合自己的辅导教材。
6.新大纲规定的入门两科,必须同时考过吗?
答:可以分开考,也可以同时考,根据各白情况而定。
7.入门两科已经考过,接下来专业资格考什么?
答:专业资格考试只考一科。保荐代表人考一科《投资银行业务》,证券分析师考一科《发布证券研究报告业务》,证券投资顾问考一科《证券投资顾问业务》。但现在专业资格尚未开展。
8.专业资格考试要求有多高?
答:专业资格考试要求以领会为主,基本胜任专项业务T作就不难通过专业资格考试,死记硬背难以通
过专业资格考试。
9.专业资格考试成绩有效期有多长?
答:考生取得专业资格考试合格成绩后,应当每年参加并完成我会组织的相应业务培训,掌握最新的必备业务流程、业务标准和业务技能;未按要求完成相应业务培训,没有及时更新必备业务流程、业务标准和业务技能,合格成绩失效。
10.专业资格考试合格有什么用?
...11-13
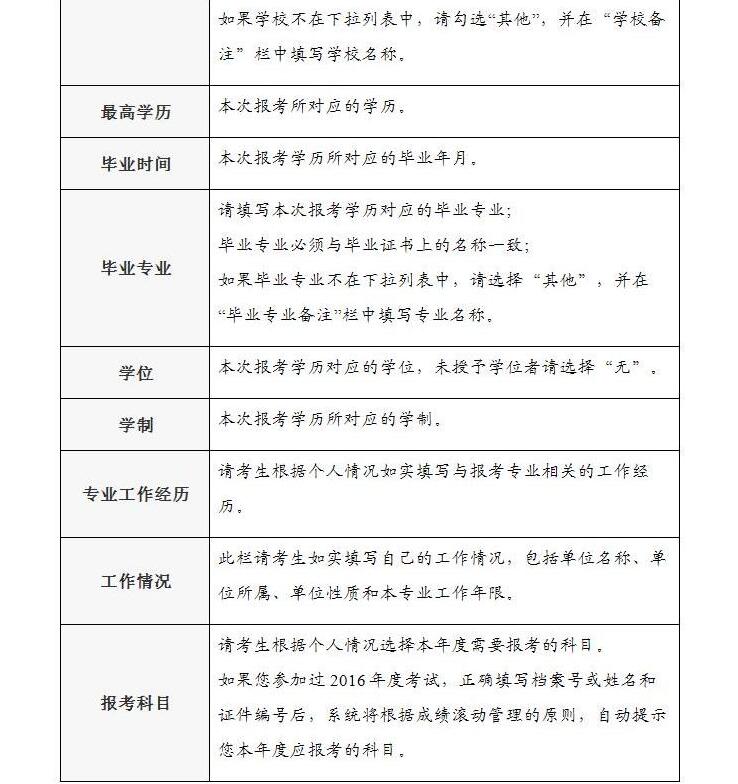
2017年卫生资格考试什么时候考试?卫生资格考试有哪些科目呢?出国留学网卫生资格考试网为您整理“河北2017卫生资格考试时间”,希望大家都能顺利通过卫生资格考试!
根据历年考试安排,2017年河北卫生资格考试时间为预计5月14、15、21、22日开始。
一、采用人机对话方式进行考试的具体安排如下:
|
考试科目 |
考试日期和时间 | |
|
基础知识 |
5月14、15、 21、22日 |
8:30-10:00 |
|
相关专业知识 |
11:00-12:30 | |
|
专业知识 |
14:00-15:30 | |
|
专业实践能力 |
16:30-18:00 | |
二、采用纸笔作答方式进行考试的具体安排如下:
|
考试科目 |
考试日期和时间 | |
|
基础知识 |
5月14日 |
9:00-11:00 |
|
相关专业知识 |
||
08-20
会计从业资格考试在全国的热度正在逐渐升高,随着会计行业越来越吃香,社会的发展趋势,会计已经在各大考试中占一席之地,出国留学网为您提供全国最热门的会计考试资讯,第一手的资讯让您在考试之前抓住考试的先机!
内容摘要:宁波市2013年下半年会计从业资格证考试时间:9月12日开始;报名时间:2013年6月6日至6月18日;
根据财政部《会计从业资格管理办法》的要求和我市会计从业资格考试安排,现将2013年下半年考试报名及有关事项通知如下:
考试其他说明
报考人员在网上报名时,报名缴费成功后应当在3天内再次登录报名系统自行选择考点及考试时间(报考人员允许在同一个考点内选择不同考试时间完成2个科目考试,但2个科目必须一次性选择完毕),逾期不选考点和考试时间的,将由报名系统根据应考人员选定的所在县(市)、区按照就近原则在有空余考位的考点中自动分配。
为了避免应考人员信息输入错误或考试时间考点选择发生错误,在办理网上报名手续时,要求应考人员自行操作。
报考人员在办理网上报名时,同一应考人员禁止同时打开2个及以上窗口(或2台及以上电脑)同时办理报名手续。为了确保网上缴费成功率,建议应考人员使用IE浏览器办理报名及网上缴费手续。
多人在同一台电脑办理报名手续时,每次进入报名系统前都必须刷新电脑系统,消除电脑缓存记录,以避免显示错误报名信息。同时每位应考人员报名结束并选择考点考场成功后,必须打印或下载考试通知单,以免因记错考试时间或考试地点而影响考试。
由于报名系统需要按规定要求设置登录密码,提请各位应考人员必须牢记自己设定的登录密码,以确保以后能够顺利重新登陆考试系统。
2013年下半年考试成绩和合格分数线将于本期考试全部结束10个工作日后(预计10月下旬左右)通过宁波财税会计之窗网站(http://kj.nbcs.gov.cn)公布。2个考试科目同时合格人员,应当于2014年4月30日前按照《宁波市会计从业资格管理实施办法》规定程序和要求办理会计从业资格证书领证手续,逾期不办理领证手续的,考试合格成绩不再保留。
报名考务费按宁波市物价局《关于核定会计从业资格无纸化考试收费标准的复函》(甬价费[2011]57号)核定的标准收取,其中《财经法规与会计职业道德》60元/人次,《会计基础与会计电算化》100元/人次。需要考试考务费票据的应考人员,可以在本人考试结束后向所在考点考务办公室申请开具,最迟在全部考试结束一周内申请开具,逾期不再提供考务费票据。
报名时通过网上订购的教材及交付的快递费,不提供收费票据。
宁波冲刺:2013
会计证实行2年一审,个别地区需要一年一审,主要是考察会计从业人员的继续教育情况;即检查会计从业资格的人员是否有持续接受一定形式的、有组织的理论知识、专业技能和职业道德的教育和培训活动,不断提高和保持其专业胜任能力和职业道德水平。
会计从业资格考试证书年检
所需材料:
1、会计从业资格证书(原件)
2、本人身份证(原件)
持证人员在规定的年检时间内(按“证书号码”尾号相应月份)到各区县财政局、市财政局会计人员服务中心进行《会计从业资格证》(会计证)的年检。
审查事项:
会计证实行2年一审(注:黑龙江是一年一审),主要审核和检查持证人员的下列情况:
1、完成规定的会计人员继续教育内容和学时的情况;
2、工作单位、学历、会计专业技术资格变更情况;
3、《会计从业资格证》注册登记情况;
4、持证人员遵守财经法规、会计职业道德、依法履行会计职责情况;
5、财政部门的其他规定。 其中,会计从业资格证的持证人员,每年接受培训(面授)的时间累计不得少于24小时。
一般每两月都会有安排两天的继续教育的培训课程,而财政部也会派专人来核查相应的参加继续教育及年审的人数。
免检情况:
会计证年审期间,下列人员如能提供以下有效证明可以不参加年检,但最多只免检一次。
1、出国进修会计专业人员;
2、住院(六个月以上)的病人;
3、休产假人员;
4、应征入伍后非从事会计工作人员;
5、其他特殊情况;
会计证年检时,原则上要求出具会计人员继续教育手册、会计电算化合格证。要求会计证年检时必须出具会计人员继续教育培训登记情况、会计电算化合格登记情况,否则不予年检会计证。
年检制度:
会计系列证都需年检
拿会计师证三年内必须参加年检,否则证件无效。
年检时间一般是9月-11月份之...
08-19
2013会计从业资格考试已经进行到一半了,全国各地的会计从业资格考试也在相继拉开序幕,出国留学网为您提供2013全国会计从业考试资讯,为了方便您的查询,请随时关注本网站更新动态!
各位考生:
按照国家财政部印发的《会计从业资格管理办法》(财政部令第73号)的相关规定,自2013年7月1日起,会计从业资格无纸化考试在考试科目、法律责任等方面实行新规定。我省自2013年第三季度开始,会计从业资格考试采用国家题库,考试报考取消免试,珠算科目由省财政厅统一组织现场考试。现就我省2013年下半年会计从业资格无纸化考试的相关事项通知如下:
六、考试相关政策及说明
(一)考生违规行为处理政策。
1、根据国家财政部《会计从业资格管理办法》第八条规定:“因有《会计法》第四十二条、第四十三条、第四十四条所列违法情形,被依法吊销会计从业资格证书的人员,自被吊销之日起五年内(含五年)不得参加会计从业资格考试,不得重新取得会计从业资格证书”;因有提供虚假财务会计报告,做假账,隐匿或者故意销毁会计凭证、会计账簿、财务会计报告,贪污、挪用公款,职务侵占等与会计职务有关的违法行为,
被依法追究刑事责任的人员,不得参加会计从业资格考试,不得取得或者重新取得会计从业资格证书。
2、根据 《吉林省会计从业资格管理实施办法》第三十五条规定:“参加会计从业资格考试舞弊的,情节严重者,由省财政厅取消其考试成绩,且2年内不得参加会计从业资格考试;已取得会计从业资格的,由省财政厅撤销其会计从业资格。同时在吉林省会计网予以公示”。
(二)考试政策。根据《吉林省会计从业资格管理实施办法》的规定,考生必须同时参加财经法规与会计职业道德、会计基础、会计电算化三科的考试。其中50周岁以上人员可以选择参加珠算考试,不再参加会计电算化考试,考试由省财政厅统一组织。
(三)考试成绩管理。所有参加考试的人员必须一次性通过全部报考科目的考试,方可取得会计从业资格证书。
2013吉林各科目模拟试题及答案
河北卫生资格考试从业说明推荐访问