出国留学网专题频道考体育栏目,提供与考体育相关的所有资讯,希望我们所做的能让您感到满意!
安康市的家长和小伙伴们注意啦!目前安康市已经公布2022年中考改革的具体详情,小编已经将部分情况都整理在下文,还没有参加中考体育的小伙伴及家长们需要多多关注消息,希望各位小伙伴都能在中考中发挥顺利!欢迎大家阅读本文,关注本站即可获取更多精彩资讯!
《安康市初中学业水平体育与健康考试改革实施方案》已经市政府同意,自2022年9月1日起执行,至2025年8月31日自动废止。在执行过程中,如需调整或变更则另行通知。
初中体育考试采取过程管理评价与目标效果测试相结合的方法,初中体育考试内容由学生平时考核、现场统一测试和体育竞赛成绩加分三部分组成。
(一)平时考核
1.目的:鼓励各学校开足开齐上好体育课,全面实施《学生体质健康标准》,促进学生体质健康发展,激励学生积极进行体育锻炼,养成终身锻炼的好习惯。2.内容:由体育与健康课考核和《国家学生体质健康标准》(2014年修订版)测试组成。
(二)现场统一测试
1.目的:通过现场统一测试,量化反映学生的耐力和心肺功能、爆发力、上下肢力量、弹跳力、协调性、柔韧性和专项技能发展水平,促使学生加强锻炼,不断提升身体素质,努力在初中阶段良好掌握1-2项运动技能。
2.各项目设置:
项目1:1000米跑(男)/800米跑(女)、200米游泳(学生自选1项)。
项目2:立定跳远、50米跑(学生自选1项)。
项目3:单杠引体向上(男)/1分钟仰卧起坐(女)、前掷实心球(学生自选1项)。
项目4:1分钟跳绳。
项目5:篮球、排球、足球(学生自选1项)。
(三)体育竞赛成绩加分
1.目的:鼓励学生经常性参加体育锻炼和各级各类体育竞赛。通过学生参加各项目相应级别体育竞赛成绩反映学生掌握运动技能和身体素质状况,同时鼓励各级教育体育行政部门和学校广泛组织开展阳光体育活动,进一步规范各级各类青少年体育赛事活动。
2.内容:学生参加县级、市级、省级和国家级体育竞赛,根据获得的名次折算得分,作为加分项目计入初中体育考试成绩。
计分办法
初中体育考试总分100分。计入初中学业水平考试总成绩,并作为高中阶段学校招生录取的计分科目。其中,学生平时成绩30分,现场统一测试项目占70分。体育竞赛成绩加分最多不超过15分,体育竞赛成绩加分后,总分如超过100分的,按满分记分。未超过100分的,按加分后的实际得分记分。
(一)平时考核成绩
1.平时考核满分为30分,每学年10分。其中,体育与健康课成绩每学年4分,三年满分12分;《国家学生体质健康标准》测试成绩每学年6分,三年满分18分。
2.平时考核由学校负责组织实施。体育与健康课程成绩遵循《九年义务教育体育与健康课程标准》评分标准,且体育与健康课成绩必须要有原始考核资料。《国家学生体质健康标准》测试成绩按照《国家学生体质健康标准(2014年修订版)》执行,必须与各校每年上报国家学生体质健康标准数据管理系统数据一致。
3.平时考核成绩计算公式为:
平时考核成绩=体育与健康课成绩+《...
江苏省苏州市公布了2022年中考体育游泳考试考核的具体安排措施,在今年参加苏州市体育中考游泳的小伙伴们赶紧看过来,具体的时间安排和考试标准小编已经贴在下文了,祝大家都能考取一个满意的成绩!欢迎大家阅读本文,关注本站即可获取更多精彩资讯!
游泳考试安排在2022年9月进行
考生一经报名
必须参加考试,不得无故缺考
考试成绩计入
初中毕业生体育考试总成绩
开考时间
2022年9月21日开始
具体日程安排
由苏州市教育考试院根据报名人数统一安排
缓考时间根据缓考人数统一安排
报名办法及时间
由各校负责本校学生的报名,自行登录网上报名系统进行报名,统一打印带学生照片的游泳考试准考证(学生照片由学校自行拍摄并上传,具体要求详见《游泳考试网上操作培训》(另发)。学生在校报名时间:9月5日-9日,逾期不予补报。
各等级标准

考试地点
由苏州市教育考试院另行通知
中考体育因为纳入了中考总分中还是比较重要的,但是有些同学并不知道中考体育考的内容是什么。下面是由出国留学网小编为大家整理的“中考体育考什么 内容是什么”,仅供参考,欢迎大家阅读。
中考体育考什么 内容是什么
1、必考项目:男生1千米和女生800米。
(1)在200或400米环形跑道上进行。
(2)站立式起跑。弧形起跑线出发,起跑口令发出前越过起跑线为犯规。起跑后不分跑道。跑程中不得踏进跑道左侧跑道线,遵循右侧超越田径规则。考试过程中考生无犯规现象,记为成绩有效。不得推、拉、阻挡他人跑进,不得由他人代跑,借助他人力量跑进。
(3)考生在6分钟内跑完全程,按秒表记录的分、秒记录成绩,不足一秒不计取。6分钟内未跑完全程者,考务员将考生带离跑道,时间按6分钟处理,成绩记为0分。
(4)考生以15人左右编为一组,每个考生一次考试机会。
2、篮球运球绕标志物、足球运球绕标志物和排球垫球(三选其一)。
拓展阅读:怎样申请中考体育免考
中考体育申请免考的方法
1.对全部丧失运动能力的.肢体残疾考生,由监护人带领考生持《残疾证》原件和《残疾考生免试申请表》,于4月11日至4月12日期间到各县(市、区)教育局申请,经当地教育局、残联和专业医务人员现场面检审核同意后,可办理免予体育考试手续,证明材料复印件及有关资料要装入考生档案,以备核查。同时,各学校要将以上考生名单在学校进行公示7天(该类考生必须按规定时间申请办理,缓考期间一律不予办理审批手续)。
2.对患有器质性心脏血管疾病、肾病等严重疾病或因骨折及其他疾病手术确实不能参加体育考试的考生,于4月12日前将《考生因病免试申请表》和县级以上医院出具的诊断证明及就诊单据等材料报送所就读学校,由学校初审同意后,派专人于4月13日至4月19日期间携带相关证明材料统一到各县(市、区)教育局办理相关手续(往届生及外地返并考生直接到各县(市、区)教育局办理)。经审核同意后,可办理免考手续,证明材料复印件及有关资料要装入考生档案,以备核查。同时,各学校要将以上考生名单在学校公示7天。
3.各县(市、区)教育局须将上述免考学生名单统一填写《考生免试汇总表》,于4月22日前报送太原市教育局备案。市教育局将在太原教育信息网进行公示,并公布监督举报电话,接受广大师生和社会的监督。公示期间,市体育考试考务办公室将对免考考生的档案资料进行核查,并组织由医院专家和市残联工作人员组成的专家组对免考考生进行抽查,经公示核查无异议后,对符合本款第一条的残疾考生体育考试成绩按50分计入初中学业考试总分;对符合本款第二条的伤病考生体育考试成绩按30分计入初中学业考试总分。如发现上述考生有弄虚作假行为,一经查实,将严厉追究相关责任人和主要负责人的责任,违规考生体育考试成绩以零分计算。对情节严重、影响恶劣的违规考生,将取消其参加中考的资格。
中考体育申请缓考的方法
1.因临时伤、病、女生月经期等原因暂时不能参加体育考试的考生,可申请办理缓考手续。
2.申请缓考的考生须持县级以上医院证明及《考生缓考申请表》向就读学校提出申请,各学校审核通过后指定工作人员在考试前凭《考生缓考申请表》...
10-26
一些省市考试项目和分值都出来了,相关体育信息也公布了,下面由出国留学网小编为你精心准备了“2021中考体育标准是什么?”,持续关注本站将可以持续获取更多的考试资讯!
2021体育中考标准是什么?
一、2021年福建厦门中考体育方案
1、考试项目及分值

省教育厅昨天下午对外发布《福建省初中毕业升学体育与健康考试实施方案(试行)》,具体内容为:
1、明年中考体育满分为40分,比现行中考方案多了10分,当然,明年中考总分也从今年的655分提高到800分。
2、中考体育要笔试,即40分构成是:体育与健康基本知识占4分,身体素质与运动技能占36分。“体育与健康基本知识”就是笔试。
3、体育笔试与《道德与法治》科目同场合卷进行,单独一个模块,考试时间合计为100分钟,即原《道德与法治》考试时间为90分钟,增加《体育与健康基本知识》考试时间10分钟。
4、体育笔试共设16小题,每小题0.25分,全部为单项选择题。体育笔试考试内容:以《义务教育体育与健康课程标准(2011年版)》第三部分课程内容中的水平四(7-9年级)、《福建省义务教育“体育与健康”教学指导意见(试行)》水平四中的“体育与健康知识内容和标准”作为基本内容。
5、抽考类、抽选考类由省教育厅委托各地市教育局随机抽选,并于当学年(上学期)11月份抽取并向考生公布初中毕业生体育考试项目。体育中考的身体素质和运动技能在当学年(下学期)4月上旬至5月中旬之间完成。
二、2021广州中考体育考试科目及评分标准
总分为70分,其中统一考试50分,体育素质综合评价20分,计入考生学业考试总成绩。

1、2021年海南省将游泳纳入中考体育内容
海南9月11日印发《海南省深化教育教学改革全面提高义务教育质量行动方案》,表示将实施学校体育固本行动,开足开好体育课程,全面普及中小学生游泳教育并纳入中考体育内容,积极推动海南特色水上运动项目和民族传统体育运动项目进校园,让每位学生掌握1至2项运动技能。
其实,将游泳纳入中考体育的远不止是海南省,全国已经有多个省市地区增加了游泳考试,如上海、广州、南宁、浙江,山东、江苏、福建、湖南等等。为了更好地发展游泳教育,给学生提供优质的游泳锻炼环境,各地校园纷纷加快了游泳场地设施的建设进程。
推荐阅读:
06-29
中考体育考试时间已经出来了,还不知道的小伙伴们看过来,下面由出国留学网小编为你精心准备了“2020中考体育时间【汇总】”,持续关注本站将可以持续获取更多的考试资讯!
| 2020中考体育时间【汇总】 | |
| 1 | 2020年广东广州中考体育考生通知 |
| 2 | 2020年广东梅州中考体育时间【已公布】 |
| 3 | 2020年安徽合肥中考体育时间已出现 |
| 4 | |
05-16
新一轮的中考时间已经出现,还不知道的考生看过来,下面由出国留学网小编为你精心准备了“江苏泰州2020中考体育测试项目及评分标准”,持续关注本站将可以持续获取更多的中考资讯!
江苏泰州2020中考体育测试项目及评分标准







2019年高考自主招生工作已经开始了,小编为大家提供四川2019年高校自主招生要考体育,请大家提前做好考试准备!希望大家备考顺利!
四川2019年高校自主招生要考体育
日前,四川省教育考试院发出《关于做好我省2019年高校自主招生工作的通知》。按规定,符合普通高考及高校自主招生报名条件的考生,须按照高校的要求在规定的报名时间内登录教育部“特殊类型招生报名平台”(报名网址:http://gaokao.chsi.com.cn/zzbm)进行报名。要在校考中增设体育科目测试,测试项目由高校根据中学教学实际自主确定,测试结果作为录取的重要参考。
关于考核和公示
《通知》要求,高校要进一步完善自主招生简章,科学合理确定报名条件,强化对学生的学科特长和创新潜质要求,不得简单以论文、专利、中介机构举办的竞赛(活动)等作为报考条件和初审通过依据。要加大对学生申请材料的核查力度,通过专家鉴定、联系主办方核实等方式对考生提交的有关证明材料进行全覆盖核查。考生申请材料中有关获奖证书等应在高校规定的报名时间之前取得,不得事后补报。严禁委托个人或中介组织开展自主招生高校考核等有关工作。高校考核的笔试应安排在国家教育考试标准化考点进行,面试采取专家、考生“双随机”抽签的方式,过程全程录音录像。要在校考中增设体育科目测试,测试项目由高校根据中学教学实际自主确定,测试结果作为录取的重要参考。
按照教育部要求,在自主招生报名申请阶段,所有申请自主招生的考生名单、考生提交的成绩以及反映其综合素质的相关材料(竞赛获奖证书等)均须经中学审核并在学校网站和班级详尽公示,公示结果须由中学校长签字确认。在考核招生阶段,高校要及时准确公布参加考核的考生名单、入选资格考生名单、录取考生名单及相关信息。公示时间不少于10个工作日,公示信息须保留到当年的年底。
关于志愿和录取
我省单独设置自主招生志愿,并作为入选考生符合高校录取要求时进行提前投档的依据。布高考成绩后,经教育部“阳光高考”平台公示的我省自主招生入选考生,在我省规定的普通本科志愿填报时间内,登录我省高考志愿网上填报系统,填报自主招生志愿。入选考生选填一所自主招生高校志愿,并填报学校确定的专业。填报自主招生志愿的考生,均可同时填报各批次普通高考志愿。若高校对考生填报志愿有特殊要求的,考生还应按学校的要求填报普通高考志愿。
省教育考试院在自主招生高校所在本科批次录取开始前,按照已公示入选考生填报的自主招生志愿,根据入选考生高考成绩总分、高校给予的优惠分值和高校模拟投档线向高校投档。高考成绩总分为包含附加分的投档成绩,附加分由高校确定是否认可。高校模拟投档线为学校在我省的最终模拟投档线。高校通过“全国普通高校招生来源计划网上管理系统”调整相应计划后按照招生简章公布的办法在本批次普通志愿投档前择优录取。
入选考生高考成绩总分录取要求,原则上不应低于有关高校在我省同批次同科类录取控制分数线。学科特长或创新潜质特别突出的个别优秀考生,高校若需破格录取,应在该批次投档前将学生材料和学校破格申请报我院,经省录取领导小组批准后,方...
2019年福州中考体育方案发布:喜欢体育的健儿们,一定很关注这个中考的体育吧!下面让考试栏目组小编为你解答吧!想知道更多资讯,请关注网站吧!
福州2019年中考体育方案已发布
2019年福州市中考体育总分30分,每位考生要考四个项目。身体残疾、丧失运动能力或患有严重疾病以及患不适合剧烈运动疾病的考生,可申请免考。进入考场前因临时伤、病(含女生生理期),不能按时参加体育考试的考生,可申请缓考。
考试项目
升学体育考试项目共四项,其中,必考类中选一项,运动技能选考类中选一项,身体素质选考类中选两项。
必考类:1000米(男)、800米(女)或200米游泳(泳姿不限),考生按性别从2个选项中自选1项考试。
选考类:
运动技能:足球(运球绕杆)\篮球(运球绕杆往返)\排球(连续垫球),考生从3个选考项目中自选1项考试。
身体素质:50米跑\立定跳远\一分钟跳绳\引体向上(男生)\斜身引体(女生)\双手头上前掷实心球\一分钟仰卧起坐,考生按性别从6个选考项目中自选2项考试。
各项目评分标准
福州市2019年初中毕业升学体育考试评分表(男生)

福州市2019年初中毕业升学体育考试评分表(女生)

考试成绩总分30分
2019年初中毕业升学体育考试投档计分方式为分数制,四项考试成绩总分为30分,其中必考类满分12分,选考类三项,每项满分6分。
根据中招细则计分办法,考试成绩得分相加后保留小数点后一位数为最后得分,小数点后一位数计算方法为:小数点后的数字小于0.25分(不含0.25分)不予计算;大于或等于0.25分,小于0.75分,计为0.5分;大于或等于0.75分,计为1分。
考试时间安排
鼓楼区、台江区、仓山区、晋安区、马尾区及省、市属有关学校考试时间为2019年4月15日-30日(含游泳项目)。缓考的考生、回原籍考生、往届生考试时间为5月19日。
其他县(市)区初中毕业升学体育考试需在6月16日前完成。
免考这样申请
身体残疾、丧失运动能力或患有严重疾病以及患不适合剧烈运动疾病的考生,可申请免考。
申请免考需提交以下材料,并注明考生报名号、姓名等信息。
(1)免考申请表;
(2)身份证(户口簿...
12-13
小编整理了“2019年中考体育各项目训练方法汇总”,同学们可根据自己的实际情况进行有选择的训练。分清主次安排好各项练习时间比例。一定要在每次的训练过程中必须围绕自己的弱项强化练习,认真完成各组的运动量。祝您中考大捷!
练习前要做好充分的准备活动,先热身后活动各关节,使各运动器官顺利进入运动状态。在长跑时,要选透气性好的运动服,不宜太厚。练习后要注意保暖,以防感冒,影响以后练习。
1.反复跑:反复跑是固定距离反复进行练习的训练方法。跑的速度、距离和重复次数、强度等,可以根据自身水平和能力来确定。可以采用400米、800米、1200米等多种距离进行重复训练。练习是控制好强度和间歇时间。
2.定时跑:定时跑是在固定时间内不计算跑的距离的训练方法。可采用10分钟,15分钟,20分钟,甚至30分钟等多种时间。练习时间长,强度可小一些,练习时间短,强度可大一些。
3.定距跑:练习者可根据体力选择1000米、2000米等。没有正规场地可在小区或无车辆的路上进行练习,和同伴一起练习效果更佳,如遇大风、大雾天气要停止练习。
4.较长时间运动练习:其他较长时间运动也可以发展一般耐力,如篮球、足球、排球、游泳、自行车、爬山等,运动时间20-60分钟。主要发展一般耐力。
练习引体向上时切勿心急,开始很难,掌握一定技巧,有一定力量之后,难度就会大大降低。
1.找人扶着做,在练习者没力的时候推一下,慢慢帮忙的人用的力越来越少,练习者也会做的越来越多;
2.凡是能完成一个以上的,以练习引体向上为主。每次练习做到自己最大的数量,然后休息2分钟,再继续,反复练习,6-10组。
3.平梯移行在平梯上做移行,每次手向前移动一个横杠,两手交替行进。移行一个横梯长为一次,练习4~5次。
4.仰卧悬垂臂屈伸(抬高脚的位置)练习者在低单杠上做仰卧悬垂姿势,陪练的人握其脚腕或小腿,将练习者的脚抬至水平部位(也可将练习者的脚放在稍高的器械上)。拉25~40次为一组,练习3~4组。
5.手足并用或只用手的爬竿或爬绳根据个人力量选用,每次爬5~6米,练习3~4次。
6.可每天做俯卧撑来训练上肢力量
1.限制高度法:投过系有横线的标志杆。在投掷线2米远的地方,放置两个系有横线的标志杆(线高约2米),练习时要求孩子把球投送越过横线上方,这个练习可以有效地改善出手角度。
2.鞭打练习:向前上方徒手挥臂练习,击打前上方用标杆固定一标志物后悬浮物练习;两脚左右开立,与肩同宽,两手握持排球或者轻重量的实心球上举,先用单臂交替向前上方做挥臂练习,并结合蹬地、重心前移、收腹动作;然后再用双臂同时进行,动作由慢到快,逐步过渡,这个方法主要是提高出手速度的练习。
3.坐姿、蹲姿式双手头上扔实心球练习:面对投掷方向,分别采取坐立和下蹲的姿势,双手持球由头上向前上方将球投出,体验上肢和腰部用力的方法。
12-03
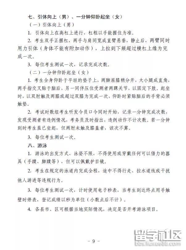
苏州2019年中考体育各项考试规则公布,仔细阅读哦,以免考试的时候违反规则哦!小编衷心的祝愿您考出好成绩!更多中考体育的考试资讯,敬请继续关注本网站,小编将第一时间为您更新!
苏州2019年中考体育各项考试规则




推荐阅读:
考体育推荐访问