出国留学网专题频道考研复试栏目,提供与考研复试相关的所有资讯,希望我们所做的能让您感到满意! 考研复试是考生在通过初试的基础上,对考生业务水平和实际能力的进一步考察。考研复试关系到研究生是否能最终入选,是最后一道程序,因此在考研过程中起到了举足轻重的作用。
03-30
各位考生注意了!上海交通大学安泰MBA复试考试内容和2023年上海交通大学专业学位工商管理硕士研究生复试分数线已公布,请各位考生做好准备。下面是出国留学网收集整理的 “上海交通大学2023年MBA考试内容及考研复试分数线” ,本文仅供参考,欢迎阅读。
2023年入学MBA正常批面试名单已确定,请考生于2023年3月15日20:00后登录报名系统内“申请进度”处查看结果。
2023年上海交通大学专业学位工商管理硕士研究生复试分数线如下:联考两门总分不低于167分,综合能力不低于82分,英语不低于41分。
该分数线适用于MBA方向考生,学院根据考生报考方向分别复试、择优录取。

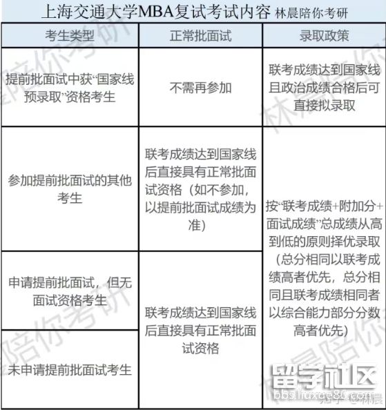
一、录取政策:
提前批面试中获“国家线预录取”资格的MBA考生,联考成绩达到复试分数线且政治考试合格后可获得拟录取资格;
参加提前批面试的其他MBA考生,联考成绩达到复试分数线后直接具有正常批面试资格(如不参加,以提前批面试成绩为准);申请提前批面试但无面试资格的MBA考生,及未申请提前批面试的MBA考生,联考成绩达到复试分数线后直接具有正常批面试资格。按“联考成绩+提前批面试附加分+面试成绩”总成绩从高到低的原则择优录取。
二、提前批面试生源考试内容:
政治考试形式:线下考试,开卷。考生可以查阅书籍但不能互相抄袭,不得使用任何电子设备。
三、正常批生源考生考试内容:
(一)面试形式:个人面试(30分钟左右)
①中文自我介绍:中文个人情况自述。使用PPT进行中文个人情况自述,不超过5分钟。PPT内容可包括个人教育经历、工作经历和主要业绩、个人优劣势分析、选择MBA的原因、未来十年规划、特长爱好等,总页数须控制在5-10页。
②中文个人面试:全面考察考生的综合素质能力。
③英文口语面试:考察考生英文口语水平。
注:每位考生面试将持续约半天时间,请各位考生提前做好准备。
(二)政治开卷笔试:
考试形式:线下考试,开卷。考生可以查阅书籍但不能互相抄袭,不得使用任何电子设备。
面试当天请务必携带身份证和全国联考...
各位考生注意了!根据中国科学技术大学研究生院招生办公室发布的消息,中国科学技术大学2023年硕士研究生招生考试复试基本分数线已经公布。下面是出国留学网收集整理的 “2023年中国科学技术大学考研复试分数线” ,本文仅供参考,欢迎阅读。

说明:
1、学校复试基本分数线是我校制定的最低复试分数要求,各院系在此基础上根据招生计划、生源的实际情况确定本单位各学科专业进入复试的初试成绩要求(本网站后续另行公布)及其他学术要求。复试名单将于近日陆续公布在各招生院系网站。
2、地球和空间科学学院、火灾科学国家重点实验室的资源与环境类别(0857),由有关院系按照不低于工程类专业学位硕士A类国家线另行制定。
3、科教融合学院复试专业分数线可根据实情另行申请划定,但不得低于相应专业的A类国家线。
4、退役大学生士兵专项计划复试分数线由相关院系根据国家政策及生源情况另行确定,但总分最多比报考院系同专业方向的普通考生复试分数线下调10分。
5、强军计划复试分数线为相应学科A类国家线(含单科线)。
6、“大学生志愿服务西部计划”、“选聘高校毕业生到村任职”、“三支一扶计划”和退役大学生士兵(按退役大学生士兵专项计划报考的除外)等享受政策加分的考生须本人在3月21日前向报考院系提出书面申请,同时出具相关证明材料。
7、我校今年的复试相关工作将在教育部、安徽省教育招生考试院的指导下妥善安排进行,请考生关注本官方网站,近期将公布复试时间、形式和其他要求。待学校确定、公布后,各招生院系的复试内容、形式、日程安排,以及复试资格优惠等相关规定可访问各院系网页查看有关公告或向各院系招生联系人咨询https://yz1.ustc.edu.cn/sszs_2023/cksm4.html。
推荐阅读:
...03-27
报考陕西科技大学的考生注意了!陕西科技大学2023年全国硕士研究生招生考试复试举行在即,请各位考生做好准备。为了能让各位考生能有序顺利的完成考试,下面是出国留学网收集整理的 “陕西科技大学2023年考研复试指南” ,本文仅供参考,欢迎阅读。
一、学校地址
我校位于未央大学园区,校区地址为:陕西省西安市未央区学府中路6号。
二、考生入校要求及注意事项
(一)考生入校要求
1.校外考生持《准考证》由学校小北门或者南大门步行进入学校;自驾考生经南大门进入学校(校内车位紧张,建议考生乘坐公共交通工具到校);
2.校内考生经过街天桥通过进入考区。
(二)注意事项
1.做好个人卫生防护、避免传染性疾病的发生,如有身体不适等突发情况及时与复试学院取得联系,说明原因、妥善处置,复试期间不得在楼道、校园内聚集,考后平稳有序及时离场。
2.保持个人网报手机畅通,及时接听、接收通知通告,及时查看校院两级网站公告,充分知晓学院复试考核安排。按时参加各项复试考核工作,提前了解考核地点和规划来校路线。遵守进出学校要求,服从学院复试考核管理。按要求准备携带相关复试材料,做好复试考核各项准备工作。
3.不轻信辅导机构宣传、不传播未经证实的消息,认真复习备考、诚信复试。
4.复试考核结束,有序返回学习工作所在地,关注学院网站复试结果,做好拟录取网上确认工作。
5.根据学校及学院拟录工作安排,按时提交相关拟录取材料,配合做好录取检查工作。做好拟录取后续通知书接收、人事档案调取、新生入学报到等工作。
三、复试安排
1.参加复试的考生名单、考场地点、考场号考前由各招生学院在网上公布,届时请考生认真核对考试地点。
2.校外考生可通过“陕西科技大学校区导航”查阅相关考场位置。
https://www.jt720.cn/pano/ac1287e2c6b2ad42?s=scene_bf6727a552de6369。

四、考生就餐提示
校外考生可到学校附近餐馆或学校食堂(可微信支付)就餐。
五、学院联系方式

03-24
西安交通大学的考生注意了!西安交通大学2023年硕士研究生招生考试复试将于2023年3月25日至2023年4月4日进行,分两个阶段,请各位考生做好准备。下面是出国留学网收集整理的 “西安交通大学2023年考研复试指南” ,本文仅供参考,欢迎阅读。
一、复试信息采集
1.系统介绍
研究生复试信息采集系统是为了精准采集复试考生的相关信息、资格审查材料等,学校依据采集信息,旨在确保精准实施、错时错峰、平稳有序的要求下,实现分时分批有序安排复试工作。
2.采集范围:达到各学院(部、中心)复试分数线的考生。
3.采集时间:务必在接到通知后按时间节点完成信息提交。
4.信息采集系统网址:https://yzbm.xjtu.edu.cn/
5.填报流程
(1)研究生复试考生登录系统,登录名为准考证号,密码为身份证号。
(2)研究生复试考生在系统中阅读及下载诚信承诺书(书面签字版资格审查时交报考学院)并填报相关信息(含上传本人签字承诺书)。
(3)各学院审查考生基础信息并在系统中确认考生的复试资格,考生收到复试资格确认信息后,请尽快安排相关复试事宜,如有困难和问题及时与报考学院和研招办联系。
(4)各学院在系统中审查考生填报的复试相关信息并确认。
6.注意事项
推荐使用Chrome内核(版本50以上) 和 IE9及以上内核的浏览器。
二、复试要求及形式
1.复试考生均须达到学院复试分数线,复试采取现场复试的方式。
2.复试时间:2023年3月25日—2023年4月4日。
第一阶段:3月25日—3月26日(含院内调剂)
第二阶段:3月27日—4月4日(院际调剂)
3.复试分别于兴庆校区、雁塔校区及创新港同时进行。请考生们提前做好复试准备,认真阅读《西安交通大学2023年硕士研究生复试指南》,如有问题和困难请及时与学院(部、中心)及相关部门取得联系。
三、复试准备的材料和物品
1.证件及相关材料(以学院具体要求为准)
应届生:身份证、准考证、学生证、在校成绩单(成绩单须加盖成绩管理部门或档案管理部门公章)、四级或六级证书;
往届生:身份证、准考证、毕业证、在校成绩单、四级或六级证书;以及按学院要求必须携带的其他材料。
2.复试内容及方式
(1)复试内容:专业知识考核、英语听力和口语测试、综合素质测试(须准备一部具有一定流量的智能手机)...
报考华中科技大学的考生注意了!根据华中科技大学研究生招生信息网发布的信息,华中科技大学将于3月20日至3月22日确定考生是否具有复试资格,请各位考生做好准备。下面是出国留学网收集整理的 “华中科技大学2023年考研复试分数要求” ,本文仅供参考,欢迎阅读。
根据教育部有关规定,结合学校实际情况,经学校研究生招生领导小组会议研究决定我校2023年硕士研究生招生考试复试基本分数要求如下:
1.学术学位

2.专业学位

除专项计划外,未达到以上复试基本分数要求的考生不具备我校复试(含调剂复试)资格。
各院系在学校复试基本分数要求的基础上,可结合生源和招生计划等情况,确定考生进入复试的初试成绩要求。考生须达到才能进入复试。
3.专项计划分数线

4.少数民族骨干计划(分省)分数线

5.加分政策
参加“大学生志愿服务西部计划”“三支一扶计划”“农村义务教育阶段学校教师特设岗位计划”“赴外汉语教师志愿者”等项目服务期满、考核合格的考生,3年内参加全国硕士研究生招生考试的,初试总分加10分,同等条件下优先录取。
高校学生应征入伍服现役退役,达到报考条件后,3年内参加全国硕士研究生招生考试的考生,初试总分加10分,同等条件下优先录取。
参加“选聘高校毕业...
中国科大的考生注意了!3月14日中国科学技术大学研究生院招生办公室公布了2023年硕士研究生招生考试复试基本分数线。下面是出国留学网收集整理的 “中国科大2023年考研复试基本分数线” ,本文仅供参考,欢迎阅读。

说明:
1、学校复试基本分数线是我校制定的最低复试分数要求,各院系在此基础上根据招生计划、生源的实际情况确定本单位各学科专业进入复试的初试成绩要求(本网站后续另行公布)及其他学术要求。复试名单将于近日陆续公布在各招生院系网站。
2、地球和空间科学学院、火灾科学国家重点实验室的资源与环境类别(0857),由有关院系按照不低于工程类专业学位硕士A类国家线另行制定。
3、科教融合学院复试专业分数线可根据实情另行申请划定,但不得低于相应专业的A类国家线。
4、退役大学生士兵专项计划复试分数线由相关院系根据国家政策及生源情况另行确定,但总分最多比报考院系同专业方向的普通考生复试分数线下调10分。
5、强军计划复试分数线为相应学科A类国家线(含单科线)。
6、“大学生志愿服务西部计划”、“选聘高校毕业生到村任职”、“三支一扶计划”和退役大学生士兵(按退役大学生士兵专项计划报考的除外)等享受政策加分的考生须本人在3月21日前向报考院系提出书面申请,同时出具相关证明材料。
7、我校今年的复试相关工作将在教育部、安徽省教育招生考试院的指导下妥善安排进行,请考生关注本官方网站,近期将公布复试时间、形式和其他要求。待学校确定、公布后,各招生院系的复试内容、形式、日程安排,以及复试资格优惠等相关规定可访问各院系网页查看有关公告或向各院系招生联系人咨询https://yz1.ustc.edu.cn/sszs_2023/cksm4.html
推荐阅读:
...
初试过了,复试决定成败,也不能掉以轻心。那该怎么准备考研复试呢?相关的文章已整理在下文了,各位考生可以关注一下!下面是出国留学网整理的“考研复试经验分享”,供考生参考阅读。
一、考研复试笔试考什么?
考研笔试包括英语和专业课考试。
英语笔试:考研复试外语测试包括听力和口语,这两项在复试中占20%的成绩,其中口语在这20%中占主要部分.口语主要由老师主观打分,拉不开多大差距。对于听力部分,一般学校约是六级的水平,或者是更简单些。但是有的专业听力考试具有一定的专业词汇要求,需学考生提前准备一些内容。
专业课笔试:学校提供了考试范围的,请同学们在初试结束后尽快着手进行复习。不用考虑自己的分数高低,如果等分数公布后再进行复习,时间是不够的,因为有的学校公布分数后一周就进行复试工作。如果学校没有给考试范围,尽量找到这个专业的师哥师姐们,询问下考试的大概内容,做到有备无患。
二、考研复试面试考什么?
英语口语测试:
不同的学校对口语测试有不同的标准和流程。有些制定了非常详细的标准和流程,甚至规定了每个老师发问的方式和时间有些只是面试老师的自由发挥,成绩也基本上由面试老师主观判定。不管面试是否严格控制,考生对下面几个问题一定要认真准备,并形成一套属于自己的表达框架:
一是自我介绍,如来自哪里,毕业学校、所学专业、毕业论文课题、业余爱好、家庭基本情况等信息。
二是做好用英语定义和解释自己所学专业的准备。口语测试时,老师有可能就本专业展开话题,考查考生用英语讲述事物的能力。因此考生对此要有所准备,先用一些自己比较熟悉的句型和词汇将答案组织起来,再用一些更精确的不经常用的句型和词汇来替换,提高语言质量,让考官感觉表述地道,有利于获得好成绩。
三、如何做准备?
(一)、全面搜集复试信息
正所谓,知己知彼、百战不殆!
这句话特别适合用在考研上,不论是初试,还是复试,盲目的准备并不一定会取得很好的效果,而充分利用信息不对称原理,事先掌握更多有利的信息,往往就会赢在初试后的起跑线上。
一定要事先联系学长学姐,他们毕竟是过来人,可以给你很多宝贵的经验,让你少走很多弯路。
初试你可以全凭自己努力,但复试一定要向学长学姐取经,主要从以下几个方面:
1. 复试笔试真题
每个学校的复试形式可能都不太一样,但一般都包括笔试和面试。和初试一样,复试的笔试真题尤为重要。只有对着复试真题,你才能知道近几年的考点在哪、复习重点在哪,复习才能事半功倍!
因此,如果可能的话,尽量去让学长学姐分享一下近 5 年的笔试真题。如果学长学姐没有的话,很多目标院校的打印店里面、官网等地方也可能会有,总之,一定要尽可能获取最新几年笔试真题!
像我当年复试的时候,复试教材厚厚的三本,短短几个月的复习时间,期间还要回家过年,试想一下这么少的复习时间怎么能把这么多的内容啃下来呢?
各位考生注意了!考研分数线已经发布几天了,成绩理想的考生已经进入第二轮考试的准备了,那该如何进行复试的复习呢?下面是出国留学网收集整理的 “2023年考研复试考前准备” ,本文仅供参考,欢迎阅读。
复习时间充分的考生
对于备考时间比较充分的考生,原则上在开始准备初试的时候就应该一起准备复试,把备考时间做好计划,给复试的专业科目预留出学习的时间。如果所报考院校复试比(拟录取人数与进入复试的人数的比)压力比较大,还需要关注备选调剂院校专业的复试科目,要做到“打有准备之仗”。
时间仓促,目标院校复试压力小的考生
有的学校复试比(拟录取人数与进入复试的人数的比)压力小(如1:1.2或更低),复试竞争相对比较小的情况下,有些考生可以在初试之后开始准备,但是决不能等到考研成绩出来之后,甚至是国家线出来之后再准备。切忌初试后完全放松,复试前难以恢复好的学习状态,要知道复试和初试同等重要,万事具备只欠东风,我们要坚持到最后一刻才是真正的成功。
关于面试的准备
面试中通常包含专业素质能力部分和听说能力部分,专业素质考察部分,要在复习初试专业知识的同时,有意识加强自己对知识的深层理解和应用,侧重专业知识与实战操作的融合。听说能力部分很多院校考英语自我介绍、英语听力等,自我介绍可以等到复试前3-5天再开始准备,尽量在借鉴别人案例的同时有自己的特点。
拓展阅读:考研复试考试技巧
考生要着力拓宽专业知识面,多读一些相关的专业书籍
考研初试偏重专业基础知识的考察,复试专业性质比较强一些,偏重专业知识的深度和广度、专业研究和能力。复试的问答题基本上都是主观题,发挥的余地比较大。考生在复习时要跳出初试纲,以提升能力为目标,要清楚本专业的研究现状以及进展情况,灵活运用专业的相关知识去解决实际问题。
了解报考院校相关导师的研究方向及研究成果
每个学校的考研复试题都不相同,都有该校的一批导师出题,而在一段时间内,他们总是在关注某几个研究课题,或是在哪些课题上有了什么成果,这或多或少反映在考题上。另外,如果考生在回答相关问题时用...
出国留学也是一个很好的选择,今天出国留学小编就给大家介绍考研失利没学上?别慌!考研后留学给你一个成功上岸的机会!附考研复试流程图,如果对这个话题感兴趣的话,欢迎点击出国留学网。
今天,是2023年硕士研究生初试放榜的第二天!
从昨天开始,#考研国家线#、#考研成绩#、#考研调剂#等相关话题纷纷登上微博热搜,不少省份的同学也接力晒出了自己的好成绩~广西、新疆等地也将在今天陆续公布初试成绩,一时间,又是几家欢喜几家愁。
小编在此恭喜所有取得佳绩的同学们离梦想又进一步!接下来也一定要好好准备复试,不要掉以轻心~

图片来源:中国研究生招生信息网
而初试成绩不太理想的同学,无外乎是三条路可选,一是继续考研之路,明年再战;二是先找一份工作,再考虑考研还是进入职业发展的阶段。
二战,意味着又需要花费一年的时间复习准备,而且上岸成功率也不容乐观。
直接找工作?好像也没有那么简单。据统计,2023年全国大学生毕业人数继续突破1000万,达到惊人的1050万。
其中高学历毕业生人数,985、211高校毕业生达到75万,其他一本毕业生人数超过100万,二本毕业生人数高达370万,专科大学生毕业人数近460万之多。同时,2023年,全国各大高校将近有130万研究生毕业。
面对劳动力多就业岗位少的局面,用人单位对求职者的选拔也越来越严格,本科生想要收获一份不错的offer,简直难上加难。
那第三条路,相比起来,就堪称及时止损的最优选择了。
没错,那就是出国留学。
目前大部分如英国、美国、加拿大、澳洲、香港的硕士课程还接受23年9月入学的申请,所以现在开始准备是来得及的!很多地区的Top100院校,还是有第二轮申请的,这趟末班车还是赶得上的。因此,时间上的问题大可不用担心。
根据目前官方公布的截止时间,新加坡截止的最早,大部分专业在23年1-3月截止申请。
中国香港大部分专业是23年1-4月截止申请。
美国硕士申请一般从每年9月开始一直到次年6月结束。
英国和澳洲大部分院校没有明确的截止时间。
有出国读研计划的同学,需要尽快准备申请资料递交了。
部分地区是接受后补语言成绩的,要根据不同的地区来进行规划:
1、可无语言成绩申请
大部分英国、澳洲、美国部分院校可以接受后补语言成绩的申请,可以获得有条件录取的offer,先递交申请,拿到有条件offer以后,再考语言成绩,在ddl前递交语言成绩就可以了。
2、申请接受六级成绩院校
部...
23考研初试笔试成绩已经出来了。今天出国留学小编就给大家介绍上岸帖!2023考研复试攻略:初试成绩在哪儿查?打印成绩单要注意什么?复试时要带哪些材料?,如果对这个话题感兴趣的话,欢迎点击出国留学网。
人民网北京2月20日电 2月21日起,全国多地将陆续公布2023年考研初试成绩。






01 请介绍一下自己
为什么要自我介绍,就是要在最短的时间内推荐自己。...
考研复试推荐访问