出国留学网专题频道考研复试通知栏目,提供与考研复试通知相关的所有资讯,希望我们所做的能让您感到满意!
05-12
考研复试公告各院校已经发布出来了,下面由出国留学网小编为你精心准备了“2020宁波大学食品与药学学院考研复试通知”,持续关注本站将可以持续获取更多的考试资讯!
2020宁波大学食品与药学学院考研复试通知
根据《教育部办公厅关于做好2020年全国硕士研究生复试工作的通知》(教学厅〔2020〕4号)、《2020年全国硕士研究生招生工作管理规定》(教学函〔2019〕6号)、《教育部办公厅关于进一步规范和加强研究生考试招生工作的通知》(教学厅〔2019〕2号)、《教育部办公厅关于做好硕士研究生招生调剂工作的通知》(教学厅函〔2018〕14号)、《教育部办公厅关于统筹全日制和非全日制研究生管理工作的通知》(教研厅〔2016〕2号)、《教育部关于加强硕士研究生招生复试工作的指导意见》(教学〔2006〕4号)以及《宁波大学硕士研究生招生工作管理办法》(宁大政〔2019〕156号)等文件要求,为确保我院2020年硕士研究生招生录取工作顺利开展,结合我院实际,现公布如下:
一、专业招生计划
见官网 http://cfps.nbu.edu.cn/info/1419/3663.htm
二、复试与调剂
(一)复试基本原则
复试是硕士研究生招生考试的重要组成部分,用于考查考生的创新能力、专业素养和综合素质等,是硕士研究生录取的必要环节,复试不合格者不予录取。基本原则如下:
1.拥护中国共产党的领导,愿为新时代中国特色社会主义建设服务,品德良好,遵纪守法,符合2020年全国硕士研究生招生考试进入复试的初试成绩基本要求。
2.综合考虑考生的初试成绩和复试成绩,加强对考生大学阶段学习成绩、毕业论文、科研成果、工作业绩以及相关技能等方面的考察。
3.学校实行差额复试,复试比例一般不低于1:1.2。
4.一般对一志愿考生与调剂考生进行分批复试,分开排序。
(二)调剂基本原则
1.第一志愿上线人数少于招生计划数的专业,应接收调剂生;第一志愿上线人数超过招生计划数1.2倍的专业,一般不接收调剂生。第一志愿上线人数等于招生计划数的专业,根据第一志愿上线考生复试成绩确定是否接收调剂生。
2.调剂考生的初试成绩须达到或超过我校的复试分数线;调剂须符合我校2020年硕士研究生招生章程中规定的相关专业的报考条件。
3.调入专业与第一志愿报考专业相同或相近;考生初试科目与调入专业初试科目相同或相近,其中统考科目原则上应相同。
4. 非全日制专业仅招收定向就业考生,报考全日制专业的考生可以调剂到非全日制专业,报考非全日制专业的也可以调剂到全日制专业。
5.报考“退役大学生士兵”专项计划的考生,申请调剂到普通计划录取时,其初试成绩须达到相关专业所在学科门类(专业学位类别)的全国A类考生初试成绩基本要求,符合条件的方可按规定享受退役大学生士兵初试加分政策。
6.报考普通计划的考生,符合“退役大学生士兵”专项计划报考条件的,可申请调剂到该专项计划录取,其初试成绩须符合我校确定的接受“退役大学生士兵”专项计划考生调剂的初试成绩要求。调入“退役大学生士兵”专项计...
05-12
考研复试公告各院校已经发布出来了,下面由出国留学网小编为你精心准备了“2020西华大学汽车与交通学院考研复试通知”,持续关注本站将可以持续获取更多的考试资讯!
2020西华大学汽车与交通学院考研复试通知
根据教育部《2020年全国硕士研究生招生工作管理规定》(教学[2019]6号)、《教育部办公厅关于进一步规范和加强研究生考试招生工作的通知》(教学厅[2019]2号)及《西华大学2020年硕士研究生招生复试录取工作管理办法》等,结合我院硕士研究生招生工作的情况,特制定本办法。
一、复试工作的原则
1.切实做好研究生考试招生中疫情防控工作,坚持把考生和考试工作人员的生命安全和身体健康放在第一位;
2.坚持安全、公平、科学,各工作环节做到有章可循;
3.坚持“按需招生、全面衡量、择优录取、宁缺勿滥”的原则;
4.坚持以人为本,增强服务意识,提高管理水平。
二、复试工作的组织领导
1.成立招生复试工作小组,在学校复试工作领导小组领导下具体组织本单位的复试工作,制定本单位的“硕士研究生招生复试录取工作办法”,处理复试线确定、录取名单初审及招生过程中有关问题的处理。
2.按学科(专业)成立包括导师在内不少于5人的复试小组,小组成员无直系亲属参加。本学科(专业)复试阶段材料统一上交研究生部保存。
3. 遴选培训工作人员
参加复试工作的人员,必须遵守招生工作纪律,履行招生工作职责。选派经验丰富、业务水平高、公道正派的人员参与招生复试工作;由学院研究生工作分管领导和研究生秘书对所有人员进行政策、业务、纪律等方面的培训,使其明确工作纪律和工作程序、评判规则和评判标准;明确招生导师在复试工作中的权利、责任和纪律,规范其工作行为。
4. 接受学校招生复试工作督查小组和学院纪委对复试工作的全程监督检查。复试视频资料保存一年。
三、复试科目及要求
1)外语听力、口语测试,测试时间为每位考生不少于5分钟,满分100分;2)专业能力面试,考查应用技能掌握程度,试题与《西华大学2020年硕士研究生招生简章》公布的复试笔试科目考试内容范围及参考书目相符,复试内容根据学科专业特点和考生选考科目设计,采用综合性、开放性的能力型试题。测试时间为每位考生10分钟,满分100分;3)综合面试,考查专业素质和能力、综合素质和能力、创新精神和能力。面试时间为每位考生10分钟左右,满分100分。4)同等学力考生还须按照《西华大学2020年硕士研究生招生简章》规定的科目,加试与报考专业相关的本科主干课程两门,考试形式与专业能力面试相同,时间为每个科目20分钟;每门满分为100分,60分合格;加试课程的成绩不计入复试成绩,但不合格者不予录取。复试成绩为外语听力口语测试、专业能力面试、综合面试三部分成绩之和,总分为300分。5)思想品德考核。考核内容包括考生的政治态度、思想表现、工作学习态度、职业道德、遵纪守法等方面。考核不作量化计入复试成绩,但考核不合格者不予录取。
复试采取差额复试,差额比例一般为120%,若总分排名存在末位同分的情况,一并计入复试...
05-12
考研复试公告各院校已经发布出来了,下面由出国留学网小编为你精心准备了“2020年扬州大学考研复试通知”,持续关注本站将可以持续获取更多的考试资讯!
2020年扬州大学考研复试通知
各位考生:
根据上级教育行政部门工作部署,结合我校2020年硕士研究生复试录取办法等有关要求,现就有关事项说明如下:
一、复试形式
网络远程复试
二、考生远程面试系统操作流程
三、复试时间安排
考生复试原则上5月15日后开始,5月30日前结束(各专业具体复试时间、考生复试名单考生可参考学院后续发布的复试工作安排)。
四、联系方式确认
考生报名时填报的手机号将用于接收我校短信平台通知和远程复试平台通知等,考生须确认当前使用手机号与网上报名时填报的手机号是否一致或报名时所填报手机号可第一时间联系到本人,否则请在复试前及时与报考学院联系并修改报备。
五、缴纳复试费
考生在登陆远程复试系统时(登录地址:https://bm.chsi.com.cn/ycms/stu/,账号同研招网报名账号),须在该系统上完成复试费的缴纳(80元/生·次)。已缴纳者如因本人原因未能参加复试,我校不予退费。
六、考生复试材料准备
考生在登陆远程复试系统时,须在该系统上按照学院复试要求完成个人材料扫描上传,具体清单如下:
1.《扬州大学网络远程复试考生诚信承诺书》(须本人签字);
2.《扬州大学2020年硕士研究生复试思想品德考核表》
3.本人手持身份证照片及有效居民身份证原件(正反面);
4.本人准考证原件;
5.本人本科学习期间成绩单(需加盖教务部门或档案管理部门公章);
6.《扬州大学非全日制硕士研究生复试承诺书》(仅限非全日制考生填写);
7.应届生须提供完整注册的学生证原件(含个人信息页及学籍注册页);
8.往届生须提供毕业证书和学位证书原件;
9.境外学历考生须提供教育部留学服务中心出具的学历学位认证报告原件;
10.“退役大学生士兵”专项计划考生须提供“入伍批准书”和“退出现役证”原件;
11.符合加分政策的考生提供服务证、聘用合同、聘期考核合格证明等,并加盖聘用单位人事部门(或档案管理部门)公章;
12.报名时未通过学历(学籍)校验的考生须提供“教育部学历证书电子注册备案表”或“教育部学历认证报告”原件;
13.以大专身份报考的考生:需取得大学英语四级证书(外语类专业要求取得相应的专业外语四级证书,或取得合格以上成绩)或取得自考本科7门以上课程合格证书;
14.自考、成教或网络教育考生:成人教育应届本科毕业生及报考时尚未取得本科毕业证书的自考和网络教育考生,须提供颁发毕业证书的省级高等教育自学考试办公室或网络教育高校出具的相关证明;
...
03-20
今天小编为大家提供合肥工业大学2019年考研复试通知,复试内容以招生简章为准,复试时间为3月23日~26日。请大家及时参加考研复试!
参加各学院复试的考生:
首先,欢迎你报考合肥工业大学2019年硕士研究生,并祝贺你顺利进入复试。
根据教育部有关文件精神、《合肥工业大学2019年硕士研究生招生复试及录取工作办法》,现就复试环节有关事项通知如下:
一、复试办法
1、复试采取差额形式,复试比例为120%。
2、复试内容包括专业课综合笔试、外语听力口语测试、综合面试。专业课综合笔试由学校统一安排;综合面试、外语听力口语测试由各学院安排。
3、报考我校单独考试、退役大学生士兵专项计划、少数民族高层次骨干人才计划、工商管理硕士(MBA)、公共管理硕士(MPA)考生的复试工作由相关学院自行组织实施。
二、复试流程
(一)资格审查
资格审查由各学院负责,资格审查时间为3月22日,具体安排详见各学院复试工作安排。
1、各学院审核考生本人准考证、身份证、毕业证书(应届本科生交验本人学生证)、缴费凭证原件,同时收取考生在大学期间的成绩单原件以及身份证、毕业证(应届本科毕业生交学生证复印件)、缴费凭证复印件。(部分学院对同等学力考生的附加要求由学院在复试前审查)。
2、未通过学籍学历认证校验考生,资格审查时必须提供国家承认认证机构出具的学籍学历认证报告。
3、资格审查合格后,由审查人在考生初试准考证上签字后加盖各学院研究生教务公章。未验证或验证不合格的考生不可参加复试。初试准考证丢失的可于 3月22日到学校研究生招生办公室申请重新打印。
(二)复试组织
复试内容以招生简章为准。复试时间为3月23日~26日。
1、专业课综合笔试
专业课综合笔试和阅卷工作由学校统一组织,满分值为150分;笔试时间3月23日上午8:30-11:00,测试地点:屯溪路校区西二教学楼。
2、英语听力口语测试和综合面试
英语听力口语测试和综合面试由各学院组织,具体安排由各学院负责通知。英语听力口语测试满分值为50分,综合面试满分值为100分。
3、小语种考生外语听力口语测试
小语种外语听力口语测试由外国语学院组织,满分值为50分,由外国语学院负责具体安排和通知。
4、外语专业考生外语测试
外语专业考生外语测试由外国语学院自行组织,满分值为50分。报考学术型考生测试内容为英语写作测试30分,二外口语测试20分;报考专业学位考生测试内容为英语写作测试50分。
英语写作测试时间:3月23日上午11:20-11:50,测试地点:屯溪路校区西二教学楼。
具体安排详见各学院复试录取工作实施细则,请浏览各学院网页。
5、其它与复试相关工作
(1)单独考试、少数民族高层次骨干人才计...
03-19
今天小编为大家提供中国政法大学2019年考研复试通知,复试一般在我校学院路校区进行,地址:北京市海淀区西土城路25号中国政法大学学院路校区。(注意:中欧法学院考生专业课面试及外语口试在中国政法大学昌平校区进行,复试报到、专业课笔试、外语听力测试、体检在学院路校区进行,详细安排见中欧法学院网站)。
中国政法大学2019年考研复试通知
各位考生:
现将我校2019年硕士研究生复试相关事宜通知如下,请所有进入复试考生按要求来校参加复试:
一、复试时间
我校考生复试时间主要分两阶段。
第一阶段:法律(非法学)专业(含法律硕士学院、光明新闻传播学院、证据科学研究院)复试时间为3月20日-3月22日。
第二阶段:除以下特殊说明外,其他专业考生复试时间均为3月22日-25日。
特殊说明:
1、人文学院美学、历史文献学、中国古代史专业复试时间为3月22日-25日,其他专业复试时间另行通知(预计3月24日之后)。
2、社会学院除社会学以外的专业复试时间为3月22日-25日,社会学专业复试时间另行通知(预计3月24日之后)。
3、外国语学院法语语言文学专业复试时间为3月22日-25日,其余各专业复试时间另行通知(预计3月24日之后)。
4、援藏计划考生复试时间由学校另行通知。
5、工商管理(MBA)复试时间请咨询我校MBA教育中心或查询中心网站。
复试科目命题范围详见我校《2019年硕士研究生招生章程》中相关内容。具体复试事宜请及时关注我校后续相关通知。
二、法律(非法学)专业复试工作安排(3月20日-22日)
复试报到、专业课笔试、专业课面试、外语听力及口语测试详细时间地点安排,请见我校研究生院网站《法律(非法学)专业2019年复试安排》的通知及各学院网站通知。
三、第二阶段复试工作安排(3月22日-25日)
3月22日(周五):考生到复试学院报到,报到具体安排及相关事宜请查询报考学院网站。
3月22日(周五):
下午16:00-17:30,英语以外语种考生听力测试及口试(日语、德语、俄语、法语),具体时间分段,另行通知;
晚上18:00-18:30,英语听力(限英语语种);
晚上18:45-20:45,所有考生专业课笔试。
3月23日(周六):所有英语考生外语口试。具体时间分段,另行通知。
3月23-25日,各专业进行专业课面试,具体时间由各学院自行安排,复试前网上通知或现场通知。
3月22日、25日,考生体检,具体安排及注意事项、缴费方法见研究生院网站通知。
特殊说明:
外国语学院法语语言文学专业考生,专业课笔试时间为3月22日下午13:30-15:30,专业课面试时间为3月22日16:00-17:00,英语听力测试时间为3月22日18:00-18:30。
因考生本人原因未能如期参加复试者,不予补复试。
03-28
出国留学网考研网为大家提供新疆艺术学院2018考研复试通知(包括一志愿考生、调剂考生),更多考研资讯请关注我们网站的更新!
新疆艺术学院2018考研复试通知(包括一志愿考生、调剂考生)
各位考生:
国家调剂系统将于2018年3月23日在研究生招生信息网上(网址http://yz.chsi.com.cn/ )开通,我校于23日开始进行调剂相关工作,请预调剂的考生及时填写相关信息。收到复试通知的调剂考生、一志愿考生(人员名单见附件,不再另外通知)可按照以下报到时间安排行程,未及时报到或者未参加复试者视为自动放弃复试资格,一切后果考生自负。
一、报到时间、地点
报到时间:2018年3月30日 (均为北京时间)
上午10:30-13:00 下午15:30-18:30
报到地点:音乐厅阶梯教室
二、考生报到步骤:
1. 研究生处报到(审验原件):
应届考生出示学生证、身份证;
历届考生出示毕业证、学位证、身份证。
2.领取《复试通知单》,交两张一寸彩色照片。
3.交纳120元复试费、体检费110元,(由体检医院收取)。
4.上交材料(交复印件):
(1)初试准考证复印件一份,身份证件复印件一份;
(2)毕业证书、学位证书(应届生学生证)复印件一份;
(3)学信网下载的学籍学历认证报告(应届生提供学籍认证报告,历届毕业生提供学历认证报告)。
(4)如有姓名,身份证号码更改的考生除提供学籍学历认证报告外,还需提供户口本复印件及更改证明。
(5)考生思想政治审查表(需加盖公章);
(6)考生自述(包括政治表现、外语水平、业务和科研能力、研究计划,1000字左右);
(7)应届毕业生还需准备大学期间成绩单一份,加盖教务部门公章;
(8)其他证明个人能力的获奖证书、发表论文情况等资料;
同等学力考生准备上述材料之外,还须符合以下条件:
获得国家承认的高职高专毕业学历满2年(从高职高专毕业到2018年9月1日,下同)或2年以上,达到与大学本科毕业生同等学力的人员;
各位考生在研究生处报到完毕后,查看专业面试及笔试安排,持《复试通知单》参加专业面试,逾期未报到者视为自动放弃。
三、复试安排
复试时间为3月31日、4月1日。各专业方向复试内容请在我院研究生处网站查看已公布《新疆艺术学院2018年硕士研究生招生复试方案》。
四、 体检安排
参照教育部、卫生部制订的《普通高等学校招生体检工作指导意见》(教学[2003]3号)执行。
4月2日上午9:00-11;30请考生拿身份证原件,自备零钱,空腹参加体检,体检地点为新疆维吾尔自治区人民医院体检中心,对于体检作弊的考生,一旦发现立即取消其复试资格。
出国留学网考研网为大家提供2018年湖北大学考研复试通知,更多考研资讯请关注我们网站的更新!
2018年湖北大学考研复试通知
有关考生:
我校2018年硕士研究生复试工作将于近期分批进行,现将复试有关事项通知如下:
一、复试时间
学校集中安排2个时间段复试,大多数学院3.23-25日期间安排复试,请考生关注招生学院的网站通知。各学院的具体复试时间和复试安排以招生学院的通知为准。
1.3月23(周五)-25日(周日);

注:
(1)3月23日下午未能体检的考生,可24日到校医院体检。
(2)复试报到的地点一般在大学生活动中心1楼,招生学院安排了其他报到地点的,以招生学院的通知为准。
2.3月31(周六)-4月1日(周日),具体安排另行通知。
二、复试分数线
1.普通类考生初试成绩不得低于国家A类线要求,部分专业确定了高于国家A类分数线要求的,以招生学院的通知为准。
2.少数民族骨干计划考生,初试总成绩不得低于300分(差额复试),招生学院有高于学校分数线要求的,以招生学院的通知为准。
3.退役大学生士兵计划考生,由招生学院确定进入复试的初试成绩要求。
三、报到程序
1.复试报到的基本程序为:资格审查/缴费—体检,具体程序以报考学院的通知为准。
2.参加复试的考生按照《2018年湖北大学硕士研究生招生考试复试资格审查要求 》提交资格审查材料。
3.资格审查合格的考生按要求缴纳复试费用:
(1)费用标准:复试费100元,体检费35元,同等学力加试费200元。
(2)缴费方式:支付宝缴费
(3)已经参加毕业体检的本校应届本科毕业生不缴体检费,按照校医院保健科的要求...
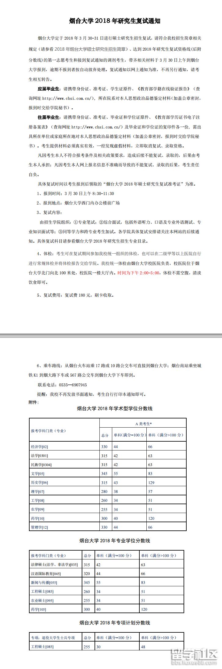
出国留学网考研网为大家提供烟台大学2018考研复试通知,更多考研资讯请关注我们网站的更新!
烟台大学2018考研复试通知

附件:
小编精心为您推荐:
03-20
出国留学网考研网为大家提供国家海洋局第一海洋研究所2018年考研复试通知,更多考研资讯请关注我们网站的更新!
国家海洋局第一海洋研究所2018年考研复试通知
参加海洋一所2018年硕士研究生复试的同学(国家海洋局第一海洋研究所2018年考研复试人员名单(第一志愿报考本所))请于3月27日上午8:30到本所研究生部(新行政楼404室)报到复试。逾期不来作自动放弃处理。【国家海洋局第一海洋研究所2018年接收考研预调剂通知】
复试时请携带准考证(原件)、身份证(原件及正反面复印件)、学生证(原件及复印件)、大学本科成绩单(复印件加盖公章)、个人现实思想表现(原件,由考生档案所在地相关部门开具,加盖公章,表格见附件)、近期二级甲等以上医院体检表一份(要求检查肝功,待入学后会统一组织复查);往届毕业生还需携带毕业证(原件及复印件)、学位证(原件及复印件)各1份。
食宿及差旅费自理。
复试时间及内容:
1、专业综合笔试(上午9:00—11:00)
2、英语口试及听力(下午1:30分开始)
3、面试(政治思想品德等,下午1:30分开始)
本所地址:青岛市高科园仙霞岭路6号,从青岛火车站可乘501路到金家岭路下车。
联系电话:0532-88966013 88967448
附件:政审考察表.docx
国家海洋局第一海洋研究所
研 究 生 部
2018年3月20日
小编精心为您推荐:
出国留学网考研网为大家提供哈尔滨体育学院2018硕士研究生一志愿考生考研复试通知,更多考研资讯请关注我们网站的更新!
哈尔滨体育学院2018硕士研究生一志愿考生考研复试通知
各位考生:
2018年硕士研究生入学考试初试成绩已经发布,我校暂定于3月31日对一志愿考生进行复试,请各位第一志愿报考我校且初试成绩符合A类地区国家线学生(注明姓名、考号、报考专业)加入群555181768,具体事宜会在群里通知,也请符合条件考生互相通知。
提醒:此群为一志愿过线考生复试通知群,其他人请勿进入。【哈尔滨体育学院2018年考研调剂预公告】
哈尔滨体育学院研究生部
2018年3月20日
小编精心为您推荐:
考研复试通知推荐访问