出国留学网专题频道考研英语栏目,提供与考研英语相关的所有资讯,希望我们所做的能让您感到满意! 硕士研究生教育按照培养目标的不同,分为学术型研究生和专业学位研究生。学术型研究生的培养目标是高层次学术研究型专门人才,专业学位研究生的培养目标是具有扎实理论基础,并适应特定行业或职业实际工作需要的应用型高层次专门人才。具有较强的解决实际问题的能力,能够承担专业技术或管理工作,具有良好的职业素养的高层次应用型专门人才。从2010年开始,全国硕士研究生入学考试的英语试卷分为了英语(一)和英语(二)。英语(一)即原统考“英语”。英语(二)主要是为高等院校和科研院所招收专业学位硕士研究生而设置的具有选拔性质的统考科目。以下是修订之后的2012年考研英语大纲关于考试形式、考试内容与试卷结构的规定。
2023年度的研究生考试初试已经顺利结束了,相信很多考生都非常关心考试真题及考试参考答案,出国留学网小编为大家准备了“2023年考研英语二真题及参考答案”,希望能够帮助到大家。更多考试相关信息请各位考生继续关注本网站。







12-16
时间一去不复返,这一学期的时光已经流逝,我们也要进行期末考试了,既然是考试,就不得不提到复习了,复习讲究的是高效,有用,所以复习计划很有必要,大家有写过复习计划吗?为此,编辑花时间整理了考研英语复习计划 ,供你参考和使用,请收藏和分享。
第1周(11月18日—11月24日)
学习任务
1.继续复习考研英语单词,目标是真题中的词汇、短语,以及常用词的用法。
2.全面掌握阅读理解解题思路和解题方法。
3.每天坚持从历年翻译和阅读的真题中选取两个长难句分析并翻译。
4.每周练习一篇作文,题目自选,写完自己修改,也可以放到微博上与名师互动,请老师指导。
复习建议
阅读题是真题复习的重中之重,一定要结合辅导班老师的讲解熟练掌握做题技巧和方法。
第2周(11月25日—12月1日)
学习任务
1.进一步全面掌握解题思路和解题方法。
2.以复习阅读理解和新题型为主,真题研读为辅。
复习建议
一定要结合辅导班老师的讲解熟练掌握新题型做题技巧和方法。如新题型主要考查考生分析文章结构的能力、理顺文章逻辑关系的能力和把握文章线索的能力,所以复习重心应从大方向上熟练掌握解题的思路和方法,主要是指文章的结构、逻辑关系和信息线索等方面。
第3周(12月2日—12月8日)
学习任务
1.进一步全面掌握完型、翻译和写作的解题思路和解题方法。
2.以真题研读为辅助,主要复习跟课程相对应的完型、翻译和写作。
复习建议
进一步总结自己的做题技巧和方法,如阅读、翻译、新题型。需要注意的是加强对选项分析。不仅需要知道正确选项为什么对,更需要知道错误选项错的原因,这样才能明白自己为什么选错,并且避免再错。在这个研究层面,还可以比对同一类题目(如阅读中的主旨大意题、推理题等)的正确选项特点,以及错误选项的共同点。这样,不仅能够更好地运用已经学到的解题方法,还可以总结出自己的独特的解题技巧,提高做题正确率。
第4周(12月9日—12月15日)
学习任务
1.开始真题的第二轮复习,把历年真题从后往前再做一遍,重点放在题目上,通过题目回归到文章。
2.查漏补缺,重新梳理错题。
3.练习一篇作文,题目自选,写完自己修改,也可以放到微博上与名师互动,请老师指导。
复习建议
1.写作应注意平时的积累和练习。对于A部分的作文,要注重写作内容信息点覆盖的全面性、篇章结构组织的条理性与逻辑性、语言使用的准确性、文体格式的正确性及语域把握的合理性。
2.对于B部分作文,要注意写作基本功的训练,要注意选词的准确性,句式的多样性,文章结构层次的清晰性,标点符号的正确性以及不要捏造,要用正确地道的英语词组、句子来写文章。
第5周(12月16日—12月22日)
学习...
12-16
2023年度的全国硕士研究生考试时间马上就要到了,相信此刻各位考生一定非常关心考研的真题试卷及答案解析,为了帮助各位考生备考,小编为大家准备了“2022年考研英语一真题及答案解析完整版”,可供各位考生参考。更多考试相关信息请各位考生继续关注本网站。





推荐阅读:
12-16
下文是关于2023年硕士研究生考试英语一的真题及答案解析,参加2023年全国硕士研究生考试的考生可以来参考阅读一下该真题,下面是出国留学网整理的“2022年考研英语一真题及答案解析”,此文本仅供参考,欢迎阅读。
Section III Translation
Directions:
Translate the following text into Chinese. Write your translation on the ANSWER SHEET. (15 points)
The idea that plants have some degree of consciousness first took root in the early 2000s; the term “plant neurobiology” was ____1____ around the notion that some aspects of plant behavior could be ____2____ to intelligence in animals. ____3____ plants lack brains, the firing of electrical signals in their stems and leaves nonetheless triggered responses that ____4____ consciousness, researchers previously reported.
But such an idea is untrue, according to a new opinion article. Plant biology is complex and fascinating, but it ____5____ so greatly from that of animals that so-called ____6____ of plants’ intelligence is inconclusive, the authors wrote.
Beginning in 2006, some scientists have ____7____ that plants possess neuron-like cells that interact with hormones and neurotransmitters, ____8____ “a plant nervous system, ____9____ to that in animals,” said lead study author Lincoln Taiz, “They ____10____ claimed that plants have ‘brain-like command centers’ at their root tips.”
This ____11____ makes sense if you simplify the workings of a complex brain, ____12...
12-16
出国留学网主题栏目精选:“考研英语复试自我介绍”,敬请访问。
很多时候我们都处在陌生环境,必不可少地要进行自我介绍,自我介绍往往都需要锻炼才会得到提升。你了解多少经典的自我介绍?急你所急,编辑为朋友们了收集和编辑了“考研英语复试英语自我介绍范文”,建议你收藏本页和本站,以便后续阅读!
随着复试时间越来越近,相信大家都已经开始准备复试了。那么,在考研复试口语面试中应该如何做才能让自己脱颖而出,考研成功呢?今天,老师在这里给大家一一道来,助大家顺利通过口语复试。
首先,大部分学校都明确要求考生要做一个三分钟的自我介绍,而且我相信大家都会提前准备好相关的内容。但是,如何才能在三分钟内抓住考官注意力,甚至让考官感受到你的英语功底呢?这就需要你充分设计自己的自我介绍,甚至要留下一定的悬念,让考官对你所说的内容感兴趣,这样才能拿到考官手中的高分。比如说,与众不同的实践经历、引以为傲的特殊成就都可以成为你的加分点。假如自己真的没有特别出彩的经历,也完全可以以某次考试准备为例,展现自己坚持不懈、刻苦学习的优秀品质,这样考官就可以感受到你完全具备一名研究生所需要的基本要求。
其次,很多学校都会根据你的自我介绍进行随机提问,那么,在回答问题的时候就要体现自己的思维性,毕竟研究生是需要一定思维能力的。也就是说,在回答问题之前,你要不断提醒自己,说话要注意逻辑性及条理性,凡事要说出个一二三来,就最合适不过了。也就是说,在回答随机问答的题目时,一定要注意说话的顺序性,先总体说一下自己要从哪些方面回答,再具体分条阐述清楚。
最后再总结回扣自己的回答,这样的回答,自然比其他人逻辑性强得多。最后,由于疫情反复,为了做好万全准备,大家一定要不断练习,甚至还要进行视频练习。如果真的需要进行线上复试,那么也能让自己更快地进入状态。比如,在和家人、朋友开视频的时候,就可以即兴说一下自我介绍,从其他人的角度更容易发现自己仪态上的问题。这样,通过不断地练习,眼神飘忽不定、说话声音颤抖紧张的情况就会改善很多,真正口语复试的时候自然就可以达到最好的状态。
Good morning, dear distinguished professors!(开头语)
I am very glad to be here for this interview. I am…… You can call me……if you’d like to. I am from……University majoring in……(基本信息)
The major/subject I learned in my university is……, I specialized in……I have got……certificates. My biggest challenge is……Then I want to talk about the project I have done……(学业学术情况)
In my work, I found……is rather important. I always believe that one will easily lag behind unless he keeps on learning. So I ch...
12-08
2023年度的研究生考试初试时间马上就要到了,考研英语是很多考生都非常头疼的一个地方,为了帮助各位考生备考,小编为大家准备了“考研英语二有哪些题型?考研英语二冲刺备考”,希望能够帮助到大家。更多考试相关信息请各位考生继续关注本网站。
考研英语二题型:
一、英语知识运用
英语知识运用主要考查考生对英语知识的综合运用能力。模块总共20小题,每小题0.5分,共10分。
具体内容是在一篇约350个单词的文章中留出20个空,考生要在媒体给出的4个选项中选出最适合的答案,是补全后的文章意思通顺、前后连贯、结构完整。考生需在答题卡1伤作答。
二、阅读理解
该模块主要是考查考生获取信息、理解文章、猜测重要神祠词义并进行推断等方面的能力,该模块由A、B两节组成,共25题,每小题2分,总共50分。
1、A节(20题)
A节部分为多项选择题,总共有四篇文章,总长度为1500个单词左右。考生需要阅读文章并回答每篇文章后面的问题。考生需要在每小题所提供的选项(A、B、C、D)中选出文艺正确或是最合适的选项。
每篇文章设5题,共20题。每小题2分,共40分。考生需在答题卡1上作答。
2、B节(5小题)
B节部分有两种备选题型。每次考试从这2中备选题型中选择一中进行考查,或者两种题型组合考查。
本节文章设5题,每小题两分,共10分。考神需在答题卡1上作答。
备选题型有:
(1)多项对应
(2)小标题对应
三、英译汉
该模块主要考查考生理解所给英语语言材料并将其翻译成汉语的能力。要求译文准确、完整、通顺。
考生需在阅读、理解长度为150词左右的一个或几个英语段落,并将其全部译成汉语。总共15分,考生需在答题卡2上作答。
四、写作
该模块由A、B两节组成,主要考查考神的书面表达能力。共2小题,分值25分
A节:题型有两种,每次考试选择其中的一种题型。
备选题包括:
1)考生根据所给情景写出一篇约100词(标点符号不计算在内)的应用性短文,包括私人和公务信函、备忘录、报告等。
2)考生根据所提供的汉语文章,用英语写出一篇80~100词的该文摘要。
考生在答题卡2上作答。共10分。
B节:要求考生根据所规定的情景或给出的提纲,写出一篇150词以上的英语说明文或议论文,提供情景的形式为图画、图表或文字。
考生在答题卡2上作答。共15分。
考研英语二备考方法:
制定合理的备考计划,购买历年考研英语二的真题以及实用的备考资料,多背单词,做完题后,反思自己的思维模式、阅读技巧和英语积累等方面。
英语二翻译不需要买辅导书,翻译真题就可以,刚开始时,可以摘抄文中长难句翻译,二刷三刷真题时,尝试整段翻译。
英语二完型学习起来较麻...
2023年全国硕士研究生考试时间马上就要到了,相信很多考生都非常关心考试分数线,2023年度的分数线要在考试之后才能公布,下面是小编整理的“2022年考研英语一英语二分数线 23考研可参考”,可供参考。
考研英语一国家线:
| 学科门类(专业)名称 | 2021年 | 2022年 | 变化 |
| 哲学 |
下文是关于2021年考研英语(二)的真题及答案,对此真题感兴趣的朋友不要错过了,小编还整理出了考研英语二各题型答题技巧分析,相信会对大家有帮助,下面是出国留学网整理的“考研英语二真题及答案2021年”,此文本仅供参考,欢迎阅读。
Section I Use of English
It's not difficult to set targets for staff. It is much harder,(1)to understand their negative harder,consequences. Most work-related behaviors have multiple components. (2) one and the others become distorted.
Travel on a London bus and you'll (3) see how this works with drivers. Watchpeople get on and show their tickets. Are they carefully inspected? Never. Do people get on without paying? Of course! Are there inspectors to(4) that people have paid?
Possibly, but very few.And people who run for the bus? They are(5). How about jumping lights? Buses do so almost as frequently as cyclists.
Why? Because the target is(6). People complained that buses were late andinfrequent. (7),the number of buses and bus lanes were increased, and drivers were(8)or punished according to the time they took.And drivers hit these targets. But they (9) hit cyclists. If the target was changed to (10)you would have more inspectors and more sensitive pricing.If the criterion changed to safety, you would get more ( 11 ) drivers who obeyed traffic laws.But both these criteria would be at the expense of time.
There is another (12): people became immensely inventive in hitting targets. Have you(13 ) that yo...
11-24
2023年全国硕士研究生考试初试将在12月举行,相信各位考生都在抓紧最后的时间进行考试备考,英语科目是很多考生的一大备考难点,下面是小编为大家整理的“2022年考研英语二真题及答案完整版”,可供各位考生参考。更多考试相关信息请各位考试继续关注本网站。
Section I Use of English
Directions: Read the following text. Choose the best word(s) for each numbered black and mark A, B, C or D on ANSWER SHEET 1. (10 points)
Harlan Coben believes that if you are a writer, you will find the time; and that if you can't find the time, then writing isn't a priority, and you are not a writer. For him, writing is a __1__ job—a job like any other. He has __2__ it with plumbing, pointing out that a plumber doesn't wake up and say that he can't work with pipes today.
__3__, like most writers these days, you're holding down a job to pay the bills, it's not __4__ to find the time to write. But it's not impossible. It requires determination and single-mindedness. __5__ that most bestselling authors began writing when they were doing other things to earn a living. And today, even writers who are fairly __6__ often have to do other work to __7__ their writing income.
As Harlan Coben has suggested it's a __8__ of priorities. To make writing a priority, you'll have to __9__ some of your day-to-day activities and some things you really enjoy.
Depending on your __10__ and your lifestyle that might mean spending less time watching television or listening to music, though some people can wri...
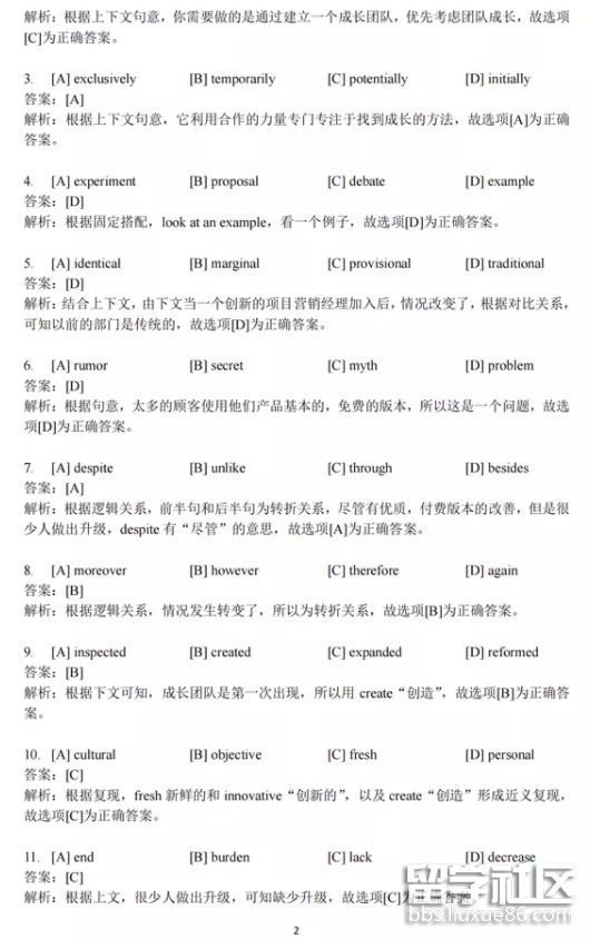
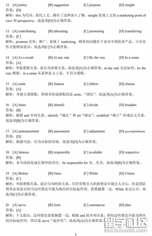
2023年的考研初试即将正式开考,最后的一个月时间里小编建议各位考生们不要再按照制定的复习计划复习了,最后的时间里对之前的复习内容进行简单梳理,并对缺陷科目进行查漏补缺就是最好的复习方法,小编接下来为大家带来的内容是2023年考研英语科目完形填空题考试解题思路分享,欢迎大家前来阅读!
1、常作为正确选项出现的词汇:however、although、yet、because、but、by、capacity、however、of、moreover、offer、onlyif、that、which、against、any、apparent、asif、available、frequently、message、nevertheless、nor、publication、suchas、something、upon等;
常作为错误选项出现的词汇:about、since、at、ifonly、if、nowthat、restrict、provided、similar、since、stimulate、unless、what、incase等。
2、同现和复现是词汇的衔接手段。完形填空所给出的文章往往有明确的主线,作者会使用一些关键词围绕主线贯穿全文。这些关键词可能会原封不动地重复出现,也可能会以其他形式出现(例如同义词、近义词、上义词等)。我们可以根据文章的关键词和文章的导向来解答一下题目,例如,如果判断出一个空格是上下文关键词的复现,那么我们只要从选项中选出与关键词意义相同的表达即可。
3、"态度一致"。考研完型填空文章通常"完美",通篇作者态度一致,从一个高度去指导整个行文。有些题目没有具体线索可以找到时,可以从作者态度去判断答案。
4、选项里面有任何修辞意义的词汇,基本上是正确答案。我们用角色互换的感觉去体会出题人的用意,就不难理解,即可确认答案也可做验证。同时,考生们也可积极寻找和思考其他没有出题处的类似情况。
5、如出现陌生的选项词汇,这里注意,两个原则,选择相对简单的词汇,不要选择偏的怪的词汇。
6、选项特点。绝对同义选项两个都错:11%的分数,也就是1.1分;相对同义选项,也就是约等于选项,这就是出题点或是题眼,细微的差别就是考试的考点;二选一,其中一个必须对:18%的分数,也就是1.8分。大家还是要认真的思考。而所谓的"反义选项",理论上应该是二选一,但是实际有反例,请大家注意。当四个选项都有一个共同意义时,该意义往往不能入选,要看选项的特殊含义。
7、有时会遇到这样的情况,大部分词都填出来了,只有一、两个难词绞尽脑汁仍不得要领,如果考试时间允许,不要轻易放弃,要穷追不舍,先从语法角度考虑,再从逻辑角度考虑是否有隐含意思、作者的情感以及背景文化和习俗等。有时句子好像什么也不缺,读上去很完整,就必须考虑,很可能缺的就是连词and,副词then、always、sometimes等,如果还未填出,应反复默念几遍,有些词就会悄然而至,在你的记忆中浮现出来。
8、如果同学在考场上最后做完型时实在没有时间了,可以快速浏览文章,把自己能快速判断答案的题目做出来,然后剩下的其他题目蒙同一个选...
考研英语推荐访问